✅作者简介:热爱科研的Matlab仿真开发者,擅长数据处理、建模仿真、程序设计、完整代码获取、论文复现及科研仿真。
🍎 往期回顾关注个人主页:Matlab科研工作室
🍊个人信条:格物致知,完整Matlab代码及仿真咨询内容私信。
🔥 内容介绍
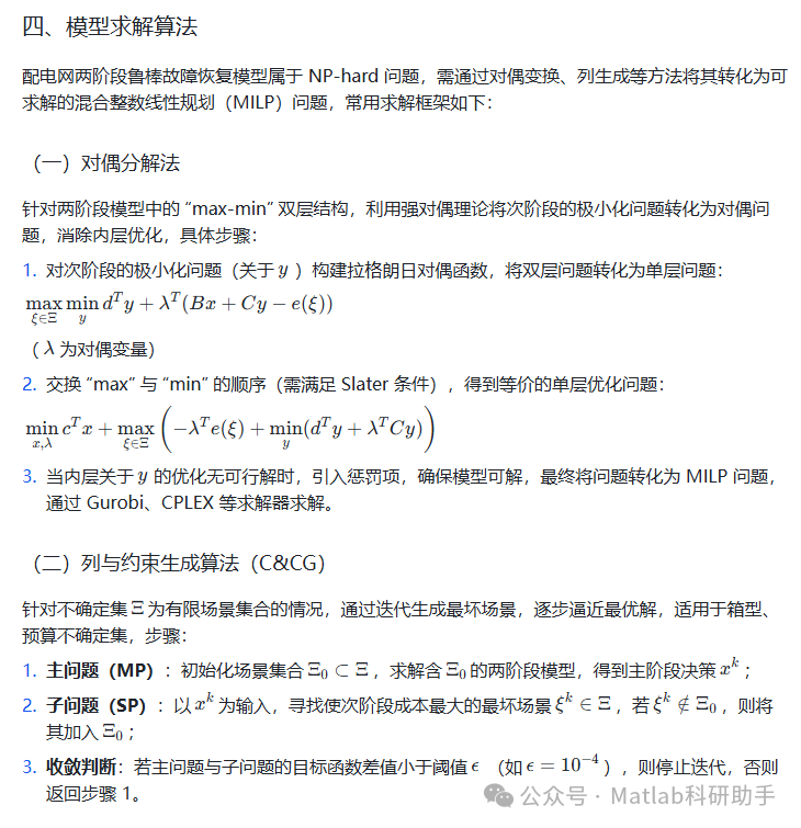
一、研究背景与核心问题
随着分布式电源(Distributed Generation, DG)渗透率提升与用户对供电可靠性要求的提高,配电网故障后的快速、可靠恢复成为保障能源供应安全的关键。配电网具有辐射状拓扑、元件过载阈值严格、DG 出力波动大等特点,故障发生后(如线路短路、变压器停运),不仅需快速隔离故障区域,还需重构网络拓扑、协调 DG 出力与负荷切除,以最小化停电损失。
传统故障恢复方法多基于确定性场景(如假设 DG 出力恒定、负荷不变),难以应对 DG 出力波动、负荷不确定性等扰动,导致恢复方案在实际运行中易失效。两阶段鲁棒优化(Two-Stage Robust Optimization, TSRO)通过 “主阶段决策 + 次阶段调整” 的双层框架,可在不确定参数的最坏场景下保证恢复方案的可行性,为配电网故障恢复提供抗扰动能力强的优化方法。因此,复现配电网两阶段鲁棒故障恢复研究,对提升配电网故障应对能力、保障供电可靠性具有重要理论与工程价值。
(一)核心研究问题
- 不确定因素刻画:如何精准描述 DG 出力波动(如风电、光伏的间歇性)、负荷变化等不确定参数的取值范围,构建合理的不确定集。
- 两阶段决策分层设计:主阶段(故障隔离后)需确定网络拓扑重构方案(如开关状态调整),次阶段(不确定参数实现后)需动态调整 DG 出力与负荷切除量,如何平衡主阶段决策的前瞻性与次阶段调整的灵活性。
- 鲁棒性与经济性平衡:在保证最坏场景下恢复方案可行的同时,如何最小化故障恢复的综合成本(如负荷切除损失、DG 弃电成本、网络损耗成本)。
二、两阶段鲁棒优化理论基础









⛳️ 运行结果

🔗 参考文献
[1] 符杨,张智泉,李振坤.基于二阶段鲁棒优化模型的混合交直流配电网无功电压控制策略研究[J].中国电机工程学报, 2019, 39(16):11.DOI:10.13334/j.0258-8013.pcsee.180940.
[2] 蒋天元,郝丽丽,王辉,等.计及不确定性的配电网故障恢复两阶段优化[J].电力电容器与无功补偿, 2020, 41(5):8.DOI:10.14044/j.1674-1757.pcrpc.2020.05.025.
[3] 刘婧妍.基于VSC的直流配电网故障选线及定位方法研究[D].华北电力大学(保定)[2025-11-11].
📣 部分代码
🎈 部分理论引用网络文献,若有侵权联系博主删除
👇 关注我领取海量matlab电子书和数学建模资料
🏆团队擅长辅导定制多种科研领域MATLAB仿真,助力科研梦:
🌈 各类智能优化算法改进及应用
生产调度、经济调度、装配线调度、充电优化、车间调度、发车优化、水库调度、三维装箱、物流选址、货位优化、公交排班优化、充电桩布局优化、车间布局优化、集装箱船配载优化、水泵组合优化、解医疗资源分配优化、设施布局优化、可视域基站和无人机选址优化、背包问题、 风电场布局、时隙分配优化、 最佳分布式发电单元分配、多阶段管道维修、 工厂-中心-需求点三级选址问题、 应急生活物质配送中心选址、 基站选址、 道路灯柱布置、 枢纽节点部署、 输电线路台风监测装置、 集装箱调度、 机组优化、 投资优化组合、云服务器组合优化、 天线线性阵列分布优化、CVRP问题、VRPPD问题、多中心VRP问题、多层网络的VRP问题、多中心多车型的VRP问题、 动态VRP问题、双层车辆路径规划(2E-VRP)、充电车辆路径规划(EVRP)、油电混合车辆路径规划、混合流水车间问题、 订单拆分调度问题、 公交车的调度排班优化问题、航班摆渡车辆调度问题、选址路径规划问题、港口调度、港口岸桥调度、停机位分配、机场航班调度、泄漏源定位
🌈 机器学习和深度学习时序、回归、分类、聚类和降维
2.1 bp时序、回归预测和分类
2.2 ENS声神经网络时序、回归预测和分类
2.3 SVM/CNN-SVM/LSSVM/RVM支持向量机系列时序、回归预测和分类
2.4 CNN|TCN|GCN卷积神经网络系列时序、回归预测和分类
2.5 ELM/KELM/RELM/DELM极限学习机系列时序、回归预测和分类
2.6 GRU/Bi-GRU/CNN-GRU/CNN-BiGRU门控神经网络时序、回归预测和分类
2.7 ELMAN递归神经网络时序、回归\预测和分类
2.8 LSTM/BiLSTM/CNN-LSTM/CNN-BiLSTM/长短记忆神经网络系列时序、回归预测和分类
2.9 RBF径向基神经网络时序、回归预测和分类
2.10 DBN深度置信网络时序、回归预测和分类
2.11 FNN模糊神经网络时序、回归预测
2.12 RF随机森林时序、回归预测和分类
2.13 BLS宽度学习时序、回归预测和分类
2.14 PNN脉冲神经网络分类
2.15 模糊小波神经网络预测和分类
2.16 时序、回归预测和分类
2.17 时序、回归预测预测和分类
2.18 XGBOOST集成学习时序、回归预测预测和分类
2.19 Transform各类组合时序、回归预测预测和分类
方向涵盖风电预测、光伏预测、电池寿命预测、辐射源识别、交通流预测、负荷预测、股价预测、PM2.5浓度预测、电池健康状态预测、用电量预测、水体光学参数反演、NLOS信号识别、地铁停车精准预测、变压器故障诊断
🌈图像处理方面
图像识别、图像分割、图像检测、图像隐藏、图像配准、图像拼接、图像融合、图像增强、图像压缩感知
🌈 路径规划方面
旅行商问题(TSP)、车辆路径问题(VRP、MVRP、CVRP、VRPTW等)、无人机三维路径规划、无人机协同、无人机编队、机器人路径规划、栅格地图路径规划、多式联运运输问题、 充电车辆路径规划(EVRP)、 双层车辆路径规划(2E-VRP)、 油电混合车辆路径规划、 船舶航迹规划、 全路径规划规划、 仓储巡逻
🌈 无人机应用方面
无人机路径规划、无人机控制、无人机编队、无人机协同、无人机任务分配、无人机安全通信轨迹在线优化、车辆协同无人机路径规划
🌈 通信方面
传感器部署优化、通信协议优化、路由优化、目标定位优化、Dv-Hop定位优化、Leach协议优化、WSN覆盖优化、组播优化、RSSI定位优化、水声通信、通信上传下载分配
🌈 信号处理方面
信号识别、信号加密、信号去噪、信号增强、雷达信号处理、信号水印嵌入提取、肌电信号、脑电信号、信号配时优化、心电信号、DOA估计、编码译码、变分模态分解、管道泄漏、滤波器、数字信号处理+传输+分析+去噪、数字信号调制、误码率、信号估计、DTMF、信号检测
🌈电力系统方面
微电网优化、无功优化、配电网重构、储能配置、有序充电、MPPT优化、家庭用电
🌈 元胞自动机方面
交通流 人群疏散 病毒扩散 晶体生长 金属腐蚀
🌈 雷达方面
卡尔曼滤波跟踪、航迹关联、航迹融合、SOC估计、阵列优化、NLOS识别
🌈 车间调度
零等待流水车间调度问题NWFSP 、 置换流水车间调度问题PFSP、 混合流水车间调度问题HFSP 、零空闲流水车间调度问题NIFSP、分布式置换流水车间调度问题 DPFSP、阻塞流水车间调度问题BFSP
👇
3311

被折叠的 条评论
为什么被折叠?



