✅作者简介:热爱科研的Matlab仿真开发者,擅长数据处理、建模仿真、程序设计、完整代码获取、论文复现及科研仿真。
🍎 往期回顾关注个人主页:Matlab科研工作室
🍊个人信条:格物致知,完整Matlab代码及仿真咨询内容私信。
🔥 内容介绍
年径流预测是水资源规划、水利工程设计、防洪抗旱调度的核心基础,其预测精度直接影响区域水资源的合理配置与安全利用。然而,年径流数据受气候变迁、下垫面变化、人类活动等多重因素影响,呈现出非线性、非平稳性与不确定性并存的复杂特征,传统预测方法(如线性回归、ARIMA 模型、单一神经网络)难以同时处理数据的动态波动与隐性不确定性,导致预测结果存在较大偏差。基于小波云模型的年径流预测方法,通过小波分析的多尺度分解能力与云模型的不确定性表达优势,构建 “分解 - 建模 - 融合” 的预测框架,为解决年径流预测的复杂性与不确定性问题提供了新路径。本文将从模型理论基础、构建流程、实例验证及应用价值出发,全面解析小波云模型在年径流预测中的核心逻辑与实践效果。
一、年径流预测的核心挑战与模型设计逻辑
1.1 年径流数据的复杂特性与预测难点
年径流是流域水文循环的最终体现,其数据特征的复杂性直接导致预测难度提升,具体表现为三大核心难点:
- 非平稳性显著:年径流数据受季风、降水周期、气候变化(如厄尔尼诺现象)影响,存在明显的趋势性、周期性与突变性(如某流域因植被破坏导致年径流突然减少),传统平稳时序模型难以捕捉这种动态变化;
- 非线性关联强:年径流与降水、气温、蒸发、下垫面(如植被覆盖率、土壤含水量)等影响因子间存在复杂的非线性关联,而非简单的线性映射,传统线性模型无法量化这种隐性耦合关系;
- 不确定性突出:水文系统本身存在随机性(如降水的随机波动),同时数据采集过程中存在观测误差,导致年径流数据包含 “随机性 + 模糊性” 的双重不确定性,单一确定性模型难以对这种不确定性进行有效表达与传递。
这些难点使得传统预测方法在年径流预测中难以满足 “高精度、强鲁棒、可解释” 的需求,而小波云模型通过 “多尺度分解 + 不确定性建模” 的协同,为突破上述瓶颈提供了技术支撑。
1.2 小波云模型的设计核心逻辑
小波云模型的设计围绕 “化解非平稳性、捕捉非线性、量化不确定性” 三大目标展开,其核心逻辑可概括为 “两步分解 + 一层建模 + 一次融合”:
- 小波多尺度分解:利用小波分析的多分辨率特性,将原始年径流序列分解为不同尺度的低频近似分量(反映序列的趋势性、周期性等平稳特征)与高频细节分量(反映序列的随机波动、突变等非平稳特征),实现 “复杂序列简化”,为后续精准建模奠定基础;
- 云模型不确定性建模:针对分解后的各分量(近似分量与细节分量),分别构建云模型,利用云模型的 “期望(Ex)、熵(En)、超熵(He)” 三参数,同时量化分量的确定性(期望表征中心趋势)与不确定性(熵表征离散程度、超熵表征熵的波动),解决传统模型无法表达不确定性的问题;
- 多分量预测结果融合:对各分量的云模型预测结果进行小波重构,将不同尺度的预测信息融合为最终的年径流预测值,同时输出预测结果的不确定性区间(基于云模型的熵与超熵计算),为水资源决策提供 “确定性结果 + 不确定性范围” 的双重支撑。
这种 “分解 - 建模 - 融合” 的三层架构,让模型既能有效处理年径流数据的非平稳性与非线性,又能精准量化预测过程中的不确定性,显著提升年径流预测的科学性与可靠性。
二、模型核心技术解析:小波分析与云模型
2.1 小波分析:年径流序列的 “多尺度分解器”
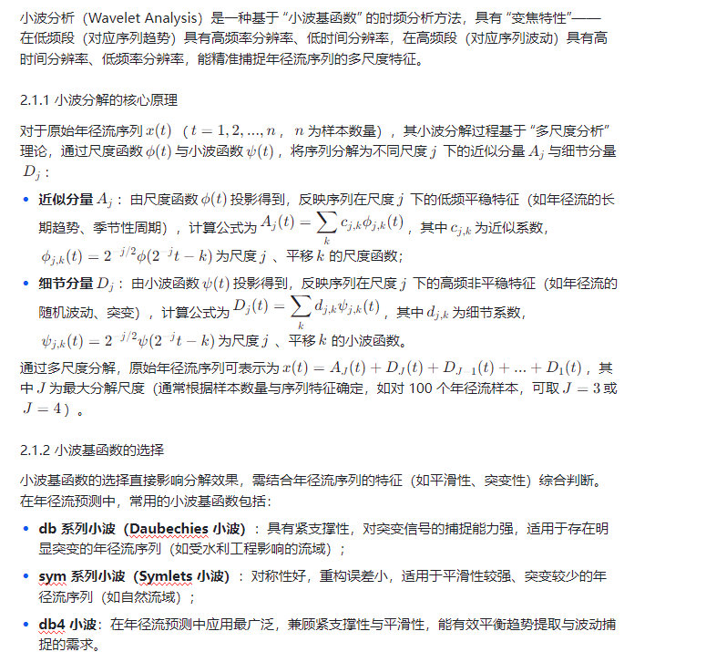
小波分析(Wavelet Analysis)是一种基于 “小波基函数” 的时频分析方法,具有 “变焦特性”—— 在低频段(对应序列趋势)具有高频率分辨率、低时间分辨率,在高频段(对应序列波动)具有高时间分辨率、低频率分辨率,能精准捕捉年径流序列的多尺度特征。


⛳️ 运行结果
=== 模型性能总结 ===
小波消噪: 使用db1小波,5层分解,软阈值法
云模型: 历史云 + 趋势云 → 综合云
残差处理: GM(1,1)灰色预测模型
预测精度: 平均相对误差 15.20%




📣 部分代码
🔗 参考文献
[1]刘睿,梁川.基于云模型的非一致性年径流预测[J].水利与建筑工程学报, 2012, 10(3):5.DOI:10.3969/j.issn.1672-1144.2012.03.025.
🎈 部分理论引用网络文献,若有侵权联系博主删除
👇 关注我领取海量matlab电子书和数学建模资料
🏆团队擅长辅导定制多种科研领域MATLAB仿真,助力科研梦:
🌟 各类智能优化算法改进及应用
生产调度、经济调度、装配线调度、充电优化、车间调度、发车优化、水库调度、三维装箱、物流选址、货位优化、公交排班优化、充电桩布局优化、车间布局优化、集装箱船配载优化、水泵组合优化、解医疗资源分配优化、设施布局优化、可视域基站和无人机选址优化、背包问题、 风电场布局、时隙分配优化、 最佳分布式发电单元分配、多阶段管道维修、 工厂-中心-需求点三级选址问题、 应急生活物质配送中心选址、 基站选址、 道路灯柱布置、 枢纽节点部署、 输电线路台风监测装置、 集装箱调度、 机组优化、 投资优化组合、云服务器组合优化、 天线线性阵列分布优化、CVRP问题、VRPPD问题、多中心VRP问题、多层网络的VRP问题、多中心多车型的VRP问题、 动态VRP问题、双层车辆路径规划(2E-VRP)、充电车辆路径规划(EVRP)、油电混合车辆路径规划、混合流水车间问题、 订单拆分调度问题、 公交车的调度排班优化问题、航班摆渡车辆调度问题、选址路径规划问题、港口调度、港口岸桥调度、停机位分配、机场航班调度、泄漏源定位、冷链、时间窗、多车场等、选址优化、港口岸桥调度优化、交通阻抗、重分配、停机位分配、机场航班调度、通信上传下载分配优化
🌟 机器学习和深度学习时序、回归、分类、聚类和降维
2.1 bp时序、回归预测和分类
2.2 ENS声神经网络时序、回归预测和分类
2.3 SVM/CNN-SVM/LSSVM/RVM支持向量机系列时序、回归预测和分类
2.4 CNN|TCN|GCN卷积神经网络系列时序、回归预测和分类
2.5 ELM/KELM/RELM/DELM极限学习机系列时序、回归预测和分类
2.6 GRU/Bi-GRU/CNN-GRU/CNN-BiGRU门控神经网络时序、回归预测和分类
2.7 ELMAN递归神经网络时序、回归\预测和分类
2.8 LSTM/BiLSTM/CNN-LSTM/CNN-BiLSTM/长短记忆神经网络系列时序、回归预测和分类
2.9 RBF径向基神经网络时序、回归预测和分类
2.10 DBN深度置信网络时序、回归预测和分类
2.11 FNN模糊神经网络时序、回归预测
2.12 RF随机森林时序、回归预测和分类
2.13 BLS宽度学习时序、回归预测和分类
2.14 PNN脉冲神经网络分类
2.15 模糊小波神经网络预测和分类
2.16 时序、回归预测和分类
2.17 时序、回归预测预测和分类
2.18 XGBOOST集成学习时序、回归预测预测和分类
2.19 Transform各类组合时序、回归预测预测和分类
方向涵盖风电预测、光伏预测、电池寿命预测、辐射源识别、交通流预测、负荷预测、股价预测、PM2.5浓度预测、电池健康状态预测、用电量预测、水体光学参数反演、NLOS信号识别、地铁停车精准预测、变压器故障诊断
🌟图像处理方面
图像识别、图像分割、图像检测、图像隐藏、图像配准、图像拼接、图像融合、图像增强、图像压缩感知
🌟 路径规划方面
旅行商问题(TSP)、车辆路径问题(VRP、MVRP、CVRP、VRPTW等)、无人机三维路径规划、无人机协同、无人机编队、机器人路径规划、栅格地图路径规划、多式联运运输问题、 充电车辆路径规划(EVRP)、 双层车辆路径规划(2E-VRP)、 油电混合车辆路径规划、 船舶航迹规划、 全路径规划规划、 仓储巡逻、公交车时间调度、水库调度优化、多式联运优化
🌟 无人机应用方面
无人机路径规划、无人机控制、无人机编队、无人机协同、无人机任务分配、无人机安全通信轨迹在线优化、车辆协同无人机路径规划、
🌟 通信方面
传感器部署优化、通信协议优化、路由优化、目标定位优化、Dv-Hop定位优化、Leach协议优化、WSN覆盖优化、组播优化、RSSI定位优化、水声通信、通信上传下载分配
🌟 信号处理方面
信号识别、信号加密、信号去噪、信号增强、雷达信号处理、信号水印嵌入提取、肌电信号、脑电信号、信号配时优化、心电信号、DOA估计、编码译码、变分模态分解、管道泄漏、滤波器、数字信号处理+传输+分析+去噪、数字信号调制、误码率、信号估计、DTMF、信号检测
🌟电力系统方面
微电网优化、无功优化、配电网重构、储能配置、有序充电、MPPT优化、家庭用电、电/冷/热负荷预测、电力设备故障诊断、电池管理系统(BMS)SOC/SOH估算(粒子滤波/卡尔曼滤波)、 多目标优化在电力系统调度中的应用、光伏MPPT控制算法改进(扰动观察法/电导增量法)、电动汽车充放电优化、微电网日前日内优化、储能优化、家庭用电优化、供应链优化
🌟 元胞自动机方面
交通流 人群疏散 病毒扩散 晶体生长 金属腐蚀
🌟 雷达方面
卡尔曼滤波跟踪、航迹关联、航迹融合、SOC估计、阵列优化、NLOS识别
🌟 车间调度
零等待流水车间调度问题NWFSP 、 置换流水车间调度问题PFSP、 混合流水车间调度问题HFSP 、零空闲流水车间调度问题NIFSP、分布式置换流水车间调度问题 DPFSP、阻塞流水车间调度问题BFSP
👇
204

被折叠的 条评论
为什么被折叠?



