✅作者简介:热爱科研的Matlab仿真开发者,擅长数据处理、建模仿真、程序设计、完整代码获取、论文复现及科研仿真。
🍎 往期回顾关注个人主页:Matlab科研工作室
🍊个人信条:格物致知,完整Matlab代码及仿真咨询内容私信。
🔥 内容介绍
在智慧能源负荷预测、经济指标趋势预测、环境污染物浓度预测等关键领域,多变量回归预测(多输入单输出)是实现精细化管理与科学决策的核心技术。此类任务中,输入数据包含多个相互关联的变量(如能源预测中的气温、湿度、用电户数,经济预测中的 GDP、就业率、通胀率),且变量间存在复杂的时序依赖与非线性关联,同时数据中可能存在噪声干扰与分布不均衡问题。传统回归模型如线性回归无法处理非线性关系,单一 BiLSTM 虽能捕捉双向时序依赖却易忽略关键特征权重,普通集成模型如随机森林难以深度挖掘时序动态规律。在此背景下,BiLSTM(双向长短期记忆网络)、Attention(注意力机制)与 Adaboost(自适应提升算法)的融合模型应运而生 ——BiLSTM 负责挖掘多变量的双向时序特征,Attention 聚焦对回归结果影响关键的特征与时刻,Adaboost 通过集成多个弱学习器优化模型泛化能力,三者协同实现 “时序特征深度提取 + 关键信息精准聚焦 + 集成优化抗干扰” 的多变量回归预测能力,为多输入单输出的回归任务提供更优解决方案。本文将从模型原理、构建流程、实验验证到实际应用,全面解析该融合模型的技术细节与优势。
一、多变量回归预测(多输入单输出)的核心特性与技术挑战
多变量回归预测(多输入单输出)的核心是从多个输入变量的历史数据中,挖掘潜在规律并预测目标变量的连续数值(如未来 24 小时的电力负荷、下月的 CPI 指数)。深入理解其数据特性与技术挑战,是掌握 BiLSTM - Attention - Adaboost 模型设计逻辑的关键前提。
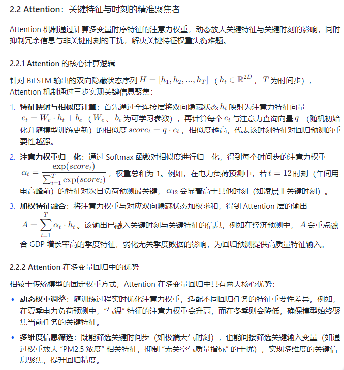
1.1 多变量回归预测的核心特性
此类任务的数据与预测目标具有三大显著特性,直接决定了模型的设计方向:
- 多变量非线性耦合:输入变量间并非简单的线性关联,而是存在复杂的非线性耦合关系。例如,在环境污染物浓度预测中,“PM2.5 浓度” 不仅受 “风速”“湿度” 影响,还与二者的交互作用(如高湿度 + 低风速会加剧污染物堆积)相关,这种非线性耦合关系直接影响回归预测的精度,模型需能有效捕捉变量间的复杂交互规律。
- 时序动态依赖性:输入变量与目标变量均具有明显的时序属性,当前时刻的目标变量值依赖于历史多个时刻的输入变量与目标变量值。以智慧能源负荷预测为例,“次日电力负荷” 不仅与当日的气温、用电户数相关,还与过去 7 天的负荷变化趋势、季节周期性规律(如夏季空调负荷高峰)相关,忽略时序动态依赖会导致回归结果出现较大偏差。
- 数据噪声与分布不均:实际采集的多变量数据中,常存在传感器误差、传输干扰等噪声(如某时刻的温度数据异常波动),同时数据可能呈现分布不均衡特性(如极端天气下的负荷数据样本较少)。这些问题会干扰模型对真实规律的学习,导致回归预测的稳定性下降,模型需具备较强的抗噪声与适应数据分布的能力。
1.2 多变量回归预测的技术挑战
结合上述特性,此类任务对模型提出三大核心技术挑战,传统模型难以全面应对:
- 双向时序深度挖掘难题:传统单向时序模型(如 GRU、单向 LSTM)仅能从 “过去→现在” 的方向挖掘时序依赖,无法利用未来时刻的时序信息辅助当前特征解读。例如,在预测某时刻的污染物浓度时,不仅需要参考该时刻之前的风速、湿度数据(过去信息),还需结合该时刻之后的气压变化(未来信息)—— 若之后气压骤降,可反向印证当前时刻污染物扩散能力弱,单向模型则会遗漏这一关键时序信息,导致回归精度下降。
- 关键特征权重失衡难题:多输入变量中,不同变量及变量的不同时刻对回归结果的贡献度差异极大。例如,在经济指标预测中,“GDP 增长率” 对 “税收收入” 的影响远大于 “人口增长率”,且某季度的 GDP 数据对下季度税收预测的影响尤为关键。传统回归模型(如 XGBoost、普通神经网络)通常对所有变量与时刻赋予相近权重,无法动态调整关键特征的权重,导致回归结果受冗余信息与非关键时刻数据的干扰。
- 模型泛化与抗干扰难题:单一模型(如 BiLSTM、Attention 模型)在面对数据噪声与分布不均时,易出现 “过拟合”(如过度学习噪声规律)或 “欠拟合”(如无法适应少数极端样本)问题。例如,在极端天气下的负荷预测中,单一 BiLSTM 可能因极端样本较少而无法准确学习其规律,导致极端天气时的回归预测误差显著增大,模型泛化能力与抗干扰能力不足。



⛳️ 运行结果




📣 部分代码
🔗 参考文献
🎈 部分理论引用网络文献,若有侵权联系博主删除
👇 关注我领取海量matlab电子书和数学建模资料
🏆团队擅长辅导定制多种科研领域MATLAB仿真,助力科研梦:
🌟 各类智能优化算法改进及应用
生产调度、经济调度、装配线调度、充电优化、车间调度、发车优化、水库调度、三维装箱、物流选址、货位优化、公交排班优化、充电桩布局优化、车间布局优化、集装箱船配载优化、水泵组合优化、解医疗资源分配优化、设施布局优化、可视域基站和无人机选址优化、背包问题、 风电场布局、时隙分配优化、 最佳分布式发电单元分配、多阶段管道维修、 工厂-中心-需求点三级选址问题、 应急生活物质配送中心选址、 基站选址、 道路灯柱布置、 枢纽节点部署、 输电线路台风监测装置、 集装箱调度、 机组优化、 投资优化组合、云服务器组合优化、 天线线性阵列分布优化、CVRP问题、VRPPD问题、多中心VRP问题、多层网络的VRP问题、多中心多车型的VRP问题、 动态VRP问题、双层车辆路径规划(2E-VRP)、充电车辆路径规划(EVRP)、油电混合车辆路径规划、混合流水车间问题、 订单拆分调度问题、 公交车的调度排班优化问题、航班摆渡车辆调度问题、选址路径规划问题、港口调度、港口岸桥调度、停机位分配、机场航班调度、泄漏源定位、冷链、时间窗、多车场等、选址优化、港口岸桥调度优化、交通阻抗、重分配、停机位分配、机场航班调度、通信上传下载分配优化
🌟 机器学习和深度学习时序、回归、分类、聚类和降维
2.1 bp时序、回归预测和分类
2.2 ENS声神经网络时序、回归预测和分类
2.3 SVM/CNN-SVM/LSSVM/RVM支持向量机系列时序、回归预测和分类
2.4 CNN|TCN|GCN卷积神经网络系列时序、回归预测和分类
2.5 ELM/KELM/RELM/DELM极限学习机系列时序、回归预测和分类
2.6 GRU/Bi-GRU/CNN-GRU/CNN-BiGRU门控神经网络时序、回归预测和分类
2.7 ELMAN递归神经网络时序、回归\预测和分类
2.8 LSTM/BiLSTM/CNN-LSTM/CNN-BiLSTM/长短记忆神经网络系列时序、回归预测和分类
2.9 RBF径向基神经网络时序、回归预测和分类
2.10 DBN深度置信网络时序、回归预测和分类
2.11 FNN模糊神经网络时序、回归预测
2.12 RF随机森林时序、回归预测和分类
2.13 BLS宽度学习时序、回归预测和分类
2.14 PNN脉冲神经网络分类
2.15 模糊小波神经网络预测和分类
2.16 时序、回归预测和分类
2.17 时序、回归预测预测和分类
2.18 XGBOOST集成学习时序、回归预测预测和分类
2.19 Transform各类组合时序、回归预测预测和分类
方向涵盖风电预测、光伏预测、电池寿命预测、辐射源识别、交通流预测、负荷预测、股价预测、PM2.5浓度预测、电池健康状态预测、用电量预测、水体光学参数反演、NLOS信号识别、地铁停车精准预测、变压器故障诊断
🌟图像处理方面
图像识别、图像分割、图像检测、图像隐藏、图像配准、图像拼接、图像融合、图像增强、图像压缩感知
🌟 路径规划方面
旅行商问题(TSP)、车辆路径问题(VRP、MVRP、CVRP、VRPTW等)、无人机三维路径规划、无人机协同、无人机编队、机器人路径规划、栅格地图路径规划、多式联运运输问题、 充电车辆路径规划(EVRP)、 双层车辆路径规划(2E-VRP)、 油电混合车辆路径规划、 船舶航迹规划、 全路径规划规划、 仓储巡逻、公交车时间调度、水库调度优化、多式联运优化
🌟 无人机应用方面
无人机路径规划、无人机控制、无人机编队、无人机协同、无人机任务分配、无人机安全通信轨迹在线优化、车辆协同无人机路径规划、
🌟 通信方面
传感器部署优化、通信协议优化、路由优化、目标定位优化、Dv-Hop定位优化、Leach协议优化、WSN覆盖优化、组播优化、RSSI定位优化、水声通信、通信上传下载分配
🌟 信号处理方面
信号识别、信号加密、信号去噪、信号增强、雷达信号处理、信号水印嵌入提取、肌电信号、脑电信号、信号配时优化、心电信号、DOA估计、编码译码、变分模态分解、管道泄漏、滤波器、数字信号处理+传输+分析+去噪、数字信号调制、误码率、信号估计、DTMF、信号检测
🌟电力系统方面
微电网优化、无功优化、配电网重构、储能配置、有序充电、MPPT优化、家庭用电、电/冷/热负荷预测、电力设备故障诊断、电池管理系统(BMS)SOC/SOH估算(粒子滤波/卡尔曼滤波)、 多目标优化在电力系统调度中的应用、光伏MPPT控制算法改进(扰动观察法/电导增量法)、电动汽车充放电优化、微电网日前日内优化、储能优化、家庭用电优化、供应链优化
🌟 元胞自动机方面
交通流 人群疏散 病毒扩散 晶体生长 金属腐蚀
🌟 雷达方面
卡尔曼滤波跟踪、航迹关联、航迹融合、SOC估计、阵列优化、NLOS识别
🌟 车间调度
零等待流水车间调度问题NWFSP 、 置换流水车间调度问题PFSP、 混合流水车间调度问题HFSP 、零空闲流水车间调度问题NIFSP、分布式置换流水车间调度问题 DPFSP、阻塞流水车间调度问题BFSP
👇
BiLSTM-Attention-Adaboost多变量回归预测
330

被折叠的 条评论
为什么被折叠?



