
#include<bits/stdc++.h>
using namespace std;
set<int> s;
bool run(int x)
{
if((x%4==0 && x%100!=0) || (x%400==0) ) return true;
return false;
}
long long co,t1,t2;
int main()
{
s.insert(4);
s.insert(6);
s.insert(9);
s.insert(11);
for(int i=1921;i<=2020;i++)
{
for(int j=1;j<=12;j++)
{
int day;
if(j==2)
{
if(run(i)) day=29;
else day=28;
}
else if(s.count(j)) day=30;
else day=31;
for(int k=1;k<=day;k++)
{
if(i==1921 && j==7 && k==23)
{
t1=co+12*60;
}
else if(i==2020 && j==7 && k==1)
{
t2=co+12*60;
}
co+=24*60;
}
}
}
cout<<t2-t1;
return 0;
}

假设所需检测的人数nnn<100,kkk个人一组检查
y=⌊nk⌋+0.01∗n∗k y=\left \lfloor \frac{n}{k} \right \rfloor+0.01*n*k y=⌊kn⌋+0.01∗n∗k
求导:
y′=⌊−nk2⌋+0.01∗n {y}' =\left \lfloor \frac{-n}{k^2} \right \rfloor+0.01*n y′=⌊k2−n⌋+0.01∗n
解得k=10k=10k=10
#include<bits/stdc++.h>
using namespace std;
int main()
{
cout<<sqrt(100);
return 0;
}

用Python进行替换即可。
A=0
for i in range(2):
A = A + 4
for i in range(5):
for i in range(6):
A = A + 5
A = A + 7
for i in range(6):
A = A + 7
for i in range(4):
A = A + 2
A = A + 7
A = A + 2
for i in range(7):
for i in range(4):
A = A + 8
A = A + 7
A = A + 4
A = A + 5
A = A + 8
for i in range(8):
A = A + 5
for i in range(1):
A = A + 2
for i in range(7):
A = A + 5
A = A + 5
for i in range(2):
for i in range(3):
A = A + 1
A = A + 1
for i in range(5):
A = A + 1
for i in range(9):
for i in range(6):
A = A + 5
A = A + 1
for i in range(6):
A = A + 2
A = A + 8
A = A + 3
for i in range(2):
A = A + 5
for i in range(3):
A = A + 9
for i in range(1):
A = A + 4
for i in range(2):
A = A + 9
for i in range(1):
A = A + 6
A = A + 6
A = A + 4
for i in range(3):
A = A + 7
A = A + 1
for i in range(2):
A = A + 3
for i in range(5):
A = A + 2
A = A + 5
A = A + 2
A = A + 4
A = A + 3
for i in range(4):
A = A + 4
A = A + 3
A = A + 7
for i in range(5):
for i in range(4):
A = A + 5
A = A + 7
for i in range(5):
A = A + 3
for i in range(3):
A = A + 3
A = A + 1
A = A + 8
A = A + 2
for i in range(9):
A = A + 5
for i in range(1):
A = A + 5
A = A + 2
A = A + 8
A = A + 6
for i in range(3):
for i in range(4):
A = A + 9
for i in range(5):
A = A + 2
A = A + 1
for i in range(9):
A = A + 9
A = A + 2
for i in range(1):
A = A + 6
A = A + 8
for i in range(2):
A = A + 9
A = A + 4
A = A + 7
for i in range(2):
for i in range(7):
A = A + 3
A = A + 5
for i in range(3):
A = A + 5
A = A + 3
A = A + 6
A = A + 4
for i in range(9):
A = A + 2
A = A + 8
A = A + 2
A = A + 3
for i in range(2):
for i in range(8):
A = A + 5
A = A + 1
A = A + 6
A = A + 1
A = A + 2
for i in range(6):
for i in range(1):
A = A + 3
for i in range(1):
A = A + 2
for i in range(4):
A = A + 7
A = A + 1
A = A + 8
for i in range(6):
A = A + 5
for i in range(6):
A = A + 3
for i in range(2):
A = A + 2
A = A + 9
A = A + 7
for i in range(9):
A = A + 8
for i in range(9):
A = A + 8
A = A + 9
A = A + 3
A = A + 2
for i in range(6):
A = A + 3
for i in range(9):
A = A + 1
A = A + 9
A = A + 5
for i in range(2):
A = A + 4
A = A + 9
A = A + 8
for i in range(5):
A = A + 6
A = A + 9
A = A + 1
for i in range(1):
A = A + 4
A = A + 2
for i in range(9):
for i in range(3):
A = A + 4
for i in range(7):
A = A + 8
A = A + 3
for i in range(5):
A = A + 9
for i in range(8):
A = A + 9
A = A + 8
for i in range(4):
A = A + 7
A = A + 7
A = A + 3
A = A + 5
for i in range(6):
A = A + 7
for i in range(7):
A = A + 2
A = A + 2
A = A + 1
for i in range(8):
for i in range(1):
for i in range(4):
A = A + 6
A = A + 6
A = A + 2
for i in range(5):
A = A + 4
A = A + 8
A = A + 4
for i in range(1):
A = A + 5
for i in range(7):
A = A + 8
for i in range(6):
A = A + 4
A = A + 4
A = A + 8
for i in range(4):
A = A + 2
for i in range(2):
A = A + 4
for i in range(2):
A = A + 3
for i in range(1):
A = A + 2
A = A + 8
for i in range(2):
A = A + 7
for i in range(8):
A = A + 6
A = A + 1
A = A + 7
for i in range(8):
A = A + 2
for i in range(8):
for i in range(6):
A = A + 1
A = A + 6
for i in range(2):
A = A + 4
A = A + 1
A = A + 7
A = A + 4
for i in range(4):
for i in range(9):
A = A + 2
for i in range(1):
A = A + 2
A = A + 5
for i in range(8):
for i in range(6):
A = A + 3
for i in range(4):
A = A + 1
A = A + 6
A = A + 1
for i in range(7):
A = A + 7
for i in range(7):
A = A + 3
A = A + 9
A = A + 1
A = A + 9
for i in range(3):
A = A + 5
A = A + 5
A = A + 6
A = A + 2
for i in range(1):
A = A + 4
for i in range(2):
A = A + 7
for i in range(1):
A = A + 7
for i in range(4):
A = A + 7
A = A + 2
for i in range(5):
A = A + 9
A = A + 1
A = A + 9
A = A + 5
A = A + 9
for i in range(5):
A = A + 5
for i in range(1):
A = A + 6
for i in range(2):
A = A + 3
A = A + 2
A = A + 6
A = A + 8
A = A + 8
A = A + 7
A = A + 5
A = A + 5
for i in range(2):
A = A + 1
A = A + 7
A = A + 3
for i in range(2):
A = A + 7
A = A + 1
A = A + 4
for i in range(1):
for i in range(7):
for i in range(2):
A = A + 3
A = A + 5
A = A + 2
A = A + 6
A = A + 1
A = A + 2
A = A + 4
A = A + 9
for i in range(1):
A = A + 8
for i in range(8):
for i in range(4):
for i in range(8):
A = A + 4
for i in range(3):
A = A + 1
A = A + 8
for i in range(7):
A = A + 8
for i in range(7):
A = A + 7
A = A + 7
for i in range(7):
A = A + 6
for i in range(5):
A = A + 9
A = A + 3
for i in range(4):
A = A + 5
A = A + 5
A = A + 4
for i in range(9):
for i in range(3):
A = A + 4
A = A + 3
A = A + 6
for i in range(1):
A = A + 3
A = A + 3
A = A + 6
for i in range(6):
A = A + 7
A = A + 7
A = A + 5
A = A + 5
A = A + 1
A = A + 2
A = A + 6
A = A + 6
for i in range(9):
A = A + 6
for i in range(1):
for i in range(2):
A = A + 4
A = A + 7
for i in range(3):
A = A + 6
for i in range(5):
A = A + 3
A = A + 6
for i in range(9):
A = A + 3
A = A + 6
for i in range(5):
A = A + 8
A = A + 8
for i in range(3):
A = A + 7
A = A + 9
A = A + 8
A = A + 3
A = A + 3
A = A + 9
for i in range(6):
A = A + 9
A = A + 1
for i in range(4):
for i in range(1):
A = A + 7
for i in range(9):
A = A + 2
A = A + 9
A = A + 1
A = A + 2
A = A + 8
A = A + 7
A = A + 9
A = A + 6
for i in range(4):
for i in range(2):
A = A + 3
for i in range(3):
A = A + 4
A = A + 4
for i in range(6):
A = A + 6
A = A + 1
A = A + 5
A = A + 8
for i in range(2):
A = A + 6
for i in range(1):
for i in range(2):
A = A + 2
for i in range(3):
A = A + 1
for i in range(1):
A = A + 8
A = A + 7
A = A + 4
A = A + 2
A = A + 8
A = A + 4
for i in range(5):
for i in range(6):
A = A + 8
for i in range(9):
A = A + 5
A = A + 5
for i in range(5):
A = A + 5
for i in range(3):
for i in range(5):
A = A + 4
for i in range(4):
A = A + 6
A = A + 3
for i in range(7):
A = A + 3
A = A + 3
A = A + 1
A = A + 7
A = A + 7
A = A + 6
A = A + 5
A = A + 5
A = A + 6
for i in range(1):
A = A + 9
A = A + 3
for i in range(1):
for i in range(1):
A = A + 1
for i in range(8):
A = A + 5
for i in range(8):
A = A + 6
for i in range(4):
A = A + 9
A = A + 4
for i in range(2):
A = A + 3
A = A + 7
for i in range(5):
A = A + 7
A = A + 5
A = A + 8
A = A + 7
A = A + 8
A = A + 5
for i in range(2):
A = A + 5
A = A + 7
A = A + 8
A = A + 5
A = A + 9
for i in range(2):
for i in range(6):
A = A + 9
A = A + 1
A = A + 8
A = A + 7
A = A + 1
A = A + 5
for i in range(3):
A = A + 3
A = A + 9
A = A + 7
for i in range(3):
A = A + 9
A = A + 1
for i in range(6):
A = A + 1
for i in range(9):
for i in range(7):
A = A + 3
for i in range(5):
A = A + 5
A = A + 8
A = A + 8
A = A + 1
A = A + 2
for i in range(4):
A = A + 6
for i in range(3):
A = A + 3
A = A + 7
for i in range(8):
for i in range(1):
A = A + 7
A = A + 8
A = A + 3
A = A + 1
A = A + 2
A = A + 4
A = A + 7
for i in range(1):
for i in range(1):
for i in range(1):
A = A + 4
A = A + 6
for i in range(1):
A = A + 3
A = A + 9
A = A + 6
for i in range(9):
A = A + 1
A = A + 6
for i in range(5):
A = A + 3
A = A + 9
A = A + 5
A = A + 5
A = A + 7
A = A + 2
for i in range(2):
A = A + 7
A = A + 7
for i in range(7):
for i in range(4):
A = A + 6
A = A + 8
for i in range(6):
A = A + 6
for i in range(2):
A = A + 1
A = A + 7
A = A + 6
A = A + 7
for i in range(4):
for i in range(7):
A = A + 1
for i in range(2):
A = A + 2
A = A + 5
A = A + 8
A = A + 2
A = A + 1
A = A + 4
for i in range(8):
A = A + 5
A = A + 6
for i in range(7):
for i in range(6):
for i in range(9):
A = A + 7
A = A + 8
for i in range(4):
A = A + 6
A = A + 4
A = A + 3
A = A + 6
for i in range(9):
A = A + 3
for i in range(9):
A = A + 2
A = A + 7
A = A + 5
A = A + 2
for i in range(7):
for i in range(8):
for i in range(6):
A = A + 4
A = A + 9
A = A + 5
A = A + 3
A = A + 9
for i in range(4):
for i in range(1):
A = A + 6
A = A + 8
for i in range(1):
A = A + 6
A = A + 4
A = A + 6
for i in range(3):
A = A + 7
for i in range(3):
A = A + 4
A = A + 4
A = A + 2
A = A + 3
A = A + 7
for i in range(5):
A = A + 6
A = A + 5
for i in range(1):
for i in range(8):
A = A + 5
for i in range(3):
A = A + 6
for i in range(9):
A = A + 4
A = A + 3
for i in range(6):
for i in range(2):
A = A + 1
A = A + 5
A = A + 2
A = A + 2
A = A + 7
for i in range(4):
A = A + 7
A = A + 9
A = A + 2
for i in range(8):
A = A + 9
for i in range(9):
for i in range(2):
A = A + 3
A = A + 2
A = A + 1
A = A + 5
for i in range(9):
A = A + 1
A = A + 3
A = A + 9
for i in range(7):
A = A + 2
for i in range(5):
A = A + 9
A = A + 3
for i in range(2):
A = A + 4
for i in range(8):
A = A + 9
for i in range(5):
A = A + 5
A = A + 4
A = A + 2
A = A + 4
for i in range(6):
A = A + 2
for i in range(5):
A = A + 7
A = A + 7
A = A + 8
A = A + 3
for i in range(8):
A = A + 2
A = A + 5
for i in range(1):
A = A + 8
A = A + 5
A = A + 1
A = A + 1
A = A + 5
for i in range(2):
A = A + 6
for i in range(6):
A = A + 9
A = A + 2
A = A + 5
for i in range(4):
A = A + 7
A = A + 1
for i in range(6):
A = A + 8
A = A + 4
for i in range(3):
for i in range(2):
A = A + 1
A = A + 5
for i in range(2):
A = A + 7
for i in range(9):
A = A + 6
A = A + 8
A = A + 9
A = A + 5
for i in range(9):
for i in range(3):
A = A + 7
A = A + 7
A = A + 9
A = A + 7
for i in range(5):
A = A + 7
A = A + 2
A = A + 1
A = A + 8
A = A + 3
A = A + 5
A = A + 1
for i in range(8):
A = A + 4
A = A + 2
A = A + 2
A = A + 8
for i in range(4):
for i in range(4):
A = A + 8
for i in range(7):
A = A + 5
A = A + 2
for i in range(2):
A = A + 6
for i in range(4):
A = A + 8
A = A + 6
A = A + 1
A = A + 3
A = A + 2
A = A + 7
A = A + 4
for i in range(8):
A = A + 2
A = A + 4
for i in range(5):
for i in range(3):
for i in range(6):
A = A + 8
A = A + 1
A = A + 6
A = A + 5
A = A + 9
for i in range(8):
A = A + 7
for i in range(6):
A = A + 4
A = A + 5
for i in range(3):
A = A + 1
for i in range(1):
for i in range(5):
A = A + 6
A = A + 2
for i in range(9):
for i in range(5):
A = A + 9
A = A + 3
for i in range(9):
A = A + 9
A = A + 8
for i in range(8):
for i in range(5):
A = A + 9
A = A + 4
for i in range(9):
A = A + 3
A = A + 4
A = A + 5
for i in range(9):
for i in range(7):
A = A + 5
for i in range(3):
A = A + 7
for i in range(9):
for i in range(6):
A = A + 4
A = A + 6
for i in range(5):
for i in range(6):
A = A + 5
A = A + 3
A = A + 3
A = A + 3
A = A + 5
for i in range(7):
A = A + 5
for i in range(2):
A = A + 5
A = A + 6
for i in range(2):
A = A + 2
A = A + 5
A = A + 3
A = A + 5
A = A + 5
for i in range(4):
A = A + 2
A = A + 1
for i in range(9):
A = A + 9
A = A + 5
A = A + 6
A = A + 2
A = A + 2
A = A + 5
for i in range(9):
A = A + 5
A = A + 4
for i in range(4):
for i in range(4):
A = A + 1
A = A + 2
for i in range(6):
A = A + 9
A = A + 3
for i in range(2):
A = A + 5
A = A + 1
A = A + 1
A = A + 3
A = A + 8
for i in range(7):
A = A + 4
for i in range(6):
A = A + 9
for i in range(5):
A = A + 9
A = A + 8
A = A + 3
A = A + 9
A = A + 4
A = A + 6
for i in range(7):
A = A + 9
for i in range(9):
A = A + 4
A = A + 9
A = A + 1
A = A + 3
for i in range(5):
for i in range(1):
A = A + 4
A = A + 4
for i in range(8):
A = A + 9
A = A + 6
A = A + 2
for i in range(3):
A = A + 4
A = A + 4
for i in range(3):
A = A + 5
A = A + 2
A = A + 8
A = A + 3
A = A + 6
A = A + 4
A = A + 9
A = A + 1
A = A + 9
A = A + 5
A = A + 3
for i in range(3):
A = A + 2
A = A + 5
A = A + 8
A = A + 2
A = A + 5
for i in range(8):
for i in range(2):
A = A + 6
A = A + 7
A = A + 6
A = A + 9
A = A + 2
for i in range(2):
A = A + 3
for i in range(8):
A = A + 7
A = A + 2
A = A + 1
A = A + 4
A = A + 1
A = A + 5
A = A + 2
A = A + 1
for i in range(1):
A = A + 1
for i in range(6):
A = A + 4
A = A + 3
A = A + 3
for i in range(5):
A = A + 3
for i in range(6):
for i in range(1):
A = A + 5
A = A + 7
A = A + 7
A = A + 7
for i in range(5):
A = A + 9
A = A + 7
for i in range(5):
A = A + 9
A = A + 1
A = A + 9
A = A + 8
for i in range(1):
A = A + 2
for i in range(5):
A = A + 8
for i in range(3):
A = A + 2
A = A + 9
A = A + 6
A = A + 3
for i in range(5):
for i in range(6):
A = A + 5
A = A + 5
for i in range(4):
A = A + 5
A = A + 4
for i in range(8):
A = A + 9
A = A + 1
for i in range(8):
A = A + 8
A = A + 1
A = A + 4
for i in range(6):
A = A + 6
for i in range(2):
A = A + 3
A = A + 9
A = A + 6
A = A + 9
for i in range(1):
A = A + 4
for i in range(3):
A = A + 3
A = A + 4
A = A + 2
A = A + 8
for i in range(2):
A = A + 4
A = A + 1
for i in range(9):
A = A + 2
A = A + 9
A = A + 7
for i in range(7):
for i in range(7):
for i in range(5):
A = A + 7
for i in range(5):
A = A + 1
A = A + 1
for i in range(5):
A = A + 6
for i in range(1):
A = A + 4
for i in range(9):
A = A + 4
A = A + 1
for i in range(6):
A = A + 8
A = A + 5
for i in range(1):
A = A + 4
for i in range(5):
A = A + 8
A = A + 7
A = A + 2
for i in range(3):
A = A + 3
for i in range(8):
for i in range(8):
A = A + 4
A = A + 7
for i in range(5):
A = A + 1
for i in range(8):
A = A + 7
A = A + 8
A = A + 4
A = A + 7
A = A + 6
A = A + 9
A = A + 5
for i in range(3):
A = A + 5
for i in range(9):
A = A + 1
A = A + 7
for i in range(1):
A = A + 8
A = A + 4
for i in range(8):
for i in range(7):
A = A + 2
for i in range(4):
A = A + 6
A = A + 6
for i in range(1):
A = A + 7
A = A + 1
for i in range(9):
for i in range(5):
A = A + 6
A = A + 5
for i in range(7):
A = A + 3
A = A + 6
A = A + 8
for i in range(2):
A = A + 7
A = A + 1
A = A + 9
for i in range(3):
for i in range(3):
A = A + 5
print(A)

注意要用long long运算
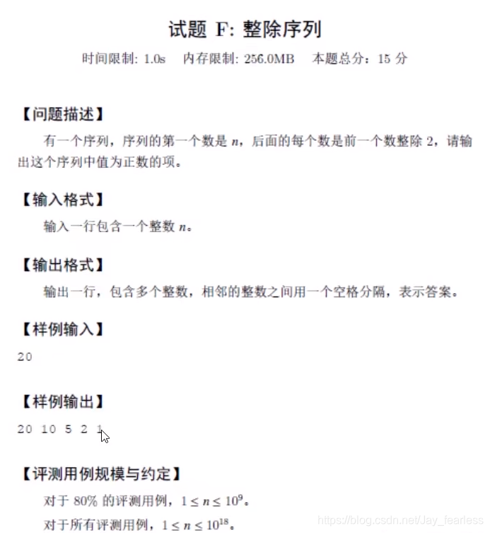
#include<bits/stdc++.h>
using namespace std;
typedef long long LL;
int main()
{
LL n; cin>>n;
while (n)
{
cout<<n<<" ";
n/=2;
}
return 0;
}

#include <iostream>
#include <cstring>
#include <algorithm>
using namespace std;
string s,ans;
int main()
{
cin>>s;
int n=s.size();
for(int i=0;i<n;i++)
{
if(i<n-1 && s[i+1]>='0' && s[i+1]<='9')
{
for(int j=0;j<s[i+1]-'0';j++)
ans+=s[i];
i++;
}
else{
ans+=s[i];
}
}
cout<<ans;
return 0;
}

坐标至少有一个为奇数点直接加上方案数:
g[i][j]+=g[i−1][j]+g[i][j−1]; g[i][j]+=g[i-1][j]+g[i][j-1]; g[i][j]+=g[i−1][j]+g[i][j−1];
#include <iostream>
#include <cstring>
#include <algorithm>
using namespace std;
int g[35][35];
int n,m;
int main()
{
cin>>n>>m;
if(n%2==0 && m%2==0)
{
puts("0");
return 0;
}
for(int i=1;i<=n;i++)
{
for(int j=1;j<=m;j++)
{
if(i==1 && j==1) g[i][j]=1;
else{
if(i%2 || j%2)
g[i][j]+=g[i-1][j]+g[i][j-1];
}
}
}
cout<<g[n][m];
return 0;
}
本文探讨了C++和Python编程中的多种实用技巧,包括日期判断、数学计算、字符串处理及算法实现等,并通过具体代码示例展示了这些技巧的应用。
503

被折叠的 条评论
为什么被折叠?



