DeepSeek 于 2024 年 11 月 20 日发布了支持深度思考的新模型 Deepseek-R1-Lite 预览版,目前已上线官方网站[1]。这是第一个做出类似 Open AI O1 深度思考模型,赶在了 Claude、Qwen、Gemini 等之前。具体的Benchmark可以看DS官方的博文
想必很多同学已经试用或者看过 DS 的深度思考能力了,本文的目的不是为了演示,而是探究 DS 背后的思考的逻辑,并尝试编写 Prompt 让 DS 自己推导思考过程,emmm…用魔法打败魔法。本文最后会给出推导出的较为通用的 Prompt。

一、体验深度思考
这次我们测试两个经典问题,“9.9 和 9.11 哪个大”和“Strawberry 有几个 r”
9.9 和 9.11 哪个大


Strawberry 有几个 r 
可以看出第一个问题,思考过程很清晰,步骤也很明确。而第二个问题,更像是采用反思进行 double check,然而结果依然不对。
那么我们可否通过第一个问题的思考过程推导出一个 Prompt 来解决第二个问题呢?
二、魔法打败魔法
我们编写如下提示词,并复制第一步的思考过程,给到 Deepseek,让其深度思考推导可能得通用提示词。
这里有一份大模型针对某个问题的思考过程,如有可能将其分解为多步骤,请尝试推测它每步可能的 Prompt 提示词,推测的提示词要更为通用,而不仅限于这种类型的问题。如有可能,可以从反思、推理、规划等类型的提示词来推到提示词。
==========
问题是:9.9 和 9.11 谁大
深度思考过程是:
嗯,今天老师给我们出了一个数学题,比较 9.9 和 9.11 谁大。一开始我觉得这应该不难,但是仔细想想好像有点复杂。首先,我知道 9.9 是九点九,而 9.11 是九点一一。好像 9.11 比 9.9 大,因为 11 比 9 大?可是,这不对吧。我好像记错了什么。让我再想想,可能我理解错了小数的比较方法。小数的比较应该从整数部分开始,如果整数部分相同,再看小数点后的第一位,以此类推。所以,9.9 和 9.11 的整数部分都是 9,相同。那就要看小数点后的数字。
…
DS 深度思考过程如下:

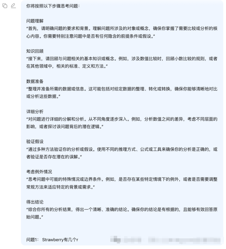
最后给出的提示词是
问题理解 - 确保明确问题的要求和背景。
知识回顾 - 回顾相关知识或概念,为解决问题做准备。
数据准备 - 整理和准备所需的数据或信息。
详细分析 - 对问题进行详细的分解和分析。
验证假设 - 通过多种方法验证分析的正确性。
考虑例外情况 - 思考可能的特殊情况或边界条件。
得出结论 - 综合分析结果,得出最终结论。
三、重测
我们关闭深度思考,并使用我们刚才获得提示词,当然这个提示词需要稍微改一下才能使用。
问题 1:Strawberry 有几个 r

回答如下,这是没有启用深度思考而得出的回答,可以看到他回答正确了,比深度思考还好用。

问题 2: 9.9 和 9.11 哪个大?
我们直接贴回答,推理步骤清晰,也同样获得了正确的答案。

这份提示词这好用啊,有些问题经过这样的提示词结果比深度思考还有效,而且不会因为深度思考而等待过多的时间。
四、如何系统学习掌握AI大模型?
AI大模型作为人工智能领域的重要技术突破,正成为推动各行各业创新和转型的关键力量。抓住AI大模型的风口,掌握AI大模型的知识和技能将变得越来越重要。
学习AI大模型是一个系统的过程,需要从基础开始,逐步深入到更高级的技术。
这里给大家精心整理了一份
全面的AI大模型学习资源,包括:AI大模型全套学习路线图(从入门到实战)、精品AI大模型学习书籍手册、视频教程、实战学习、面试题等,资料免费分享!

1. 成长路线图&学习规划
要学习一门新的技术,作为新手一定要先学习成长路线图,方向不对,努力白费。
这里,我们为新手和想要进一步提升的专业人士准备了一份详细的学习成长路线图和规划。可以说是最科学最系统的学习成长路线。

2. 大模型经典PDF书籍
书籍和学习文档资料是学习大模型过程中必不可少的,我们精选了一系列深入探讨大模型技术的书籍和学习文档,它们由领域内的顶尖专家撰写,内容全面、深入、详尽,为你学习大模型提供坚实的理论基础。(书籍含电子版PDF)

3. 大模型视频教程
对于很多自学或者没有基础的同学来说,书籍这些纯文字类的学习教材会觉得比较晦涩难以理解,因此,我们提供了丰富的大模型视频教程,以动态、形象的方式展示技术概念,帮助你更快、更轻松地掌握核心知识。

4. 2024行业报告
行业分析主要包括对不同行业的现状、趋势、问题、机会等进行系统地调研和评估,以了解哪些行业更适合引入大模型的技术和应用,以及在哪些方面可以发挥大模型的优势。

5. 大模型项目实战
学以致用 ,当你的理论知识积累到一定程度,就需要通过项目实战,在实际操作中检验和巩固你所学到的知识,同时为你找工作和职业发展打下坚实的基础。

6. 大模型面试题
面试不仅是技术的较量,更需要充分的准备。
在你已经掌握了大模型技术之后,就需要开始准备面试,我们将提供精心整理的大模型面试题库,涵盖当前面试中可能遇到的各种技术问题,让你在面试中游刃有余。

全套的AI大模型学习资源已经整理打包,有需要的小伙伴可以
微信扫描下方优快云官方认证二维码,免费领取【保证100%免费】

Deepseek新模型测试及AI大模型学习指南

6502

被折叠的 条评论
为什么被折叠?



