本文内容速览:

蛋白质翻译后修饰(Protein translational modifications, PTMs)指的是在蛋白质的氨基酸上共价添加或去除特定的基团的过程。PTMs可参与调节蛋白质活性、稳定性、表达、定位和其他蛋白质之间的相互作用等,几乎影响了细胞内所有的生物化学反应过程。目前常见的蛋白质翻译后修饰包括泛素化、磷酸化、乙酰化、糖基化、SUMO化等。在前期的推文中,小远通过“蛋白翻译后修饰——泛素化”、“蛋白翻译后修饰——泛素化(二)”、“蛋白翻译后修饰——磷酸化(一)”、“蛋白翻译后修饰——磷酸化(二)”、“磷酸化/去磷酸化对蛋白功能的影响竟有这么大?”、“蛋白翻译后修饰——乙酰化”和“蛋白翻译后修饰——糖基化”给大家介绍了泛素化、磷酸化、乙酰化及糖基化的概念、鉴定方法及在植物中的功能,大家感兴趣可以自行点进链接阅读。
1 蛋白质翻译后修饰之间的Crosstalk
在上述列举的推文中,讲解的是单个PTM对植物生长发育的影响。此外,多个类型的PTMs之间可能存在紧密联系,彼此之间相互依赖、相互影响,通过拮抗或协同的作用方式,共同调节植物的生命活动。这种多个类型的PTMs之间的相互依赖或影响称为“PTM Crosstalk”(Venne et al., 2014)。PTMs通常包含修饰酶和被修饰的底物蛋白质两部分,不同PTMs之间的Crosstalk可以通过这两部分中的任意一个或两个发生。以修饰酶为核心的PTM Crosstalk是指催化不同PTMs的修饰酶相互修饰从而调节酶活性,即一个PTM的修饰酶成为另一个PTM的底物。以被修饰的底物蛋白质为核心的PTM Crosstalk是指不同类型的修饰靶向同一个蛋白质,这里又可以分为两种情况,其一是同一底物蛋白质的同一个氨基酸位点存在不同修饰;其二是同一底物蛋白质的不同氨基酸位点存在不同修饰。Hunter将PTM Crosstalk分为正向Crosstalk和负向Crosstalk两类(Hunter T, 2007),在正向Crosstalk中,初始PTM作为添加或删除第二个PTM的主动触发器,或作为其他蛋白质的识别位点;在负向Crosstalk中,包括两个PTM对同一氨基酸的直接竞争,或者当一个特定的PTM掩盖了第二个PTM的识别位点,从而阻止其添加和/或去除(图1)。

图1 PTM Crosstalk的分类(Venne et al., 2014)。蛋白质表面的短线性基序能够实现蛋白质-蛋白质的相互作用,并可以被不同的调控结构域处理。根据它们的功能,它们被分为写入器、读取器和擦除器(分别为绿色、蓝色和红色)。(A)PTM被连接到靶蛋白的氨基酸(aa)上;(B)该PTM可以招募并触发第二个PTM的添加,例如通过招募另一个写入器,或通过读取器蛋白本身的构象变化诱导;(C)反之亦然,PTM可以被擦除器蛋白识别并去除;(D)两种不同的PTM竞争相同的残基;(E)两个PTM具有不同的结合位点,但在第一个PTM初始附着时,第二个结合位点被间接掩蔽;(F)第一个PTM导致底物蛋白质的构象改变,从而使第二个PTM结合位点对其写入器隐藏;(G)根据PTM与相应位点结合的不同,会启动不同的下游事件:在靶蛋白的PTM之后,会招募蛋白质复合物并触发相应的途径;(H)另一种PTM可以阻断相应的位点,从而抑制该途径;(I、J)附着的PTM可以去除。
2 以泛素化为核心的修饰Crosstalk类型
泛素化修饰是真核细胞中大量发生的PTMs之一,是植物免疫作用的重要调节因子(Zhou Bangjun and Zeng Lirong, 2016)。泛素化修饰与其他类型修饰之间的Crosstalk被证明在植物中广泛存在(Zhao et al., 2014),主要包括泛素化与磷酸化、泛素化与SUMO化、泛素化与多聚核糖基化、泛素化与乙酰化、泛素化与糖基化、泛素化与氧化还原修饰等(图2)(Zhang Yi and Zeng Lirong, 2020)。

图2 泛素化与其他PTMs之间的Crosstalk示例(Zhang Yi and Zeng Lirong, 2020)。(A)泛素化与磷酸化之间的Crosstalk。激酶的泛素化导致其降解(如FLS2)或亚细胞定位的改变(如BRI1)。E3连接酶的磷酸化影响其与底物相互作用的模式(如PUB12/13)或酶活性(如PUB25/26);(B)泛素化与SUMO化之间的Crosstalk。泛素化和SUMO化可以拮抗地竞争底物的附着位点K。E3连接酶COP1的SUMO化增强了其反式泛素化活性。SUMO E3连接酶SIZ1的泛素化介导其降解。SUMO靶向泛素连接酶(STUbL)特异性地将SUMO化的底物泛素化降解;(C)泛素化与多聚核糖基化之间的Crosstalk。核糖基靶向泛素连接酶(PTUbL)特异性地将多聚核糖基化的底物泛素化降解;(D)泛素化和乙酰化之间的Crosstalk。SNC1序列中第一个Met(Ac-MMD)的NTA由NatA催化,作为降解信号。降解可能依赖于泛素化;(E)泛素化与s-亚硝基化之间的Crosstalk。底物的s-亚硝基化促进其泛素化降解。ASK1的Cys37和Cys118处的s-亚硝基化是SCFTIR1/AFB2复合物组装所必需的;(F)泛素化和糖基化之间的Crosstalk。SCF型的E3连接酶的特殊F-box蛋白Fbs(F-box蛋白识别糖链1)识别底物的聚糖并介导泛素化降解。红色箭头表示修饰的结果,黑色箭头表示酶促反应。
了解完以泛素化为核心的修饰Crosstalk类型之后,下面小远将通过具体的文献案列给大家讲解其在植物中的应用,加深理解。
2.1 泛素化与磷酸化——调节植物免疫
植物先天免疫依赖于细胞膜上的模式识别受体(PRRs)识别病原体相关分子(PAMP),从而导致模式触发免疫(PTI)。PTI过程中活性氧(ROS)的产生是激活免疫反应必不可少的,其主要由烟酰胺腺嘌呤二核苷酸磷酸(NADPH)氧化酶家族成员RBOHD介导产生(Averyanov A, 2009)。RBOHD是一种膜定位蛋白,具有6个保守的跨膜螺旋,N端和C端位于胞内。当PRRs识别PAMP时,Ca2+的快速内流导致RBOHD的N端EF-hand基序构象改变及磷酸化,最终导致ROS的产生(Dubiella et al., 2013)。关于胞内激酶磷酸化RBOHD从而介导ROS的产生已经有大量报道,但关于PRRs识别PAMP前植物是如何抑制RBOHD介导的ROS的产生目前还尚未可知。关于植物中ROS的详细介绍可参见“植物的“双刃剑”——活性氧”。
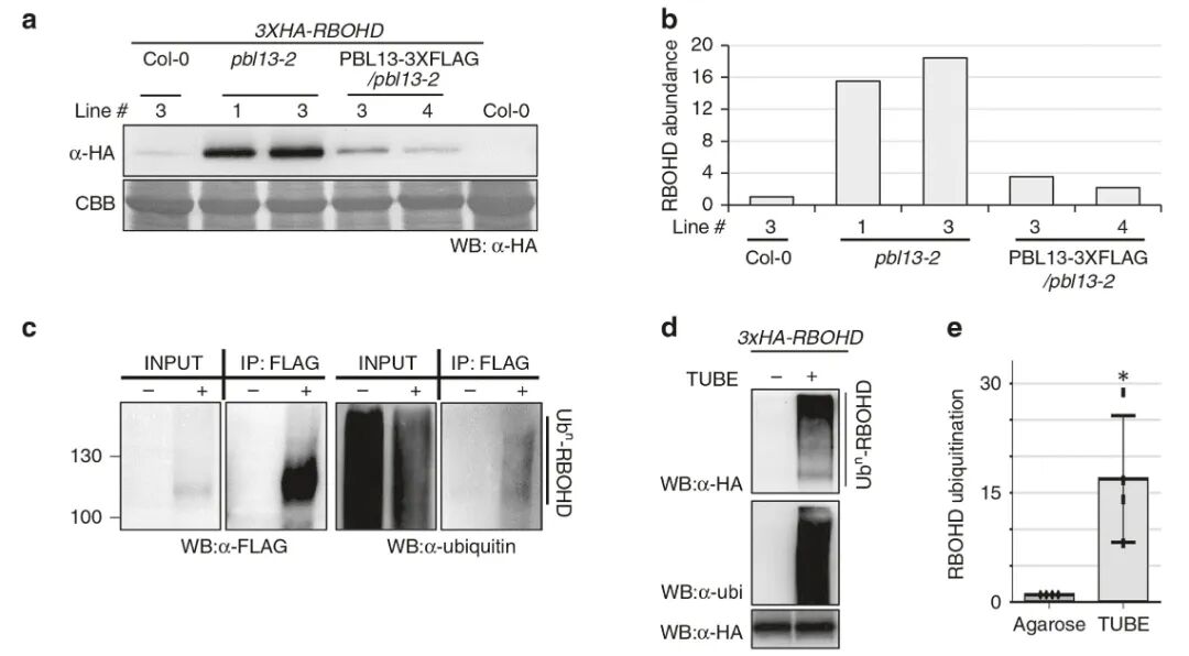
2020年3月,美国加州大学Gitta Coaker课题组在Nature communications杂志上发表了一篇题为“Regulation of reactive oxygen species during plant immunity through phosphorylation and ubiquitination of RBOHD”的研究论文。在该研究论文中,作者首先通过Co-IP、MBP Pull-down实验结合体外磷酸化实验证明PBL13与RBOHD的C末端存在相互作用,且PBL13的C端是RBOHD磷酸化所必须的(图3)。紧接着作者创制了PBL13敲除转基因拟南芥株系,并通过Western blot实验证明敲除PBL13可以提高RBOHD在体内的积累量及其稳定性(图4a、b),且RBOHD在体内呈自泛素化(图4c-e)。

图3 PBL13与RBOHD的C端结合并介导其磷酸化(Lee et al., 2020)。(a)Co-IP验证PBL13与RBOHD相互作用;(b)PBL13优先结合RBOHD的C端(RBOHD-C),CBB:考马斯亮蓝色染色凝胶;(c)PBL13的C端是磷酸化RBOHD必需的。BIK1先前已被证明与RBOHD的N端相互作用并使其磷酸化(Li et al., 2014)。

图4 PBL13抑制RBOHD积累且RBOHD在体内呈自泛素化(Lee et al., 2020)。(a)敲除PBL13降低RBOHD蛋白的含量。Col-0:野生型、plb13-2:敲除突变体、PBL13-3×FLAG/plb13-2:回补;(b)a中印迹的条带定量;(c)RBOHD在体内多泛素化,+:3×FLAG-RBOHD,−:Col-0;(d)采用串联泛素亲和结构域结合实体(TUBE)检测RBOHD的泛素化。琼脂糖树脂(−)作为对照;(e)基于TUBE法的泛素化定量。
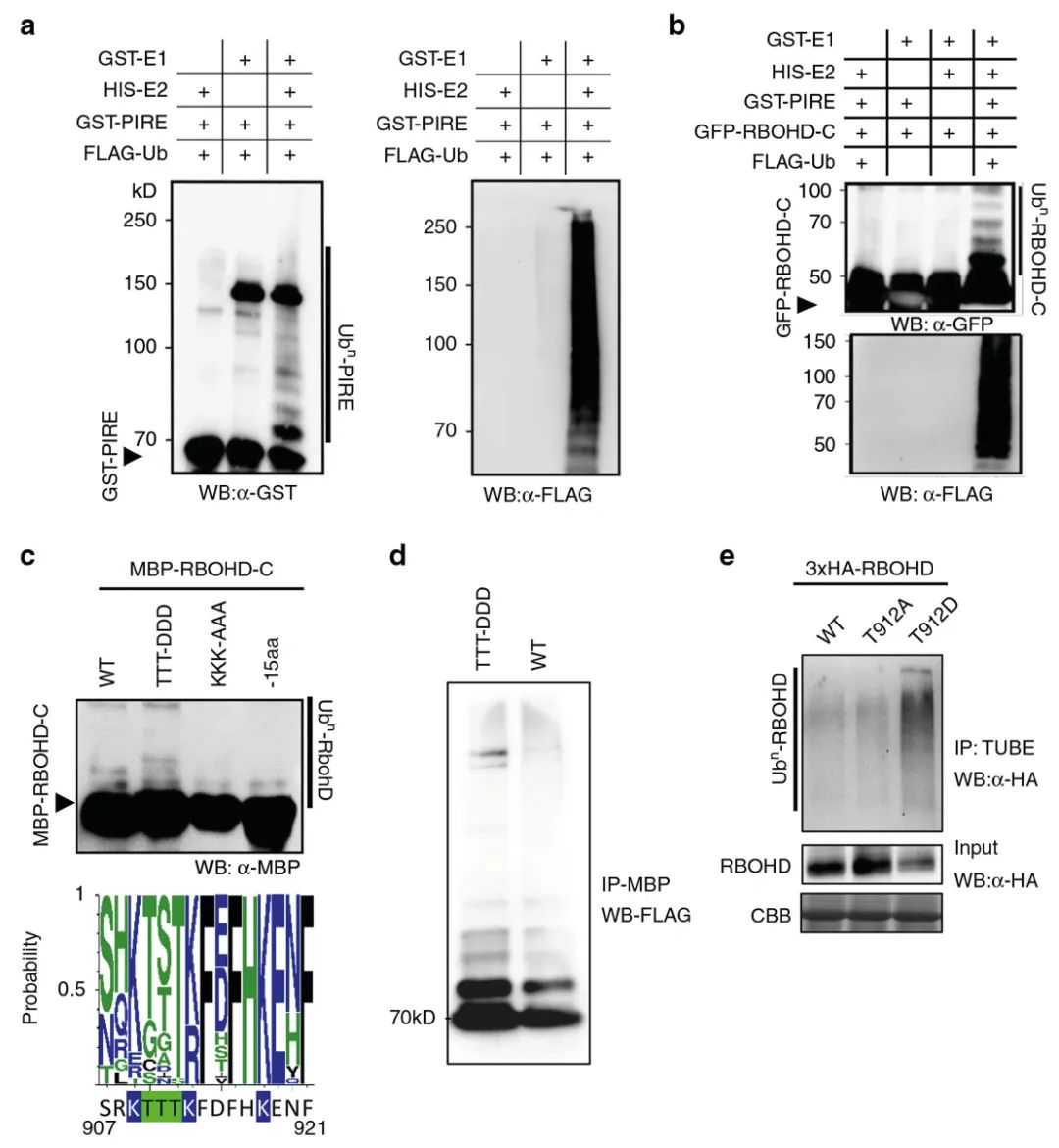
随后作者通过蛋白质芯片技术鉴定了与PBL13和RBOHD的C末端相互作用的E3泛素连接酶PIRE。体外泛素化实验证明PIRE特异性泛素化RBOHD并介导其降解(图5a、b),并通过体外和体内的拟磷酸化实验发现RBOHD的磷酸化可以增强自身的泛素化(图5c-e)。作者检测了pire基因敲除株系中RBOHD的积累量,发现pire基因敲除株系中RBOHD的含量增加。

图5 PIRE直接泛素化RBOHD并抑制RBOHD蛋白的积累(Lee et al., 2020)。(a)PIRE具有E3泛素连接酶活性;(b)RBOHD-C直接被PIRE泛素化;(c)体外模拟RBOHD-C端磷酸化可增强RBOHD的泛素化。WT:野生型、TTT-DDD:磷酸模拟突变体T910DT911DT912D、KKK-AAA:赖氨酸突变体K909AK013AK918A、-15aa:RBOHD的C端缺失15个氨基酸;(d)磷酸模拟突变体T910DT911DT912重建泛素化反应证实c中的阶梯依赖于泛素化;(e)体内拟磷RBOHDT912D增强RBOHD泛素化;(f)PIRE负调控RBOHD蛋白的稳定性。
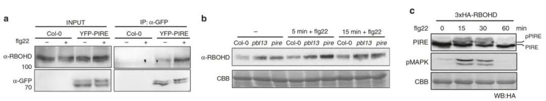
为了研究PIRE在植物先天免疫中的重要性,作者首先检测了flg22处理前后,PIRE是否发了翻译后修饰,结果表明PIRE发生磷酸化修饰且修饰是动态变化的(图6)。随后作者创制了PIRE-1和PIRE-2两个基因敲除转基因株系,并检测了flg22处理前后野生型植株和转基因株系中RBOHD的含量和ROS的含量。发现flg22处理过后转基因株系中RBOHD和ROS的含量均提高。

图6 PIRE与RBOHD相互作用,免疫激活PIRE呈动态磷酸化(Lee et al., 2020)。(a)免疫激活后,PIRE与RBOHD结合。+:flg22处理、-:未使用flg22处理;(b)flg22处理后,RBOHD在pbl13和pire敲除系中在表达增强;(c)PAMP感知时PIRE磷酸化程度发生改变。
综上所述,在未感知病原菌侵染时,PIRE与RBOHD组成性结合,通过磷酸化和泛素化作用抑制RBOHD蛋白的积累,但是在感知到病原体(flg22)后,RBOHD被激活,PIRE动态磷酸化,从而调节RBOHD依赖性ROS的产生(图7)。

图7 PBL13和PIRE调控RBOHD的模型图(Lee et al., 2020)。
2.2泛素化与多聚核糖基化——调节植物免疫
多聚核糖基化(PARylation)是由ADP-核糖聚合酶(PARPs)和ADP-核糖水解酶(PARGs)可逆催化的PTM,其中PARPs将ADP转移到底物蛋白的特定氨基酸基团上形成多聚ADP核糖链,PARGs则可水解底物蛋白上的ADP-核糖。尽管PARylation和泛素化均可独立介导多个生化过程,但是它们之间如何相互作用从而调节植物免疫的机制还不清楚。2021年8月,美国德州农工大学宋俊岐课题组在Molecular Plant杂志上发表了一篇题为“Coordinated Regulation of Plant Immunity by Poly(ADP-ribosyl)ation and K63-Linked Ubiquitination”的研究论文。该研究论文证明拟南芥UBC13A和UBC13B是赖氨酸63(K63)多聚泛素链介导泛素化的主要驱动因子,它们直接与PARPs和PARGs相互作用,共同调节植物的免疫反应。
作者首先通过酵母双杂筛库筛选出一个与PARP和PARG相互作用的蛋白UBC13,UBC13是一种泛素偶联酶,可催化K63连接的多泛素链的合成(Pastushok et al., 2005)。拟南芥基因组编码两个UBC13基因,分别为UBC13A和UBC13B。随后进行了体外和体内PARylation实验,结果表明UBC13B被PARP2多聚核糖基化修饰,并且flg22处理提高了修饰水平(图8A、B)。通过蛋白质组学和体外PARylation实验鉴定了UBC13B中E31/E32/E62/E63四个谷氨酸残基(Glu)是PARylation的位点(图8C-E)。将E31/E32/E62/E63同时突变成丙氨酸(A)得到了UBC13B4E突变体并进行Co-IP实验,结果表明UBC13B4E与PARP2的相互作用强度降低,说明多聚核糖基化可以促进UBC13B与与PARP2的相互作用(图8F)。将UBC13B4E转入ubc13a/ubc13b双突突变体后观察拟南芥植株表型发现,UBC13B4E转入后植株大小与野生型一致,但仍易感病,表明UBC13B的PARylation参与调控植物免疫(图8G、H)。

图8 UBC13B的PARylation参与调控植物免疫(Yao et al., 2021)。(A)体外PARylation实验;(B)flg22提高UBC13B的PARylation水平;(C)肽(LELFLPEEYPMAAPK)的b+离子和y+离子的质量/电荷值列表,红色和蓝色的质量值对应于光谱中已识别的b+离子和y+离子峰;(D)具有PARylated Glu位点的双电荷肽的MS/MS谱。粗体和小写字母的“e”表示修饰过的Glu残基;(E)UBC13B的谷氨酸突变在体外显著降低了其PARylation。UBC13B2E1(E31/E32)、UBC13B2E2(E62/E63)、UBC13B4E(E31/E32/E62/E63)和所有八个谷氨酸残基替换为UBC13B N-末端的丙氨酸的UBC13B8E;(F)UBC13B4E与PARP2的相互作用程度降低;(G)表现分析。Col:野生型、ubc13a/ubc13b:双突突变体、W#1:Col中转入UBC13B、W#2:ubc13a/ubc13b双突突变体中转入UBC13B、4E#1:Col中转入UBC13B4E、4E#2:ubc13a/ubc13b双突突变体中转入UBC13B4E;(H)UBC13B4E突变体中植物病原细菌丁香假单胞菌(Pst DC3000)的含量。
PR1基因是植物中广泛使用的防御反应标志物(Tsuda et al., 2008),因此作者在parp和ubc13a/ubc13b突变体中检测了PR1的表达水平,发现PR1的含量增加,但是分泌到细胞外的PR1相比于野生型呈下降趋势(图9A)。研究表明分泌途径的许多蛋白(例如PDI2、SYP)与K63介导的泛素化有关(Romero-Barrios et al., 2020)。因此作者猜测PDI的PARylation和K63介导的泛素化影响了PR1蛋白的分泌过程。为了验证这一猜想,作者通过Y2H实验验证了PDI与PARP2和PARG1之间存在相互作用(图9B),并通过Western blot证明PDI发生PARylation和K63介导的泛素化,且PDI的PARylation可以提高自身的泛素化水平(图9C)。

图9 PDI的PARylation和K63介导的泛素化影响了PR1蛋白的分泌过程(Yao et al., 2021)。(A)parp和ubc13突变体中总PR1蛋白和分泌PR1蛋白的含量;(B)Y2H验证PDI2/3和PARG存在相互作用;(C)flg22诱导PDI的PARylation,PARylation增强了体内PDI的k63连锁泛素化。
综上结果说明,PAMP反应中,PARP蛋白通过相互作用和PARylation招募UBC13和PDI,进而促进由UBC13介导的PDI的K63泛素化,从而激活PDI。随后,PDI与其他分泌蛋白协同工作,完成其独特的功能,以确保适当的蛋白质折叠和分泌到细胞外空间(图10),最终参与调控植物免疫反应。

图10 一个由PARylation和K63介导的泛素化协调调节分泌通路的模型(Yao et al., 2021)。
2.3泛素化与乙酰化——调控植物蛋白质稳定性变化
蛋白质组的动态变化是植物适应环境变化的重要机制之一,植物体内蛋白质组的稳定性变化对植物的生长发育至关重要。泛素-蛋白质酶体(UPS)系统参与了植物体内大多数蛋白质的降解,但蛋白质翻译后修饰如何调控蛋白质的稳定性尚未可知。2022年2月,海德堡大学Markus Wirtz课题组在Nature Communications杂志上发表了一篇题为“Cotranslational N-degron masking by acetylation promotes proteome stability in plants”的研究论文。在该研究论文中,作者证明了NatA依赖性的N末端乙酰化修饰(NTA)的损伤会导致拟南芥蛋白质组的全局不稳定,并发现了一种新的降解子,该降解子标志着大多数非乙酰化的细胞质蛋白可以通过泛素系统降解。
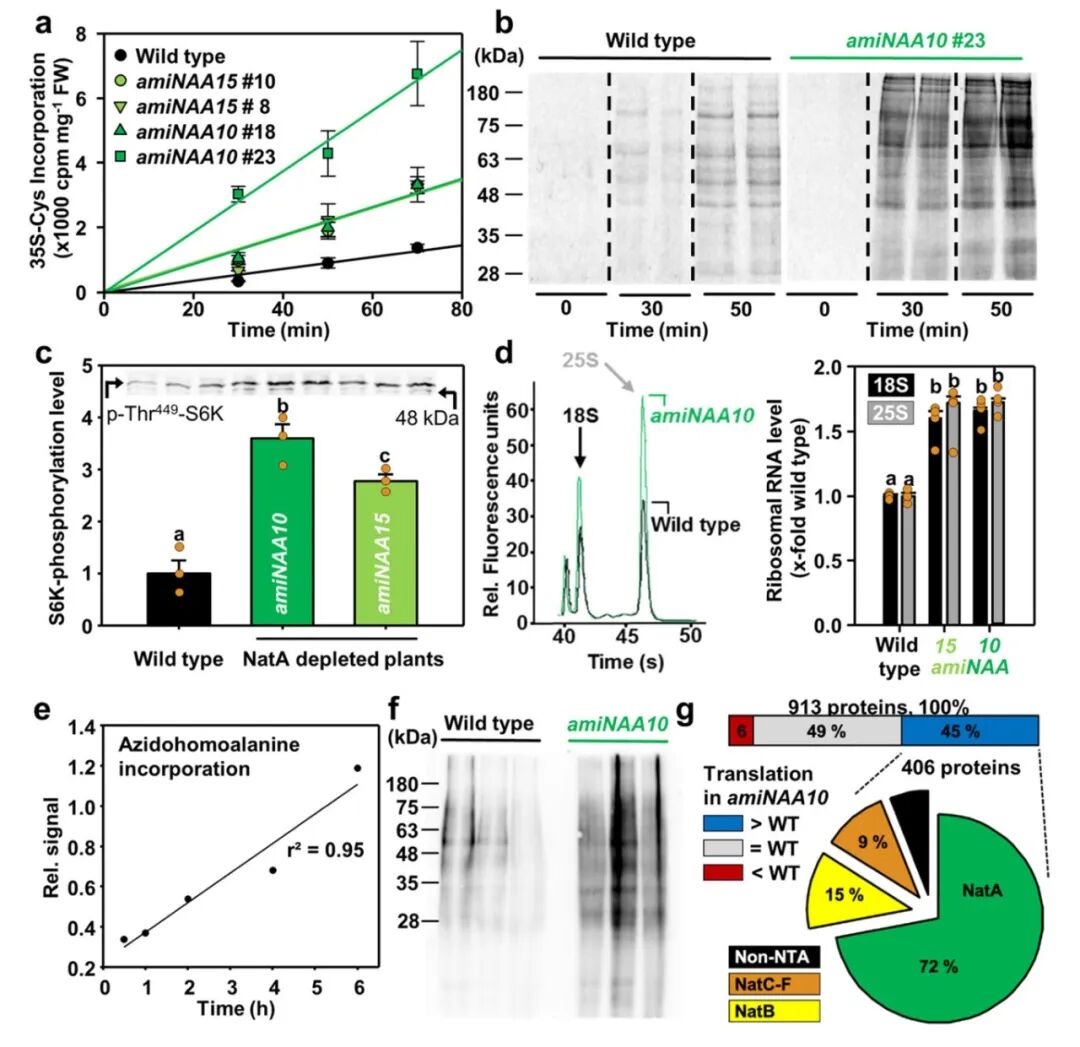
NatA的缺失会导致植物胚胎致死(Linster et al., 2015),因此作者通过amiRNA的方法干扰NatA中的NAA10和NAA15亚基的表达,发现干扰后蛋白质降解的速度提高4倍、泛素-蛋白酶体(UPS)活性提高(图11)。随后作者检测了NatA损伤的植物叶片中总蛋白的含量,发现总蛋白的含量不受影响(图12a),蛋白质组学分析发现仅92个蛋白在NatA损伤的植物中发生显著变化,其中83%为NatA的底物(图12b)。作者选取了两个为NatA底物的蛋白质(显著下调的ARKGR1和非显著上调的ASROAS-TLA)进行蛋白稳定性实验,结果显示ARKGR1和ASROAS-TLA在NatA损伤的植物中均降解(图12c、d)。但加入蛋白酶体抑制剂MG132后,ASROAS-TLA在NatA损伤的植物中快速累积,这表明不稳定的ASROAS-TLA未受影响是由于其翻译增强,然而非NatA底物的MPPSAT5和MRETUBB4的稳定性不受影响(图12e)。

图11 NatA的损伤会提高泛素-蛋白酶体活性从而导致蛋白质的降解(Linster et al., 2022)。

图12 NatA损伤不影响总蛋白浓度,但显著破坏了NatA底物的稳定性(Linster et al., 2022)。(a)野生型和NatA损伤的植物叶片中总蛋白的浓度;(b)amiNAA10与野生型叶片中差异表达蛋白的火山图。红色:减少,蓝色:积累,饼状图显示了Nat底物在amiNAA10蛋白显著降低部分中的分类;(c、d)NatA底物(GR1、OAS-TLA)和未被NatA乙酰化的N端蛋白(COI1,SAT5)的降解分析。CHX:环己亚胺,一种翻译抑制剂;(e)野生型和NatA损伤植物叶片中OAS-TLA、GR1、SAT5和TUBB4蛋白的相对水平。MG132:蛋白酶体抑制剂。
基于以上结果,作者提出在NatA损伤的植物中,翻译的显著上调可以维持蛋白质组稳定的假设,并进行了相关的验证实验。结果表明在NatA缺失的植物中,蛋白质翻译的数量提高了4倍,这是由对不同蛋白质的选择性翻译增强导致的(图13a、b)。雷帕霉素激酶靶蛋白(TOR)是关键的核糖体数量调节因子,TOR通过磷酸化激酶S6K和翻译起始因子eIF3h来调节核糖体数量和与应激相关基因的翻译效率(Dong et al., 2017),NatA的损伤会导致TOR的活性增加,因此rRNA显著积累(图13c、d)。随后作者通过双正交非规范氨基酸标记实验(Glenn et al., 2017)证明NatA损伤的植物中蛋白质的翻译率更高,其中72%为NatA的底物(图13e-g)。这表明NatA底物由于N端乙酰化受损而产生的选择性不稳定被其增强的翻译所抵消,以维持其在突变系中的稳态水平。

图13 NatA损伤的植物显示出更高的NatA底物翻译率,这是由TOR诱导核糖体的产生促进的(Linster et al., 2022)。(a)将同位素标记的含硫氨基酸掺入野生型和NatA损伤系的叶蛋白中;(b)在指定时间点掺入同位素标记的硫氨基酸后,SDS-PAGE分离野生型和amiNAA10叶的蛋白质;(c)使用磷酸特异性抗体测定野生型NatA损伤植株的叶子中TOR靶标S6KT449的磷酸化;(d)野生型和NatA损伤植物叶子18S和25S rRNA的定量;(e)验证来自野生型叶子的蛋白质中线性偶氮丙氨酸的含量;(f)偶氮丙氨酸介导的生物素标记三小时后,偶氮丙氨酸掺入野生型和NatA损伤植物叶蛋白的比较;(g)在野生型和amiNAA10植物的叶子中新合成的蛋白质的蛋白质组学分析,饼图描述了在amiNAA10植物中更高效翻译蛋白质的部分中Nat底物的分类。
关于泛素化为核心的Crosstalk就介绍到这里,余下的内容下次有机会再给大家介绍。一直以来蛋白质翻译后修饰都是生命科学领域研究的热点话题,从磷酸化、泛素化等常见的修饰到棕榈酰化等非常见的修饰,常常聚焦于单个修饰在生命活动中的作用。在本篇推文中小远给大家例举出了在植物中有报道的泛素化与其他修饰之间的Crosstalk,并介绍了泛素化与磷酸化、聚核糖基化共同调控植物免疫反应,泛素化与乙酰化共同调控体内蛋白质的稳定性变化的相关分子机制。修饰之间的Crosstalk乍听很复杂,但其研究方法与单个修饰之间的研究大同小异,均可以从寻找互作蛋白出发,随后验证目的蛋白与互作蛋白是否会发生相应的修饰,从而验证相关的功能。小远在这里罗列的修饰之间的Crosstalk及其应用只是冰山一角,修饰Crosstalk的种类及其功能远不止于此,需要大家在科研的道路上不断探索。
References:
Venne A S, Kollipara L, Zahedi R P. The next level of complexity: crosstalk of posttranslational modifications[J]. Proteomics, 2014, 14(4-5): 513-524.
Hunter T. The age of crosstalk: phosphorylation, ubiquitination, and beyond[J]. Molecular cell, 2007, 28(5): 730-738.
Zhou B, Zeng L. Conventional and unconventional ubiquitination in plant immunity[J]. Molecular plant pathology, 2017, 18(9): 1313-1330.
Zhao Y, Brickner J R, Majid M C, et al. Crosstalk between ubiquitin and other post-translational modifications on chromatin during double-strand break repair[J]. Trends in cell biology, 2014, 24(7): 426-434.
Zhang Y, Zeng L. Crosstalk between ubiquitination and other post-translational protein modifications in plant immunity[J]. Plant Communications, 2020, 1(4).
Averyanov A. Oxidative burst and plant disease resistance[J]. Front Biosci (Elite Ed), 2009, 1: 142-152.
Dubiella U, Seybold H, Durian G, et al. Calcium-dependent protein kinase/NADPH oxidase activation circuit is required for rapid defense signal propagation[J]. Proceedings of the National Academy of Sciences, 2013, 110(21): 8744-8749.
Lee D H, Lal N K, Lin Z J D, et al. Regulation of reactive oxygen species during plant immunity through phosphorylation and ubiquitination of RBOHD[J]. Nature Communications, 2020, 11(1): 1838.
Li L, Li M, Yu L, et al. The FLS2-associated kinase BIK1 directly phosphorylates the NADPH oxidase RbohD to control plant immunity[J]. Cell host & microbe, 2014, 15(3): 329-338.
Yao D, Arguez M A, He P, et al. Coordinated regulation of plant immunity by poly (ADP-ribosyl) ation and K63-linked ubiquitination[J]. Molecular Plant, 2021, 14(12): 2088-2103.
Tsuda K, Sato M, Glazebrook J, et al. Interplay between MAMP‐triggered and SA‐mediated defense responses[J]. The Plant Journal, 2008, 53(5): 763-775.
Romero-Barrios N, Monachello D, Dolde U, et al. Advanced cataloging of lysine-63 polyubiquitin networks by genomic, interactome, and sensor-based proteomic analyses[J]. The Plant Cell, 2020, 32(1): 123-138.
Linster E, Forero Ruiz F L, Miklankova P, et al. Cotranslational N-degron masking by acetylation promotes proteome stability in plants[J]. Nature Communications, 2022, 13(1): 810.
Linster E, Stephan I, Bienvenut W V, et al. Downregulation of N-terminal acetylation triggers ABA-mediated drought responses in Arabidopsis[J]. Nature Communications, 2015, 6(1): 7640.
Pastushok L, Moraes T F, Ellison M J, et al. A single Mms2 “key” residue insertion into a Ubc13 pocket determines the interface specificity of a human Lys63 ubiquitin conjugation complex[J]. Journal of Biological Chemistry, 2005, 280(18): 17891-17900.
Glenn W S , Stone S E , Ho S H ,et al.Bioorthogonal Noncanonical Amino Acid Tagging (BONCAT) Enables Time-Resolved Analysis of Protein Synthesis in Native Plant Tissue[J].PLANT PHYSIOLOGY, 2017, 173(3):1543-1553.
Dong Y , Silbermann M , Speiser A ,et al.Sulfur availability regulates plant growth via glucose-TOR signaling[J].Nature Communications, 2017, 8(1):1174
1527

被折叠的 条评论
为什么被折叠?



