本文内容速览:

在全基因组范围内鉴定转录因子结合位点对于研究转录因子功能和调控机制至关重要。在前面的文章中伯小远已经给大家介绍了鉴定转录因子结合位点的技术ChIP-seq和CUT&Tag,感兴趣的同学们可以点击查看“解析表观遗传学的工具——ChIP-seq(一)、解析表观遗传学的工具——ChIP-seq(二)、解析表观遗传学的工具——CUT&Tag”。这里伯小远将给大家介绍另外一种鉴定转录因子结合位点的技术——DAP-seq。
首先我们回忆一下什么是转录因子(Transcription factor, TF)和转录因子结合位点(Transcription factor binding site, TFBS)。转录因子是指能够与顺式作用元件发生特异性相互作用,并对基因的转录具有激活或抑制作用的DNA结合蛋白。在植物生长发育和逆境应答等关键过程中,转录因子起着非常重要的调控作用。转录因子结合位点是转录因子调节基因表达时,与基因的模板链发生结合的特定区域,即与转录因子结合的DNA片段,长度通常在5~20bp之间。一个转录因子通常可以同时调控多个基因,其在不同基因上的结合位点具有一定的保守性,但又并非完全相同。
DAP-seq技术简介
DNA亲和纯化测序技术(DNA affinity purification and high-throughput sequencing, DAP-seq)是由美国Salk研究所Joseph R. Ecker团队于2016年研发的一种高效的体外鉴定转录因子结合位点的方法。该方法通过将体外表达的转录因子和基因组DNA进行亲和纯化,然后洗脱与转录因子结合的DNA片段,进行高通量测序,能够在低成本且快速地情况下生成转录因子的全基因组结合位点图谱(O’Malley et al., 2016)。2017年,该团队又在Nature Protocols杂志上发表了DAP-seq的具体技术流程(Bartlett et al., 2017)。
DAP-seq技术流程
(1)文库构建:提取样品的基因组DNA,并将其片段化,将片段化的DNA与基于Illumina的测序接头连接,构建基因组DNA文库;
(2)体外表达蛋白:将编码目的转录因子的CDS序列构建到带有亲和标签(Halo Tag)的载体中,构建蛋白表达载体,进行体外蛋白表达,形成转录因子和亲和标签的融合蛋白;
(3)亲和纯化及测序:将纯化后的转录因子和亲和标签融合蛋白与基因组DNA文库共同孵育,融合蛋白能与基因组DNA片段上的特定序列结合。通过使用Halo Tag特异性磁珠,将目的蛋白和DNA复合物进行提取和纯化,然后对捕获的DNA片段进行PCR扩增,并利用Illumina测序平台进行测序;
(4)数据分析:将测序产生的序列读数与相应的参考基因组进行比对,从而确定感兴趣转录因子的潜在结合位点。

图1 DAP-seq技术流程(Bartlett et al., 2017)。(a)将基因组DNA剪切成约200bp的片段并进行末端修复,然后将基于Illumina的测序接头连接到修复后片段的末端,从而制备连接测序接头的DNA文库;(b)将与Halo Tag融合的转录因子在体外表达,并与配体偶联磁珠结合,同时洗去非特异性蛋白;(c)Halo Tag-TF融合蛋白与接头连接的基因组DNA文库共同孵育,洗去未结合的DNA片段。加热样本以释放与转录因子结合的DNA,然后对回收的DNA进行PCR扩增。利用下一代测序技术对纯化的DNA文库进行测序,并分析转录因子在全基因组范围内的结合位点。
麦胚无细胞蛋白表达系统
DAP-seq常用的体外蛋白表达方法是麦胚无细胞蛋白表达系统(Wheat germ cell-free protein synthesis system, WGCF)。
无细胞蛋白表达系统是以外源DNA或者mRNA为模板,在细胞抽提物提供的细胞器以及多种酶的组合下,添加氨基酸、T7聚合酶和能量再生物质,从而体外表达蛋白质的系统。其中细胞抽提物可以来自不同的细胞,主要包括大肠杆菌细胞、小麦胚芽细胞、兔网织红细胞、酵母细胞和昆虫细胞等。与传统的细胞体内蛋白表达系统相比,无细胞蛋白表达系统具有以下优点:蛋白表达快速准确、蛋白表达与修饰易调控、蛋白表达不受细胞生长代谢影响;此外,无细胞蛋白表达系统还能够表达具有细胞毒性、低丰度以及含非天然氨基酸等特殊形式的蛋白质(Katzen et al., 2005)。
小麦胚芽(麦胚)被认为是小麦籽粒中生命活动最旺盛的部分,它含有蛋白质合成所必需的各种要素,包括蛋白质合成场所、蛋白因子以及相关酶系等。正因如此,科学家们已经建立了以小麦胚芽为原料的无细胞蛋白表达系统。与大肠杆菌无细胞蛋白表达系统相比较,WGCF更适宜用于表达真核基因,能够高效地在体外合成复杂的真核蛋白并进行正确地折叠(Madono et al., 2011)。

图2 胚芽蛋白表达系统流程(Harbers, 2014)。蛋白质表达模板可以通过克隆到表达载体中或通过直接PCR扩增来制备。橙色:RNA聚合酶启动子,绿色:增强子,蓝色:表达基因,灰色:载体衍生序列,红色:载体上的选择标记。第一步,从DNA模板制备RNA转录本。必要时可制备多个RNA转录本,用于制备蛋白复合物;第二步,将RNA转录本或多个RNA转录本翻译成蛋白质或蛋白质复合物。
DAP-seq技术应用
DAP-seq技术主要用于鉴定转录因子与基因组中特定DNA序列结合的位置,从而帮助我们理解转录因子的功能和调控机制。
单个转录因子的结合位点鉴定
GIGANTEA(GI)编码一种新的核蛋白,是控制植物生理节律和开花的关键调控因子,在植物长日照途径中GI发挥着重要的调控作用,然而关于玉米中GI对开花时间的调控途径目前还不清楚。
2023年7月,河南农业大学库丽霞课题组在Plant Science杂志上发表了一篇题为“ZmGI2 regulates flowering time through multiple flower development pathways in maize”的研究论文,作者利用Ac-Ds转座子系统构建zmgi2突变体,发现zmgi2突变体在长日照(LD)条件下比野生型开花更早,而在短日照(SD)条件下开花时间的差异并不明显(图3)。

图3 ZmGI2调控玉米开花时间(Li et al., 2023)。(a)zmgi2突变体中Ds转座子插入位置的示意图;(b)在LD和SD条件下zmgi2突变体和WT植株的表型;(c)在LD和SD条件下zmgi2突变体和WT植株开花的天数;(d)ZmGI2在第3至第9片完全展开的叶片和茎尖分生组织(SAM)中的表达模式;(e)ZmGI2在SAM中的表达显示出昼夜节律。
接着作者利用RNA-seq和DAP-seq技术探究ZmGI2的靶基因,发现ZmGI2可以与AGTTGTAG和GGTAAACAAGGT这两个基序(Motif)特异性结合(图4),进一步利用凝胶迁移实验(EMSA)和双荧光素酶报告基因实验(Dual-LUC)证明ZmGI2通过直接结合ZmVOZs、ZmZCN8和ZmFPF1的上游区域来抑制这些基因的表达,并直接结合ZmARR11、ZmDOF和ZmUBC11的上游区域来促进这些基因的表达,从而延缓开花(图5)。

图4 DAP-seq技术分析ZmGI2的结合位点(Li et al., 2023)。(a)ZmGl2在酵母中的转录活性分析;(b)使用Gal4/UAS系统对ZmGI2的转录活性进行瞬时测定;(c)在玉米原生质体中瞬时表达ZmGI2-GFP融合蛋白的核定位;(d)ZmGI2的两个结合基序;(e)两个生物学重复的结合峰数量;(f)ZmGI2结合位点在玉米基因组中的分布;(g)DAP-seq和RNA-seq结果之间的重叠基因;(h)EMSA结果证实ZmGI2与GGTAAACAAGGTA和AGTTGTAG体外结合。
综上所述,作者绘制了ZmGI2调控开花时间的工作模型,为全面解析GI调控玉米花期的分子机制和调控网络提供了帮助。

图5 LD条件下ZmGI2的工作模型(Li et al., 2023)。
同源二聚体、异源二聚体或异源四聚体的结合位点鉴定
通过上面这篇文献案例,我们知道可以利用DAP-seq技术来研究单个转录因子的结合位点,但是许多真核生物转录因子是通过形成同源二聚体、异源二聚体或异源四聚体来共同调控基因表达的,是否有一种技术可以用来研究同源二聚体、异源二聚体或异源四聚体的DNA结合特异性呢?答案是肯定的,让我们一起往下看吧。
seq-DAP-seq
MADS转录因子、SEPALLATA3(SEP3)和AGAMOUS(AG)是花器官发育所必须的,并且SEP3-AG可以形成异源二聚体或异源四聚体共同调控花器官的发育,但其调控机制尚不清楚。
2020年9月,格勒诺布尔-阿尔卑斯大学Chloe Zubieta课题组在Nucleic Acids Research杂志上发表了一篇题为“Genome-wide binding of SEPALLATA3 and AGAMOUS complexes determined by sequential DNA-affinity purification sequencing”的研究论文,作者开发了一种改进的DAP-seq方法(seq-DAP-seq)(图6A),并利用该方法研究了SEP3同源二聚体、SEP3-AG异源二聚体和SEP3Δtet-AG异源四聚体在全基因组范围内的结合情况(图6B)。

图6 seq-DAP-seq实验流程与数据分析(Lai et al., 2020)。(A)seq-DAP-seq实验流程。每个TF或TF组合都用标签表达,并用特异性抗体依次拉下并纯化。纯化的TF复合物用于DNA亲和纯化测序;(B)利用seq-DAP-seq方法测定的SEP3-AG、SEP3Δtet-AG、SEP3在全基因组范围内的结合峰。
此外,一些MADS转录因子还可以调控温度介导的芽休眠,这些TFs被称为DORMANCY-ASSOCIATED MADS-BOX(DAM),类似于拟南芥的SHORT VEGETATIVE PHASE(SVP)。MADS转录因子以二聚体、四聚体等复合体形态发生作用,然而,MADS转录因子形成的多聚体复合物如何控制树木的休眠周期尚不清楚。
2021年12月,蒙彼利埃大学Fernando Andrés课题组在New Phytologist杂志上发表了一篇题为“Unraveling the role of MADS transcription factor complexes in apple tree dormancy”的研究论文,作者发现DAM-、FLC-和SVP-like复合体通过响应环境信号和激素信号通路来调节苹果的休眠周期。
作者通过酵母双杂交实验(Y2H)和免疫共沉淀实验(Co-IP)证明苹果DAM-、FLC-和SVP-like蛋白之间存在一个以MdSVPa为中心的相互作用网络(图7)。

图7 苹果DAM-、FLC-和SVP-like蛋白之间的相互作用网络(da et al., 2021)。(a)Y2H实验验证MADS蛋白之间的相互作用;(b)Co-IP实验验证Y2H的结果;(c)本研究中发现的MADS蛋白之间的相互作用网络。
进一步通过EMSA实验发现只有含有MdSVPa的复合体才表现出DNA结合,随后利用seq-DAP-seq技术来研究这些复合体在苹果中的全基因组结合位点从而阐明它们的功能,结果表明四种MADS复合体(MdDAM1-MdSVPa、MdDAM4-MdSVPa、MdFLC-MdSVPa、MdSVPa-MdSVPa)共同结合了219个位点,其中包括重要的开花进程调控因子,如MdSPL9和MdCDF2(图8)。

图8 含有MdSVPa转录复合体的全基因组结合位点(da et al., 2021)。(a)EMSA评估MADS同源二聚体和异源二聚体识别DNA探针的能力;(b)seq-DAP-seq结合峰数量、与结合峰相关联的基因数量、至少存在一个MADS转录因子主要结合基序CArG-box的基因数量;(c)转录起始位点(TSS)上游3kb至转录终止位点(TES)下游1kb区域的峰值分布;(d)通过MEME分析的四种MADS复合体结合基序;(e)四种MADS复合体结合的靶基因韦恩图;(f)四种MADS复合体在MdSPL9和MdCDF2启动子区域的DNA结合图谱
dDAP-seq
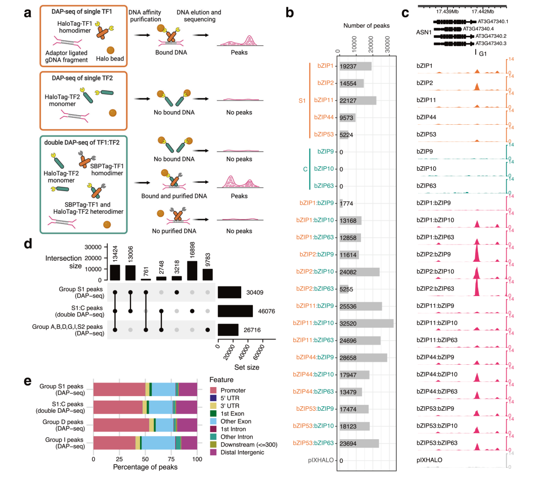
植物BASIC LEUCINE ZIPPER(bZIP)转录因子参与调控花的发育、种子成熟、休眠和衰老等诸多生物学过程,在应对各种非生物胁迫以及脱落酸(ABA)信号的响应中发挥重要作用,bZIP转录因子通过亮氨酸拉链结构形成同源二聚体或异源二聚体,并通过其碱性区域与特定基因启动子结合,进而调控下游相关基因的表达。bZIP转录因子的二聚化对其功能至关重要,但是同源二聚体和异源二聚体的DNA结合和功能特异性的分子机制仍不清楚。
2023年5月,美国纽约大学Shao-shan Carol Huang课题组在Nature Communications杂志上发表了一篇题为“Double DAP-seq uncovered synergistic DNA binding of interacting bZIP transcription factors”的研究论文,作者开发了一种新方法Double DAP-seq(dDAP-seq),该方法可以用来研究同源二聚体或异源二聚体在全基因组范围内的结合位点。作者利用dDAP-seq鉴定了拟南芥中20对C/S1 bZIP异源二聚体和S1同源二聚体的全基因组结合位点(图9),结果表明C/S1 bZIP异源二聚体显著扩展了bZIP转录因子的DNA结合偏好,进一步对C/S1 bZIP异源二聚体结合位点的分析揭示了bZIP9在ABA响应中的功能以及bZIP53异源二聚体特异性结合在种子成熟中的作用。

图9 通过DAP-seq和dDAP-seq鉴定C/S1 bZIPs同源二聚体和异源二聚体结合位点(Li et al., 2023)。(a)DAP-seq和dDAP-seq实验流程示意图;上图:在DAP-seq中,体外表达的Halo Tag-TF1形成同源二聚体,与连接Illumina测序接头的基因组DNA片段结合。TF-DNA复合物由Halo Tag配体耦联磁珠纯化,结合的DNA从磁珠中洗脱并测序。将测序读数与参考基因组进行比对,可将TF结合位置识别为显著读数富集的峰值区域。中图:对本身不能结合DNA的TF进行DAP-seq测序不会产生任何峰值。下图:在dDAP-seq中,分别与SBP Tag和Halo Tag融合的两个TF(SBP Tag-TF1和Halo Tag-TF2)在体外共同表达并形成异源二聚体。Halo Tag配体偶联磁珠用于纯化SBP Tag-TF1:Halo Tag-TF2与结合DNA复合物。虽然磁珠可以吸附Halo Tag-TF2单体,但在没有结合DNA的情况下,将检测不到它们的峰值;(b)通过DAP-seq和dDAP-seq检测到的所有C/S1 bZIPs的峰数量;(c)C/S1 bZIPs同源二聚体和异源二聚体在已知靶基因ASN1(AT3G47340)上的DAP-seq和dDAP-seq结合图谱;(d)比较S1同源二聚体、S1:C异源二聚体和A组、B组、D组、G组、I组、S2组bZIPs之间结合峰数量;(e)bZIP同源二聚体和异源二聚体的结合位点在基因组上的分布。
转录因子结合位点鉴定方法
的适用范围和优缺点
在之前的推文中伯小远给大家介绍过ChIP-seq和CUT&Tag,今天又为大家讲解了DAP-seq,自此关于转录因子结合位点的常用鉴定方法,伯小远都已经介绍给大家啦。最后,伯小远还想跟大家简单总结一下上述三种实验方法的适用范围和优缺点,方便大家选取合适的方法用于自己的实验。
(1)ChIP-seq技术不仅可以用于研究转录因子结合位点,还可用于研究组蛋白的修饰情况、核小体的定位图谱等。在植物中,由于转录因子特异性抗体制备较为缺乏,并且ChIP-seq实验需要107个细胞的样本,因此,在进行ChIP-seq实验之前,需要获得转录因子融合标签蛋白的稳定遗传转化植株,再利用标签抗体进行免疫沉淀,从而解决较难获得植物蛋白特异性抗体和ChIP-seq所需样本量多的问题。但这样就导致ChIP-seq实验周期较长,并且ChIP-seq并不适用于一些没有稳定遗传转化体系的物种。满足样本量需求的原生质体转化ChIP-seq技术已被成功应用到模式植物中,能够高效鉴定体内DNA的结合位点,但该技术需要建立高效的原生质体制备技术和交联方法。
(2)CUT&Tag技术也可以用于研究转录因子结合位点以及组蛋白的修饰情况。与ChIP-seq相比,CUT&Tag处理流程更快、分辨率更高、背景信号更低、所需的样本量更少。但是,CUT&Tag技术也需要获得稳定的遗传转化植株,因此不适用于一些没有稳定遗传转化体系的物种。除此之外,基于原生质体体系的CUT&Tag技术(pCUT&Tag)不需要转基因,可以节约样品准备周期和建库成本,且与ChIP-seq数据相比具有更高的数据质量和信号分辨率以及更低的测序深度,但是原生质体制备是该技术的一个难点。
(3)DAP-seq技术主要用于鉴定转录因子结合位点,包括单个转录因子结合位点的鉴定以及同源二聚体、异源二聚体或异源四聚体的结合位点鉴定。DAP-seq技术采用体外表达标签蛋白,将表达产物与目标基因组序列进行结合,不需要特异性抗体,不需要转基因,可用于没有稳定遗传转化体系的物种,并且DAP-seq技术实验时间更短。相比于pCUT&Tag,没有制备植物原生质体的技术限制,对构建转录因子调控网络方面具有很好的应用前景。但是DAP-seq是体外实验,因此无法真实反映体内转录因子与DNA的互作。
伯小远将ChIP-seq、CUT&Tag、DAP-seq三种方法的优缺点和适用范围总结如下(表1)。
表1 鉴定转录因子结合位点的表观组学技术比较。

在本文中,伯小远给大家介绍了一种体外鉴定转录因子结合位点的技术——DAP-seq,首先带大家了解了DAP-seq技术流程以及实验过程中需要用到的麦胚无细胞蛋白表达系统。然后通过文献案例带大家了解了DAP-seq技术的应用,可以发现DAP-seq技术不仅可以用于单个转录因子结合位点的鉴定还可以用于同源二聚体、异源二聚体或异源四聚体的结合位点鉴定。最后对目前常用的鉴定转录因子结合位点的三种技术(ChIP-seq、CUT&Tag、DAP-seq)的优缺点和适用范围进行了比较,希望可以给大家选择合适的转录因子结合位点鉴定方法提供参考。
其实目前还有一些用于鉴定转录因子结合位点的方法,比如CUT&RUN、DAMID-seq、RDSA、DiMeLo-seq以及PER-seq,并且这些方法在植物转录因子结合位点的研究中也有广泛应用,如果大家感兴趣的话,伯小远将会在后面的文章中详细介绍这几种方法噢。
References:
Katzen F, Chang G, Kudlicki W. The past, present and future of cell-free protein synthesis[J]. Trends in Biotechnology. 2005;23(3):150-156.
Madono M, Sawasaki T, Morishita R, et al. Wheat germ cell-free protein production system for post-genomic research[J]. New Biotechnology. 2011, 28(3): 211-217.
Harbers M. Wheat germ systems for cell-free protein expression[J]. FEBS Letters. 2014, 588(17): 2762-2773.
da Silveira Falavigna V, Severing E, Lai X, et al. Unraveling the role of MADS transcription factor complexes in apple tree dormancy. New Phytologist. 2021, 232(5): 2071-2088.
Bartlett A, O'Malley R C, Huang S C, et al. Mapping genome-wide transcription-factor binding sites using DAP-seq[J]. Nature Protocols, 2017, 12(8): 1659-1672.
O’Malley R C, Huang S C, Song L, et al. Cistrome and epicistrome features shape the regulatory DNA landscape[J]. Cell, 2016, 165(5): 1280-1292.
Li Z, Gao F, Liu Y, et al. ZmGI2 regulates flowering time through multiple flower development pathways in maize. Plant Science. 2023, 332: 111701.
Lai X, Stigliani A, Lucas J, et al. Genome-wide binding of SEPALLATA3 and AGAMOUS complexes determined by sequential DNA-affinity purification sequencing[J]. Nucleic Acids Research. 2020, 48: 9637-9648.
Li M, Yao T, Lin W, et al. Double DAP-seq uncovered synergistic DNA binding of interacting bZIP transcription factors[J]. Nature Communications, 2023, 14(1): 2600.
Wang G, Li X, An Y, et al. Transient ChIP-Seq for genome-wide in vivo DNA binding landscape[J]. Trends in Plant Science, 2021, 26(5): 524-525.
773

被折叠的 条评论
为什么被折叠?



