脂质(Lipid)是一类难溶于水而易溶于非极性溶剂的生物有机分子,其化学本质为脂肪酸和醇类缩合形成的酯及其衍生物。脂质代谢是指脂类分子(如脂肪酸、类花生酸、胆固醇、甘油三酯等)在体内的合成、分解和转化过程。脂质的主要作用是构成细胞膜的主要成分、为机体提供能量、调节细胞信号转导和参与激素合成等。脂质代谢在维持维持生物体健康和正常功能方面起着至关重要的作用。脂质代谢的异常或紊乱可能导致多种疾病,包括癌症、肥胖症、糖尿病、动脉粥样硬化、脂肪肝、帕金森病等。本期伯小医从几篇文献案例带大家了解一下脂质代谢与这些疾病的关系。

图1. 脂质代谢紊乱与疾病的关系(Xu et al., 2024)。
一、癌症
2022年11月1日,西班牙巴塞罗那科学技术研究所Miguel Martin-Perez等人在Cell Metabolism(IF:27.7)上发表了题为“The role of lipids in cancer progression and metastasis”的综述性论文。该文指出细胞脂质代谢异常是癌症发生的主要指标之一。脂质代谢紊乱导致癌症的发生、侵袭和转移。癌细胞转移的过程需要经历多个阶段,不同阶段需要调节脂质相关的代谢通路和营养结构以适应转移的需要。这些适应性的改变包括:改变脂质膜的组成以适应其他微环境、克服细胞死亡机制,以及促进脂质的分解和合成代谢以满足能量需要和抵御氧化应激。癌细胞还可以利用脂质代谢来调节基质细胞的状态和免疫细胞的活性,以利于自身生长,并形成治疗抵抗和促进癌症复发。因此,了解肿瘤细胞异常脂质代谢的机制,从而靶向和控制脂质代谢通路中关键基因的表达,有望成为癌症治疗的新途径。

图2 脂质对肿瘤微环境的影响(Miguel et al., 2022)。
二、肥胖症
2024年9月20日,丹麦哥本哈根大学Torben Hansen等人在nature medicine(IF:58.7)上发表了题为“Lipid profiling identifies modifiable signatures of cardiometabolic risk in children and adolescents with obesity”的研究性论文。在本研究中,作者以958名超重或肥胖的儿童或青少年和373名正常体重者为研究对象,通过对其血浆样本进行脂质代谢组学分析,发现肥胖儿童和青少年的神经酰胺含量水平升高,而溶血磷脂和omega-3脂肪酸含量水平降低。神经酰胺、磷脂酰乙醇胺、磷脂酰肌醇与胰岛素抵抗及心血管代谢风险正相关,而鞘磷脂与其负相关。个性化的非药物肥胖管理能够有效降低肥胖儿童和青少年的神经酰胺、磷脂和甘油三酯含量水平,改善心血管代谢健康。此外,本文还提出了一种由三种脂质组成的模型,可以高效预测肝脂肪变性。本研究为早期干预儿童肥胖相关的代谢紊乱提供了新的思路和潜在的生物标志物。

图3 与肥胖相关的脂质研究路线图(Huang et al., 2024)。
三、糖尿病
2023年12月19日,瑞士日内瓦大学Charna Dibner等人在Cell Reports Medicine(IF:11.7)上发表了题为“Circadian organization of lipid landscape is perturbed in type 2 diabetic patients”的研究性论文。在本研究中,作者以2型糖尿病(T2D)患者和非糖尿病(ND)人为研究对象,通过对其血清和皮下白色脂肪组织(SAT)样本进行脂质代谢组学分析,发现ND和T2D受试者血清与SAT中约8%的脂质(约440种脂质)存在昼夜节律性。但T2D与ND之间的脂质节律性不同,其中清晨的变化最为显著,且在另一独立队列的清晨单时间点得到验证。T2D患者的血清与SAT中具有昼夜节律性的代谢物存在相位差异。本研究揭示了T2D患者脂质稳态存在显著的时相性与组织特异性改变,为开发具有时间维度的脂质生物标志物提供了重要线索。

图4 T2D患者脂质结构昼夜节律紊乱(Flore et al., 2023)。
四、动脉粥样硬化
2025年1月7日,美国索尔克研究所Christian M. Metallo团队在Cell Metabolism(IF:27.7)上发表了题为“Altered sphingolipid biosynthetic flux and lipoprotein trafficking contribute to trans-fat-induced atherosclerosis”的研究性论文。在本研究中,作者通过脂质代谢组学分析、体内外代谢示踪、药物干预等技术,发现反式不饱和脂肪酸(TFAs)可通过丝氨酸棕榈酰转移酶(SPT)优先结合到鞘脂中,并在体外从细胞中分泌出来。与富含顺式不饱和脂肪酸(CFA)的高脂饮食相比,富含反式脂肪的高脂饮食加速了肝脏鞘脂和极低密度脂蛋白(VLDL)的分泌,从而促进了动脉粥样硬化。抑制SPT可以减少循环中的VLDL和动脉粥样硬化。研究进一步发现SPTLC2与SPTLC3亚基表达的差异调控与动脉粥样硬化的人类遗传相关性一致,为动脉粥样硬化的预防和治疗提供了新的潜在靶点。

图5 反式不饱和脂肪酸促进动脉粥样硬化的机制(Jivani et al., 2025)。
五、脂肪肝
2024年6月20日,广西大学医学院张淇淞和广西中医药大学第一附属医院韦业团队联合在Phytomedicine(IF:6.7)上发表了题为“Integrated bioinformatics and multiomics reveal Liupao tea extract alleviating NAFLD via regulating hepatic lipid metabolism and gut microbiota”的研究性论文。在本研究中,作者通过网络药理学、分子对接、RT-PCR、LC-MS代谢组学、脂质代谢组学等多种技术,发现柚皮素、槲皮素、木犀草素和山奈酚是六堡茶提取物(LPTE)的潜在活性成分。这些化合物通过靶向PTGS2、CYP3A4和ACHE等关键蛋白,表现出对非酒精性脂肪性肝(NAFLD)的治疗潜力,这些蛋白参与肝脏亚油酸和甘油磷脂的代谢途径。LPTE的治疗效果与辛伐他汀相当。此外,LPTE通过影响肠道微生物组成(如变形菌门、乳酸杆菌和杜博西氏菌)的变化,可能影响亚油酸和甘油磷脂代谢途径,在缓解NAFLD方面表现出显著的功效。本研究阐明了LPTE在缓解NAFLD方面的作用机制,为LPTE转化为用于预防NAFLD的创新药物提供了理论基础。

图6 LPTE对NAFLD改善的潜在机制图(Yang et al., 2025)。
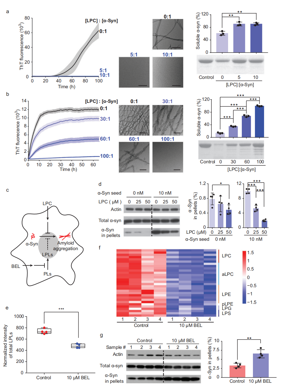
六、帕金森病
2024年5月25日,中国科学院上海有机化学研究所生物与化学交叉研究中心刘聪、朱正江团队和美国辛辛那提大学医学院癌症生物学系刁佳杰团队联合在National Science Review(IF:16.3)上发表了题为“Lysophosphatidylcholine binds α-synuclein and prevents its pathological aggregation”的研究性论文。在本研究中,作者通过脂质代谢组学分析,在体外、细胞和小鼠脑组织中发现并鉴定了α-syn单体的内源性脂质配体-溶血磷脂。α-syn倾向与溶血磷脂(LPLs)结合,特别是与靶向溶血磷脂酰胆碱(LPC)结合。LPC可以诱导α-syn转变为紧凑、稳定的α-helix结构,并抑制α-syn的病理性聚集。引入帕金森病家族性突变体A30P会破坏α-syn与LPC的结合,从而促进α-syn的病理性聚集。此外,LPLs的减少会导致α-syn聚集的增加。本研究强调了LPC在保持α-syn的天然构象以抑制异常聚集中的关键作用,并建立了脂质代谢功能障碍与帕金森病中α-syn异常聚集之间的潜在联系。

图7 LPC在体外和细胞水平上抑制α-syn的病理性聚集(Zhao et al., 2024)。
小医叨叨
脂质代谢在维持体内能量平衡、细胞功能和健康中发挥着至关重要的作用,脂质代谢异常与许多人类疾病的发展密切相关。因此,了解脂质代谢的机制及其与疾病的关系,对于预防和治疗这些疾病具有重要意义。脂质代谢组学是基于LC-MS技术对生物样本中的脂质进行定性和定量分析,发现生物体内脂质的组成和含量变化,通过这些脂质分子来判断其他与脂质发生相互作用的生物分子的变化规律,从而揭示脂质代谢在调控机体生理、病理等各种生命现象中作用机制。我司建立了一种脂质代谢组学分析方法,可以为从事脂质代谢组学研究的科研工作者提供相关服务。欢迎咨询!
我司优势
1、数据库大:包括8大类、7W+个脂质、100W+种脂质分子的谱图;
2、物质检出数多:项目可检出1000-2000种脂质;
3、分析全面:包括PCA、KEGG分析等26项分析内容。
样品要求

参考文献
1.Linna X, Qingqing Y and Jinghua Z. Mechanisms of abnormal lipid metabolism in the pathogenesis of disease[J]. International Journal of Molecular Sciences, 2024, 25 : 8465.
2.Miguel M, Uxue U, Claudia B, et al. The role of lipids in cancer progression and metastasis[J]. Cell Metabolism, 2022, 34(11) : 1675-1699.
3.Yun H, Karolina S, Sara E. S , et al. Lipid profiling identifies modifiable signatures of cardiometabolic risk in children and adolescents with obesitys[J]. nature medicine, 2024, 31(1) : 294-305.
4.Flore S, Simona C, Marie-Claude B M , et al. Circadian organization of lipid landscape is perturbed in type 2 diabetic patients[J]. Cell Reports Medicine, 2023, 4(12) : 101299.
5.Jivani M G, Michal K H, Zoya Y C, et al. Altered sphingolipid biosynthetic flux and lipoprotein trafficking contribute to trans-fat-induced atherosclerosis[J]. Cell Metabolism, 2025, 37 : 274–290.
6.Shanyi Y, Zhijuan W, Jichu L, et al. Integrated bioinformatics and multiomics reveal Liupao tea extract alleviating NAFLD via regulating hepatic lipid metabolism and gut microbiota[J]. Phytomedicine, 2024, 132 : 155834.
7.Chunyu Zhao, Jia Tu, Chuchu Wang, et al. Lysophosphatidylcholine binds α-synuclein and prevents its pathological aggregation[J]. National Science Review, 2024, 11(6) : 182.
1083

被折叠的 条评论
为什么被折叠?



