在吊装工程领域,安全与效率是永恒的核心。每一个细节都关乎全局,而吊耳 —— 这个连接重物与起重设备的关键 “生命线”,其设计的精准性与可靠性更是重中之重。
如今,一场由数字化与智能化引领的设计革命已然到来。吊装助理软件「单板式吊耳」模块,集顶尖算法、全流程自动化与多行业规范于一身,将复杂的吊耳设计化繁为简,为您带来前所未有的卓越体验。
核心亮点,成就专业典范
1. 智能设计,一键启航
全网首创外形算法:告别繁琐的手工计算与试错。我们的智能算法能自动匹配最佳卸扣规格,一键完成吊耳的优化设计,将工程师从重复劳动中解放,专注于更高价值的决策。

2. 权威验算,安全基石
内置多种规范与经典公式:深度融合钢结构设计规范、拉曼公式及截面拉剪验算等权威算法,全面满足船舶海工、电力化工、建筑桥梁等不同行业的苛刻要求,为您的每一次起吊提供坚实可靠的理论保障。
3. 工况全能,应对自如
全方位设计与验算能力:无论是加强环板、侧向受力、连接销轴还是连接焊缝,模块均能进行精准设计与复核。面对各种复杂工况,皆可从容应对,确保万无一失。

4. 材料广谱,随心所选
支持从常见的碳钢、到高强度低合金钢,乃至耐腐蚀的不锈钢等多种材质,满足您在腐蚀环境、特殊工况下的不同需求。

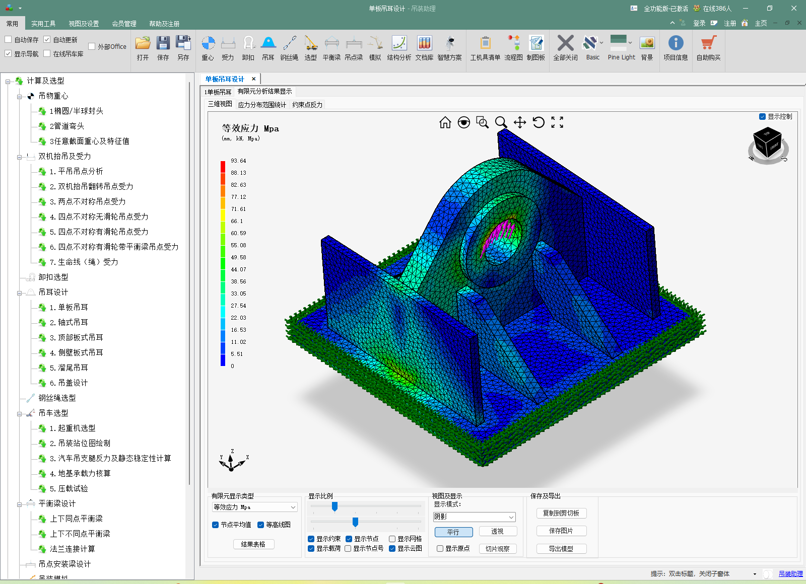
5. 有限元分析,洞悉毫厘
一键生成三维有限元模型:快速进行高精度计算,直观呈现应力分布与变形云图。让设计验证不再依赖猜测,让每一个潜在风险点都无处遁形。

6. 模型无缝,赋能制造与施工
一键生成施工级三维模型:可轻松导出 STEP, IGES, OBJ, STL 等多种通用格式,无缝对接下游的 CAM 加工、3D 打印及施工模拟流程,打通从设计到制造的 “最后一公里”。

7. 图纸即出,高效协同
一键生成可编辑 CAD 图纸:直接输出 DWG/DXF 格式的详细施工图,方便团队快速发布、评审或进行个性化修改,极大提升项目协同效率。

8. 专业计算书,成果立现
一键生成图文并茂的 Word 计算书:自动整合所有设计输入、计算过程、公式引用及最终结果,并附带施工详图。报告专业、规范,可直接用于方案报审、技术归档与客户交付。

为什么选择吊装助理?
它不仅仅是一个软件工具,更是您身边一位不知疲倦的顶级吊装设计专家。它将资深工程师的经验、严谨的理论规范与强大的计算能力融为一体,实现了:
从 “小时级” 到 “分钟级” 的效率跃升
从 “经验依赖” 到 “数据驱动” 的可靠性飞跃
从 “孤立设计” 到 “全流程数字化” 的无缝集成
适用于:工程设计院、重型装备制造、施工总包单位、监理检测机构以及任何对吊装安全有极高要求的领域。

立即体验吊装助理「单板式吊耳」模块,用智慧科技,为您的每一次重大吊装,保驾护航!
让安全,成为必然。让高效,成为习惯。


250

被折叠的 条评论
为什么被折叠?



