在大型设备、建筑构件、风电塔筒等吊装作业中,一个核心问题始终萦绕在每一位工程师心头:“吊点到底承受了多大的力?” 这个答案直接关系到吊耳是否撕裂、钢丝绳是否绷断、卸扣是否失效,是整个吊装方案安全落地的基石。
传统吊点受力分析依赖手算与经验估算,不仅过程繁琐、易出错,更难以应对复杂吊装工况。一份不准确的计算书,可能为现场作业埋下巨大安全隐患。
今天,我们推荐的这款集成先进计算模型的吊点受力分析软件,正是您需要的 “吊装助理”—— 能将您从繁重计算中解放,让每一次起吊都心中有 “数”。
一、为什么吊点受力计算是安全的 “关键前提”?
可将吊装作业简化为 “用吊索提重物”,而吊点受力计算需明确两个核心问题:
每根吊索具体分担多少重量?(受力分配)
该力作用在吊耳、卸扣、钢丝绳上是否安全?(吊具的适配)
只有精准计算,才能实现三大目标:
科学设计吊耳:根据受力大小与方向,确定吊耳板材厚度、开孔尺寸、焊缝强度。
合理选择钢丝绳:依据最大拉力,匹配具备足够破断拉力的绳径与型号。
精准适配卸扣:确保每个连接点的卸扣额定载荷,均大于实际受力值。
简言之,吊点受力计算是连接吊装方案设计与现场安全执行的关键桥梁。
二、推荐软件的核心优势:全场景、自动化、强联动
吊装助理软件覆盖从简单对称到复杂非对称的全场景吊装需求,核心优势集中在三大维度:
优势一:全覆盖的吊装工况分析能力
软件内置六大计算模块,可应对现场 90% 以上的吊装场景,尤其擅长处理复杂工况。
场景 1:平吊吊点分析
功能:支持两点、三点、四点及多点对称吊装计算,自动根据重物重量分布,输出每根吊索的精准受力值。
示意图说明:

吊装助理-对称两点,三点,四点和多点计算模块
场景 2:双机抬吊翻转
功能:针对反应器、塔器等 “卧式制造、立式安装” 场景,不仅能计算平抬受力,还能动态分析翻转过程中主吊机与溜尾吊机的受力变化,自动识别指定角度范围内的受力极值,定位最危险工况。
示意图说明:

吊装助理-双机抬吊翻转,吊机受力分配计算

吊装助理-双机抬吊,吊机受力分配计算
场景 3-6:不对称及复杂吊装
功能:处理两点不对称、四点不对称(含滑轮 / 无滑轮)、带平衡梁等复杂场景;可考虑线性重量分布差异、滑轮组力臂变化等因素,输出贴近实际的计算结果。
示意图说明:

吊装助理-不对称两点吊装受力计算

吊装助理-不对称四点带平衡梁吊装受力计算
优势二:一键生成图文并茂的专业计算书
无需手动排版公式、绘制示意图或编辑文档,计算完成后点击按钮,即可自动生成 Word 格式计算书。
计算书包含:三维计算模型图、二维受力示意图、详细公式推导、关键数据表格。
核心价值:格式规范、内容完整,可直接用于施工方案报审、技术交底或项目存档,大幅提升工作效率与专业形象。
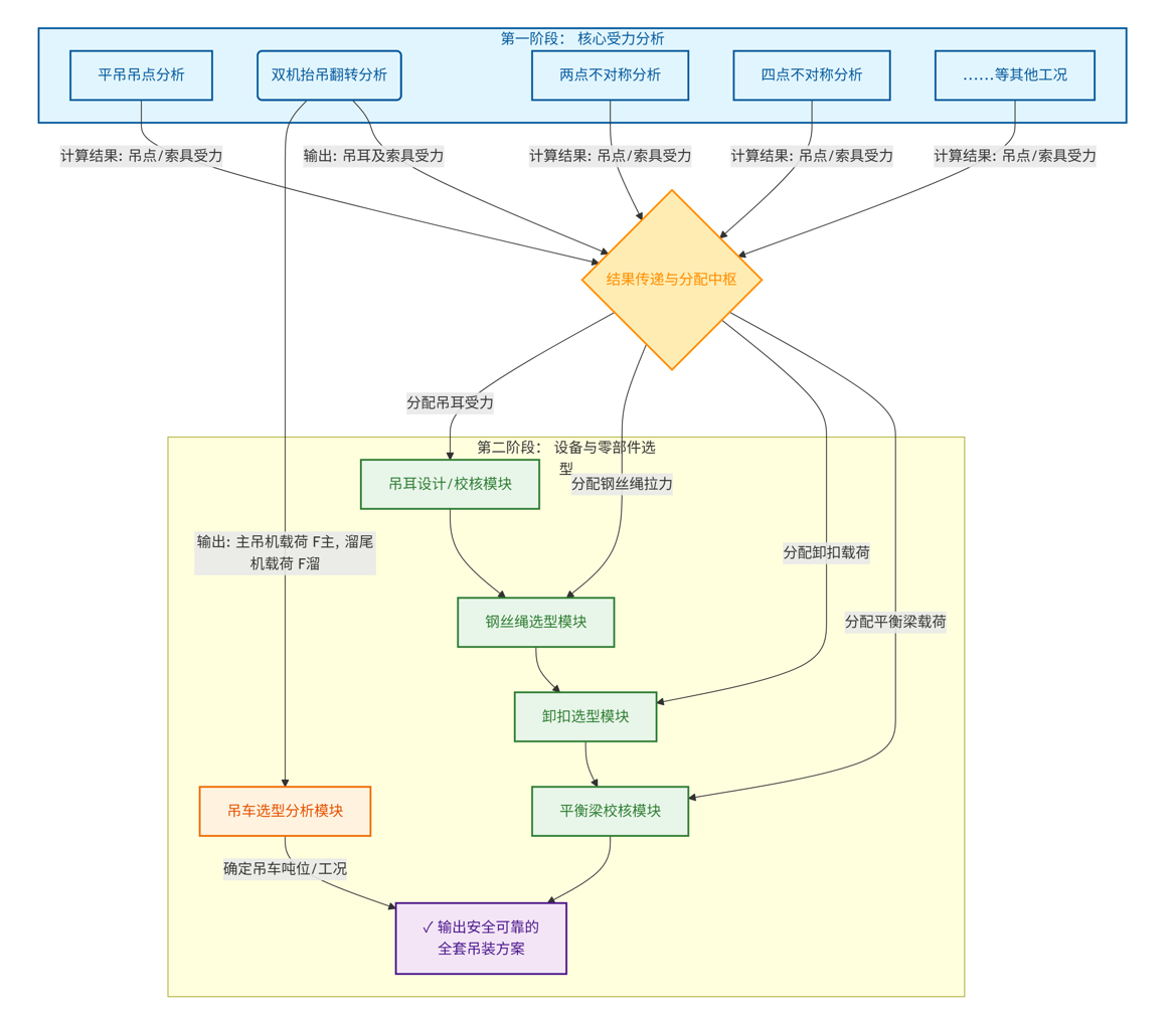
优势三:无缝衔接下游设计选型模块
软件并非 “信息孤岛”,计算结果可直接传递至下游模块,形成设计闭环,避免数据割裂与手动输入错误。
流程示意:
吊点受力计算 → 【结果传递】→ 吊耳设计模块 / 钢丝绳选型模块 / 卸扣选型模块 / 平衡梁校核模块/吊车选型

吊装助理-受力计算后的设计流程
核心价值:例如,吊点受力计算模块算出主吊耳最大受力为 50 吨时,数据可直接同步至 “吊耳设计模块”,软件基于该力自动设计或校核吊耳尺寸,确保数据流精准一致。

吊装助理-吊耳双机后,一键生成有限元计算模型

吊装助理-双机抬吊受力分配后,分别进行单机选型
三、总结:让每一次起吊都安全可控
在吊装这个 “风险与精度并存” 的领域,这款软件如同 “经验丰富的专家助手”:
从安全角度:确保计算结果准确可靠,从源头杜绝安全隐患。
从效率角度:将工程师从重复性劳动中解放,专注于方案优化与现场管理。
若您正为复杂吊点受力分析烦恼,希望提升吊装方案的效率与专业性,这款功能全面、操作智能的吊点受力计算软件,无疑是最佳选择。
让专业软件赋能专业工作,让每一次起吊都安全平稳!

505

被折叠的 条评论
为什么被折叠?



