吊装工程中的单板式吊耳设计
- 单板式吊耳介绍
单板式吊耳是用于吊装设备的简易连接件,由单块钢板制成,带圆孔或加强设计,可通过焊接或螺栓固定,适用于管道、钢结构等中小型载荷吊运。具有结构轻便、成本低,使用范围广等特点。
图1 单板式吊耳典型结构图
- 国内主要的标注规范
以下是国内与单板式吊耳相关的主要标准,涵盖设计、制造及检验要求:
HG/T 21574-2018《化工设备吊耳设计选用规范》
GB/T 35981-2018《冶金设备 焊接吊耳 技术规范》
SL 74-2019《水利水电工程钢闸门设计规范 》
- 单板式吊耳的设计
单板式吊耳一般按标准选用。但由于标准上吊耳的形式单一,材质固定,不能提供详细的计算报告等原因,很难满足各行各业的工程日常需求。因此,通常采用专业的吊耳设计软件进行设计。
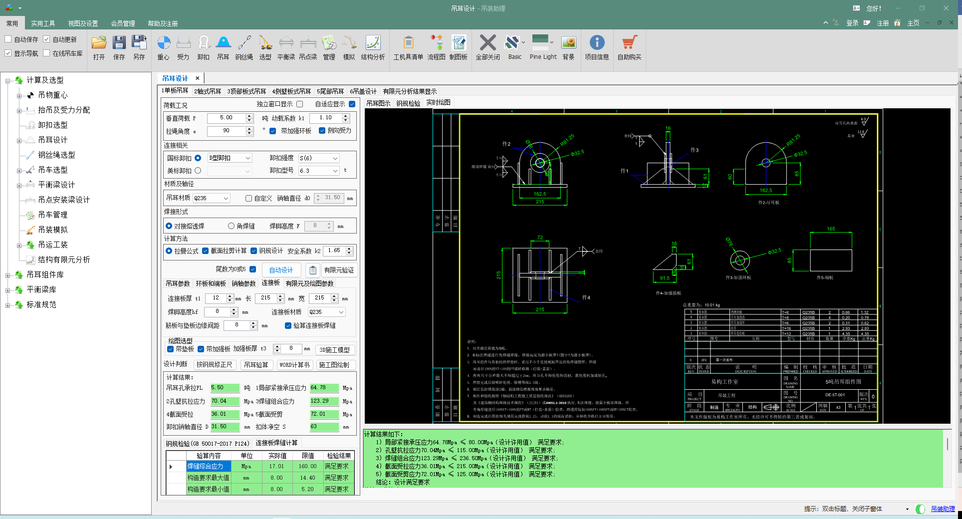
目前吊装助理软件的吊耳设计模块,只需要按图2,简单输入垂直荷载和受力角度等参数,就能自动进行卸扣选型,吊耳孔及吊耳外型尺寸确定。并自动生成带图文公式的设计报告和施工图纸,并可进行三维有限元的实体单元的有限元计算论证和生成和输出满足Autodesk Inventor,UG等三维软件可调用的三维施工模型。
图2 单板式吊耳的常用输入参数
吊装助理软件的吊耳设计模块,具有如下特点和功能:
- 根据输入的荷载信息,自动选型卸扣,确定吊耳孔大小,板后和吊耳的外型尺寸等。极大降低吊耳设计门槛,满足绝大多数工程技术人员的需求。
- 生成详细的图文计算书和施工图纸,满足各种方案审查和专家评审需求。


图3 单板式吊耳的计算报告样例
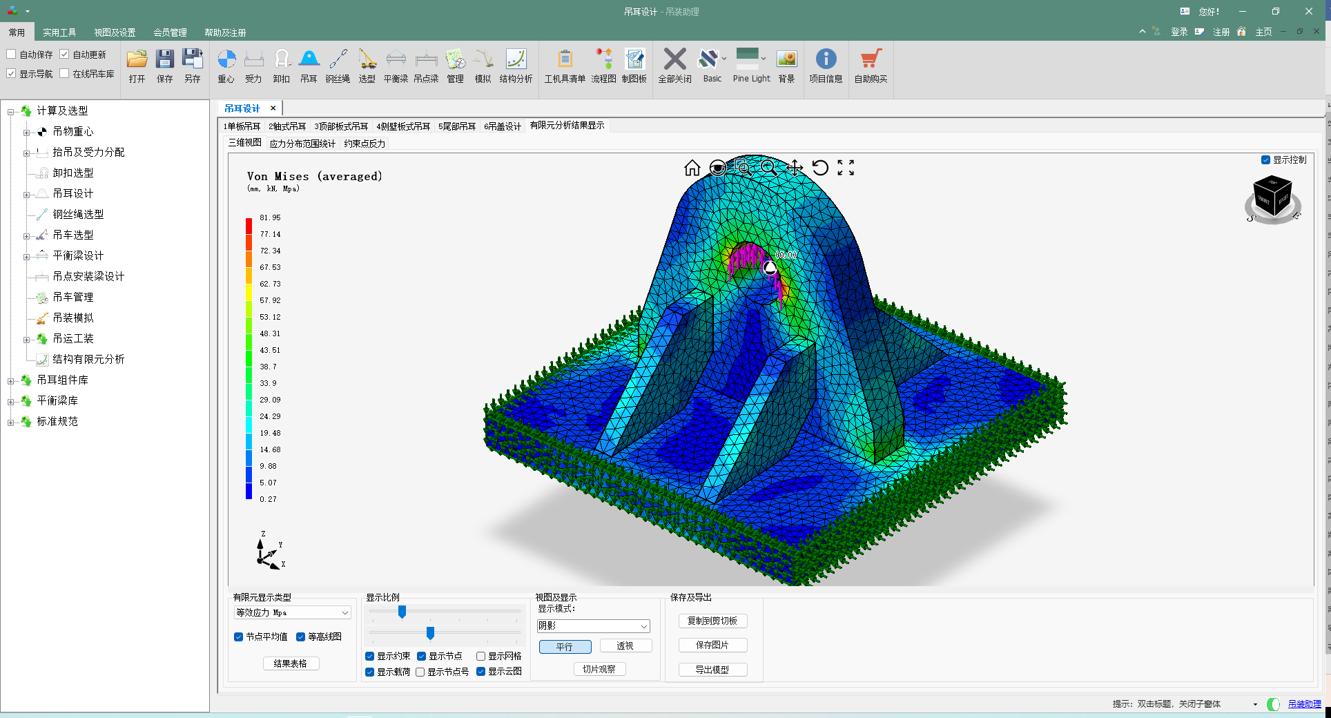
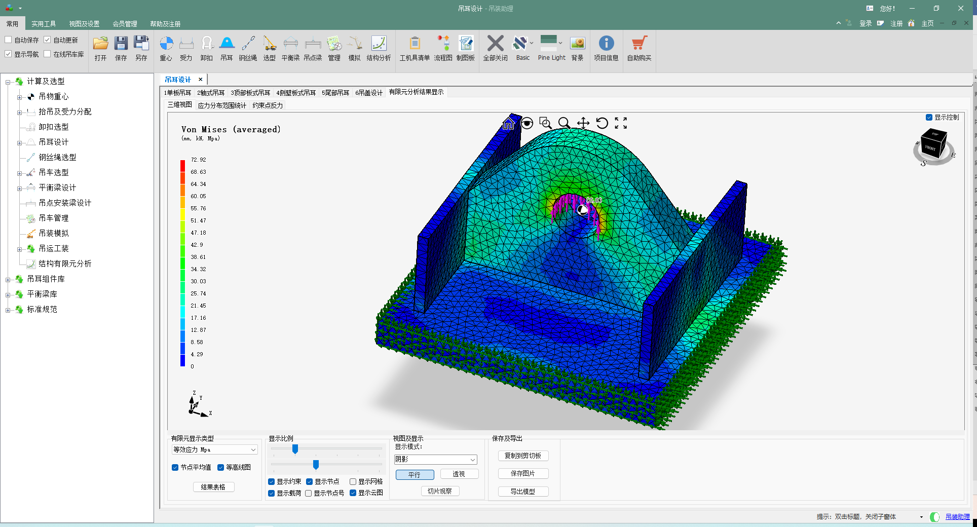
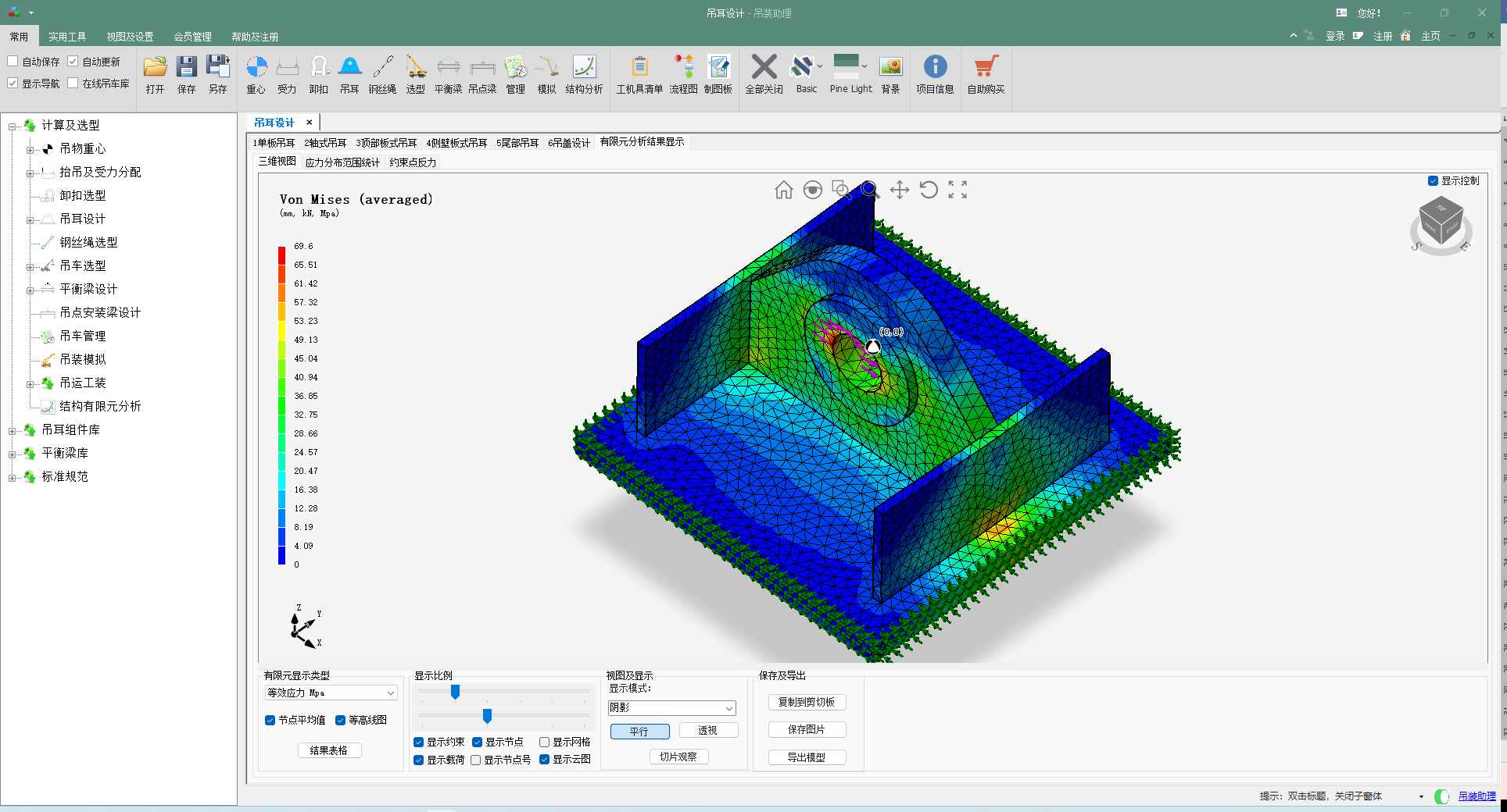
- 可进行多种形式的吊耳有限元验证分析和应力值的占比统计。






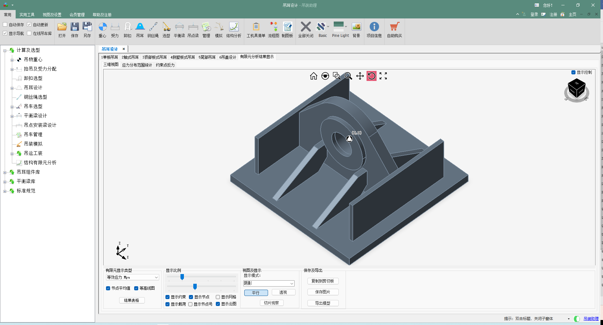
- 可生成三维的施工模型,并可导出step,iges,obj,stl,html等通用三维格式。

- 可进行钢结构设计规范检验和吊耳连接板焊接焊缝计算,并实时绘制施工图,输出Dxf,Dwg等可编辑格式的图纸。

3534

被折叠的 条评论
为什么被折叠?



