1.轴式吊耳介绍
轴式吊耳是一种用于重型设备吊装的连接件,主要由轴销、支撑板和加强结构组成。其特点是承载能力强、稳定性高,适用于大型钢结构、重型机械等大载荷吊运翻转的场景。轴式吊耳通过轴销与吊具连接,能够承受多方向的载荷,具有较高的安全性和可靠性。
图1 轴式吊耳典型结构图
2. 国内主要的标注规范
以下是国内与轴式吊耳相关的主要标准,涵盖设计、制造及检验要求:
HG/T 21574-2018《化工设备吊耳设计选用规范》
GB/T 35981-2018《冶金设备 焊接吊耳 技术规范》
3.轴式吊耳的设计
轴式吊耳的设计通常需要综合考虑载荷、材料强度、轴销直径、支撑板厚度等因素。由于标准中提供的设计形式有限,实际工程中常借助专业设计软件完成。
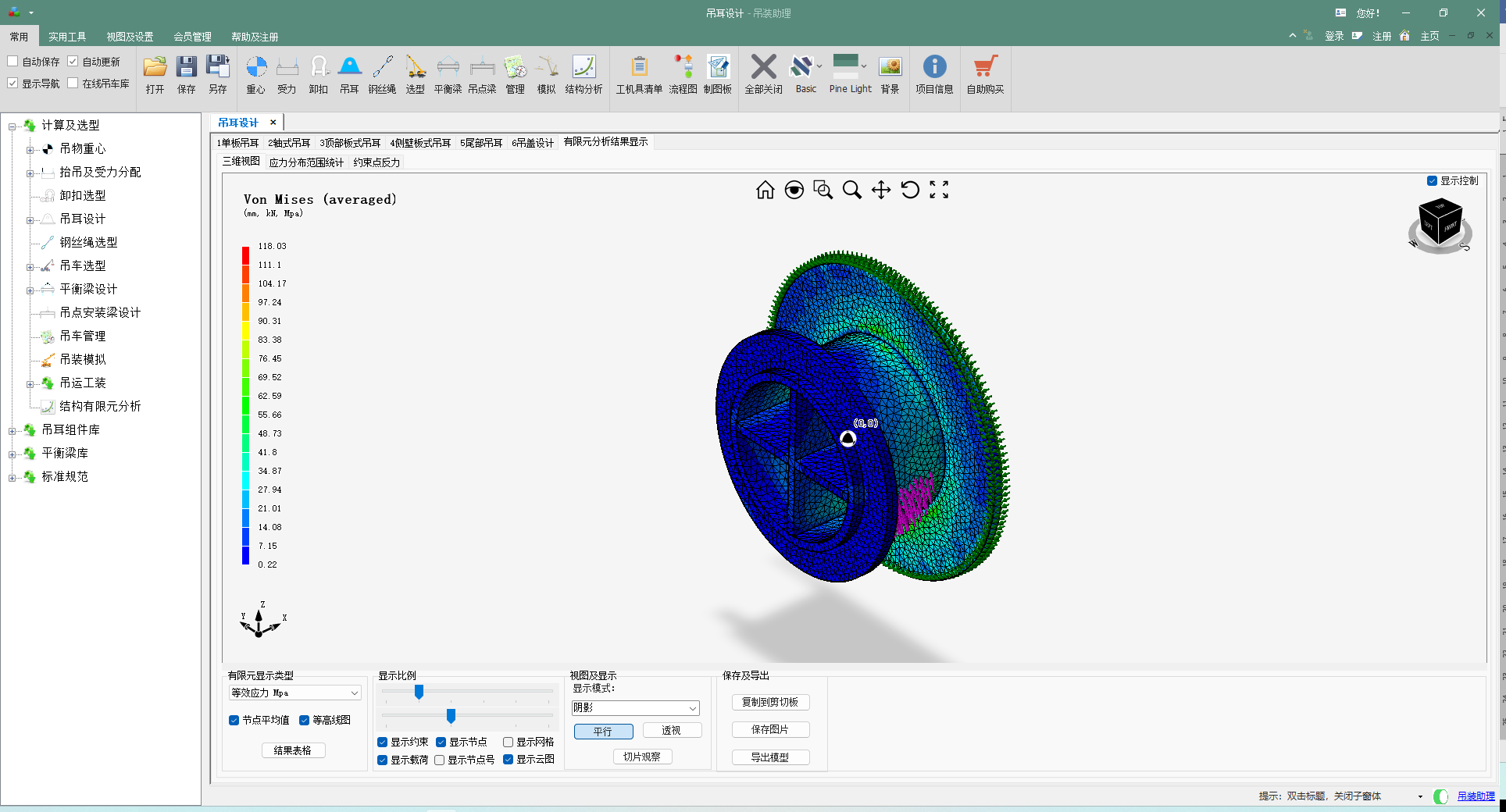
目前吊装助理软件的吊耳设计模块,只需要按图2,简单输入垂直荷载和受力角度等参数,就能自动进行规范轴式吊耳选型,可自由调整参数后验算。并自动生成带图文公式的设计报告和施工图纸,并可进行三维有限元的实体单元的有限元计算论证和生成和输出满足Autodesk Inventor,UG等三维软件可调用的三维施工模型。

图2 轴式吊耳的常用输入参数
吊装助理软件的吊耳设计模块,具有如下特点和功能:
- 根据输入的荷载信息,自动进行规范轴式吊耳选型,可自由调整参数后验算。极大降低吊耳设计门槛,满足绝大多数工程技术人员的需求。
- 生成详细的图文计算书和施工图纸,满足各种方案审查和专家评审需求。

图3 轴式吊耳的计算报告样例
3.可进行多种形式的吊耳有限元验证分析和应力值的占比统计。




- 4. 可生成三维的施工模型,并可导出step,iges,obj,stl,html等通用三维格式。

- 5. 可进行按规范进行吊耳零件和焊缝的计算检验,并实时绘制施工图,输出Dxf,Dwg等可编辑格式的图纸。

4333

被折叠的 条评论
为什么被折叠?



