题目描述
给你两个 非空 的链表,表示两个非负的整数。它们每位数字都是按照 逆序 的方式存储的,并且每个节点只能存储 一位 数字。
请你将两个数相加,并以相同形式返回一个表示和的链表。
你可以假设除了数字 0 之外,这两个数都不会以 0 开头。
示例 1:

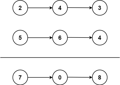
输入:l1 = [2,4,3], l2 = [5,6,4]
输出:[7,0,8]
解释:342 + 465 = 807.
示例 2:
输入:l1 = [0], l2 = [0]
输出:[0]
示例 3:
输入:l1 = [9,9,9,9,9,9,9], l2 = [9,9,9,9]
输出:[8,9,9,9,0,0,0,1]
提示:
每个链表中的节点数在范围 [1, 100] 内
0 <= Node.val <= 9
题目数据保证列表表示的数字不含前导零
思考
由于两个链表中的数字按逆序存储(表头对应个位,表尾对应高位),恰好与加法“从低位到高位”的计算顺序一致,因此可通过双指针同步遍历两链表,逐位相加对应节点的值,同时记录进位,最终构建出逆序的和链表。
算法过程
- 初始化:创建哨兵节点(简化头节点处理),定义指针
p1、p2分别指向两输入链表头节点,p指向哨兵节点(用于构建结果链表),add记录进位(初始为0)。 - 边界处理:若任一链表为空,直接返回另一链表(无需相加)。
- 逐位相加:当
p1或p2未遍历完时,循环执行:- 若
p1为空,仅处理p2:将p2.val加进位,结果链接着p2,移动p2。 - 若
p2为空,仅处理p1:将p1.val加进位,结果链接着p1,移动p1。 - 若两者都不为空:
p1.val加上p2.val和进位,结果链接着p1,同时移动p1和p2。 - 移动
p到结果链表当前尾节点,计算当前位实际值(对10取余)和新进位(大于9则为1,否则为0)。
- 若
- 处理剩余进位:若遍历结束后仍有进位(
add=1),在结果链表尾部新增值为add的节点。 - 返回结果:返回哨兵节点的后继节点(即结果链表头节点)。
该算法时间复杂度为O(max(m,n))(m、n为两链表长度),空间复杂度为O(1)(不含结果链表存储)。
代码
/**
* Definition for singly-linked list.
* function ListNode(val, next) {
* this.val = (val===undefined ? 0 : val)
* this.next = (next===undefined ? null : next)
* }
*/
/**
* @param {ListNode} l1
* @param {ListNode} l2
* @return {ListNode}
*/
var addTwoNumbers = function(l1, l2) {
let p1 = l1;
let p2 = l2;
if (!p1 || !p2) {
return p1 ? p1 : p2;
}
let node = new ListNode(); // 哨兵节点
let p = node, add = 0;
while (p1 || p2) {
if (!p1) {
p2.val += add;
p.next = p2;
p2 = p2.next;
} else if (!p2) {
p1.val += add;
p.next = p1;
p1 = p1.next;
} else {
p1.val = p1.val + p2.val + add;
p.next = p1;
p1 = p1.next;
p2 = p2.next;
}
p = p.next;
if (p.val > 9) {
add = 1;
p.val = p.val % 10;
} else {
add = 0;
}
}
if (add > 0) {
p.next = new ListNode(add);
}
return node.next;
};
2443

被折叠的 条评论
为什么被折叠?



