基于STM32的BMP180气压传感器proteus仿真设计
本设计包含proteus仿真+程序代码
📚开发环境
Proteus仿真版本:proteus 8.9
程序编译器:keil 5
编程语言:C语言
设计编号:C0026
📚设计说明:
keil5 基于HAL库
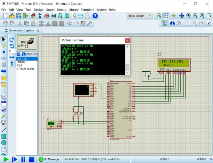
通过STM32读取BMP180输出的数据通过串口及LCD显示屏,将高度,温度大气压强信息显示出来。
注:仿真效果有些许误差,不能100%还原传感器。
📚仿真设计

📚程序代码

📚资料清单&下载链接

资料下载链接(可点击):
https://docs.qq.com/doc/DS1dBVUFLUWZZY01i
574

被折叠的 条评论
为什么被折叠?



