本设计包含程序代码+原理图+PCB
📚开发环境
原理图:Altium Designer
程序编译器:keil 5
编程语言:C语言
设计编号:C0027
📚功能说明
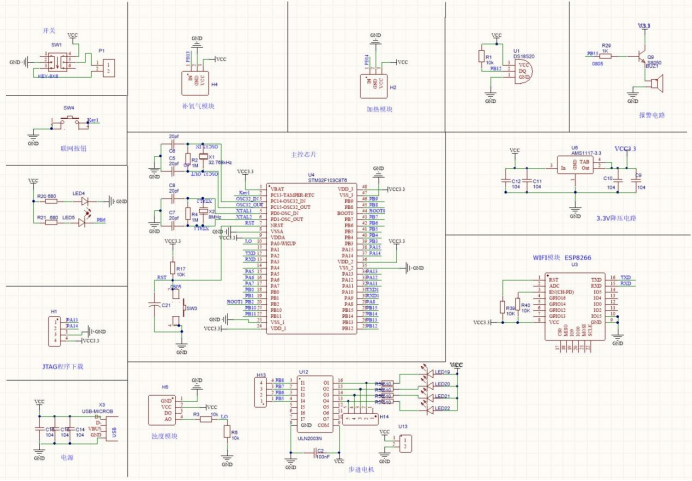
1、本设计采用的stm32f103c8t6单片机设计;
2、使用的esp8266 01s wifi模块实现物联网手机通信;
3、实现温度测量显示及自动控制;
4、实现浊度测量超过阀值开始报警,提醒主人更换水了;
5、实现自动定时补氧及自动定时喂食控制;
6、实现手机远程控制,有效查看鱼缸内的情况;
7、可手机修改自动喂食、供氧时间备注。



📚原理图

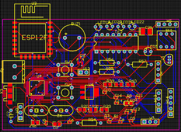
📚PCB

📚程序代码

📚资料清单&下载链接

资料下载链接(可点击):
https://docs.qq.com/doc/DS3ZVUGNmRHVwU0JP
6291

被折叠的 条评论
为什么被折叠?



