目录
摘 要
本论文设计并实现了一个基于Java Web技术的非物质文化遗产(非遗)表演艺术宣传管理系统,旨在通过互联网平台推广和保护非遗表演艺术。系统采用Java EE框架,结合Spring Boot、Spring MVC和MyBatis等技术,确保系统的高效性和稳定性。主要功能模块包括用户注册登录、首页信息展示、社区论坛、非遗公告发布、学习资源管理、在线问答及活动报名等,满足普通用户的多样化需求。同时,系统为管理员提供了全面的后台管理功能,如用户管理、内容审核、活动管理和数据统计分析等,以保障系统的正常运行和内容的高质量。通过该系统,不仅提升了公众对非遗文化的认知和兴趣,还为非遗的研究者和爱好者提供了一个便捷的交流平台,促进了非遗文化的传承与弘扬。
关键词:非遗表演艺术宣传管理系统;Java;Web技术
Abstract
This paper designs and implements a publicity and management system for intangible cultural heritage (intangible cultural heritage) performing arts based on Java Web technology, aiming to promote and protect intangible cultural heritage performing arts through the Internet platform. The system adopts the Java EE framework, combined with technologies such as Spring Boot, Spring MVC, and MyBatis, to ensure the efficiency and stability of the system. The main functional modules include user registration and login, homepage information display, community forum, intangible cultural heritage announcement release, learning resource management, online Q&A and activity registration, etc., meeting the diverse needs of ordinary users. At the same time, the system provides comprehensive backend management functions for administrators, such as user management, content review, activity management, and data statistical analysis, to ensure the normal operation of the system and the high quality of content. Through this system, not only has the public's awareness and interest in intangible cultural heritage been enhanced, but it has also provided a convenient communication platform for researchers and enthusiasts of intangible cultural heritage, promoting the inheritance and promotion of intangible cultural heritage.
Keywords: Intangible Cultural Heritage Performing Arts Promotion and Management System; Java; web technology
第一章 绪 论
1.1研究背景及意义
随着全球化进程的加快,非物质文化遗产(非遗)面临着失传的风险,尤其是表演艺术类非遗项目,由于缺乏有效的宣传和传承机制,逐渐被边缘化。互联网技术的发展为非遗文化的保护与传播提供了新的契机。然而,现有的非遗宣传平台功能单一、互动性差,难以满足现代用户的需求。
本课题旨在通过开发一个基于Java Web技术的非遗表演艺术宣传管理系统,利用先进的互联网技术和平台优势,提升非遗文化的传播效果和公众参与度。系统不仅整合了多种功能模块,如用户注册登录、首页信息展示、社区论坛、非遗公告发布、学习资源管理和在线问答等,还提供了全面的后台管理功能。这有助于构建一个集宣传、教育、交流于一体的综合性平台,促进非遗文化的传承与发展,增强公众对非遗的认知和兴趣,进而推动非遗文化的可持续发展和国际传播。
1.2国内外研究现状
在中国,非物质文化遗产(非遗)保护工作自21世纪初以来得到了高度重视。随着国家政策的支持和法律法规的完善,非遗项目的数字化传播与管理系统逐渐成为研究热点。许多高校和科研机构开展了相关项目,探索如何利用现代信息技术如大数据、云计算和人工智能来促进非遗文化的传承与发展。例如,一些学者提出了基于Web技术的非遗资源管理平台的设计方案,这些平台不仅能够展示丰富的非遗资料,还支持用户互动和在线学习。此外,中国政府积极推动“非遗进校园”等活动,旨在通过教育途径增强年轻一代对传统文化的认知和兴趣。
在国外,非遗保护同样受到广泛关注,尤其是在欧洲、日本等地。例如,日本的文化遗产保护体系非常成熟,特别是“人间国宝”制度,为传统技艺传承人提供了官方认可和支持。在学术研究方面,国际上有多篇关于非遗数字化保护的研究论文发表,探讨了如何利用数字档案、虚拟现实(VR)和增强现实(AR)等技术手段进行非遗记录与展示。此外,联合国教科文组织(UNESCO)也发挥了重要作用,通过制定国际标准和提供资金支持,推动全球范围内的非遗保护工作。
尽管国内外在非遗保护领域已经取得了显著成果,但仍存在一些挑战。比如,部分地区的非遗项目缺乏有效的宣传渠道,导致公众认知度低;同时,现有的一些数字平台功能单一,用户体验不佳。因此,本课题提出的基于Java Web技术的非遗表演艺术宣传管理系统,将致力于解决这些问题,通过技术创新提升非遗文化的传播效果和公众参与度,为非遗文化的可持续发展贡献力量。
1.3论文组织结构
本论文共分为七个主要章节,具体结构如下:
1. 绪论:介绍研究背景与意义,回顾国内外研究现状,并概述论文的组织结构。
2. 相关技术介绍:详细介绍与本研究相关的技术,包括Java语言、B/S框架、SpringBoot框架、Vue技术和MySQL数据库。
3. 需求分析:对系统的功能需求和非功能需求进行分析,明确用户和管理员的需求,并进行可行性分析,包括技术、操作和经济可行性。
4. 系统设计:涵盖系统架构设计、系统模块设计,并进行数据库的概念设计与表设计。
5. 系统实现:具体描述各个功能模块的实现过程,展示系统如何根据需求进行开发。
6. 系统测试:阐述测试的目的,分析测试结果并得出结论,以验证系统的稳定性和功能完整性。
7. 总结:总结研究的主要成果和贡献,指出存在的不足及未来的研究方向。
第二章 关键技术
2.1Java语言
Java语言是一种广泛使用的高级编程语言,具有平台无关性、面向对象特性和丰富的标准库。Java通过Java虚拟机(JVM)实现跨平台运行,开发者可以编写一次代码,在任何支持JVM的环境中执行[1]。Java的面向对象特性使得代码复用和模块化变得更加容易,促进了软件的维护和扩展。Java支持多线程编程,允许开发者在同一程序中同时执行多个任务,提升了应用程序的性能。
Java语言的语法结构简洁且易于理解,吸引了大量开发者。Java的标准库包含数据结构、输入输出处理、网络编程等众多功能模块。这使得开发者在构建应用程序时能够高效利用已有工具,减少重复劳动。Java广泛应用于企业级应用、移动应用、Web开发和大数据处理等领域。
2.2 B/S框架
B/S(Browser/Server)架构是一种基于浏览器和服务器的系统架构模式,用户通过浏览器与服务器进行交互。B/S架构简化了客户端的部署和管理,用户无需在本地安装复杂的软件,只需使用标准浏览器即可访问应用程序。服务器端负责处理业务逻辑和数据存储,客户端则主要负责展示用户界面和数据交互[2]。B/S架构的设计使得系统更新和维护集中在服务器端,降低了维护成本。
B/S架构通常采用Web技术进行实现,包括HTML、CSS和JavaScript等。用户在浏览器中发起请求,服务器响应并返回数据。数据传输通常通过HTTP或HTTPS协议进行,B/S架构的灵活性使其适用于在线购物、信息管理系统和社交网络等各类应用场景[3]。由于其易于扩展性,B/S架构可以方便地支持大规模用户访问,适应不断变化的业务需求。
2.3 SpringBoot框架
SpringBoot框架是基于Spring框架的开源项目,简化Java应用程序的开发过程。SpringBoot通过约定优于配置的理念,减少了传统Spring应用的繁琐配置,开发者可以快速搭建和部署应用程序。框架提供了一系列默认配置,支持自动化配置,简化了应用启动的复杂性[4]。SpringBoot内置了嵌入式Web服务器,使得开发者能够独立运行Java应用,无需外部容器。
SpringBoot支持微服务架构,开发者可以轻松创建和管理多个微服务。框架集成了丰富的功能模块,包括安全、数据访问和消息中间件等,支持RESTful API和JSON数据格式的处理[5]。SpringBoot还提供了强大的监控和管理功能,允许开发者实时监控应用的健康状态和性能指标。借助SpringBoot,开发者能够高效构建和维护现代企业级应用,满足复杂业务需求。
2.4 Vue技术
Vue是一种渐进式JavaScript框架,专注于构建用户界面。Vue采用组件化的开发模式,允许开发者将应用程序拆分为独立的、可重用的组件,从而提高了开发效率和代码的可维护性[6]。框架的核心库专注于视图层,支持数据绑定和DOM操作,提供了简洁的API。Vue的虚拟DOM机制提升了应用的性能,减少了实际DOM操作的次数。
Vue支持双向数据绑定,能够自动更新视图与模型之间的变化。开发者可以通过Vue的指令系统,简化数据展示和事件处理。Vue还支持路由管理和状态管理,使得开发复杂单页面应用变得更加容易[7]。借助Vue的生态系统,开发者能够使用多种工具和库来扩展功能,满足不同的业务需求。Vue在前端开发中逐渐成为主流选择,受到广泛关注和应用。
2.5 MySQL数据库
MySQL是一种开源关系型数据库管理系统,广泛应用于Web应用和企业级数据存储。MySQL支持结构化查询语言,允许开发者通过标准语句进行数据的创建、读取、更新和删除操作[8]。数据库通过表格形式组织数据,支持数据完整性和约束条件的定义。MySQL的存储引擎机制使得用户可以根据具体需求选择不同的存储引擎,以优化性能和功能。
MySQL具有高性能和可扩展性,支持大规模数据存储和高并发访问。系统提供了丰富的用户权限管理和数据加密安全特性。
第三章 系统分析
3.1系统可行性分析
3.1.1技术可行性
现代软件开发技术已经相当成熟,提供了丰富的工具和框架,可以应对各种复杂的业务需求。采用Java等成熟、稳定的语言进行开发,利用其面向对象、跨平台等特性,实现系统的模块化、可扩展性和可维护性。利用SpringBoot等现代框架,简化开发过程,提高开发效率。对于数据库的选择,使用MySQL等关系型数据库,以满足数据存储和查询的需求。因此,从技术层面来看,开发非遗表演艺术宣传管理系统是完全可行的。
3.1.2经济可行性
系统的开发成本相对较低,可以利用开源框架和工具,降低开发成本。其次,系统的运行和维护成本也相对较低,可以采用Java等技术,实现系统的自动化部署和维护。因此,从经济层面来看,开发非遗表演艺术宣传管理系统也是可行的。
3.1.3操作可行性
系统的操作界面设计简洁明了,易于用户理解和操作。系统提供了详尽的操作指南和帮助文档,使得用户能够快速上手并熟练使用系统。系统还具备良好的容错性和错误提示功能,当用户操作失误时,能够及时给出提示信息,引导用户进行正确的操作。因此,从操作层面来看,非遗表演艺术宣传管理系统同样具备可行性。
3.2系统功能分析
3.2.1功能性分析
非遗表演艺术宣传管理系统划分为了普通用户模块和管理员模块两大部分。
(1)普通用户模块
1.注册登录:提供一个安全便捷的入口,允许用户通过邮箱或手机号注册账户,并支持第三方社交账号快捷登录。
2.首页:展示最新和最热门的非遗信息、活动预告及精彩回顾,为用户提供第一手资讯和直观体验。
3.社区论坛:一个开放的空间,供用户交流非遗相关经验、故事、见解,并分享自己的创作和心得。
4.非遗公告:及时发布关于非遗的重要通知、政策更新和活动预告,确保用户能够获取最新的官方信息。
5.非遗知识库:汇集丰富的非遗背景资料、历史故事、技艺传承等,帮助用户深入了解非遗文化及其价值。
6.反馈建议:为用户提供渠道,直接向系统管理员提交意见或建议,以改进服务质量和用户体验。
7.学习资源:提供多样化的学习材料,如文章、视频、电子书等,助力用户更好地学习和理解非遗知识。
8.非遗专家:详细介绍在非遗领域有卓越贡献的专家及其成就,增强用户的认识,并提供专家在线讲座的机会。
9.表演活动:展示并管理即将举行的非遗表演活动,支持在线报名参加,同时提供活动详情和参与指南。
10.在线问答:用户可以在这里提出问题,并得到其他用户或专家的解答,促进知识共享和互动交流。
11.修改密码:允许用户根据需要更新自己的登录密码,保障账户安全,同时支持找回密码功能。
12.我的账户:集中管理个人信息,包括联系方式、偏好设置、隐私选项等,确保个性化服务。
13.个人中心:用户查看和管理自己所有活动记录、收藏内容和个人简介的地方,便于回顾和整理。
14.个人首页:个性化展示用户的活动记录、收藏内容、发表的文章和评论,形成独特的个人主页。
15.报名信息:用户可以在此查看已报名的活动详情,进行取消报名、下载确认函等操作,确保参与顺利。
16.签到信息:记录用户的活动参与情况,生成签到记录和证书,便于统计和回顾。
17.收藏:方便用户保存感兴趣的内容,如文章、视频、活动等,以便日后查阅和分享。
18.评论管理:让用户管理和查看自己在平台上发布的评论,支持编辑和删除功能,维护良好的社区环境。
(2)管理员功能
1.登录:管理员专用的安全登录入口,采用多因素认证机制,保护后台数据的安全性。
2.后台首页:提供给管理员的综合工作台,包含各类管理系统工具的快捷入口,以及关键指标的实时监控。
3.系统用户管理:维护和管理系统的用户数据,包括普通用户和管理员账号,支持批量导入导出和权限分配。
4.非遗类型管理:分类整理不同的非遗项目,便于查找和管理,支持自定义标签和分类规则。
5.学习资源管理:添加、编辑和删除平台上的学习资源,确保信息的准确性和时效性,支持多媒体格式上传。
6.非遗专家管理:负责录入和更新非遗领域的专家信息,提升平台的专业性,支持专家预约和在线访谈功能。
7.活动分类管理:对不同类型的非遗活动进行分类管理,便于用户筛选和参与,支持活动模板定制。
8.表演活动管理:全面管理非遗表演活动的信息,包括添加新活动、编辑已有活动、审核报名信息等。
9.报名信息管理:跟踪和管理用户对各项活动的报名情况,支持批量处理和自动提醒功能,保证活动组织顺利。
10.签到信息管理:记录和管理用户参与活动的实际签到情况,生成签到报表,用于统计分析和活动总结。
11.问题分类管理:对在线问答中的问题进行分类,提高搜索效率和用户体验,支持智能推荐相关问题。
12.在线问答管理:监督和维护问答区的秩序,确保提问和回答的质量,支持关键词过滤和敏感词检测。
13.系统管理:维护系统界面和内容的安全与美观,防止不良信息传播,支持自定义轮播图和敏感词库。
14.留言管理:处理用户的反馈和建议,持续改进服务质量,支持工单系统和优先级排序。
15.非遗公告管理:发布和管理关于非遗的官方公告,确保信息传达无误,支持定时发布和多语言版本。
16.资源管理:管理和优化平台上的非遗知识资源,方便用户获取,支持知识图谱构建。
17.交流管理:监督和促进社区论坛的健康发展,营造良好的交流环境,支持版主制度和主题分区。
3.2.2非功能性分析
非遗表演艺术宣传管理系统的非功能性需求比如非遗表演艺术宣传管理系统的安全性怎么样,可靠性怎么样,性能怎么样,可拓展性怎么样等,具体可以表示在如下3-1表格中:
表3-1非遗表演艺术宣传管理系统非功能需求表
| 安全性 | 主要指非遗表演艺术宣传管理系统数据库的安装,数据库的使用和密码的设定必须合乎规范。 |
| 可靠性 | 可靠性是指非遗表演艺术宣传管理系统能够安装用户的指示进行操作,经过测试,可靠性90%以上。 |
| 性能 | 性能是影响非遗表演艺术宣传管理系统占据市场的必要条件,所以性能最好要佳才好。 |
| 可扩展性 | 比如数据库预留多个属性,比如接口的使用等确保了系统的非功能性需求。 |
| 易用性 | 用户只要跟着非遗表演艺术宣传管理系统的页面展示内容进行操作,就可以了。 |
| 可维护性 | 非遗表演艺术宣传管理系统开发的可维护性是非常重要的,经过测试,可维护性没有问题 |
3.3系统用例分析
非遗表演艺术宣传管理系统的完整UML用例图分别是图3-1、3-2。
普通用户角色用例如下图所示。

图 3-1普通用户角色用例图
管理员角色用例如下图所示。

图 3-2管理员角色用例图
3.4系统总体流程设计
3.4.1数据开发流程
系统开发流程的主要步骤,从需求分析到系统完成的全过程。流程包括需求分析、总体设计(结构、功能、数据)、详细设计(模块、编码)、模块整合与调用,以及测试、扩展和完善,最终完成系统的开发。本系统的开发流程如下图所示

图 3-3系统开发流程图
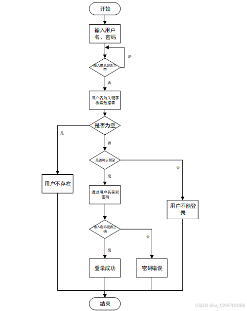
3.4.2用户登录流程
用户输入用户名和密码后,系统先检查输入是否为空,再验证用户名是否存在,若存在则通过用户名获取密码并校验。若密码正确则登录成功,否则提示密码错误。若用户名不存在或无法登录,提示用户操作无效。如下图所示。

图 3-4登录流程图
3.4.3系统操作流程
用户首先进入系统登录界面,输入用户名和密码后,系统验证信息是否正确。若验证失败,返回登录界面重新输入,若验证成功,则进入功能界面,执行相应功能处理后结束操作流程。操作流程如下图所示。

图 3-5 系统操作流程图
3.4.4添加信息流程
管理员可以添加信息,用户添加可以自己权限内的信息,输入信息后,要想利用这个软件来进行系统的安全管理,首先需要登录到该软件中。添加信息流程如下图所示。

图 3-6 添加信息流程图
3.4.5修改信息流程
用户首先选择需要修改的记录,输入修改后的数据,系统判断输入数据是否合法。若数据不合法,提示重新输入,若数据合法,则将修改后的数据写入数据库,完成操作后流程结束。修改信息流程图如下图所示。

图 3-7 修改信息流程图
3.4.6删除信息流程
用户选择需要删除的记录后,系统判断是否确认删除。若未确认,返回选择环节,若确认删除,则更新数据库,删除对应记录,完成操作后流程结束。删除信息流程图如下图所示。

图 3-8删除信息流程图
第四章 总体设计
本章主要讨论的内容包括非遗表演艺术宣传管理系统的功能模块设计、数据库系统设计。
4.1系统架构设计
本非遗表演艺术宣传管理系统从架构上分为三层:表现层(UI)、业务逻辑层(BLL)以及数据层(DL)。

图 4-1架构设计图
表现层(UI):也称为用户界面层,它负责与用户进行直接的交互。一个优秀的UI设计能够显著提升用户的体验,确保用户在使用非遗表演艺术宣传管理系统时感到舒适和便捷。为了确保良好的兼容性,UI界面设计需要适应不同版本的平台和各种屏幕尺寸的分辨率。此外,UI交互功能必须合理设计,确保用户的操作能够得到相应的反馈和结果,这要求表现层与业务逻辑层之间保持良好的通信和协同工作。
业务逻辑层(BLL):这一层主要处理非遗表演艺术宣传管理系统的数据和业务逻辑。当用户通过表现层提交数据时,业务逻辑层会接收这些数据,进行处理,并将结果传递给数据层进行存储或查询。同时,当系统需要从数据层读取数据时,业务逻辑层会处理这些数据,并将其传递给表现层进行展示。
数据层(DL):虽然本非遗表演艺术宣传管理系统的数据存储在服务端的MySQL数据库中,但数据层仍然作为一个独立的部分存在。它的主要功能是存储和管理非遗表演艺术宣传管理系统的数据。数据层与MySQL数据库进行交互,执行数据的增、删、改、查等操作,确保数据的完整性和安全性。
这三个层次相互独立但又紧密协作,共同构成了非遗表演艺术宣传管理系统的完整架构。通过合理的分层设计,可以提高系统的可维护性、可扩展性和可重用性,为用户提供更好的服务和体验。
4.2系统模块设计
在上一章节中主要对系统的功能性需求和非功能性需求进行分析,并且根据需求分析了本非遗表演艺术宣传管理系统中的用例。那么接下来就要开始对本非遗表演艺术宣传管理系统的架构、主要功能和数据库开始进行设计。非遗表演艺术宣传管理系统根据前面章节的需求分析得出,非遗表演艺术宣传管理系统的功能模块图如下图所示。

图 4-2功能模块图
4.3数据库设计
数据库设计一般包括需求分析、概念模型设计、数据库表建立三大过程,其中需求分析前面章节已经阐述,概念模型设计有概念模型和逻辑结构设计两部分。
4.3.1数据库概念结构设计
下面是整个非遗表演艺术宣传管理系统中主要的数据库表总E-R实体关系图。

图 4-3系统总E-R关系图
4.3.2数据库逻辑结构设计
通过上一小节中非遗表演艺术宣传管理系统中总E-R关系图上得出一共需要创建多个数据表。在此主要罗列几个主要的数据库表结构设计。
| 编号 | 字段名 | 类型 | 长度 | 是否非空 | 是否主键 | 注释 |
| 1 | token_id | int | 是 | 是 | 临时访问牌ID | |
| 2 | token | varchar | 64 | 否 | 否 | 临时访问牌 |
| 3 | info | text | 65535 | 否 | 否 | 信息 |
| 4 | maxage | int | 是 | 否 | 最大寿命:默认2小时 | |
| 5 | create_time | timestamp | 是 | 否 | 创建时间 | |
| 6 | update_time | timestamp | 是 | 否 | 更新时间 | |
| 7 | user_id | int | 是 | 否 | 用户编号 |
表 4-2-activity_classification(活动分类)
| 编号 | 字段名 | 类型 | 长度 | 是否非空 | 是否主键 | 注释 |
| 1 | activity_classification_id | int | 是 | 是 | 活动分类ID | |
| 2 | activity_classification | varchar | 64 | 否 | 否 | 活动分类 |
| 3 | create_time | datetime | 是 | 否 | 创建时间 | |
| 4 | update_time | timestamp | 是 | 否 | 更新时间 |
表 4-3-article(文章)
| 编号 | 字段名 | 类型 | 长度 | 是否非空 | 是否主键 | 注释 |
| 1 | article_id | mediumint | 是 | 是 | 文章id | |
| 2 | title | varchar | 125 | 是 | 是 | 标题 |
| 3 | type | varchar | 64 | 是 | 否 | 文章分类 |
| 4 | hits | int | 是 | 否 | 点击数 | |
| 5 | praise_len | int | 是 | 否 | 点赞数 | |
| 6 | create_time | timestamp | 是 | 否 | 创建时间 | |
| 7 | update_time | timestamp | 是 | 否 | 更新时间 | |
| 8 | source | varchar | 255 | 否 | 否 | 来源 |
| 9 | url | varchar | 255 | 否 | 否 | 来源地址 |
| 10 | tag | varchar | 255 | 否 | 否 | 标签 |
| 11 | content | longtext | 4294967295 | 否 | 否 | 正文 |
| 12 | img | varchar | 255 | 否 | 否 | 封面图 |
| 13 | description | text | 65535 | 否 | 否 | 文章描述 |
表 4-4-article_type(文章分类)
| 编号 | 字段名 | 类型 | 长度 | 是否非空 | 是否主键 | 注释 |
| 1 | type_id | smallint | 是 | 是 | 分类ID | |
| 2 | display | smallint | 是 | 否 | 显示顺序 | |
| 3 | name | varchar | 16 | 是 | 否 | 分类名称 |
| 4 | father_id | smallint | 是 | 否 | 上级分类ID | |
| 5 | description | varchar | 255 | 否 | 否 | 描述 |
| 6 | icon | text | 65535 | 否 | 否 | 分类图标 |
| 7 | url | varchar | 255 | 否 | 否 | 外链地址 |
| 8 | create_time | timestamp | 是 | 否 | 创建时间 | |
| 9 | update_time | timestamp | 是 | 否 | 更新时间 |
表 4-5-auth(用户权限管理)
| 编号 | 字段名 | 类型 | 长度 | 是否非空 | 是否主键 | 注释 |
| 1 | auth_id | int | 是 | 是 | 授权ID | |
| 2 | user_group | varchar | 64 | 否 | 否 | 用户组 |
| 3 | mod_name | varchar | 64 | 否 | 否 | 模块名 |
| 4 | table_name | varchar | 64 | 否 | 否 | 表名 |
| 5 | page_title | varchar | 255 | 否 | 否 | 页面标题 |
| 6 | path | varchar | 255 | 否 | 否 | 路由路径 |
| 7 | parent | varchar | 64 | 否 | 否 | 父级菜单 |
| 8 | parent_sort | int | 是 | 否 | 父级菜单排序 | |
| 9 | position | varchar | 32 | 否 | 否 | 位置 |
| 10 | mode | varchar | 32 | 是 | 否 | 跳转方式 |
| 11 | add | tinyint | 是 | 否 | 是否可增加 | |
| 12 | del | tinyint | 是 | 否 | 是否可删除 | |
| 13 | set | tinyint | 是 | 否 | 是否可修改 | |
| 14 | get | tinyint | 是 | 否 | 是否可查看 | |
| 15 | field_add | text | 65535 | 否 | 否 | 添加字段 |
| 16 | field_set | text | 65535 | 否 | 否 | 修改字段 |
| 17 | field_get | text | 65535 | 否 | 否 | 查询字段 |
| 18 | table_nav_name | varchar | 500 | 否 | 否 | 跨表导航名称 |
| 19 | table_nav | varchar | 500 | 否 | 否 | 跨表导航 |
| 20 | option | text | 65535 | 否 | 否 | 配置 |
| 21 | create_time | timestamp | 是 | 否 | 创建时间 | |
| 22 | update_time | timestamp | 是 | 否 | 更新时间 |
表 4-6-code_token(验证码)
| 编号 | 字段名 | 类型 | 长度 | 是否非空 | 是否主键 | 注释 |
| 1 | code_token_id | int | 是 | 是 | 验证码ID | |
| 2 | token | varchar | 255 | 否 | 否 | 令牌 |
| 3 | code | varchar | 255 | 否 | 否 | 验证码 |
| 4 | expire_time | timestamp | 是 | 否 | 失效时间 | |
| 5 | create_time | timestamp | 是 | 否 | 创建时间 | |
| 6 | update_time | timestamp | 是 | 否 | 更新时间 |
表 4-7-collect(收藏)
| 编号 | 字段名 | 类型 | 长度 | 是否非空 | 是否主键 | 注释 |
| 1 | collect_id | int | 是 | 是 | 收藏ID | |
| 2 | user_id | int | 是 | 是 | 收藏人ID | |
| 3 | source_table | varchar | 255 | 否 | 否 | 来源表 |
| 4 | source_field | varchar | 255 | 否 | 否 | 来源字段 |
| 5 | source_id | int | 是 | 否 | 来源ID | |
| 6 | title | varchar | 255 | 否 | 否 | 标题 |
| 7 | img | varchar | 255 | 否 | 否 | 封面 |
| 8 | create_time | timestamp | 是 | 否 | 创建时间 | |
| 9 | update_time | timestamp | 是 | 否 | 更新时间 |
表 4-8-comment(评论)
| 编号 | 字段名 | 类型 | 长度 | 是否非空 | 是否主键 | 注释 |
| 1 | comment_id | int | 是 | 是 | 评论ID | |
| 2 | user_id | int | 是 | 是 | 评论人ID | |
| 3 | reply_to_id | int | 是 | 否 | 回复评论ID | |
| 4 | content | longtext | 4294967295 | 否 | 否 | 内容 |
| 5 | nickname | varchar | 255 | 否 | 否 | 昵称 |
| 6 | avatar | varchar | 255 | 否 | 否 | 头像地址 |
| 7 | create_time | timestamp | 是 | 否 | 创建时间 | |
| 8 | update_time | timestamp | 是 | 否 | 更新时间 | |
| 9 | source_table | varchar | 255 | 否 | 否 | 来源表 |
| 10 | source_field | varchar | 255 | 否 | 否 | 来源字段 |
| 11 | source_id | int | 是 | 否 | 来源ID |
表 4-9-forum(论坛)
| 编号 | 字段名 | 类型 | 长度 | 是否非空 | 是否主键 | 注释 |
| 1 | forum_id | mediumint | 是 | 是 | 论坛ID | |
| 2 | display | smallint | 是 | 否 | 排序 | |
| 3 | user_id | mediumint | 是 | 否 | 用户ID | |
| 4 | nickname | varchar | 16 | 否 | 否 | 昵称 |
| 5 | praise_len | int | 否 | 否 | 点赞数 | |
| 6 | hits | int | 是 | 否 | 访问数 | |
| 7 | title | varchar | 125 | 是 | 否 | 标题 |
| 8 | keywords | varchar | 125 | 否 | 否 | 关键词 |
| 9 | description | varchar | 255 | 否 | 否 | 描述 |
| 10 | url | varchar | 255 | 否 | 否 | 来源地址 |
| 11 | tag | varchar | 255 | 否 | 否 | 标签 |
| 12 | img | text | 65535 | 否 | 否 | 封面图 |
| 13 | content | longtext | 4294967295 | 否 | 否 | 正文 |
| 14 | create_time | timestamp | 是 | 否 | 创建时间 | |
| 15 | update_time | timestamp | 是 | 否 | 更新时间 | |
| 16 | avatar | varchar | 255 | 否 | 否 | 发帖人头像 |
| 17 | type | varchar | 64 | 是 | 否 | 论坛分类 |
| 18 | istop | int | 是 | 否 | 是否置顶 |
表 4-10-forum_type(论坛分类)
| 编号 | 字段名 | 类型 | 长度 | 是否非空 | 是否主键 | 注释 |
| 1 | type_id | smallint | 是 | 是 | 分类ID | |
| 2 | name | varchar | 16 | 是 | 否 | 分类名称 |
| 3 | description | varchar | 255 | 否 | 否 | 描述 |
| 4 | url | varchar | 255 | 否 | 否 | 外链地址 |
| 5 | father_id | smallint | 是 | 否 | 上级分类ID | |
| 6 | icon | varchar | 255 | 否 | 否 | 分类图标 |
| 7 | create_time | timestamp | 是 | 否 | 创建时间 | |
| 8 | update_time | timestamp | 是 | 否 | 更新时间 |
表 4-11-hits(用户点击)
| 编号 | 字段名 | 类型 | 长度 | 是否非空 | 是否主键 | 注释 |
| 1 | hits_id | int | 是 | 是 | 点赞ID | |
| 2 | user_id | int | 是 | 否 | 点赞人 | |
| 3 | create_time | timestamp | 是 | 否 | 创建时间 | |
| 4 | update_time | timestamp | 是 | 否 | 更新时间 | |
| 5 | source_table | varchar | 255 | 否 | 否 | 来源表 |
| 6 | source_field | varchar | 255 | 否 | 否 | 来源字段 |
| 7 | source_id | int | 是 | 否 | 来源ID |
表 4-12-intangible_cultural_heritage_experts(非遗专家)
| 编号 | 字段名 | 类型 | 长度 | 是否非空 | 是否主键 | 注释 |
| 1 | intangible_cultural_heritage_experts_id | int | 是 | 是 | 非遗专家ID | |
| 2 | expert_name | varchar | 64 | 否 | 否 | 专家姓名 |
| 3 | ethnic_information | varchar | 64 | 否 | 否 | 民族信息 |
| 4 | native_place_information | varchar | 64 | 否 | 否 | 籍贯信息 |
| 5 | inheritance_project | varchar | 64 | 否 | 否 | 传承项目 |
| 6 | inheritance_level | varchar | 64 | 否 | 否 | 传承级别 |
| 7 | inheritance_genealogy | varchar | 64 | 否 | 否 | 传承谱系 |
| 8 | expert_photos | varchar | 255 | 否 | 否 | 专家照片 |
| 9 | title_of_work | varchar | 64 | 否 | 否 | 作品名称 |
| 10 | type_of_work | varchar | 64 | 否 | 否 | 作品类型 |
| 11 | creation_time | date | 否 | 否 | 创作时间 | |
| 12 | cultural_value | varchar | 64 | 否 | 否 | 文化价值 |
| 13 | social_employment | text | 65535 | 否 | 否 | 社会任职 |
| 14 | artistic_career | text | 65535 | 否 | 否 | 艺术生涯 |
| 15 | hits | int | 是 | 否 | 点击数 | |
| 16 | praise_len | int | 是 | 否 | 点赞数 | |
| 17 | collect_len | int | 是 | 否 | 收藏数 | |
| 18 | comment_len | int | 是 | 否 | 评论数 | |
| 19 | create_time | datetime | 是 | 否 | 创建时间 | |
| 20 | update_time | timestamp | 是 | 否 | 更新时间 |
表 4-13-intangible_cultural_heritage_types(非遗类型)
| 编号 | 字段名 | 类型 | 长度 | 是否非空 | 是否主键 | 注释 |
| 1 | intangible_cultural_heritage_types_id | int | 是 | 是 | 非遗类型ID | |
| 2 | intangible_cultural_heritage_types | varchar | 64 | 否 | 否 | 非遗类型 |
| 3 | create_time | datetime | 是 | 否 | 创建时间 | |
| 4 | update_time | timestamp | 是 | 否 | 更新时间 |
表 4-14-learning_resource(学习资源)
| 编号 | 字段名 | 类型 | 长度 | 是否非空 | 是否主键 | 注释 |
| 1 | learning_resource_id | int | 是 | 是 | 学习资源ID | |
| 2 | resource_name | varchar | 64 | 否 | 否 | 资源名称 |
| 3 | release_time | date | 否 | 否 | 发布时间 | |
| 4 | resource_type | varchar | 64 | 否 | 否 | 资源类型 |
| 5 | learning_difficulty | varchar | 64 | 否 | 否 | 学习难度 |
| 6 | content_of_courses | varchar | 255 | 否 | 否 | 教学内容 |
| 7 | resource_poster | varchar | 255 | 否 | 否 | 资源海报 |
| 8 | key_and_difficult_points | varchar | 64 | 否 | 否 | 重点难点 |
| 9 | introduction_to_intangible_cultural_heritage | text | 65535 | 否 | 否 | 非遗介绍 |
| 10 | expand_resources | text | 65535 | 否 | 否 | 拓展资源 |
| 11 | study_guide | longtext | 4294967295 | 否 | 否 | 学习指南 |
| 12 | hits | int | 是 | 否 | 点击数 | |
| 13 | praise_len | int | 是 | 否 | 点赞数 | |
| 14 | collect_len | int | 是 | 否 | 收藏数 | |
| 15 | comment_len | int | 是 | 否 | 评论数 | |
| 16 | create_time | datetime | 是 | 否 | 创建时间 | |
| 17 | update_time | timestamp | 是 | 否 | 更新时间 |
表 4-15-message(留言板)
| 编号 | 字段名 | 类型 | 长度 | 是否非空 | 是否主键 | 注释 |
| 1 | message_id | int | 是 | 是 | 留言板ID | |
| 2 | user_id | int | 是 | 否 | 用户ID | |
| 3 | title | varchar | 64 | 否 | 否 | 标题 |
| 4 | content | longtext | 4294967295 | 是 | 否 | 内容 |
| 5 | nickname | varchar | 32 | 是 | 否 | 昵称 |
| 6 | avatar | varchar | 255 | 否 | 否 | 头像 |
| 7 | | varchar | 125 | 否 | 否 | 留言者邮箱 |
| 8 | phone | varchar | 11 | 否 | 否 | 留言者手机号码 |
| 9 | create_time | timestamp | 是 | 否 | 创建时间 | |
| 10 | update_time | timestamp | 是 | 否 | 更新时间 | |
| 11 | reply | longtext | 4294967295 | 否 | 否 | 回复 |
| 12 | reply_state | tinyint | 否 | 否 | 回复状态 |
表 4-16-notice(公告)
| 编号 | 字段名 | 类型 | 长度 | 是否非空 | 是否主键 | 注释 |
| 1 | notice_id | mediumint | 是 | 是 | 公告ID | |
| 2 | title | varchar | 125 | 是 | 否 | 标题 |
| 3 | content | longtext | 4294967295 | 否 | 否 | 正文 |
| 4 | create_time | timestamp | 是 | 否 | 创建时间 | |
| 5 | update_time | timestamp | 是 | 否 | 更新时间 |
表 4-17-online_qa(在线问答)
| 编号 | 字段名 | 类型 | 长度 | 是否非空 | 是否主键 | 注释 |
| 1 | online_qa_id | int | 是 | 是 | 在线问答ID | |
| 2 | ordinary_users | int | 否 | 否 | 普通用户 | |
| 3 | user_name | varchar | 64 | 否 | 否 | 用户姓名 |
| 4 | question_title | varchar | 64 | 否 | 否 | 问题标题 |
| 5 | problem_classification | varchar | 64 | 否 | 否 | 问题分类 |
| 6 | problem_content | varchar | 64 | 否 | 否 | 问题内容 |
| 7 | problem_related | varchar | 64 | 否 | 否 | 问题相关 |
| 8 | image_information | varchar | 255 | 否 | 否 | 图片信息 |
| 9 | special_remarks | text | 65535 | 否 | 否 | 特殊备注 |
| 10 | hits | int | 是 | 否 | 点击数 | |
| 11 | praise_len | int | 是 | 否 | 点赞数 | |
| 12 | collect_len | int | 是 | 否 | 收藏数 | |
| 13 | comment_len | int | 是 | 否 | 评论数 | |
| 14 | create_time | datetime | 是 | 否 | 创建时间 | |
| 15 | update_time | timestamp | 是 | 否 | 更新时间 |
表 4-18-ordinary_users(普通用户)
| 编号 | 字段名 | 类型 | 长度 | 是否非空 | 是否主键 | 注释 |
| 1 | ordinary_users_id | int | 是 | 是 | 普通用户ID | |
| 2 | user_name | varchar | 64 | 否 | 否 | 用户姓名 |
| 3 | user_gender | varchar | 64 | 否 | 否 | 用户性别 |
| 4 | contact_information | varchar | 16 | 否 | 否 | 联系方式 |
| 5 | users_birthday | date | 否 | 否 | 用户生日 | |
| 6 | address_information | varchar | 64 | 否 | 否 | 住址信息 |
| 7 | examine_state | varchar | 16 | 是 | 否 | 审核状态 |
| 8 | user_id | int | 是 | 否 | 用户ID | |
| 9 | create_time | datetime | 是 | 否 | 创建时间 | |
| 10 | update_time | timestamp | 是 | 否 | 更新时间 |
表 4-19-performance_activities(表演活动)
| 编号 | 字段名 | 类型 | 长度 | 是否非空 | 是否主键 | 注释 |
| 1 | performance_activities_id | int | 是 | 是 | 表演活动ID | |
| 2 | activity_number | varchar | 64 | 否 | 否 | 活动编号 |
| 3 | event_name | varchar | 64 | 否 | 否 | 活动名称 |
| 4 | activity_type | varchar | 64 | 否 | 否 | 活动类型 |
| 5 | show_time | datetime | 否 | 否 | 表演时间 | |
| 6 | registration_deadline | datetime | 否 | 否 | 报名截止 | |
| 7 | performance_location | varchar | 64 | 否 | 否 | 表演地点 |
| 8 | activity_classification | varchar | 64 | 否 | 否 | 活动分类 |
| 9 | performing_characters | varchar | 64 | 否 | 否 | 表演人物 |
| 10 | character_introduction | text | 65535 | 否 | 否 | 人物介绍 |
| 11 | performance_form | varchar | 64 | 否 | 否 | 表演形式 |
| 12 | performance_pictures | varchar | 255 | 否 | 否 | 表演图片 |
| 13 | performance_video | varchar | 255 | 否 | 否 | 表演视频 |
| 14 | artistic_characteristics | text | 65535 | 否 | 否 | 艺术特色 |
| 15 | historical_background | text | 65535 | 否 | 否 | 历史背景 |
| 16 | hits | int | 是 | 否 | 点击数 | |
| 17 | praise_len | int | 是 | 否 | 点赞数 | |
| 18 | collect_len | int | 是 | 否 | 收藏数 | |
| 19 | comment_len | int | 是 | 否 | 评论数 | |
| 20 | location_address | varchar | 64 | 否 | 否 | 当前位置 |
| 21 | location_lng | varchar | 64 | 否 | 否 | 当前位置经度 |
| 22 | location_lat | varchar | 64 | 否 | 否 | 当前位置纬度 |
| 23 | registration_information_limit_times | int | 是 | 否 | 报名观看限制次数 | |
| 24 | create_time | datetime | 是 | 否 | 创建时间 | |
| 25 | update_time | timestamp | 是 | 否 | 更新时间 |
表 4-20-praise(点赞)
| 编号 | 字段名 | 类型 | 长度 | 是否非空 | 是否主键 | 注释 |
| 1 | praise_id | int | 是 | 是 | 点赞ID | |
| 2 | user_id | int | 是 | 是 | 点赞人 | |
| 3 | create_time | timestamp | 是 | 否 | 创建时间 | |
| 4 | update_time | timestamp | 是 | 否 | 更新时间 | |
| 5 | source_table | varchar | 255 | 否 | 否 | 来源表 |
| 6 | source_field | varchar | 255 | 否 | 否 | 来源字段 |
| 7 | source_id | int | 是 | 否 | 来源ID | |
| 8 | status | tinyint | 是 | 否 | 点赞状态:1为点赞,0已取消 |
表 4-21-problem_classification(问题分类)
| 编号 | 字段名 | 类型 | 长度 | 是否非空 | 是否主键 | 注释 |
| 1 | problem_classification_id | int | 是 | 是 | 问题分类ID | |
| 2 | problem_classification | varchar | 64 | 否 | 否 | 问题分类 |
| 3 | create_time | datetime | 是 | 否 | 创建时间 | |
| 4 | update_time | timestamp | 是 | 否 | 更新时间 |
表 4-22-registration_information(报名信息)
| 编号 | 字段名 | 类型 | 长度 | 是否非空 | 是否主键 | 注释 |
| 1 | registration_information_id | int | 是 | 是 | 报名信息ID | |
| 2 | activity_number | varchar | 64 | 否 | 否 | 活动编号 |
| 3 | event_name | varchar | 64 | 否 | 否 | 活动名称 |
| 4 | activity_type | varchar | 64 | 否 | 否 | 活动类型 |
| 5 | show_time | datetime | 否 | 否 | 表演时间 | |
| 6 | registration_deadline | datetime | 否 | 否 | 报名截止 | |
| 7 | performance_location | varchar | 64 | 否 | 否 | 表演地点 |
| 8 | activity_classification | varchar | 64 | 否 | 否 | 活动分类 |
| 9 | performing_characters | varchar | 64 | 否 | 否 | 表演人物 |
| 10 | performance_form | varchar | 64 | 否 | 否 | 表演形式 |
| 11 | registered_users | int | 否 | 否 | 报名用户 | |
| 12 | user_name | varchar | 64 | 否 | 否 | 用户姓名 |
| 13 | registration_time | datetime | 否 | 否 | 报名时间 | |
| 14 | registration_remarks | text | 65535 | 否 | 否 | 报名备注 |
| 15 | examine_state | varchar | 16 | 是 | 否 | 审核状态 |
| 16 | examine_reply | varchar | 16 | 否 | 否 | 审核回复 |
| 17 | sign_in_information_limit_times | int | 是 | 否 | 签到限制次数 | |
| 18 | create_time | datetime | 是 | 否 | 创建时间 | |
| 19 | update_time | timestamp | 是 | 否 | 更新时间 | |
| 20 | source_table | varchar | 255 | 否 | 否 | 来源表 |
| 21 | source_id | int | 否 | 否 | 来源ID | |
| 22 | source_user_id | int | 否 | 否 | 来源用户 |
表 4-23-schedule(日程管理)
| 编号 | 字段名 | 类型 | 长度 | 是否非空 | 是否主键 | 注释 |
| 1 | schedule_id | smallint | 是 | 是 | 日程ID | |
| 2 | content | varchar | 255 | 否 | 否 | 日程内容 |
| 3 | scheduled_time | datetime | 否 | 否 | 计划时间 | |
| 4 | user_id | int | 是 | 否 | 用户ID | |
| 5 | create_time | datetime | 否 | 否 | 创建时间 | |
| 6 | update_time | datetime | 否 | 否 | 更新时间 |
表 4-24-score(评分)
| 编号 | 字段名 | 类型 | 长度 | 是否非空 | 是否主键 | 注释 |
| 1 | score_id | int | 是 | 是 | 评分ID | |
| 2 | user_id | int | 是 | 否 | 评分人 | |
| 3 | nickname | varchar | 64 | 否 | 否 | 昵称 |
| 4 | score_num | double | 是 | 否 | 评分 | |
| 5 | create_time | timestamp | 是 | 否 | 创建时间 | |
| 6 | update_time | timestamp | 是 | 否 | 更新时间 | |
| 7 | source_table | varchar | 255 | 否 | 否 | 来源表 |
| 8 | source_field | varchar | 255 | 否 | 否 | 来源字段 |
| 9 | source_id | int | 是 | 否 | 来源ID |
表 4-25-sensitive_vocabulary(敏感词汇)
| 编号 | 字段名 | 类型 | 长度 | 是否非空 | 是否主键 | 注释 |
| 1 | sensitive_vocabulary_id | int | 是 | 是 | 敏感词汇ID | |
| 2 | sensitive_vocabulary | varchar | 64 | 否 | 否 | 敏感词汇 |
| 3 | create_time | datetime | 是 | 否 | 创建时间 | |
| 4 | update_time | timestamp | 是 | 否 | 更新时间 |
表 4-26-sign_in_information(签到信息)
| 编号 | 字段名 | 类型 | 长度 | 是否非空 | 是否主键 | 注释 |
| 1 | sign_in_information_id | int | 是 | 是 | 签到信息ID | |
| 2 | activity_number | varchar | 64 | 否 | 否 | 活动编号 |
| 3 | event_name | varchar | 64 | 否 | 否 | 活动名称 |
| 4 | activity_type | varchar | 64 | 否 | 否 | 活动类型 |
| 5 | show_time | datetime | 否 | 否 | 表演时间 | |
| 6 | registration_deadline | datetime | 否 | 否 | 报名截止 | |
| 7 | performance_location | varchar | 64 | 否 | 否 | 表演地点 |
| 8 | activity_classification | varchar | 64 | 否 | 否 | 活动分类 |
| 9 | performing_characters | varchar | 64 | 否 | 否 | 表演人物 |
| 10 | performance_form | varchar | 64 | 否 | 否 | 表演形式 |
| 11 | registered_users | int | 否 | 否 | 报名用户 | |
| 12 | user_name | varchar | 64 | 否 | 否 | 用户姓名 |
| 13 | check_in_time | datetime | 否 | 否 | 签到时间 | |
| 14 | check_in_status | varchar | 64 | 否 | 否 | 签到状态 |
| 15 | sign_in_remarks | text | 65535 | 否 | 否 | 签到备注 |
| 16 | create_time | datetime | 是 | 否 | 创建时间 | |
| 17 | update_time | timestamp | 是 | 否 | 更新时间 | |
| 18 | source_table | varchar | 255 | 否 | 否 | 来源表 |
| 19 | source_id | int | 否 | 否 | 来源ID | |
| 20 | source_user_id | int | 否 | 否 | 来源用户 |
表 4-27-slides(轮播图)
| 编号 | 字段名 | 类型 | 长度 | 是否非空 | 是否主键 | 注释 |
| 1 | slides_id | int | 是 | 是 | 轮播图ID | |
| 2 | title | varchar | 64 | 否 | 否 | 标题 |
| 3 | content | varchar | 255 | 否 | 否 | 内容 |
| 4 | url | varchar | 255 | 否 | 否 | 链接 |
| 5 | img | varchar | 255 | 否 | 否 | 轮播图 |
| 6 | hits | int | 是 | 否 | 点击量 | |
| 7 | create_time | timestamp | 是 | 否 | 创建时间 | |
| 8 | update_time | timestamp | 是 | 否 | 更新时间 |
表 4-28-upload(文件上传)
| 编号 | 字段名 | 类型 | 长度 | 是否非空 | 是否主键 | 注释 |
| 1 | upload_id | int | 是 | 是 | 上传ID | |
| 2 | name | varchar | 64 | 否 | 否 | 文件名 |
| 3 | path | varchar | 255 | 否 | 否 | 访问路径 |
| 4 | file | varchar | 255 | 否 | 否 | 文件路径 |
| 5 | display | varchar | 255 | 否 | 否 | 显示顺序 |
| 6 | father_id | int | 否 | 否 | 父级ID | |
| 7 | dir | varchar | 255 | 否 | 否 | 文件夹 |
| 8 | type | varchar | 32 | 否 | 否 | 文件类型 |
表 4-29-user(用户账户)
| 编号 | 字段名 | 类型 | 长度 | 是否非空 | 是否主键 | 注释 |
| 1 | user_id | int | 是 | 是 | 用户ID | |
| 2 | state | smallint | 是 | 否 | 账户状态:(1可用|2异常|3已冻结|4已注销) | |
| 3 | user_group | varchar | 32 | 否 | 否 | 所在用户组 |
| 4 | login_time | timestamp | 是 | 否 | 上次登录时间 | |
| 5 | phone | varchar | 11 | 否 | 否 | 手机号码 |
| 6 | phone_state | smallint | 是 | 否 | 手机认证:(0未认证|1审核中|2已认证) | |
| 7 | username | varchar | 16 | 是 | 否 | 用户名 |
| 8 | nickname | varchar | 16 | 否 | 否 | 昵称 |
| 9 | password | varchar | 64 | 是 | 否 | 密码 |
| 10 | | varchar | 64 | 否 | 否 | 邮箱 |
| 11 | email_state | smallint | 是 | 否 | 邮箱认证:(0未认证|1审核中|2已认证) | |
| 12 | avatar | varchar | 255 | 否 | 否 | 头像地址 |
| 13 | open_id | varchar | 255 | 否 | 否 | 针对获取用户信息字段 |
| 14 | create_time | timestamp | 是 | 否 | 创建时间 |
表 4-30-user_group(用户组)
| 编号 | 字段名 | 类型 | 长度 | 是否非空 | 是否主键 | 注释 |
| 1 | group_id | mediumint | 是 | 是 | 用户组ID | |
| 2 | display | smallint | 是 | 否 | 显示顺序 | |
| 3 | name | varchar | 16 | 是 | 否 | 名称 |
| 4 | description | varchar | 255 | 否 | 否 | 描述 |
| 5 | source_table | varchar | 255 | 否 | 否 | 来源表 |
| 6 | source_field | varchar | 255 | 否 | 否 | 来源字段 |
| 7 | source_id | int | 是 | 否 | 来源ID | |
| 8 | register | smallint | 否 | 否 | 注册位置 | |
| 9 | create_time | timestamp | 是 | 否 | 创建时间 | |
| 10 | update_time | timestamp | 是 | 否 | 更新时间 |
第五章 详细设计与实现
非遗表演艺术宣传管理系统的详细设计与实现主要是根据前面的非遗表演艺术宣传管理系统的需求分析和非遗表演艺术宣传管理系统的总体设计来设计页面并实现业务逻辑。主要从非遗表演艺术宣传管理系统界面实现、业务逻辑实现这两部分进行介绍。
5.1前端首页模块
首页是用户访问网站时首先看到的页面,它提供了社区论坛、非遗公告和非遗知识库的快速入口。用户可以在这里浏览最新的非遗知识库、了解非遗知识库相关知识,并查看即将举行的非遗知识库活动。页面设计简洁直观,方便用户快速找到他们感兴趣的内容。前台首页模块展示如下图所示。

图 5-1前台首页模块图
5.2用户注册模块
非遗表演艺术宣传管理系统中正式用户的是可以在线进行注册的,当填写上自己的账号+设置密码+确认密码+昵称+邮箱+手机号+身份+用户姓名+用户性别等信息后再点击“注册”按钮后将会先验证输入的有没有空数据,再次验证密码和确认密码是否是一样的,最后验证输入的账户名和数据库表中已经注册的账户名是否重复,只有都验证没问题后即可用户注册成功。其用户注册模块展示如下图所示。

图 5-2注册模块图
5.3登录模块
非遗表演艺术宣传管理系统中的前台上注册后的用户是可以通过自己的用户名+密码进行登录的,当用户输入完整的自己的用户名+密码信息并点击“登录”按钮后,将会首先验证输入的有没有空数据,再次验证输入的用户名+密码和数据库中当前保存的用户信息是否一致,只有在一致后将会登录成功并自动跳转到非遗表演艺术宣传管理系统的首页中,否则将会提示相应错误信息,登录模块如下图所示。

图 5-3登录模块图
5.4普通用户功能模块
5.4.1社区论坛模块
社区论坛模块允许用户在网站上与其他用户互动。用户可以对其他用户的帖子进行点赞、收藏和评论,也可以自己发布内容分享社区心得或活动信息。这个模块旨在建立一个活跃的社区氛围,鼓励用户参与社区话题的讨论和分享。社区交流模块如下图所示:

图 5-4社区论坛模块图
5.4.2非遗公告模块
通知公告页面包括网站公告、关于我们、联系方式、网站介绍等功能,同时提供平台更新动态、重要通知和服务条款等信息,帮助用户全面了解平台背景和使用指南。非遗公告界面如图所示。

图 5-5非遗公告模块图
5.4.3非遗知识库模块
非遗知识库功能包括局部搜索、筛选和排序功能,帮助用户快速查找和浏览感兴趣的内容,提升信息获取的效率和便捷性。非遗知识库界面如图所示。

图 5-6非遗知识库模块图
5.4.4个人中心模块
个人中心是用户管理个人活动和互动的私人空间。管理收藏的内容以及查看和管理自己的评论。个人中心模块如下图所示。

图 5-7个人中心模块图
5.5管理员功能模块
5.5.1非遗公告管理模块
此部分允许管理员管理非遗公告的非遗公告内容,如轮播图的添加、编辑和删除,以及非遗公告管理的更新。非遗公告管理模块如下图所示。

图 5-8非遗公告管理模块图
5.5.2用户管理模块
管理员可以在此模块中管理不同类型的用户账户,包括普通用户和管理员账户的创建、编辑、删除和查询。用户管理流程图如下所示。

图 5-9用户管理流程图
用户管理模块如下图所示。

图 5-10用户管理模块图
5.5.3系统管理模块
管理员点击可查看轮播图管理;如需添加新的轮播图,点击右侧“添加”按钮,上传图片,输入标题和链接,点击“确认”按钮进行添加,可对轮播图进行增删改查。界面如下图所示。

图 5-11系统管理模块图
5.5.4资源管理模块
管理员点击可查看就业指导和指导分类;如需添加新的就业指导,点击“添加”按钮,上传封面图,输入标题,选择分类,输入标签、描述和正文,点击“确认”按钮进行添加。同时可对就业指导和分类行增删改查。界面如下图所示。

图 5-12资源管理模块图
第六章 系统测试
6.1系统测试的目的
测试的主要目的是确保系统的功能和性能满足预期的需求,同时识别和修复潜在的缺陷。通过系统测试,可以验证各个功能模块的正确性和稳定性,确保系统在不同使用场景下的表现符合设计要求。测试目的包括确认系统功能的完整性、验证数据处理的准确性、评估系统的性能和安全性[10]。测试还可以提高用户满意度,保证用户在使用系统时获得流畅和可靠的体验。通过全面的测试,可以降低后期维护成本,减少系统上线后出现故障的风险,从而保障系统的长期稳定运行。
6.2测试方法
在本系统中,测试方法主要依赖于测试用例的设计与执行。测试用例是根据系统需求文档编写的,覆盖所有功能模块及其边界情况。每个测试用例包含输入数据、预期结果和实际结果的对比,以验证系统的功能是否按预期工作。
常见的测试用例包括功能测试用例、边界测试用例和异常测试用例。功能测试用例针对系统的各项功能进行验证;边界测试用例则侧重于输入数据的边界条件,验证系统在极端情况下是否能够稳定运行;异常测试用例则用于验证系统在处理错误输入或异常情况时的反应。本文选择功能测试用例进行系统测试。
在测试执行过程中,记录每个用例的执行结果,并根据实际结果与预期结果的对比,判断系统是否存在缺陷。通过系统化的测试用例执行,可以有效提高测试的覆盖率和效率,为系统的最终上线提供保障。
6.3测试用例
6.3.1用户登录功能测试
表6-1 用户登录功能测试表
| 用例名称 | 用户登录系统 |
| 目的 | 测试用户通过正确的用户名和密码可否登录功能 |
| 前提 | 未登录的情况下 |
| 测试流程 | 1) 进入登录页面 2) 输入正确的用户名和密码 |
| 预期结果 | 用户名和密码正确的时候,跳转到登录成功界面,反之则显示错误信息,提示重新输入 |
| 实际结果 | 实际结果与预期结果一致 |
6.3.2创建数据测试
在系统中,创建功能也是基础功能之一,因此创建功能的测试很有代表性。在此章节主要列举在创建时各种情况下系统结果的测试。由于系统涉及创建功能操作过多,因此将多处统称创建功能。
创建数据用例如表6-2 所示。
表6-2 创建数据测试用例
| 测试用例编号 | YL_05 | |
| 测试用例名称 | 系统使用者进行创建数据 | |
| 测试用例描述 | 使用者输入要创建的数据 | |
| 系统入口 | 浏览器 | |
| 步骤 | 预期结果 | 实际结果 |
| 输入完整并且格式正确的数据 | 提示“创建成功”,并显示所有数据 | 预期结果 |
| 核心位置数据但非必要位置不输入数据 | 提示“创建成功”,并显示所有数据 | 预期结果 |
| 核心数据位置不输入数据 | 提示“创建失败” | 预期结果 |
6.3.3修改数据测试
在系统中,修改功能是系统主要实现功能,因此修改功能的测试很有代表性。在此章节主要列举在修改时各种情况下系统结果的测试。由于系统涉及修改功能操作过多,因此将多处数据表记录修改和状态修改统称修改功能。
修改数据用例如表6-3所示。
表6-3 修改数据测试用例
| 测试用例编号 | YL_06 | |
| 测试用例名称 | 系统使用者进行修改数据 | |
| 测试用例描述 | 使用者对可修改的数据项进行修改 | |
| 系统入口 | 浏览器 | |
| 步骤 | 预期结果 | 实际结果 |
| 将现有数据修改成正确的数据 | 提示“修改成功”,并显示所有数据 | 预期结果 |
| 将现有数据修改成错误的数据 | 提示“修改失败” | 预期结果 |
6.3.4查询数据测试
在系统中,查询功能是使用系统使用最多也是最基础的功能,因此查询功能的测试很有代表性。在此章节主要列举在查询时各种情况下系统结果的测试。
查询数据用例如表6-4所示。
表6-4 查询数据测试用例
| 测试用例编号 | YL_05 | |
| 测试用例名称 | 系统使用者进行查询数据 | |
| 测试用例描述 | 全部查询以及输入关键词查询 | |
| 系统入口 | 浏览器 | |
| 步骤 | 预期结果 | 实际结果 |
| 界面自动查询全部 | 显示对应所有记录 | 预期结果 |
| 输入已存在且能匹配成功的关键字 | 显示所查询到的数据 | 预期结果 |
| 输入不存在的关键字 | 显示数据界面为空 | 预期结果 |
6.4测试结果
在本次测试的过程主要针对所有功能下的添加操作,修改操作和删除操作,并以真实数据一一进行相关功能项目的输入,最终能够保证每个项目涉及的功能都能够正常运行,因此能够保证本次设计的,已实现的功能能够正常运行并且相关数据库的信息也同样保证正确。
结 论
基于Java Web技术的非遗表演艺术宣传管理系统的开发,成功实现了对非物质文化遗产的有效推广和保护。系统通过整合多种功能模块,如用户注册登录、首页信息展示、社区论坛、非遗公告发布、学习资源管理和在线问答等,为普通用户提供了便捷的信息获取和互动平台。同时,管理员后台的全面管理功能确保了内容的质量和系统的稳定性。该系统不仅提升了公众对非遗文化的认知度和参与度,还促进了非遗文化的传承与发展。
未来,系统可以进一步优化用户体验,增加更多智能化功能,如个性化推荐、智能搜索等,以提高用户的参与感和满意度。此外,系统可以扩展到移动端应用,方便用户随时随地访问和参与活动。在技术层面,可以引入大数据分析和人工智能技术,深入挖掘用户行为数据,提供更加精准的服务和支持。通过持续的技术创新和功能扩展,系统有望成为非遗文化传播的重要平台,推动非遗文化在全球范围内的广泛传播与交流。
参考文献
- 尹应荆.JAVA编程语言在计算机软件开发中的应用[J].石河子科技,2023,(05):45-47.
- 刘江涛,王亮亮,吴庆茹,等.基于B/S模式的铁路勘测设计案例信息化管理系统设计与实现[J].铁路计算机应用,2021,30(03):32-35.
- 张丹丹,李弘.基于B/S架构的办公管理系统设计与开发[J].铁路通信信号工程技术,2024,21(09):44-48+106.
- 王志亮,纪松波.基于SpringBoot的Web前端与数据库的接口设计[J].工业控制计算机,2023,36(03):51-53.
- 熊永平.基于SpringBoot框架应用开发技术的分析与研究[J].电脑知识与技术,2021,15(36):76-77.
- 赵媛.基于Vue的Web系统前端性能优化分析[J].电脑编程技巧与维护,2024,(09):44-46.
- 秦冬.浅析Vue框架在前端开发中的应用[J].信息与电脑(理论版),2024,36(13):61-63.
- 李艳杰.MySQL数据库下存储过程的综合运用研究[J].现代信息科技,2023,7(11):80-82+88.
- 周晓玉,崔文超.基于Web技术的数据库应用系统设计[J].信息与电脑(理论版),2023,35(09):189-191.
- 刘一丹.非遗视角下皮影艺术中的美学解读和文化传承——以凌源皮影为例[J].天工,2024,(31):75-77.
- 赵路花,乔晴.高校博物馆表演艺术类非遗传承保护的实践路径探索——以湖北音乐博物馆为例[J].文化月刊,2024,(S1):85-87.
- 郑敏.非物质文化遗产艺术表演在高校宣传中的角色与影响研究[J].文化学刊,2024,(09):163-166.
- 周伶.从乞讨表演到“非遗”艺术——对四川省宜宾市底蓬打莲枪的考察[J].歌海,2024,(05):80-87+99.
- 王倩.非遗歌舞之安徽花鼓灯“兰花”表演艺术及创新途径[J].黄河之声,2024,(15):26-29.
- Naikoo M U ,Pilloton R ,Farooqi H , et al.Revolutionizing cervical cancer diagnostics: A shift from traditional techniques to biosensors[J].Biosensors and Bioelectronics: X,2025,23100587-100587.
- 1-20[2025-03-08].http://kns.cnki.net/kcms/detail/10.1478.g2.20250207.1306.004.html.
- Zhi J ,Liu Y ,Sun X , et al.Comparative analysis of small-incision and traditional techniques in costal cartilage harvesting: Outcomes on thoracic deformities and scar appearance[J].International Journal of Pediatric Otorhinolaryngology,2025,189112235-112235.
- Sheng X ,Guo L ,Jiang J , et al.Robot-assisted medial patellofemoral ligament reconstruction in the treatment of recurrent patellar dislocation can improve tunnel accuracy but yields similar outcome compared with traditional technique.[J].Arthroscopy : the journal of arthroscopic & related surgery : official publication of the Arthroscopy Association of North America and the International Arthroscopy Association,2025,
- 李知遥.数字时代传统文化的焕新之路[J].云端,2025,(05):75-77.
- 秦雨珂,邱勇哲.桂派建筑传统技艺灰塑[J].广西城镇建设,2025,(01):80-84.
致 谢
本论文的完成离不开众多导师、同学以及亲友的支持与帮助。在此,首先向我的导师表示最诚挚的感谢。在整个研究和写作过程中,导师以严谨治学的态度和丰富的专业知识给予了我无私的指导,从论文选题到最终定稿的每一个环节,都为我提供了宝贵的建议与意见,使我得以不断完善研究内容、拓展学术视野。导师耐心细致的指导不仅帮助我解决了许多学术难题,也让我在研究能力与学术写作方面得到了显著的提升。导师的鼓励与支持是我完成这篇论文的重要动力,也让我深刻体会到学术研究的严谨性与意义。
我还要感谢在学习生活中给予我帮助和支持的同学、朋友以及家人。论文撰写过程中,许多同学与我共同探讨问题,分享经验与资料,使我的研究更加全面深入。朋友们的关心和陪伴让我在繁忙的研究过程中能够调节心情,保持良好的状态。特别感谢我的家人,他们始终给予我无条件的理解和支持,为我创造了安心学习与研究的环境。正是因为有了大家的帮助和支持,我才能克服论文写作中的重重困难并顺利完成。再次向所有支持和帮助过我的人表达衷心的感谢。
894

被折叠的 条评论
为什么被折叠?



