摘 要
本文介绍了一个基于Spring Boot框架设计与实现的生鲜仓库管理系统。该系统旨在提高生鲜产品在采购、存储、销售等环节中的管理效率,确保数据的实时性和准确性。通过模块化设计,系统为管理员、采购员和销售员提供了定制化的功能访问权限,包括用户管理、物料信息管理、供应商及客户信息管理、采购订单处理以及销售订单审核等功能。系统采用关系型数据库存储数据,并利用Spring Security进行安全验证,保证系统的稳定性和安全性。此外,本系统还支持可视化数据统计分析,帮助管理层快速做出决策。
具体而言,管理员能够全面控制系统的各项资源,如添加或删除用户、审核采购和销售订单等;采购员专注于物料采购和供应商管理,确保库存充足且物资新鲜;销售员则负责销售订单的管理和客户的维护,促进销售流程的高效运作。系统通过整合这些核心业务流程,不仅简化了操作步骤,也增强了各部门之间的协作效率。基于Spring Boot的优势,如便捷的开发体验、强大的社区支持和丰富的插件生态,使得本系统的开发更加高效、易于扩展和维护。此系统的设计与实现为生鲜行业的仓库管理提供了一种新的解决方案,有助于提升整个供应链的管理水平。
关键词:生鲜仓库管理系统;Spring Boot;Java;MySQL
ABSTRACT
This paper introduces a fresh warehouse management system based on Spring Boot framework. The system aims to improve the management efficiency of fresh products in procurement, storage, sales and other links, and ensure the real-time and accuracy of data. Through modular design, the system provides administrators, buyers and salespeople with customized functional access rights, including user management, material information management, supplier and customer information management, purchase order processing and sales order review functions. The system uses relational database to store data, and uses Spring Security for security verification to ensure the stability and security of the system. In addition, the system also supports visual data statistical analysis to help management make decisions quickly.
Specifically, the administrator has full control over the resources of the system, such as adding or removing users, reviewing purchase and sales orders, etc. Purchasers focus on material procurement and supplier management to ensure adequate stock and fresh supplies; Salespeople are responsible for the management of sales orders and customer maintenance to promote the efficient operation of the sales process. By integrating these core business processes, the system not only simplifies the operation steps, but also enhances the efficiency of collaboration between various departments. Based on the advantages of Spring Boot, such as convenient development experience, strong community support and rich plug-in ecosystem, the development of this system is more efficient, easy to expand and maintain. The design and implementation of this system provides a new solution for the warehouse management of fresh food industry and helps to improve the management level of the whole supply chain.
Keywords: Warehouse management system; Spring Boot; Java; MySQL
目 录
第1章绪 论
1.1研究背景
随着生鲜产品市场需求的不断增长和消费者对产品质量要求的日益提高,如何高效管理生鲜仓库成为了一个亟待解决的问题。生鲜产品的特殊性在于其易腐性和存储条件的严格要求,这使得仓储管理中的采购、存储、销售等环节面临巨大挑战。传统的仓库管理模式往往依赖人工操作,不仅效率低下,而且容易出现数据不准确、响应速度慢等问题。特别是在供应链复杂度增加、业务量快速增长的情况下,传统模式难以满足现代企业对精细化管理和实时数据分析的需求。因此,采用信息化手段优化仓库管理流程,提升管理效率与决策支持能力,已成为生鲜行业发展的必然趋势。
在这样的背景下,基于Spring Boot框架设计并实现一个高效的生鲜仓库管理系统显得尤为重要。Spring Boot凭借其简化配置、快速开发、易于部署的特点,成为了构建此类系统的一个理想选择。通过引入先进的信息技术,该系统能够实现实时监控库存状态、自动预警库存不足或过剩情况、智能分析销售数据以预测市场趋势等功能,从而帮助企业降低运营成本、减少浪费,并提升客户满意度。此外,系统的模块化设计允许针对不同角色(如管理员、采购员、销售员)提供定制化的功能和服务,进一步增强了系统的灵活性和适用性。综上所述,本研究旨在探讨如何利用Spring Boot技术构建一个既能满足生鲜行业特定需求又能适应未来发展的生鲜仓库管理系统。
1.2研究意义
基于Spring Boot的生鲜仓库管理系统的研究与实现具有重要的实际应用价值。该系统通过信息化手段优化了生鲜产品从采购到销售的全流程管理,显著提升了仓库管理的效率和准确性。对于生鲜行业而言,产品的保鲜期短、存储条件苛刻,传统的人工管理模式难以满足现代企业对精细化管理的需求。本系统不仅能够实时监控库存状态,还能自动预警库存不足或过剩的情况,确保供应链各环节的顺畅运行。此外,通过对销售数据的智能分析,系统可以预测市场趋势,帮助企业做出更加科学的决策,从而在激烈的市场竞争中占据优势。这种高效、精准的管理模式有助于降低运营成本、减少浪费,并最终提升企业的经济效益和客户满意度。
其次,从技术发展的角度来看,本研究为生鲜行业的数字化转型提供了新的思路和技术支持。Spring Boot框架以其简化配置、快速开发和易于部署的特点,成为构建现代企业级应用的理想选择。通过将Spring Boot应用于生鲜仓库管理系统的开发,不仅可以缩短开发周期,提高开发效率,还能够利用其丰富的插件生态和强大的社区支持,实现系统的灵活扩展和持续改进。此外,本研究还探索了如何结合先进的数据分析技术,如数据可视化和机器学习算法,进一步提升系统的智能化水平。这不仅为企业提供了更强大的工具来应对复杂的业务需求,也为相关领域的研究人员和技术开发者提供了宝贵的实践经验。因此,本研究不仅在理论上丰富了信息系统设计的相关理论,同时在实践中推动了生鲜行业的技术创新与发展。
1.3研究现状
当前,国内外在生鲜仓库管理系统(WMS)的研究和应用方面已经取得了显著进展。传统的生鲜仓库管理系统主要依赖于条形码或RFID技术进行库存管理和货物追踪,这些技术大大提高了数据采集的准确性和效率。然而,随着物联网(IoT)、大数据分析、人工智能等新兴技术的发展,现代生鲜仓库管理系统正逐步向智能化、自动化方向迈进。例如,通过部署传感器网络和智能设备,可以实现对仓储环境的实时监控和自动调节,从而确保生鲜产品的最佳存储条件。此外,利用数据分析和机器学习算法,系统能够预测市场需求,优化库存管理策略,减少库存积压和浪费。尽管如此,现有的许多系统仍然存在功能单一、扩展性差等问题,特别是在处理复杂业务流程和大规模数据时表现不佳。
在生鲜行业的特定需求方面,现有的一些解决方案虽然具备一定的定制化功能,但普遍存在灵活性不足的问题。由于生鲜产品具有保鲜期短、易腐烂等特点,对仓储环境的要求极高,因此需要更加精细和动态的管理系统来应对不断变化的需求。部分企业尝试通过引入第三方物流服务提供商来解决这些问题,但这种方式往往导致信息孤岛现象严重,难以实现全流程的数据共享和协同工作。此外,现有的一些系统在用户界面设计和用户体验上也存在不足,操作复杂且不够直观,影响了员工的工作效率和系统的推广使用。因此,开发一个既能满足生鲜行业特殊需求又能提供良好用户体验的生鲜仓库管理系统显得尤为迫切。
针对上述问题,基于Spring Boot框架构建的生鲜仓库管理系统展现出了独特的优势。Spring Boot以其轻量级、快速开发和支持微服务架构的特点,为开发高效、灵活的企业级应用提供了有力支持。近年来,越来越多的研究和实践表明,Spring Boot不仅能够简化系统开发过程,还能显著提高系统的可维护性和扩展性。同时,结合云计算、大数据分析等前沿技术,该系统能够更好地适应复杂的业务场景和大规模数据处理需求。然而,如何将这些先进技术有效地集成到生鲜仓库管理系统中,并确保系统的稳定性和安全性,仍然是当前研究的重点和难点。未来的研究将进一步探索如何优化系统性能,提升用户体验,并推动生鲜行业的数字化转型。
第2章相关技术介绍
2.1SpringBoot框架介绍
SpringBoot是Spring家族中的一个重要成员,它简化了Spring应用的初始搭建和开发过程[1]。通过提供一系列默认配置和自动装配机制,SpringBoot使得开发者能够更快地构建出生产级别的Spring应用。它支持多种开发工具和框架,如Maven、Gradle等,并且可以与多种数据库和缓存技术无缝集成[2]。SpringBoot的简洁性和高效性使其成为开发企业级应用的首选框架之一。在本次毕业设计中,SpringBoot框架为生鲜仓库管理系统的后端开发提供了强大的支持。
2.2MySQL数据库
MySQL是一款开源的关系型数据库管理系统,它以其高性能、高可靠性和易用性而著称。MySQL支持多种存储引擎,如InnoDB、MyISAM等,能够满足不同应用场景的需求[3]。它提供了丰富的SQL语法和函数,使得开发者能够方便地进行数据查询、更新和删除操作。MySQL还支持事务处理、索引优化和复制等高级功能,为数据的完整性和安全性提供了有力保障。在本次毕业设计中,MySQL数据库作为生鲜仓库管理系统的数据存储核心,承担着存储和管理房屋信息、用户信息等重要数据的任务。而且通过合理的数据库设计和优化,确保了系统的数据访问效率和数据安全性[4]。
2.3Java语言
JAVA是一种广泛使用的编程语言,具有跨平台、面向对象、安全性高等特点。JAVA语言提供了丰富的类库和API,使得开发者能够轻松地进行网络编程、数据库操作、图形界面开发等任务[4]。JAVA还支持多线程编程和分布式计算,为开发高性能和可扩展的应用提供了有力支持[5]。所以本次毕设选择了JAVA作为生鲜仓库管理系统的开发语言。通过利用JAVA的面向对象特性和丰富的类库资源,成功实现了系统的各个功能模块,并保证了系统的稳定性和可扩展性。而且JAVA的跨平台特性也使得此次毕业设计能够在不同的操作系统和硬件平台上运行,为用户提供了更加便捷的使用体验。
第3章系统分析
3.1可行性分析
3.1.1技术可行性
基于Spring Boot框架开发生鲜仓库管理系统具有显著优势。Spring Boot以其简洁的配置、高效的性能以及强大的集成能力,为快速构建稳定、可扩展的Web应用提供了坚实基础[7]。结合MySQL数据库的高效存储与检索能力,以及Java语言的广泛应用与成熟生态,系统能够实现复杂的数据处理与业务逻辑[8]。此外前端采用Vue.js等现代前端框架,可确保用户界面的流畅与互动性,技术实现路径清晰可行。
3.1.2经济可行性
该系统开发成本相对较低,主要投入在于人力与硬件资源。Spring Boot及MySQL均为开源技术,无需额外购买软件许可,降低了开发成本。如果系统上线可通过提供便捷、透明的租赁服务,可吸引大量用户,进而通过广告、增值服务等方式实现盈利,具有良好的经济回报预期。此外,系统维护成本适中,便于长期运营与迭代升级。
3.1.3操作可行性
系统界面简洁友好,操作流程简单,用户无需复杂培训即可上手。系统功能模块化设计,包括仓库信息管理、物料信息管理、采购记录管理、出库记录管理、用户管理等,便于用户快速完成操作。且系统支持多角色操作,管理员和用户均可根据权限进行相应操作,提升了管理效率。
3.2系统功能需求
生鲜仓库管理系统包含采购员、销售员、管理员三个角色划分,每个角色对应的主要功能如下:
3.2.1采购员主要功能
(1)登录:采购员的账号是由管理员在后台添加的,可直接使用账号密码进行登录。
(2)后台首页:采购员点击可查看物料信息、采购订单、入库记录、销售订单和出库记录数据统计图。
(3)仓库信息管理:采购员点击可查看仓库信息列表。
(4)供应商管理:采购员点击可查看供应商列表和供应商天添加;点击进入“供应商添加”可填写相关信息,包括供应商名称、供应商电话、供应商地址、负责人和供应范围。
(5)物料信息管理:采购员点击可查看物料信息列表,可点击“采购”按钮可添加采购信息,包括采购数量、采购单价、采购金额、采购日期、供应商名称、供应商电话、供应商地址、负责人。
(6)采购订单管理:采购员点击可查看采购订单列表。
(7)入库记录管理:采购员点击可查看入库记录列表。
3.2.2销售员主要功能
(1)登录:销售员的账号是由管理员在后台添加的,可直接使用账号密码进行登录。
(2)仓库信息管理:销售员点击可查看仓库信息列表。
(3)客户信息管理:销售员点击可查看客户信息列表和客户信息添加;点击进入“客户信息添加”可填写相关信息,包括客户名称、客户电话、客户地址、负责人和营业范围。
(4)物料信息管理:销售员点击可查看物料信息列表,可点击“销售”按钮添加销售信息,包括销售数量、销售单价、销售金额、销售日期、客户名称、客户电话、客户地址和负责人。
(5)销售订单管理:销售人员点击可查看销售订单列表,在管理员审核通过后可点击“确认出库”按钮添加出库信息。
(6)出库记录管理:销售员点击可查看出库记录列表。
3.2.3管理员主要功能
(1)登录:管理员账号密码由系统生成,可使用账号密码可进行登录系统后台,使用系统功能进行管理,并可对自己的个人信息和密码进行管控。
(2)后台首页:管理员点击可查看物料信息、采购订单、入库记录、销售订单和出库记录数据统计图。
(3)系统用户:管理员可以查看系统用户(管理员、采购员、销售员)列表中某个用户的详情,可以对用户信息进行查询、审核、添加和删除操作。
(4)仓库信息管理:管理员点击可查看仓库信息列表和仓库信息添加;点击就进入“仓库信息添加”可填写相关信息,包括仓库名称、仓库地址、仓库容量、仓库环境和仓库详情。
(5)供应商管理:管理员点击可查看供应商列表,同时可对供应商信息进行增删改查。
(6)客户信息管理:管理员点击可查看客户信息列表,同时可对客户信息进行增删改查。
(7)物料信息管理:管理员点击可查看物料信息列表和物料信息添加;点击进入“物料信息添加”可添加详细信息,包括物料编号、物料名称、物料类型、物料规格、物料库存、仓库名称、仓库地址、仓库容量、仓库环境和商品详情。
(8)物料类型管理:管理员点击可查看物料类型列表,同时可对物料类型进行增删改查。
(9)采购订单管理:管理员点击可查看采购订单列表,可对采购员添加的采购信息进行审核回复。审核通过后可点击“确认入库”按钮添加入库信息。
(10)入库记录管理:管理员点击可查看入库记录列表。
(11)销售订单管理:管理员点击可查看销售订单列表,同时可对销售员添加的销售订单进行审核回复。
(12)出库记录管理:管理员点击可查看出库记录列表。
3.3非功能性需求分析
在生鲜仓库管理系统的毕业设计中,非功能性需求分析是也是很重要的。它主要关注系统除了基本功能外的其他特性,如性能、安全性、易用性、可维护性等,这些特性对于确保系统的稳定运行和用户满意度至关重要。
性能:系统需要能够处理高并发请求,确保在多个用户同时操作时仍能保持稳定运行。
安全性:系统必须采取严格的措施来保护敏感数据,如用户信息、交易记录等,防止数据泄露和非法访问。
易用性:系界面友好直观,操作流程简化,提升用户体验。
可维护性:代码结构清晰,文档完备,便于后续开发与问题排查。
3.4系统用户用例分析
3.4.1采购员用例图
采购员用例图如下所示:

图3-1 采购员户用例图
3.4.2销售员用例图
销售员用例图如下所示:

图3-2 销售员用例图
3.4.3管理员用例图
管理员用例图如下所示:

图3-3 管理员用例图
第4章系统设计
4.1功能模块设计
生鲜仓库管理系统主要涉及有咨询用户、咨询师、管理员三个角色。每个角色对应的功能模块如图所示。

图4-1系统功能结构图
4.2数据库设计
4.2.1概念设计
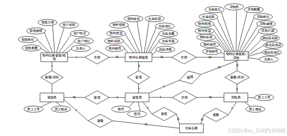
借助先进的系统,ER图使其他用户可以快速轻松地了解系统的功能以及他们之间的关系。系统总E-R实体关系图如下。

图4-2总体ER图
4.2.2逻辑设计
通过上一小节生鲜仓库管理系统中总E-R关系图上得出一共需要创建很多个数据表。在此主要罗列几个主要的数据库表结构设计。
介绍了一些根据各类别主要数据库表的设计结构以及基本功能建立数据库表:
表access_token (登陆访问时长)
| 编号 | 名称 | 数据类型 | 长度 | 小数位 | 允许空值 | 主键 | 默认值 | 说明 |
| 1 | token_id | int | 10 | 0 | N | Y | 临时访问牌ID | |
| 2 | token | varchar | 64 | 0 | Y | N | 临时访问牌 | |
| 3 | info | text | 65535 | 0 | Y | N | ||
| 4 | maxage | int | 10 | 0 | N | N | 2 | 最大寿命:默认2小时 |
| 5 | create_time | timestamp | 19 | 0 | N | N | CURRENT_TIMESTAMP | 创建时间: |
| 6 | update_time | timestamp | 19 | 0 | N | N | CURRENT_TIMESTAMP | 更新时间: |
| 7 | user_id | int | 10 | 0 | N | N | 0 | 用户编号: |
| 编号 | 名称 | 数据类型 | 长度 | 小数位 | 允许空值 | 主键 | 默认值 | 说明 |
| 1 | auth_id | int | 10 | 0 | N | Y | 授权ID: | |
| 2 | user_group | varchar | 64 | 0 | Y | N | 用户组: | |
| 3 | mod_name | varchar | 64 | 0 | Y | N | 模块名: | |
| 4 | table_name | varchar | 64 | 0 | Y | N | 表名: | |
| 5 | page_title | varchar | 255 | 0 | Y | N | 页面标题: | |
| 6 | path | varchar | 255 | 0 | Y | N | 路由路径: | |
| 7 | parent | varchar | 64 | 0 | Y | N | 父级菜单 | |
| 8 | parent_sort | int | 10 | 0 | N | N | 0 | 父级菜单排序 |
| 9 | position | varchar | 32 | 0 | Y | N | 位置: | |
| 10 | mode | varchar | 32 | 0 | N | N | _blank | 跳转方式: |
| 11 | add | tinyint | 3 | 0 | N | N | 1 | 是否可增加: |
| 12 | del | tinyint | 3 | 0 | N | N | 1 | 是否可删除: |
| 13 | set | tinyint | 3 | 0 | N | N | 1 | 是否可修改: |
| 14 | get | tinyint | 3 | 0 | N | N | 1 | 是否可查看: |
| 15 | field_add | text | 65535 | 0 | Y | N | 添加字段: | |
| 16 | field_set | text | 65535 | 0 | Y | N | 修改字段: | |
| 17 | field_get | text | 65535 | 0 | Y | N | 查询字段: | |
| 18 | table_nav_name | varchar | 500 | 0 | Y | N | 跨表导航名称: | |
| 19 | table_nav | varchar | 500 | 0 | Y | N | 跨表导航: | |
| 20 | option | text | 65535 | 0 | Y | N | 配置: | |
| 21 | create_time | timestamp | 19 | 0 | N | N | CURRENT_TIMESTAMP | 创建时间: |
| 22 | update_time | timestamp | 19 | 0 | N | N | CURRENT_TIMESTAMP | 更新时间: |
| 编号 | 名称 | 数据类型 | 长度 | 小数位 | 允许空值 | 主键 | 默认值 | 说明 |
| 1 | buyer_id | int | 10 | 0 | N | Y | 采购员ID | |
| 2 | employee_id | varchar | 64 | 0 | N | N | 员工工号 | |
| 3 | employee_name | varchar | 64 | 0 | Y | N | 员工姓名 | |
| 4 | examine_state | varchar | 16 | 0 | N | N | 已通过 | 审核状态 |
| 5 | user_id | int | 10 | 0 | N | N | 0 | 用户ID |
| 6 | create_time | datetime | 19 | 0 | N | N | CURRENT_TIMESTAMP | 创建时间 |
| 7 | update_time | timestamp | 19 | 0 | N | N | CURRENT_TIMESTAMP | 更新时间 |
| 编号 | 名称 | 数据类型 | 长度 | 小数位 | 允许空值 | 主键 | 默认值 | 说明 |
| 1 | code_token_id | int | 10 | 0 | N | Y | ||
| 2 | token | varchar | 255 | 0 | Y | N | ||
| 3 | code | varchar | 255 | 0 | Y | N | 验证码 | |
| 4 | expire_time | timestamp | 19 | 0 | N | N | CURRENT_TIMESTAMP | 失效时间 |
| 5 | create_time | timestamp | 19 | 0 | N | N | CURRENT_TIMESTAMP | 创建时间 |
| 6 | update_time | timestamp | 19 | 0 | N | N | CURRENT_TIMESTAMP | 更新时间: |
| 编号 | 名称 | 数据类型 | 长度 | 小数位 | 允许空值 | 主键 | 默认值 | 说明 |
| 1 | customer_information_id | int | 10 | 0 | N | Y | 客户信息ID | |
| 2 | customer_name | varchar | 64 | 0 | N | N | 客户名称 | |
| 3 | customer_phone_number | varchar | 64 | 0 | N | N | 客户电话 | |
| 4 | customer_address | varchar | 64 | 0 | N | N | 客户地址 | |
| 5 | person_in_charge | varchar | 64 | 0 | N | N | 负责人 | |
| 6 | business_scope | text | 65535 | 0 | Y | N | 营业范围 | |
| 7 | create_time | datetime | 19 | 0 | N | N | CURRENT_TIMESTAMP | 创建时间 |
| 8 | update_time | timestamp | 19 | 0 | N | N | CURRENT_TIMESTAMP | 更新时间 |
| 编号 | 名称 | 数据类型 | 长度 | 小数位 | 允许空值 | 主键 | 默认值 | 说明 |
| 1 | hits_id | int | 10 | 0 | N | Y | 点赞ID: | |
| 2 | user_id | int | 10 | 0 | N | N | 0 | 点赞人: |
| 3 | create_time | timestamp | 19 | 0 | N | N | CURRENT_TIMESTAMP | 创建时间: |
| 4 | update_time | timestamp | 19 | 0 | N | N | CURRENT_TIMESTAMP | 更新时间: |
| 5 | source_table | varchar | 255 | 0 | Y | N | 来源表: | |
| 6 | source_field | varchar | 255 | 0 | Y | N | 来源字段: | |
| 7 | source_id | int | 10 | 0 | N | N | 0 | 来源ID: |
| 编号 | 名称 | 数据类型 | 长度 | 小数位 | 允许空值 | 主键 | 默认值 | 说明 |
| 1 | material_information_id | int | 10 | 0 | N | Y | 物料信息ID | |
| 2 | material_number | varchar | 64 | 0 | N | N | 物料编号 | |
| 3 | material_name | varchar | 64 | 0 | N | N | 物料名称 | |
| 4 | material_type | varchar | 64 | 0 | N | N | 物料类型 | |
| 5 | material_specifications | varchar | 64 | 0 | N | N | 物料规格 | |
| 6 | material_inventory | double | 9 | 2 | Y | N | 0.00 | 物料库存 |
| 7 | warehouse_name | varchar | 64 | 0 | N | N | 仓库名称 | |
| 8 | warehouse_address | varchar | 64 | 0 | Y | N | 仓库地址 | |
| 9 | warehouse_capacity | varchar | 64 | 0 | Y | N | 仓库容量 | |
| 10 | warehouse_environment | varchar | 64 | 0 | Y | N | 仓库环境 | |
| 11 | material_details | longtext | 2147483647 | 0 | Y | N | 物料详情 | |
| 12 | purchase_order_limit_times | int | 10 | 0 | N | N | 0 | 采购限制次数 |
| 13 | sales_order_limit_times | int | 10 | 0 | N | N | 0 | 销售限制次数 |
| 14 | create_time | datetime | 19 | 0 | N | N | CURRENT_TIMESTAMP | 创建时间 |
| 15 | update_time | timestamp | 19 | 0 | N | N | CURRENT_TIMESTAMP | 更新时间 |
| 编号 | 名称 | 数据类型 | 长度 | 小数位 | 允许空值 | 主键 | 默认值 | 说明 |
| 1 | material_type_id | int | 10 | 0 | N | Y | 物料类型ID | |
| 2 | material_type | varchar | 64 | 0 | Y | N | 物料类型 | |
| 3 | create_time | datetime | 19 | 0 | N | N | CURRENT_TIMESTAMP | 创建时间 |
| 4 | update_time | timestamp | 19 | 0 | N | N | CURRENT_TIMESTAMP | 更新时间 |
| 编号 | 名称 | 数据类型 | 长度 | 小数位 | 允许空值 | 主键 | 默认值 | 说明 |
| 1 | outbound_record_id | int | 10 | 0 | N | Y | 出库记录ID | |
| 2 | sales_order_number | varchar | 64 | 0 | N | N | 销售单号 | |
| 3 | material_number | varchar | 64 | 0 | Y | N | 物料编号 | |
| 4 | material_name | varchar | 64 | 0 | Y | N | 物料名称 | |
| 5 | material_type | varchar | 64 | 0 | Y | N | 物料类型 | |
| 6 | material_specifications | varchar | 64 | 0 | Y | N | 物料规格 | |
| 7 | warehouse_name | varchar | 64 | 0 | Y | N | 仓库名称 | |
| 8 | warehouse_address | varchar | 64 | 0 | Y | N | 仓库地址 | |
| 9 | salesperson | int | 10 | 0 | Y | N | 0 | 销售员 |
| 10 | sales_volumes | double | 9 | 2 | Y | N | 0.00 | 销售数量 |
| 11 | sales_unit_price | double | 9 | 2 | Y | N | 0.00 | 销售单价 |
| 12 | sales_amount | double | 9 | 2 | Y | N | 0.00 | 销售金额 |
| 13 | customer_name | varchar | 64 | 0 | N | N | 客户名称 | |
| 14 | customer_phone_number | varchar | 64 | 0 | Y | N | 客户电话 | |
| 15 | customer_address | varchar | 64 | 0 | Y | N | 客户地址 | |
| 16 | person_in_charge | varchar | 64 | 0 | Y | N | 负责人 | |
| 17 | outbound_date | date | 10 | 0 | Y | N | 出库日期 | |
| 18 | create_time | datetime | 19 | 0 | N | N | CURRENT_TIMESTAMP | 创建时间 |
| 19 | update_time | timestamp | 19 | 0 | N | N | CURRENT_TIMESTAMP | 更新时间 |
| 20 | source_table | varchar | 255 | 0 | Y | N | 来源表 | |
| 21 | source_id | int | 10 | 0 | Y | N | 来源ID | |
| 22 | source_user_id | int | 10 | 0 | Y | N | 来源用户 |
| 编号 | 名称 | 数据类型 | 长度 | 小数位 | 允许空值 | 主键 | 默认值 | 说明 |
| 1 | purchase_order_id | int | 10 | 0 | N | Y | 采购订单ID | |
| 2 | purchase_order_number | varchar | 64 | 0 | Y | N | 采购单号 | |
| 3 | material_number | varchar | 64 | 0 | Y | N | 物料编号 | |
| 4 | material_name | varchar | 64 | 0 | Y | N | 物料名称 | |
| 5 | material_type | varchar | 64 | 0 | Y | N | 物料类型 | |
| 6 | material_specifications | varchar | 64 | 0 | Y | N | 物料规格 | |
| 7 | warehouse_name | varchar | 64 | 0 | Y | N | 仓库名称 | |
| 8 | warehouse_address | varchar | 64 | 0 | Y | N | 仓库地址 | |
| 9 | buyer | int | 10 | 0 | Y | N | 0 | 采购员 |
| 10 | purchase_quantity | double | 9 | 2 | Y | N | 0.00 | 采购数量 |
| 11 | purchase_unit_price | double | 9 | 2 | Y | N | 0.00 | 采购单价 |
| 12 | purchase_amount | double | 9 | 2 | Y | N | 0.00 | 采购金额 |
| 13 | purchase_date | date | 10 | 0 | Y | N | 采购日期 | |
| 14 | supplier_name | varchar | 64 | 0 | N | N | 供应商名称 | |
| 15 | suppliers_phone_number | varchar | 64 | 0 | Y | N | 供应商电话 | |
| 16 | supplier_address | varchar | 64 | 0 | Y | N | 供应商地址 | |
| 17 | person_in_charge | varchar | 64 | 0 | Y | N | 负责人 | |
| 18 | examine_state | varchar | 16 | 0 | N | N | 未审核 | 审核状态 |
| 19 | examine_reply | varchar | 16 | 0 | Y | N | 审核回复 | |
| 20 | storage_record_limit_times | int | 10 | 0 | N | N | 1 | 确认入库限制次数 |
| 21 | create_time | datetime | 19 | 0 | N | N | CURRENT_TIMESTAMP | 创建时间 |
| 22 | update_time | timestamp | 19 | 0 | N | N | CURRENT_TIMESTAMP | 更新时间 |
| 23 | source_table | varchar | 255 | 0 | Y | N | 来源表 | |
| 24 | source_id | int | 10 | 0 | Y | N | 来源ID | |
| 25 | source_user_id | int | 10 | 0 | Y | N | 来源用户 |
| 编号 | 名称 | 数据类型 | 长度 | 小数位 | 允许空值 | 主键 | 默认值 | 说明 |
| 1 | salesperson_id | int | 10 | 0 | N | Y | 销售员ID | |
| 2 | employee_id | varchar | 64 | 0 | N | N | 员工工号 | |
| 3 | employee_name | varchar | 64 | 0 | Y | N | 员工姓名 | |
| 4 | examine_state | varchar | 16 | 0 | N | N | 已通过 | 审核状态 |
| 5 | user_id | int | 10 | 0 | N | N | 0 | 用户ID |
| 6 | create_time | datetime | 19 | 0 | N | N | CURRENT_TIMESTAMP | 创建时间 |
| 7 | update_time | timestamp | 19 | 0 | N | N | CURRENT_TIMESTAMP | 更新时间 |
| 编号 | 名称 | 数据类型 | 长度 | 小数位 | 允许空值 | 主键 | 默认值 | 说明 |
| 1 | sales_order_id | int | 10 | 0 | N | Y | 销售订单ID | |
| 2 | sales_order_number | varchar | 64 | 0 | Y | N | 销售单号 | |
| 3 | material_number | varchar | 64 | 0 | Y | N | 物料编号 | |
| 4 | material_name | varchar | 64 | 0 | Y | N | 物料名称 | |
| 5 | material_type | varchar | 64 | 0 | Y | N | 物料类型 | |
| 6 | material_specifications | varchar | 64 | 0 | Y | N | 物料规格 | |
| 7 | warehouse_name | varchar | 64 | 0 | Y | N | 仓库名称 | |
| 8 | warehouse_address | varchar | 64 | 0 | Y | N | 仓库地址 | |
| 9 | salesperson | int | 10 | 0 | Y | N | 0 | 销售员 |
| 10 | sales_volumes | double | 9 | 2 | Y | N | 0.00 | 销售数量 |
| 11 | sales_unit_price | double | 9 | 2 | Y | N | 0.00 | 销售单价 |
| 12 | sales_amount | double | 9 | 2 | Y | N | 0.00 | 销售金额 |
| 13 | sales_date | date | 10 | 0 | Y | N | 销售日期 | |
| 14 | customer_name | varchar | 64 | 0 | N | N | 客户名称 | |
| 15 | customer_phone_number | varchar | 64 | 0 | Y | N | 客户电话 | |
| 16 | customer_address | varchar | 64 | 0 | Y | N | 客户地址 | |
| 17 | person_in_charge | varchar | 64 | 0 | Y | N | 负责人 | |
| 18 | examine_state | varchar | 16 | 0 | N | N | 未审核 | 审核状态 |
| 19 | examine_reply | varchar | 16 | 0 | Y | N | 审核回复 | |
| 20 | outbound_record_limit_times | int | 10 | 0 | N | N | 1 | 确认出库限制次数 |
| 21 | create_time | datetime | 19 | 0 | N | N | CURRENT_TIMESTAMP | 创建时间 |
| 22 | update_time | timestamp | 19 | 0 | N | N | CURRENT_TIMESTAMP | 更新时间 |
| 23 | source_table | varchar | 255 | 0 | Y | N | 来源表 | |
| 24 | source_id | int | 10 | 0 | Y | N | 来源ID | |
| 25 | source_user_id | int | 10 | 0 | Y | N | 来源用户 |
| 编号 | 名称 | 数据类型 | 长度 | 小数位 | 允许空值 | 主键 | 默认值 | 说明 |
| 1 | schedule_id | smallint | 5 | 0 | N | Y | 日程ID:[0,32767] | |
| 2 | content | varchar | 255 | 0 | Y | N | 日程内容 | |
| 3 | scheduled_time | datetime | 19 | 0 | Y | N | 计划时间 | |
| 4 | user_id | int | 10 | 0 | N | N | 用户id | |
| 5 | create_time | datetime | 19 | 0 | Y | N | 创建时间 | |
| 6 | update_time | datetime | 19 | 0 | Y | N | 更新时间 |
| 编号 | 名称 | 数据类型 | 长度 | 小数位 | 允许空值 | 主键 | 默认值 | 说明 |
| 1 | score_id | int | 10 | 0 | N | Y | 评分ID: | |
| 2 | user_id | int | 10 | 0 | N | N | 0 | 评分人: |
| 3 | nickname | varchar | 64 | 0 | Y | N | 昵称: | |
| 4 | score_num | double | 5 | 2 | N | N | 0.00 | 评分: |
| 5 | create_time | timestamp | 19 | 0 | N | N | CURRENT_TIMESTAMP | 创建时间: |
| 6 | update_time | timestamp | 19 | 0 | N | N | CURRENT_TIMESTAMP | 更新时间: |
| 7 | source_table | varchar | 255 | 0 | Y | N | 来源表: | |
| 8 | source_field | varchar | 255 | 0 | Y | N | 来源字段: | |
| 9 | source_id | int | 10 | 0 | N | N | 0 | 来源ID: |
| 编号 | 名称 | 数据类型 | 长度 | 小数位 | 允许空值 | 主键 | 默认值 | 说明 |
| 1 | storage_record_id | int | 10 | 0 | N | Y | 入库记录ID | |
| 2 | purchase_order_number | varchar | 64 | 0 | N | N | 采购单号 | |
| 3 | material_number | varchar | 64 | 0 | Y | N | 物料编号 | |
| 4 | material_name | varchar | 64 | 0 | Y | N | 物料名称 | |
| 5 | material_type | varchar | 64 | 0 | Y | N | 物料类型 | |
| 6 | material_specifications | varchar | 64 | 0 | Y | N | 物料规格 | |
| 7 | warehouse_name | varchar | 64 | 0 | Y | N | 仓库名称 | |
| 8 | warehouse_address | varchar | 64 | 0 | Y | N | 仓库地址 | |
| 9 | buyer | int | 10 | 0 | Y | N | 0 | 采购员 |
| 10 | purchase_quantity | double | 9 | 2 | Y | N | 0.00 | 采购数量 |
| 11 | purchase_unit_price | double | 9 | 2 | Y | N | 0.00 | 采购单价 |
| 12 | purchase_amount | double | 9 | 2 | Y | N | 0.00 | 采购金额 |
| 13 | supplier_name | varchar | 64 | 0 | N | N | 供应商名称 | |
| 14 | suppliers_phone_number | varchar | 64 | 0 | Y | N | 供应商电话 | |
| 15 | supplier_address | varchar | 64 | 0 | Y | N | 供应商地址 | |
| 16 | person_in_charge | varchar | 64 | 0 | Y | N | 负责人 | |
| 17 | storage_date | date | 10 | 0 | Y | N | 入库日期 | |
| 18 | create_time | datetime | 19 | 0 | N | N | CURRENT_TIMESTAMP | 创建时间 |
| 19 | update_time | timestamp | 19 | 0 | N | N | CURRENT_TIMESTAMP | 更新时间 |
| 20 | source_table | varchar | 255 | 0 | Y | N | 来源表 | |
| 21 | source_id | int | 10 | 0 | Y | N | 来源ID | |
| 22 | source_user_id | int | 10 | 0 | Y | N | 来源用户 |
| 编号 | 名称 | 数据类型 | 长度 | 小数位 | 允许空值 | 主键 | 默认值 | 说明 |
| 1 | supplier_id | int | 10 | 0 | N | Y | 供应商ID | |
| 2 | supplier_name | varchar | 64 | 0 | N | N | 供应商名称 | |
| 3 | suppliers_phone_number | varchar | 64 | 0 | Y | N | 供应商电话 | |
| 4 | supplier_address | varchar | 64 | 0 | Y | N | 供应商地址 | |
| 5 | person_in_charge | varchar | 64 | 0 | Y | N | 负责人 | |
| 6 | scope_of_supply | text | 65535 | 0 | Y | N | 供应范围 | |
| 7 | create_time | datetime | 19 | 0 | N | N | CURRENT_TIMESTAMP | 创建时间 |
| 8 | update_time | timestamp | 19 | 0 | N | N | CURRENT_TIMESTAMP | 更新时间 |
| 编号 | 名称 | 数据类型 | 长度 | 小数位 | 允许空值 | 主键 | 默认值 | 说明 |
| 1 | upload_id | int | 10 | 0 | N | Y | 上传ID | |
| 2 | name | varchar | 64 | 0 | Y | N | 文件名 | |
| 3 | path | varchar | 255 | 0 | Y | N | 访问路径 | |
| 4 | file | varchar | 255 | 0 | Y | N | 文件路径 | |
| 5 | display | varchar | 255 | 0 | Y | N | 显示顺序 | |
| 6 | father_id | int | 10 | 0 | Y | N | 0 | 父级ID |
| 7 | dir | varchar | 255 | 0 | Y | N | 文件夹 | |
| 8 | type | varchar | 32 | 0 | Y | N | 文件类型 |
| 编号 | 名称 | 数据类型 | 长度 | 小数位 | 允许空值 | 主键 | 默认值 | 说明 |
| 1 | user_id | int | 10 | 0 | N | Y | 用户ID:[0,8388607]用户获取其他与用户相关的数据 | |
| 2 | state | smallint | 5 | 0 | N | N | 1 | 账户状态:[0,10](1可用|2异常|3已冻结|4已注销) |
| 3 | user_group | varchar | 32 | 0 | Y | N | 所在用户组:[0,32767]决定用户身份和权限 | |
| 4 | login_time | timestamp | 19 | 0 | N | N | CURRENT_TIMESTAMP | 上次登录时间: |
| 5 | phone | varchar | 11 | 0 | Y | N | 手机号码:[0,11]用户的手机号码,用于找回密码时或登录时 | |
| 6 | phone_state | smallint | 5 | 0 | N | N | 0 | 手机认证:[0,1](0未认证|1审核中|2已认证) |
| 7 | username | varchar | 16 | 0 | N | N | 用户名:[0,16]用户登录时所用的账户名称 | |
| 8 | nickname | varchar | 16 | 0 | Y | N | 昵称:[0,16] | |
| 9 | password | varchar | 64 | 0 | N | N | 密码:[0,32]用户登录所需的密码,由6-16位数字或英文组成 | |
| 10 | | varchar | 64 | 0 | Y | N | 邮箱:[0,64]用户的邮箱,用于找回密码时或登录时 | |
| 11 | email_state | smallint | 5 | 0 | N | N | 0 | 邮箱认证:[0,1](0未认证|1审核中|2已认证) |
| 12 | avatar | varchar | 255 | 0 | Y | N | 头像地址:[0,255] | |
| 13 | open_id | varchar | 255 | 0 | Y | N | 针对获取用户信息字段 | |
| 14 | create_time | timestamp | 19 | 0 | N | N | CURRENT_TIMESTAMP | 创建时间: |
| 名称 | 数据类型 | 长度 | 小数位 | 允许空值 | 主键 | 默认值 | 说明 | |
| 1 | group_id | mediumint | 8 | 0 | N | Y | 用户组ID:[0,8388607] | |
| 2 | display | smallint | 5 | 0 | N | N | 100 | 显示顺序:[0,1000] |
| 3 | name | varchar | 16 | 0 | N | N | 名称:[0,16] | |
| 4 | description | varchar | 255 | 0 | Y | N | 描述:[0,255]描述该用户组的特点或权限范围 | |
| 5 | source_table | varchar | 255 | 0 | Y | N | 来源表: | |
| 6 | source_field | varchar | 255 | 0 | Y | N | 来源字段: | |
| 7 | source_id | int | 10 | 0 | N | N | 0 | 来源ID: |
| 8 | register | smallint | 5 | 0 | Y | N | 0 | 注册位置: |
| 9 | create_time | timestamp | 19 | 0 | N | N | CURRENT_TIMESTAMP | 创建时间: |
| 10 | update_time | timestamp | 19 | 0 | N | N | CURRENT_TIMESTAMP | 更新时间: |
表user_group (用户组:用于用户前端身份和鉴权)
| 编号 | 名称 | 数据类型 | 长度 | 小数位 | 允许空值 | 主键 | 默认值 | 说明 |
| 1 | warehouse_information_id | int | 10 | 0 | N | Y | 仓库信息ID | |
| 2 | warehouse_name | varchar | 64 | 0 | N | N | 仓库名称 | |
| 3 | warehouse_address | varchar | 64 | 0 | N | N | 仓库地址 | |
| 4 | warehouse_capacity | varchar | 64 | 0 | N | N | 仓库容量 | |
| 5 | warehouse_environment | varchar | 64 | 0 | N | N | 仓库环境 | |
| 6 | warehouse_details | longtext | 2147483647 | 0 | Y | N | 仓库详情 | |
| 7 | create_time | datetime | 19 | 0 | N | N | CURRENT_TIMESTAMP | 创建时间 |
| 8 | update_time | timestamp | 19 | 0 | N | N | CURRENT_TIMESTAMP | 更新时间 |
第5章系统实现
5.1采购员主要功能实现
5.1.1供应商管理
供应商管理:采购员点击可查看供应商列表和供应商天添加;点击进入“供应商添加”可填写相关信息,包括供应商名称、供应商电话、供应商地址、负责人和供应范围。界面如下图所示。
图5-1 供应商添加界面
5.1.2物料信息管理
物料信息管理:采购员点击可查看物料信息列表,可点击“采购”按钮可添加采购信息,包括采购数量、采购单价、采购金额、采购日期、供应商名称、供应商电话、供应商地址、负责人。界面如下图所示。
图5-2 采购信息界面
5.2销售员主要功能实现
5.2.1客户信息管理
客户信息管理:销售员点击可查看客户信息列表和客户信息添加;点击进入“客户信息添加”可填写相关信息,包括客户名称、客户电话、客户地址、负责人和营业范围。界面如下图所示。
图5-3 客户信息添加界面
5.2.2物料信息管理
物料信息管理:销售员点击可查看物料信息列表,可点击“销售”按钮添加销售信息,包括销售数量、销售单价、销售金额、销售日期、客户名称、客户电话、客户地址和负责人。界面如下图所示。
图5-4 销售信息添加界面
5.3管理员模块主要功能实现
5.3.1系统用户
系统用户:管理员可以查看系统用户(管理员、采购员、销售员)列表中某个用户的详情,可以对用户信息进行查询、审核、添加和删除操作。界面如下图所示。
图5-5 采购员添加界面
图5-6 销售员添加界面
5.3.2仓库信息管理
仓库信息管理:管理员点击可查看仓库信息列表和仓库信息添加;点击就进入“仓库信息添加”可填写相关信息,包括仓库名称、仓库地址、仓库容量、仓库环境和仓库详情。界面如下图所示。
图5-7 仓库信息添加界面图
5.3.3物料信息管理
物料信息管理:管理员点击可查看物料信息列表和物料信息添加;点击进入“物料信息添加”可添加详细信息,包括物料编号、物料名称、物料类型、物料规格、物料库存、仓库名称、仓库地址、仓库容量、仓库环境和商品详情。界面如下图所示。
图5-8 物料信息添加界面
5.3.4采购订单管理
采购订单管理:管理员点击可查看采购订单列表,可对采购员添加的采购信息进行审核回复。审核通过后可点击“确认入库”按钮添加入库信息。界面如下图所示。
图5-9 采购订单管理界面图
第6章系统测试
6.1测试目的
在这个产品被投入使用前,首先需要进行试用,这是重要的环节。考虑到某个部分的开发没有缺陷情况下,把各种模块拼接,也有一定概率就存在矛盾。这就好比每个人都很独特,但聚在一起就显得杂乱无章,需要保证有默契的配合。对于测试,要看它的各项内容是否契合的原则[10]。若与最初定下的标准有一定程度上的出入,那么就需要做出一些调整,让最终的大方向朝着目标前进。
测试是为了发现在开发的程序中所存在的问题,测试这一工作是非常艰巨的,而又是非常困难的,这一部分在程序的设计中占有很大比例,可以说一个程序的开发工作量要是占据了百分至六十,那么剩下的百分之四十必然是测试这一部分,甚至更高。
6.2测试用例
用户登录功能测试
表6-1 用户登录功能测试表
| 用例名称 | 普通用户登录系统 |
| 目的 | 测试用户通过正确的用户名和密码可否登录功能 |
| 前提 | 未登录的情况下 |
| 测试流程 | 1) 进入登录页面 2) 输入正确的用户名和密码 |
| 预期结果 | 用户名和密码正确的时候,跳转到登录成功界面,反之则显示错误信息,提示重新输入 |
| 实际结果 | 实际结果与预期结果一致 |
查看仓库信息功能测试:
表6-2 查看仓库信息功能测试表
| 用例名称 | 查看仓库信息 |
| 目的 | 测试查看仓库信息 |
| 前提 | 用户登录 |
| 测试流程 | 点击首页的仓库信息管理 |
| 预期结果 | 可以查看到所有咨询中心的仓库信息 |
| 实际结果 | 实际结果与预期结果一致 |
添加物料信息测试:
表6-3 添加物料信息测试表
| 用例名称 | 添加物料信息测试用例 |
| 目的 | 测试添加物料信息功能 |
| 前提 | 管理员正常登录情况下 |
| 测试流程 | 1)点击“物料信息管理”,点击“物料信息添加”,点击按钮,输入相关信息。 2)点击进行提交。 |
| 预期结果 | 提交以后,显示新的物料信息 |
| 实际结果 | 实际结果与预期结果一致 |
出库记录搜索功能测试:
表6-4出库记录搜索功能测试表
| 用例名称 | 出库记录搜索测试 |
| 目的 | 测试出库记录搜索功能 |
| 前提 | 无 |
| 测试流程 | 1)在搜索框填入搜索关键字。 2)点击搜索按钮。 |
| 预期结果 | 页面显示包含有搜索关键字的出库记录信息 |
| 实际结果 | 实际结果与预期结果一致 |
密码修改功能测试:
表6-5密码修改功能测试表
| 用例名称 | 密码修改测试用例 |
| 目的 | 测试管理员密码修改功能 |
| 前提 | 管理员用户正常登录情况下 |
| 测试流程 | 1)管理员密码修改并完成填写。 2)点击进行提交。 |
| 预期结果 | 使用新的密码可以登录 |
| 实际结果 | 实际结果与预期结果一致 |
6.3测试结果
在本次主要测试包括用户登录、仓库信息查看、物料信息添加、出库记录搜索、密码修改等务流程操作。验证所有操作都能够正常运行,因此能够保证本次设计的,已实现的功能能够正常运行并且相关数据库的信息也同样保存正确。
结 论
基于Spring Boot的生鲜仓库管理系统通过整合先进的信息技术,成功实现了对生鲜产品从采购到销售全流程的精细化管理。系统不仅提供了实时监控库存状态、自动预警库存不足或过剩的功能,还通过对销售数据的智能分析帮助企业预测市场趋势,优化库存管理策略。此外,系统针对不同角色(如管理员、采购员、销售员)设计了定制化的功能模块,提高了各部门之间的协作效率,减少了信息孤岛现象。通过这些改进措施,系统显著提升了生鲜仓库管理的效率和准确性,降低了运营成本,并增强了企业的市场竞争力。
尽管该系统在提升管理效率和决策支持能力方面取得了显著成效,但在实际应用中仍面临一些挑战。例如,如何进一步优化系统的性能以应对大规模数据处理需求,以及如何确保系统的安全性和稳定性,都是未来需要深入研究的方向。此外,随着物联网、大数据和人工智能技术的不断发展,系统还需要具备更高的灵活性和扩展性,以便能够快速适应新的业务需求和技术变化。通过持续的技术创新和优化,基于Spring Boot的生鲜仓库管理系统有望为生鲜行业的数字化转型提供更加全面和有效的解决方案,助力企业在激烈的市场竞争中取得更大的优势。
参考文献
- 韦珍娜,陈宇佳. 基于Springboot的服装租赁系统设计 [J]. 电脑编程技巧与维护, 2025, (01): 35-38. DOI:10.16184/j.cnki.comprg.2025.01.005.
- 姚佰允,张豪,杜瑞庆. 基于SpringBoot与Vue的学院人员管理系统设计与实现 [J]. 无线互联科技, 2025, 22 (02): 78-83.
- 谢海明,张佐中,林顺福.基于自动化技术的MySQL故障处理系统的设计与实现[J].电脑知识与技术,2024,20(33):73-75.DOI:10.14004/j.cnki.ckt.2024.1721.
- 陈芳.基于MySQL数据库的数据录入系统设计研究[J].科技资讯,2024,22(20):35-37.DOI:10.16661/j.cnki.1672-3791.2405-5042-7194.
- 谢帅虎.基于Java语言的翻页功能接口程序设计与实现[J].数字通信世界,2024,(11):92-94.
- 贾琴.Java编程语言的应用策略分析[J].集成电路应用,2024,41(10):84-85.DOI:10.19339/j.issn.1674-2583.2024.10.034.
- 张靖旭,曾晓晶,郭玉坤. 基于SpringBoot的校园植物信息网建设研究 [J]. 信息与电脑(理论版), 2024, 36 (22): 119-121.
- 戴亚哲,李尤,赵利宏,等. 基于SpringBoot+Vue的文旅平台设计与研究 [J]. 无线互联科技, 2024, 21 (21): 70-72.
- 朴明,邱翠花,苗子. 基于SpringBoot+小程序的信息采集系统设计与实现 [J]. 电子技术, 2024, 53 (10): 47-49.
- 刘建,何冬辉,刘维,等.国产通用计算机性能测试系统的设计与验证[J].计算机测量与控制,2024,32(09):44-50.DOI:10.16526/j.cnki.11-4762/tp.2024.09.007.
- 华逢行.生鲜农产品物流节点仓库选址现状研究[J].中国储运,2024,(06):183-184.DOI:10.16301/j.cnki.cn12-1204/f.2024.06.041.
- 庾婧.生鲜电商库存管理模式的研究分析——以盒马鲜生为例[J].上海商业,2024,(04):50-52.
- 王娟,刘雨萱.电子商务背景下生鲜农产品冷链物流发展模式构建[J].中国储运,2023,(11):157-159.DOI:10.16301/j.cnki.cn12-1204/f.2023.11.137.
- 张桦,邱雄飞,赵润泽.基于物联网技术的后方仓库管理系统建设研究[J].物联网技术,2023,13(08):95-98.DOI:10.16667/j.issn.2095-1302.2023.08.025.
- 王国莉,金桂根,余荣洋,等.生鲜食品智能仓储储位动态优化研究[J].物流技术与应用,2023,28(S1):62-65.
- 黄圣粤,张捷.生产原料仓库管理系统的设计与实现[J].工业控制计算机,2023,36(03):115-116.
- 祖天明.基于大数据技术的生鲜仓储及配送环节优化策略研究[J].中国储运,2022,(12):43-44.DOI:10.16301/j.cnki.cn12-1204/f.2022.12.005.
- 刘佩佩,谈存峰.“互联网+”背景下对生鲜农产品物流供应链发展的思考[J].物流工程与管理,2022,44(09):65-67.
- 郭名诚,侯珂,李鑫浩.基于大数据技术的生鲜仓储及配送环节优化策略研究[J].技术与市场,2020,27(12):141-143.
致 谢
在完成本次生鲜仓库管理系统毕业设计的过程中,我收获了诸多宝贵的经验,也感受到了成长的喜悦,也深刻体会到理论与实践相结合的重要性。在这里我特别感谢我毕设的导师。在整个毕设过程中老师不但给我指明方向也给予我专业的指导,给了我很大的帮助也让我在探索中不断突破自我不断提升我的专业能力,更让我学会了如何以科学的方法解决问题。
我也感谢学校为我提供了一个良好的学习环境和丰富的资源支持。让我得以接触到前沿的技术知识和开发工具,为毕业设计的顺利开展奠定了坚实基础。在开发过程中,我遇到了许多技术难题,但通过查阅大量文献资料和反复实践,我逐渐找到了解决方法。这一过程不仅锻炼了我的自主学习能力,也让我深刻体会到知识的力量。
最后我要感谢我的家人和亲朋们。在我为毕业设计忙碌的日子里,他们始终给予我无条件的支持和鼓励。他们的理解让我能够在紧张的学习中保持良好的心态,专注于项目的每一个细节。这份毕业设计是我大学生活的完美收官,也是我人生旅程中的一个重要里程碑。我将带着这份成长和感恩,继续在未来的道路上努力前行。
963

被折叠的 条评论
为什么被折叠?



