摘 要
随着社会的发展,宠物领养逐渐受到越来越多人的关注,传统的宠物领养方式面临信息不对称和繁琐的流程等问题。本研究目的是设计与实现一个基于Web的宠物领养助养系统,提高宠物领养的效率和用户体验。
基于Web的宠物领养助养系统以为用户和管理员提供便捷的宠物领助养交互平台为主要目标,使用户能够轻松进行宠物领养和助养申请,并提供助养教学服务,为管理员提供有效的宠物管理和领养审核功能。本研究采用Java作为开发编程语言,Spring Boot作为后台框架,MySQL作为数据库,以B/S架构实现Web应用。系统的开发流程包括需求分析、系统设计、实现及测试,通过模型设计和数据表结构设计,合理构建数据库,同时利用Spring Boot框架简化后台开发,提升开发效率。
经过系统的调试与测试,该宠物领养助养系统能够实现用户的注册、登录、宠物信息浏览、领养申请及助养教学;管理员的用户管理、宠物领养审核、助养管理等功能,基本满足宠物领养助养管理全流程。通过对使用者的调查及系统评估,该系统能够有效地解决传统宠物领养方式中存在的问题,简化领养流程,帮助用户快速了解养护宠物的知识,提高了领养的便捷性与透明度,为用户和管理员提供了良好的使用体验。
关键词:宠物领养助养系统;Spring Boot框架;MySQL数据库;宠物服务管理;宠物领养
Abstract
With the development of society, pet adoption has gradually attracted more and more attention. Traditional pet adoption methods face problems such as information asymmetry and cumbersome processes. This study aims to design and implement a web-based pet adoption assistance system to improve the efficiency and user experience of pet adoption.
The web-based pet adoption and support system aims to provide users and administrators with a convenient interactive platform for pet adoption and support. It enables users to easily apply for pet adoption and support, and provides support teaching services. At the same time, it provides effective pet management and adoption review functions for administrators. This study uses Java as the development programming language, Spring Boot as the backend framework, MySQL as the database, and implements web applications using a B/S architecture. The development process of the system includes requirement analysis, system design, implementation, and testing. Through model design and data table structure design, a reasonable database is constructed. At the same time, the Spring Boot framework is used to simplify backend development and improve development efficiency.
After system debugging and testing, the pet adoption assistance system can achieve user registration, login, pet information browsing, adoption application, and assistance teaching; The user management, pet adoption review, and assistance management functions of the administrator basically meet the entire process of pet adoption and assistance management. Through user investigation and system evaluation, the system can effectively solve the problems in traditional pet adoption methods, simplify the adoption process, help users quickly understand the knowledge of pet care, improve the convenience and transparency of adoption, and provide a good user experience for users and administrators.
Keywords: pet adoption assistance system; Spring Boot framework; MySQL database; Pet service management; Pet Adoption
目 录
1 前 言
1.1 研究背景
1.2 研究意义
1.3 国内外研究现状
1.3.1 国内研究现状
1.3.2 国外研究现状
1.4 论文结构与章节安排
2 关键技术
2.1 Java
2.2 B/S模式
2.3 Spring Boot框架
2.4 MySQL
3 系统分析
3.1 可行性分析
3.1.1 技术可行性
3.1.2 经济可行性
3.1.3 操作可行性
3.1.4 运行可行性
3.2 功能需求分析
3.3 系统非功能性需求分析
3.1 系统流程分析
3.1.1 程序操作流程
3.1.2 登录流程
3.1.3 注册流程
4 系统设计
4.1 系统架构设计
4.2 系统功能模块设计
4.3 数据库设计
4.3.1 概念设计
4.3.2 逻辑设计
5 系统实现
5.1 用户功能模块实现
5.1.1 交流论坛
5.1.2 通知公告
5.1.3 新闻资讯
5.1.4 领养信息
5.1.5 助养信息
5.1.6 教学知识
5.2 5.2 管理员功能模块实现
5.2.1 领养信息管理
5.2.2 宠物种类管理
5.2.3 领养记录管理
5.2.4 助养信息管理
5.2.5 助养记录管理
5.2.6 教学知识管理
5.2.7 通知公告管理
5.2.8 交流管理
6 系统测试
6.1 测试目的
6.2 测试方法
6.3 测试内容
6.4 测试结论
7 总结与展望
7.1 总结
7.2 展望
1 前 言
近年来,宠物领养助养系统逐渐成为社会关注的焦点。这一系统的服务对象主要是流浪动物、宠物领养者以及动物保护组织。随着城市化进程的加快,流浪动物的数量不断增加,形成了一系列亟待解决的社会问题[1] 。在此背景下,宠物领养助养系统应运而生,目的在于促进流浪动物的领养和保护,提高公众对动物福利的关注。
早期人类在狩猎和采集过程中,与野生动物建立了互动关系,而随着人类社会的进步,宠物逐渐被驯化,成为人类生活的一部分。然而,随着城市化和人口增长,许多宠物因主人遗弃、失踪或其他原因而成为流浪动物[2] 。这些流浪动物不仅面临饥饿、疾病等生存困境,还可能对社会环境造成影响。因此,动物保护组织应运而生,积极开展流浪动物的救助、领养和安置工作。在这一过程中,计算机技术的进步为宠物领养助养系统的发展提供了良好的基础。通过互联网和社交媒体,动物保护组织能够更方便地宣传领养活动,吸引更多志愿者和潜在领养者的参与。信息技术的应用使得动物领养的过程变得更加高效和透明,帮助人们更轻松地找到适合的宠物。通过线上平台,领养者可以浏览流浪动物的信息,了解其性格特点和健康状况,进而做出更为明智的领养决策[3] 。这种信息的公开化,降低了领养者的顾虑,提升了流浪动物被领养的机会。
宠物领养助养系统不仅为流浪动物提供了一个温暖的家,还在社会层面上促进了人们对动物保护的意识。通过领养而非购买的方式,公众逐渐认识到领养流浪动物的重要性,形成了尊重生命、关爱动物的社会氛围。系统还为志愿者和爱心人士提供了参与的机会,使他们能够通过助养、捐赠等方式直接参与到流浪动物的救助工作中,增强了社会的责任感和归属感。
本研究目的在于设计并实现一个基于Web的宠物领养助养系统,具有重要的社会和实践意义。宠物领养助养系统的构建和部署可以有效促进宠物领养,通过简化领养流程,提高流浪动物的领养率,减少弃养现象,改善动物生存状况。还能够改善用户体验,利用信息技术提升用户在宠物领养和助养方面的体验,使信息透明化,便于用户做出选择。借助本系统可以提高管理效率和质量,通过系统化、信息化的方式,为宠物收养机构和管理员提供更高效的管理工具,便于他们进行数据统计、审查和信息发布。本研究还有利于提高公众意识,通过平台宣传宠物领养和助养的重要性,提高社会对流浪动物问题的关注与重视。
近年来,宠物领养助养系统在中国经历了快速发展,伴随着宠物行业的持续壮大,越来越多的社会组织和志愿者团队积极参与这一领域。据《中国宠物行业白皮书2021》数据显示,2021年中国宠物市场规模已达到2020亿元,预计到2023年将增至3000亿元。这一市场的迅猛扩张为宠物领养助养系统的建设提供了坚实基础。在国内,多个平台致力于推广宠物领养。成立于2014年的“爱心宠物网”为流浪动物提供一个安全的领养平台。该平台不仅向用户提供宠物领养信息,还定期举办宠物领养活动,提高公众对流浪动物的关注。“小动物保护协会”等非营利组织也积极参与宠物领养助养工作,推动流浪动物的救助与领养。
学术界对宠物领养助养系统的研究逐渐增多。2021年周粉妹等在《基于SSM的宠物领养网站设计》中探讨了采用SSM框架设计宠物领养网站的前后台模块及数据库,强调了B/S结构的优势[4] 。该系统不仅使管理员能够在线发布宠物信息,还提供了管理订单及留言咨询的功能,用户则可以通过注册成为会员,登录后查询领养宠物、购买宠物食物、预定服务等。这种设计充分考虑了用户的需求,使得宠物领养过程更加高效便捷。2022年吴文洋和刘世宇在《基于B/S架构宠物领养管理系统设计》一文中指出,随着经济的发展,宠物饲养逐渐普及,促使宠物管理系统的需求增加[5] 。他们提出的管理系统利用B/S结构,通过高效、便捷的方式为用户提供公益性领养平台,减少流浪宠物数量并增强公众的动物保护意识。这种公益性平台的建立,既满足了人们的养宠需求,也对宠物市场的管理起到了积极作用。
2022年杨芹在《宠物领养Web App的设计与实现》中详细阐述了一个基于B/S架构的宠物领养Web App的开发过程[6] 。通过调研分析,划分了系统的功能模块,包括登录注册、用户信息管理、信息展示、领养申请等。该系统的前端采用了MVVM模式的Vue.js,后端则使用Koa2框架,展示了现代技术在宠物领养系统中的应用潜力。论文还通过黑盒测试验证了系统的功能与性能,突显了技术在改善宠物领养体验中的重要作用。
尽管国内宠物领养助养系统取得了一定成就,仍面临诸多挑战。流浪动物的数量依然较大,公众对领养的认知尚显不足。在某些城市,流浪动物的管理与救助机制尚不完善,导致许多动物无法获得及时救助。为了进一步推动宠物领养助养系统的完善,亟需政府、社会组织与学术界的共同努力,形成合力。
在国外,宠物领养助养系统的发展历史较为悠久,许多国家的宠物领养活动早已相对成熟。美国作为这一领域的先驱,自20世纪90年代以来,建立了完善的宠物救助与领养体系。根据美国宠物产品协会的统计,2021年约有7000万只宠物通过领养进入家庭,这一比例持续上升。美国的宠物领养机构 “ASPCA”和“Petfinder”平台,为流浪动物提供庇护与领养服务,有效提升了公众对流浪动物的关注度。在欧洲,多个国家的宠物领养系统同样发展迅速。英国的“Cats Protection”和“Dogs Trust”等组织通过建立收容所和开展社区教育活动,积极推动流浪动物的领养与保护。通过线上平台发布可领养宠物信息,这些组织吸引了更多人参与领养活动。
学术研究方面,国外学者对宠物领养助养系统的探讨逐渐深入。2024年Leupen等在《Live owls in Japanese pet stores and cafés》一文中探讨了日本的猫头鹰宠物贸易情况,强调了贸易监测中的障碍与挑战[7] 。研究表明,日本是全球最大的活猫头鹰进口国,而该国猫头鹰咖啡馆的普及引发了对动物福利和贸易合法性的关注。尽管大多数猫头鹰来自圈养,但其贸易历史往往难以追溯,这对有效的贸易监测构成了挑战。2022年Howell等在《Pet management practices of frog and turtle owners in Victoria, Australia》一文中关注了青蛙和海龟的宠物管理实践[8] 。研究发现,尽管宠物主人在环境管理和营养供给方面有所关注,但仍有相当一部分宠物未能满足相关的最低标准,强调了宠物护理和动物福利的研究在非传统宠物领域的必要性。
国外宠物领养助养系统的发展较为成熟,形成了众多成功案例和有效管理机制。尽管如此,流浪动物的数量依然庞大,且部分领养者在领养后缺乏必要的支持与指导,导致动物被退回或遗弃。未来的研究与实践需要更加关注领养后的支持机制建立。
1.4论文结构与章节安排
本文共分为七章,章节内容安排如下:
第一章:前言,主要介绍宠物领养助养系统领域研究的背景和意义,概述研究的现状和系统特点。
第二章:关键技术,主要探讨和说明实现宠物领养助养系统的关键技术。
第三章:系统分析,主要从宠物领养助养系统的可行性、功能、性能等方面进行分析,为后续系统设计提供理论支持。
第四章:系统设计,主要对宠物领养助养系统功能模块、数据库进行功能设计。
第五章:系统实现,主要介绍了宠物领养助养系统各个顾客用户的功能、系统界面的实现。
第六章:系统测试,主要对宠物领养助养系统进行测试,验证功能完整性、稳定性和安全性,评估系统在实际运行中的性能表现。
第七章:结束语。总结全文研究内容,提出对宠物领养助养系统领域未来发展的展望和建议,指出研究的不足和可优化之处,为相关领域的进一步探索提供参考。
2 关键技术
Java是一种跨平台的编程语言,广泛用于开发各种类型的应用程序,包括Web应用、移动应用和大型软件系统。在宠物领养助养系统中,Java通常用于后端开发,提供强大的处理能力和稳定性。同时Java是一种面向对象的编程语言,支持封装、继承和多态等特性,使代码更易于维护和重用。还拥有丰富的标准库和第三方框架,如Spring、Hibernate等,可以大大提高开发效率。
B/S模式(Browser/Server模式)是一种网络应用架构,其中浏览器(Browser)作为客户端与服务器(Server)进行通信[9] 。这种模式使用户可以通过普通的Web浏览器访问应用程序,而无需安装额外的客户端软件。用户通过浏览器发送请求,服务器接收并处理这些请求,然后将结果返回给浏览器显示给用户。在宠物领养助养系统中,Spring Boot结合B/S模式的优势包括跨平台的兼容性,用户可以在不同操作系统和设备上访问应用程序[10] 。维护和部署也更为简便,并且能够实现较高的安全性,因为服务器端控制了应用程序和数据的访问权限。
Spring Boot是一个用于构建微服务的Java框架,简化了Spring应用程序的开发和部署过程[11] 。Spring Boot通过自动配置和约定优于配置的理念,简化了Spring应用程序的开发过程,使开发者可以更快地构建和部署应用程序。拥有丰富的生态系统,如Spring Cloud、Spring Security等,可以满足各种企业级应用的需求[12] 。在宠物领养助养系统中,Spring Boot可以帮助开发团队快速搭建后端服务,并实现各种功能模块的集成和管理。
MySQL是一种流行的开源关系型数据库管理系统,用于存储和管理数据[13] 。在宠物领养助养系统中,MySQL可以用于数据存储、数据查询和数据管理等方面,用户可以免费使用和修改源代码,为平台提供可靠和高性能的数据库支持[14] 。MySQL支持多种存储引擎,如InnoDB和MyISAM,可以根据不同的应用场景选择合适的存储引擎,提高性能;提供了多种数据安全机制,如用户权限管理、数据加密和备份恢复等,保证数据的安全性。
3 系统分析
3.1可行性分析
3.1.1技术可行性
从技术角度来看,Spring Boot作为一种轻量级、快速构建的Java框架,能够提高开发效率,降低系统的复杂程度,易于维护和升级。MySQL作为关系型数据库,能够支持平台数据的存储与管理,保障系统的稳定性和高效性。因此,本系统具有技术可行性。
从经济角度来看,基于Spring Boot搭建宠物领养助养系统的投入成本相对较低,因为Spring Boot本身是一个免费、开源的框架,可以节省开发成本。使用MySQL作为数据库也具有成本效益高的优势。因此,本系统具有经济可行性。
从操作角度来看,Spring Boot的简洁性和高度集成的特点使得系统的部署和运行相对简单,容易维护和管理的同时,能够提供一个界面直观友好和操作简单高效的系统,能满足用户的各项要求,方便用户快速上手使用。因此,本系统具有操作可行性。
从运行角度来看,正因为本系统是在服务器的基础上开发的,系统开发成功以后,用户无需导航指导便可自己上手进行操作。系统一经开发测试后,在计算机移动客户端能上网的情况下,只需在浏览器里完成所有可用操作,也无需配置复杂的使用和运行环境,只需一个网址便可进入系统。因此,本系统具有运行可行性。
综合来看,基于Spring Boot的宠物领养助养系统的设计与实现在经济、技术、操作、运行等方面都具有较高的可行性,能够为用户提供便捷的服务,促进共建共享的理念。
本宠物领养助养系统设计分为两个主要用户角色:普通用户和管理员。以下是对每个角色的功能需求的详细描述。
(1)用户功能模块
- 用户注册与登录:用户可通过填写个人信息注册,并设置密码进行登录。
- 交流论坛:用户可以在论坛中发帖和评论,与其他用户分享养宠经验、交流心得。
- 通知公告:用户能够查看系统发布的最新通知和公告。
- 新闻资讯:用户可以查看最新的宠物相关新闻资讯。
- 领养信息:用户能够浏览可领养的宠物信息。
- 助养信息:用户可以查看可助养的宠物信息。
- 教学知识:用户可以查看宠物养护的教学视频和知识文章。
(2)管理员功能模块
- 领养信息管理:管理员负责管理可领养的宠物信息,包括添加、编辑和删除宠物资料。
- 宠物种类管理:管理员可维护系统中的宠物种类信息。
- 领养记录管理:管理员可以查看和管理用户的领养记录。
- 助养信息管理:管理员负责管理可助养的宠物信息。
- 助养记录管理:管理员能够审核和管理用户的助养记录。
- 教学知识管理:管理员可以发布和更新宠物养护的教学内容。
- 通知公告管理:管理员可以发布系统公告和重要信息。
- 交流管理:管理员可以监控论坛内容,维护社区环境。
普通用户角色用例如图3-1所示。

图3-1普通用户用例图
管理员角色用例如3-2所示。

图3-2 管理员用例图
非功能性分析是系统设计的重要组成部分,其目标是保证系统在各种负载条件下的高效、稳定和可靠。对于宠物领养助养系统的设计与实现,系统非功能性需求分析表如表3-1所示。
表3-1 非功能性需求表
|
项目 |
内容 |
|
性能 |
系统应支持至少500个并发用户访问,响应时间不超过2秒 |
|
安全性 |
用户数据需加密,系统应具备防攻击机制(如SQL注入、XSS防护) |
|
可用性 |
系统年可用性应达到99.5%,保证大部分时间能够正常访问 |
|
可维护性 |
代码易于阅读与修改,文档齐全,便于后期维护和功能扩展 |
|
扩展性 |
系统架构应支持后续功能的扩展,易于添加新模块或功能 |
|
兼容性 |
系统应支持主流浏览器(如Chrome、Firefox、Safari) |
|
用户体验 |
界面友好、简洁,操作应当简便,避免用户困惑 |
用户访问平台网站,可以选择进行注册或登录操作。注册成功后,用户可以使用注册的账号登录平台。登录后的用户可以进入系统功能界面,使用自己权限内的功能操作。程序操作流程图如图3-3所示。

图3-3 程序操作流程图
用户访问平台的网站,进入登录页面页面,入其用户名和密码,后端服务接收登录请求,验证用户提供的用户名和密码是否匹配数据库中存储的信息,验证通过即可登录成功。登录流程图如图3-4所示。

图3-4 登录流程图
未有账号的用户可进入注册界面进行注册操作,填写注册表格,包括用户名、密码、电子邮件等必要信息。后台系统验证并保存用户提交的信息。分配唯一用户标识符。注册成功后,用户可以使用账号密码进行登录。用户注册流程图如图3-5所示。

图3-5 注册流程图
4 系统设计
4.1系统架构设计
本项目采用B/S架构,遵循MVC设计思想,采用前后端分离的方式进行架构搭建。系统主要由表示层、控制层、业务逻辑层和数据层构成,系统架构如图4-1所示。

图4-1 系统整体架构图
系统使用Spring Boot与Vue框架进行搭建,架构分为视图层、控制层、业务逻辑层、数据持久层和数据库服务器。视图层利用Vue框架和Element UI界面渲染工具构建前端页面,前端页面通过HTTP协议发送请求至控制层。控制层与业务逻辑层通过Spring Boot框架搭建,控制层接收前端请求,进行解析和数据校验,将数据传递至Service层进行业务逻辑处理。业务处理完成后,通过数据持久层访问数据库服务器,执行数据库操作,最终将结果返回至控制层,并传递至前端进行页面处理。
4.2系统功能模块设计
根据系统分析,宠物领养助养系统后台管理端设计为登录、领养信息管理、宠物种类管理、领养记录管理、助养信息管理、助养记录管理、教学知识管理、通知公告管理和交流管理等,其中管理员可以对系统的所有模块进行管理。用户端通过电脑浏览器访问系统,用户端设计的功能模块有登录或注册、交流论坛、通知公告、新闻资讯、领养信息、助养信息和教学知识等。整个系统的功能模块设计如图4-2所示。整个系统的功能模块设计如图4-2所示。

图4-2 系统功能模块图
4.3数据库设计
数据库设计是一种用于创建数据库结构的过程,通过需求分析确定数据类型和操作需求,并使用实体-关系图表达数据的实体、属性及其关系,形成概念模型[15] 。在此基础上,将概念模型转化为特定数据库系统可识别的逻辑模型,确定表结构、字段、数据类型及约束关系。数据库设计通常分为概念设计、逻辑设计两个阶段。
4.3.1概念设计
概念设计作为数据库设计的关键环节,通过高层次的抽象描述系统中的数据结构和关系,明确系统的数据需求。通常采用E-R图来展现数据的实体、属性及关系,形成逻辑完整的模型,更加清晰地表达和传达设计意图。在该阶段,需要确定关键数据实体,定义属性并表达关系类型,为数据库的逻辑设计和物理设计奠定必要基础。以下是系统各个实体图和总体E-R图。
领养信息实体包括领养信息ID、宠物名称、宠物种类。领养信息实体如图4-6所示。

图4-6 领养信息实体图
领养记录实体包括领养记录ID、宠物名称、用户信息。领养记录实体如图4-7所示。

图4-7 领养记录实体图
助养信息实体包括助养信息ID、助养标题、宠物名称。助养信息实体如图4-8所示。

图4-8 助养信息实体图
论坛实体包括论坛ID、用户ID、标题。论坛实体如图4-9所示。

图4-9 论坛实体图
用户实体包括普通用户ID、用户姓名、用户性别。用户实体如图4-10所示。

图4-10 用户实体图
助养记录实体包括助养记录ID、助养标题、用户信息。助养记录实体如图4-11所示。

图4-11 助养记录实体图
教学知识实体包括教学知识ID、知识标题、知识分类。教学知识实体如图4-12所示。

图4-12 教学知识实体图
管理员实体包括用户ID、账户状态、用户名。管理员实体如图4-13所示。

图4-13 管理员实体图

图4-14 系统总体E-R图
4.3.2逻辑设计
逻辑设计是数据库设计中的关键环节,主要任务是将概念设计中的抽象模型转化为数据库管理系统可识别的结构,确定表结构、字段名称、数据类型、主键和外键等要素,从而构建数据的逻辑框架。逻辑设计明确了数据的存储方式和关联规则,维持数据一致性与完整性,并提升查询与管理的效率。以下是系统的数据库表设计。
领养信息表主要是用来存储宠物领养的详细信息。主要字段包括领养信息ID、宠物名称、宠物种类、宠物性别、宠物年龄、疫苗接种、领养价格、领养地址等。领养信息表如表4-1所示。
|
编号 |
名称 |
数据类型 |
长度 |
允许空值 |
主键 |
说明 |
|
1 |
adoption_information_id |
int |
10 |
N |
Y |
领养信息ID |
|
2 |
pet_name |
varchar |
64 |
Y |
N |
宠物名称 |
|
3 |
pet_species |
varchar |
64 |
Y |
N |
宠物种类 |
|
4 |
pet_gender |
varchar |
64 |
Y |
N |
宠物性别 |
|
5 |
pet_age |
varchar |
64 |
Y |
N |
宠物年龄 |
|
6 |
vaccination |
varchar |
64 |
Y |
N |
疫苗接种 |
|
7 |
adoption_price |
double |
9 |
Y |
N |
领养价格 |
|
8 |
adoption_address |
varchar |
64 |
Y |
N |
领养地址 |
|
9 |
pet_pictures |
varchar |
255 |
Y |
N |
宠物图片 |
|
10 |
adoption_notice |
text |
65535 |
Y |
N |
领养须知 |
|
11 |
pet_introduction |
longtext |
2147483647 |
Y |
N |
宠物介绍 |
|
12 |
hits |
int |
10 |
N |
N |
点击数 |
|
13 |
praise_len |
int |
10 |
N |
N |
点赞数 |
|
14 |
recommend |
int |
10 |
N |
N |
智能推荐 |
|
15 |
adoption_record_limit_times |
int |
10 |
N |
N |
领养限制次数 |
|
16 |
create_time |
datetime |
19 |
N |
N |
创建时间 |
|
17 |
update_time |
timestamp |
19 |
N |
N |
更新时间 |
领养记录表主要是用来记录用户对宠物的领养行为。主要字段包括领养记录ID、宠物名称、用户信息、联系电话、领养描述、审核状态等。领养记录表如表4-2所示。
表4-2 领养记录表
|
编号 |
名称 |
数据类型 |
长度 |
允许空值 |
主键 |
说明 |
|
1 |
adoption_record_id |
int |
10 |
N |
Y |
领养记录ID |
|
2 |
pet_name |
varchar |
64 |
Y |
N |
宠物名称 |
|
3 |
pet_species |
varchar |
64 |
Y |
N |
宠物种类 |
|
4 |
pet_gender |
varchar |
64 |
Y |
N |
宠物性别 |
|
5 |
pet_age |
varchar |
64 |
Y |
N |
宠物年龄 |
|
6 |
vaccination |
varchar |
64 |
Y |
N |
疫苗接种 |
|
7 |
adoption_price |
double |
9 |
Y |
N |
领养价格 |
|
8 |
user_information |
int |
10 |
Y |
N |
用户信息 |
|
9 |
user_name |
varchar |
64 |
Y |
N |
用户姓名 |
|
10 |
contact_number |
varchar |
64 |
Y |
N |
联系电话 |
|
11 |
adoption_description |
text |
65535 |
Y |
N |
领养描述 |
|
12 |
adoption_remarks |
text |
65535 |
Y |
N |
领养备注 |
|
13 |
examine_state |
varchar |
16 |
N |
N |
审核状态 |
|
14 |
examine_reply |
varchar |
16 |
Y |
N |
审核回复 |
|
15 |
pay_state |
varchar |
16 |
N |
N |
支付状态 |
|
16 |
pay_type |
varchar |
16 |
Y |
N |
支付类型 |
|
17 |
create_time |
datetime |
19 |
N |
N |
创建时间 |
|
18 |
update_time |
timestamp |
19 |
N |
N |
更新时间 |
|
19 |
source_table |
varchar |
255 |
Y |
N |
来源表 |
|
20 |
source_id |
int |
10 |
Y |
N |
来源ID |
|
21 |
source_user_id |
int |
10 |
Y |
N |
来源用户 |
助养信息表主要是用来提供宠物助养的相关信息。主要字段包括助养信息ID、助养标题、宠物名称、内容详情等。助养信息表如表4-3所示。
表4-3 助养信息表
|
编号 |
名称 |
数据类型 |
长度 |
允许空值 |
主键 |
说明 |
|
1 |
assistance_information_id |
int |
10 |
N |
Y |
助养信息ID |
|
2 |
sponsorship_title |
varchar |
64 |
Y |
N |
助养标题 |
|
3 |
pet_name |
varchar |
64 |
Y |
N |
宠物名称 |
|
4 |
pet_species |
varchar |
64 |
Y |
N |
宠物种类 |
|
5 |
pet_gender |
varchar |
64 |
Y |
N |
宠物性别 |
|
6 |
pet_age |
varchar |
64 |
Y |
N |
宠物年龄 |
|
7 |
pet_pictures |
varchar |
255 |
Y |
N |
宠物图片 |
|
8 |
content_details |
longtext |
2147483647 |
Y |
N |
内容详情 |
|
9 |
praise_len |
int |
10 |
N |
N |
点赞数 |
|
10 |
support_record_limit_times |
int |
10 |
N |
N |
助养限制次数 |
|
11 |
create_time |
datetime |
19 |
N |
N |
创建时间 |
|
12 |
update_time |
timestamp |
19 |
N |
N |
更新时间 |
论坛表主要是用来存储论坛帖子的相关信息。主要字段包括论坛ID、用户ID、标题、关键词、描述、正文等。论坛表如表4-4所示。
表4-4 论坛表
|
编号 |
名称 |
数据类型 |
长度 |
允许空值 |
主键 |
说明 |
|
1 |
forum_id |
mediumint |
8 |
N |
Y |
论坛id |
|
2 |
display |
smallint |
5 |
N |
N |
排序 |
|
3 |
user_id |
mediumint |
8 |
N |
N |
用户ID |
|
4 |
nickname |
varchar |
16 |
Y |
N |
昵称 |
|
5 |
praise_len |
int |
10 |
Y |
N |
点赞数 |
|
6 |
hits |
int |
10 |
N |
N |
访问数 |
|
7 |
title |
varchar |
125 |
N |
N |
标题 |
|
8 |
keywords |
varchar |
125 |
Y |
N |
关键词 |
|
9 |
description |
varchar |
255 |
Y |
N |
描述 |
|
10 |
url |
varchar |
255 |
Y |
N |
来源地址 |
|
11 |
tag |
varchar |
255 |
Y |
N |
标签 |
|
12 |
img |
text |
65535 |
Y |
N |
封面图 |
|
13 |
content |
longtext |
2147483647 |
Y |
N |
正文 |
|
14 |
create_time |
timestamp |
19 |
N |
N |
创建时间: |
|
15 |
update_time |
timestamp |
19 |
N |
N |
更新时间: |
|
16 |
avatar |
varchar |
255 |
Y |
N |
发帖人头像 |
|
17 |
type |
varchar |
64 |
N |
N |
论坛分类 |
用户表主要是用来管理普通用户的基本信息。主要字段包括普通用户ID、用户姓名、用户性别、联系电话、审核状态等。用户表如表4-5所示。
表4-5 用户表
|
编号 |
名称 |
数据类型 |
长度 |
允许空值 |
主键 |
说明 |
|
1 |
ordinary_users_id |
int |
10 |
N |
Y |
普通用户ID |
|
2 |
user_name |
varchar |
64 |
Y |
N |
用户姓名 |
|
3 |
user_gender |
varchar |
64 |
Y |
N |
用户性别 |
|
4 |
contact_number |
varchar |
16 |
Y |
N |
联系电话 |
|
5 |
examine_state |
varchar |
16 |
N |
N |
审核状态 |
|
6 |
user_id |
int |
10 |
N |
N |
用户ID |
|
7 |
create_time |
datetime |
19 |
N |
N |
创建时间 |
|
8 |
update_time |
timestamp |
19 |
N |
N |
更新时间 |
助养记录表主要是用来记录用户对宠物的助养行为。主要字段包括助养记录ID、助养标题、用户信息、助养金额、助养描述等。助养记录表如表4-6所示。
表4-6 助养记录表
|
编号 |
名称 |
数据类型 |
长度 |
允许空值 |
主键 |
说明 |
|
1 |
support_record_id |
int |
10 |
N |
Y |
助养记录ID |
|
2 |
sponsorship_title |
varchar |
64 |
Y |
N |
助养标题 |
|
3 |
pet_name |
varchar |
64 |
Y |
N |
宠物名称 |
|
4 |
pet_species |
varchar |
64 |
Y |
N |
宠物种类 |
|
5 |
pet_gender |
varchar |
64 |
Y |
N |
宠物性别 |
|
6 |
pet_age |
varchar |
64 |
Y |
N |
宠物年龄 |
|
7 |
user_information |
int |
10 |
Y |
N |
用户信息 |
|
8 |
user_name |
varchar |
64 |
Y |
N |
用户姓名 |
|
9 |
contact_number |
varchar |
64 |
Y |
N |
联系电话 |
|
10 |
support_amount |
double |
9 |
Y |
N |
助养金额 |
|
11 |
support_description |
text |
65535 |
Y |
N |
助养描述 |
|
12 |
pay_state |
varchar |
16 |
N |
N |
支付状态 |
|
13 |
pay_type |
varchar |
16 |
Y |
N |
支付类型 |
|
14 |
create_time |
datetime |
19 |
N |
N |
创建时间 |
|
15 |
update_time |
timestamp |
19 |
N |
N |
更新时间 |
|
16 |
source_table |
varchar |
255 |
Y |
N |
来源表 |
|
17 |
source_id |
int |
10 |
Y |
N |
来源ID |
|
18 |
source_user_id |
int |
10 |
Y |
N |
来源用户 |
教学知识表主要是用来存储教学相关的知识信息。主要字段包括教学知识ID、知识标题、知识分类、发布日期、知识内容等。教学知识表如表4-7所示。
表4-7 教学知识表
|
编号 |
名称 |
数据类型 |
长度 |
允许空值 |
主键 |
说明 |
|
1 |
teaching_knowledge_id |
int |
10 |
N |
Y |
教学知识ID |
|
2 |
knowledge_title |
varchar |
64 |
Y |
N |
知识标题 |
|
3 |
knowledge_classification |
varchar |
64 |
Y |
N |
知识分类 |
|
4 |
release_date |
date |
10 |
Y |
N |
发布日期 |
|
5 |
video_attachments |
varchar |
255 |
Y |
N |
视频附件 |
|
6 |
cover_photo |
varchar |
255 |
Y |
N |
封面图片 |
|
7 |
knowledge_content |
longtext |
2147483647 |
Y |
N |
知识内容 |
|
8 |
praise_len |
int |
10 |
N |
N |
点赞数 |
|
9 |
create_time |
datetime |
19 |
N |
N |
创建时间 |
|
10 |
update_time |
timestamp |
19 |
N |
N |
更新时间 |
管理员表主要是用来管理系统管理员的基本信息。主要字段包括用户ID、账户状态、用户名、昵称、手机号码、邮箱等。管理员表如表4-8所示。
表4-8 管理员表
|
编号 |
名称 |
数据类型 |
长度 |
允许空值 |
主键 |
说明 |
|
1 |
user_id |
mediumint |
8 |
N |
Y |
用户ID |
|
2 |
state |
smallint |
5 |
N |
N |
账户状态 |
|
3 |
user_group |
varchar |
32 |
Y |
N |
所在用户组 |
|
4 |
login_time |
timestamp |
19 |
N |
N |
上次登录时间 |
|
5 |
phone |
varchar |
11 |
Y |
N |
手机号码 |
|
6 |
phone_state |
smallint |
5 |
N |
N |
手机认证 |
|
7 |
username |
varchar |
16 |
N |
N |
用户名 |
|
8 |
nickname |
varchar |
16 |
Y |
N |
昵称 |
|
9 |
password |
varchar |
64 |
N |
N |
密码 |
|
10 |
|
varchar |
64 |
Y |
N |
邮箱 |
|
11 |
email_state |
smallint |
5 |
N |
N |
邮箱认证 |
|
12 |
avatar |
varchar |
255 |
Y |
N |
头像地址 |
|
13 |
open_id |
varchar |
255 |
Y |
N |
针对获取用户信息字段 |
|
14 |
create_time |
timestamp |
19 |
N |
N |
创建时间 |
5 系统实现
5.1用户功能模块实现
用户登录后,点击“交流论坛”进入模块。在论坛首页,可以查看所有发布的帖子,点击任意帖子标题以查看详细内容。页面右上角有“发帖”按钮,点击后进入发帖界面。用户填写标题和内容,选择相关标签,点击“提交”按钮发布帖子。用户也可以在帖子下方进行评论,输入评论内容后点击“回复”按钮。交流论坛功能效果图如图5-1所示。

图5-1 交流论坛功能效果图
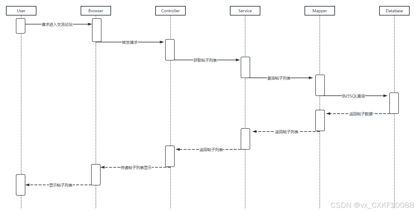
用户通过浏览器请求进入交流论坛。浏览器转发请求至控制器。控制器调用服务层获取帖子列表。服务层通过映射器查询数据库。结果返回控制器,再由控制器传递给浏览器显示。交流论坛功能时序图如图5-2所示。

图5-2 交流论坛功能时序图
用户在主页点击“通知公告”进入通知列表。每条通知以标题和发布日期显示,用户可以点击标题查看详细内容。用户可以通过搜索框输入关键词,快速找到相关公告。通知公告功能效果图如图5-3所示。

图5-3通知公告功能效果图
用户请求查看通知公告列表。浏览器将请求发送给控制器。控制器调用服务层获取通知数据。服务层与映射器交互获取公告信息。结果返回控制器,浏览器显示通知列表。时序图如图5-4所示。

图5-4通知公告功能时序图
用户选择“新闻资讯”模块后,将进入新闻列表页面,所有新闻以时间顺序排列。用户可以点击任意新闻标题查看详细信息。在页面有“筛选”筛选功能,用户可选择感兴趣的新闻类型,列表会即时更新。新闻资讯功能效果图如图5-5所示。

图5-5 新闻资讯功能效果图
用户选择查看新闻资讯。浏览器发送请求至控制器。控制器调用服务层获取新闻数据。服务层通过映射器查询数据库。返回结果到控制器,再传递给浏览器。时序图如图5-6所示。

图5-6 新闻资讯功能时序图
进入“领养信息”后,用户会看到所有可领养宠物的信息卡片。每张卡片显示宠物照片、基本信息和领养状态。用户点击具体宠物的卡片后,将进入详细信息页面,用户可以查看更多照片及详细描述。若希望申请领养,用户需点击“申请领养”按钮,填写申请表格并提交。领养信息功能效果图如图5-7所示。

图5-7 领养信息功能效果图
用户请求查看领养信息。浏览器将请求转发至控制器。控制器调用服务层获取领养宠物信息。服务层与映射器交互获取数据。结果返回控制器,展示在浏览器上。领养信息功能时序图如图5-8所示。

图5-8 领养信息功能时序图
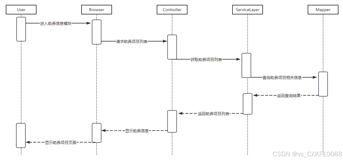
用户进入“助养信息”模块,显示所有助养项目列表。每个项目包含项目名称、时间和助养状态。点击任意标题进入详情页面,查看项目介绍及参与条件。用户若想参与助养,需点击“参与助养”按钮,填写相关信息并提交申请。助养信息功能效果图如图5-9所示。

图5-9 助养信息功能效果图
用户进入助养信息模块。浏览器请求发送至控制器。控制器调用服务层获取助养项目列表。服务层通过映射器查询相关信息。结果返回控制器,并显示在浏览器。领养信息功能时序图如图5-10所示。

图5-10 领养信息功能时序图
在“教学知识”模块,用户可以浏览所有知识文章,按类别和标签分类展示。点击文章标题后,进入详细内容页面,用户可以阅读并查看相关图片。在页面底部有“收藏”按钮,用户可以将感兴趣的文章加入个人收藏。教学知识功能效果图如图5-11所示。

图5-11 教学知识功能效果图
用户请求查看教学知识文章。浏览器将请求发送至控制器。控制器调用服务层获取文章数据。服务层与映射器交互获取知识信息。结果返回控制器,展示给用户。教学知识功能时序图如图5-12所示。

图5-12 教学知识功能效果图
5.25.2 管理员功能模块实现
管理员登录后,进入“领养信息管理”模块。在列表中,可以查看所有领养信息,点击任意条目进入编辑页面。管理员可更新领养状态、修改宠物信息或删除不再适用的条目。更改完成后,需点击“保存”按钮,确认修改。领养信息管理功能效果图如图5-13所示。

图5-13 领养信息管理功能效果图
管理员请求查看领养信息管理。浏览器将请求发送至控制器。控制器调用服务层获取领养记录。服务层通过映射器查询相关数据。结果返回控制器,显示在浏览器。领养信息管理时序图如图5-14所示。

图5-14 领养信息管理功能时序图
在“宠物种类管理”中,管理员可查看所有宠物种类列表。点击“新增宠物种类”按钮进入创建页面,填写名称和描述后,点击“提交”以添加新种类。已存在种类可通过点击“编辑”按钮进行修改,或点击“删除”按钮将其移除。宠物种类管理功能效果图如图5-15所示。

图5-15 宠物种类管理功能效果图
管理员请求查看宠物种类管理。浏览器将请求转发至控制器。控制器调用服务层获取种类信息。服务层与映射器交互获取数据。返回结果到控制器,展示在浏览器。宠物种类管理时序图如图5-16所示。

图5-16 宠物种类管理功能时序图
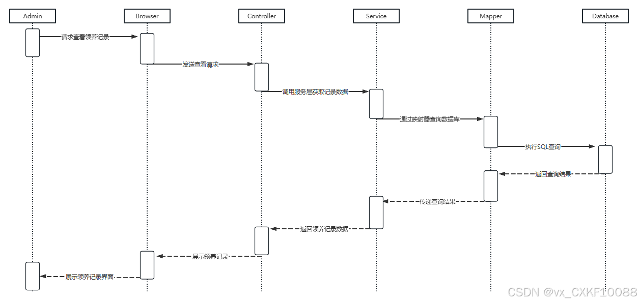
进入“领养记录管理”后,管理员可以查看所有领养记录。每条记录包括领养者信息和领养时间。管理员可选择特定记录点击查看详情,必要时可进行更新或删除操作。领养记录管理功能效果图如图5-17所示。

图5-17 领养记录管理功能效果图
管理员请求查看领养记录。浏览器发送请求至控制器。控制器调用服务层获取记录数据。服务层通过映射器查询数据库。结果返回控制器,展示在浏览器。领养记录管理时序图如图5-18所示。

图5-18 领养记录管理功能时序图
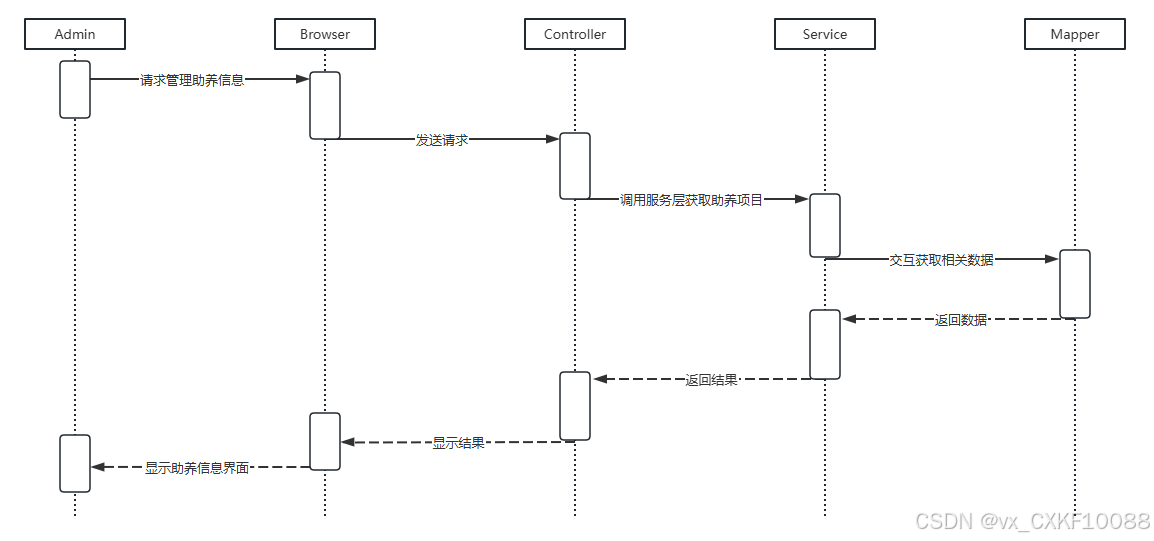
在此模块,管理员可管理所有助养信息。管理员可以查看现有信息,或删除不再适用的项目。助养信息管理功能效果图如图5-19所示。

图5-19 助养信息管理功能效果图
管理员请求管理助养信息。浏览器将请求发送至控制器。控制器调用服务层获取助养项目。服务层与映射器交互获取相关数据。返回结果到控制器,并显示在浏览器。助养信息管理时序图如图5-20所示。

图5-20 助养信息管理功能时序图
管理员在“助养记录管理”模块查看所有助养记录。每条记录显示助养者及助养时间。管理员可通过点击记录进行详细查看,必要时进行删除操作。助养记录管理功能效果图如图5-21所示。

图5-21 助养记录管理功能效果图
管理员请求查看助养记录。浏览器发送请求至控制器。控制器调用服务层获取记录信息。服务层通过映射器查询数据库。结果返回控制器,展示在浏览器。时序图如图5-22所示。

图5-22 助养记录管理功能时序图
进入“教学知识管理”后,管理员可以查看用户发布的教学知识。已有知识可以通过标题和分类进行查询。教学知识管理功能效果图如图5-23所示。

图5-22 教学知识管理功能效果图
管理员请求查看教学知识管理。浏览器将请求发送至控制器。控制器调用服务层获取知识数据。服务层与映射器交互获取信息。结果返回控制器,展示在浏览器。教学知识管理功能时序图如图5-23所示。

图5-23 教学知识管理功能效果图
管理员在“通知公告管理”模块可发布新公告。点击“添加”按钮,填写标题和内容后点击“发布”。管理员还可以查看和编辑已有公告,必要时删除不再适用的公告。通知公告管理功能效果图如图5-24所示。

图5-24 通知公告管理功能效果图
管理员请求管理通知公告。浏览器将请求转发至控制器。控制器调用服务层获取公告数据。服务层通过映射器查询相关信息。结果返回控制器,展示在浏览器。通知公告管理时序图如图5-25所示。

图5-25 通知公告管理功能时序图
在“交流管理”中,管理员可查看论坛内所有帖子。点击任意帖子查看详情,必要时可选择删除不当内容。管理员也可以对用户评论进行管理。交流管理功能效果图如图5-26所示。

图5-26 交流管理功能效果图
管理员请求查看交流论坛内容。浏览器发送请求至控制器。控制器调用服务层获取帖子信息。服务层与映射器交互查询数据。结果返回控制器,展示在浏览器。交流管理功能时序图如图5-27所示。

图5-27 交流管理功能时序图
6 系统测试
6.1测试目的
软件测试的目的在于识别系统缺陷,验证软件对需求的符合程度,使其功能、性能和安全性达到设计标准[16] 。在开发过程中,测试能够及时发现潜在问题,降低发布后出现故障的风险。测试不仅关注系统的正常运行,还模拟各种异常情况,评估在不同环境和边界条件下的表现,从而提升软件的可靠性和稳定性,为用户提供更高质量的产品体验,增强信任感。测试过程中的数据和经验积累能完善测试策略,改进开发流程,成为后续项目的参考。软件测试贯穿开发生命周期,是实现产品质量和发布标准的重要环节。
6.2测试方法
测试方法是一系列用于评估和验证产品、软件或系统性能的技术和程序[17] 。这些方法根据测试目标的不同,可以划分为黑盒测试、白盒测试和灰盒测试等多种类型。黑盒测试关注输入和输出,不涉及内部逻辑结构。白盒测试深入代码和系统内部结构,检查程序流程和逻辑错误。灰盒测试介于两者之间,对内部结构有部分了解。其他方法还包括自动化测试、手动测试、性能测试和安全测试,各自具有特定的应用场景和优势。性能测试检验系统的响应时间和稳定性,安全测试识别潜在的安全漏洞。选择适当的测试方法能够有效发现问题,提高产品的质量和可靠性。
6.3测试内容
系统采用黑盒测试对系统功能进行测试,以下是测试的详细用例表。
表6-1 交流论坛功能测试用例表
|
测试目的 |
验证交流论坛功能 |
|
测试条件 |
用户已登录 |
|
测试步骤 |
1. 登录系统。 2. 进入交流论坛模块。 3. 发布新帖。 4. 回复他人帖子。 5. 删除自己的帖子。 |
|
预期效果 |
能成功发布、回复和删除帖子 |
|
实际效果 |
与预期结果一致 |
|
结论 |
测试通过 |
表6-2 领养信息功能测试用例表
|
测试目的 |
验证领养信息功能 |
|
测试条件 |
用户已登录 |
|
测试步骤 |
1. 登录系统。 2. 进入领养信息模块。 3. 浏览领养信息列表。 4. 点击查看详细信息。 |
|
预期效果 |
能正常查看领养信息 |
|
实际效果 |
与预期结果一致 |
|
结论 |
测试通过 |
表6-3 助养信息功能测试用例表
|
测试目的 |
验证助养信息功能 |
|
测试条件 |
用户已登录 |
|
测试步骤 |
1. 登录系统。 2. 进入助养信息模块。 3. 浏览助养信息列表。 4. 点击查看详细信息。 |
|
预期效果 |
能正常查看助养信息 |
|
实际效果 |
与预期结果一致 |
|
结论 |
测试通过 |
表6-4 教学知识功能测试用例表
|
测试目的 |
验证教学知识功能 |
|
测试条件 |
用户已登录 |
|
测试步骤 |
1. 登录系统。 2. 进入教学知识模块。 3. 浏览知识列表。 4. 点击查看具体知识内容。 |
|
预期效果 |
能正常查看知识内容 |
|
实际效果 |
与预期结果一致 |
|
结论 |
测试通过 |
表6-5 领养信息管理功能测试用例表
|
测试目的 |
验证领养信息管理功能 |
|
测试条件 |
管理员已登录 |
|
测试步骤 |
1. 登录系统。 2. 进入领养信息管理模块。 3. 添加新的领养信息。 4. 修改已有领养信息。 5. 删除领养信息。 |
|
预期效果 |
能正常添加、修改和删除信息 |
|
实际效果 |
与预期结果一致 |
|
结论 |
测试通过 |
表6-6 助养信息管理功能测试用例表
|
测试目的 |
验证助养信息管理功能 |
|
测试条件 |
管理员已登录 |
|
测试步骤 |
1. 登录系统。 2. 进入助养信息管理模块。 3. 添加新的助养信息。 4. 修改已有助养信息。 5. 删除助养信息。 |
|
预期效果 |
能正常添加、修改和删除信息 |
|
实际效果 |
与预期结果一致 |
|
结论 |
测试通过 |
表6-7 助养记录管理功能测试用例表
|
测试目的 |
验证助养记录管理功能 |
|
测试条件 |
管理员已登录 |
|
测试步骤 |
1. 登录系统。 2. 进入助养记录管理模块。 3. 查看所有助养记录。 4. 删除某条记录。 |
|
预期效果 |
能正常查看和删除记录 |
|
实际效果 |
与预期结果一致 |
|
结论 |
测试通过 |
表6-8 交流管理功能测试用例表
|
测试目的 |
验证交流管理功能 |
|
测试条件 |
管理员已登录 |
|
测试步骤 |
1. 登录系统。 2. 进入交流管理模块。 3. 查看交流内容。 4. 删除不当内容。 |
|
预期效果 |
能正常查看和删除交流内容 |
|
实际效果 |
与预期结果一致 |
|
结论 |
测试通过 |
6.4测试结论
通过对交流论坛、领养信息、助养信息、教学知识及其管理模块的详细测试,涵盖了用户和管理员的多个关键功能。测试内容涉及用户在论坛中发布、回复、删除帖子,浏览和查看领养及助养信息,管理员对领养和助养信息的管理、助养记录的查看与删除,以及交流内容的管理等重要操作。所有测试功能均符合预期结果,未发现明显问题,显示出系统在当前测试条件下的稳定性和可靠性。这些结果表明,系统能够有效支持用户和管理员顺畅完成各自的核心活动,未出现操作障碍或功能缺陷。
7 总结与展望
在本次毕业设计项目中,成功开发了一个基于Web宠物领养助养系统,目标在于解决传统宠物领养流程中信息不对称与管理效率低下的问题。通过采用Spring Boot框架、MySQL数据库和前端Vue.js技术,该系统实现了宠物信息的在线管理与领养申请的数字化处理,强化了用户权限管理与数据安全保护措施。这一系列功能的实现显著提升了宠物领养与助养的效率,为推动社会对流浪动物的关注与关爱迈出了重要一步。
在研究过程中也面临了一些问题和挑战。当前的技术选型在满足基本需求的同时,对于不断变化的业务环境和用户期望显得较为僵化。用户体验方面,系统的界面设计与交互逻辑尚需优化,以符合现代用户对高效、直观操作的要求。随着网络安全威胁的上升,保护用户数据的安全性与隐私问题亦需持续重视。
未来的研究将集中于以下几个方向:探索更灵活、高效的技术架构的应用提升系统的可扩展性与维护性。将引入前沿的设计理念,进一步改善用户界面并增强用户体验。在数据安全方面,研究更为先进的加密技术与安全策略,保障系统能够应对复杂的网络安全挑战。随着人工智能与大数据技术的发展,未来的研究还将探索如何利用这些技术提供智能化分析与决策支持,进一步提升宠物领养助养的管理效率与服务质量。
致 谢
时光荏苒,四年的求学生涯在不经意间画上了圆满的句号。在这段充满挑战与成长的旅程中,许多人给予了我无私的支持与鼓励。在此,我怀着无比感激的心情,向所有帮助和关心过我的人致以诚挚的感谢。
首先,我要特别感谢我的指导老师。您不仅是知识的传播者,更是我人生道路上的引路人。您严谨治学、孜孜不倦的精神深深感染了我,让我明白了追求真理的重要性。无论是细致的反馈,还是启发性的建议,您都让我感受到一种无形的力量,激励着我不断超越自我。感谢您在我最迷茫的时刻,为我指明方向,给予我勇气,让我在道路上走得更加坚定。
我要感谢我的父母。感谢你们无私的爱与支持,是你们的辛勤付出让我得以追逐梦想,成就自我。无论是在我遇到挫折时的鼓励,还是在我获得成绩时的欢笑,你们总是我最坚实的后盾。在你们的呵护下,我得以在知识的海洋中遨游,体会到求知的乐趣与美好。你们教会我如何面对生活中的风雨,教会我如何在困境中寻找希望。每当我回首过往,心中涌起的都是对你们的感激与爱戴。没有你们的支持,我无法走到今天这一步。愿在未来的日子里,能用自己的努力回报你们的厚爱。
我也要感谢我的同学们。在这四年的岁月里,我们共同经历了无数的挑战与欢笑。无论是一起熬夜复习的辛酸,还是考试后的欢庆,你们的陪伴让我不再孤单。在学习上,我们相互借鉴、共同进步。在生活中,我们彼此扶持、携手前行。与你们的友谊让我感受到青春的热情与力量。每一次的团结合作,都让我意识到团队的力量是无穷的。感谢你们在我人生旅途中的陪伴,你们的存在让我的大学生活更加丰富多彩。
最后,感谢这个校园。这里承载了我的青春与梦想,见证了我的成长与蜕变。每一处熟悉的角落,都蕴藏着我无数的回忆。无论是静谧的图书馆,还是热闹的操场,都成为我心中不可磨灭的印记。这里的每一位老师、每一位同学、每一段经历,都将成为我人生旅途中最珍贵的财富。
在即将踏入新的人生阶段之际,我衷心地感谢所有给予我帮助与关心的人。是你们的陪伴让我在这条路上走得更加坚定与自信。未来的路途或许会有荆棘与挑战,但我将带着你们给予我的勇气与力量,勇敢前行。愿在不久的将来,能够以自己的成就来回馈你们的厚爱。
再次感谢每一位在我生命中出现的人,愿我们都能在各自的人生舞台上,绽放出属于自己的光彩。
参考文献
- 于中阳.城市宠物信息化管理研究[J].产业与科技论坛,2024,23(18):228-230.
- 安琪.基于服务设计思维的城市流浪动物助养系统设计研究[D].北京化工大学,2022.
- 金馨.基于SSM的宠物店线上运营系统的设计与实现[D].首都经济贸易大学,2021.
- 周粉妹,吴仁平,钱荣华,等.基于SSM的宠物领养网站设计[J].扬州职业大学学报,2021,25(01):32-35.
- 吴文洋,刘世宇.基于B/S架构宠物领养管理系统设计[J].软件,2020,41(11):85-87.
- 杨芹.宠物领养Web App的设计与实现[D].华中科技大学,2020.
- Leupen T B ,Wakao K ,Asakawa Y , et al. Live owls in Japanese pet stores and cafés: Volumes, species, and impediments to effective trade monitoring [J]. Journal of Asia-Pacific Biodiversity, 2024, 17 (3): 513-524.
- J T H ,Clifford W ,Pauleen B . Pet management practices of frog and turtle owners in Victoria, Australia. [J]. The Veterinary record, 2022, 191 (12): e2180-e2180.
- 赵惠. 基于B/S模式的实验室管理系统设计和实现 [J]. 中国新通信, 2023, 25 (21): 72-74.
- 田应权,尹瑞雪. 基于三层B/S模式的飞机结构损伤信息管理系统设计与实现 [J]. 机械工程师, 2023, (06): 36-39.
- 罗光武,陈典灿,吴荷,等. 应用Spring boot + Vue框架的时间管理软件的设计与实现 [J]. 工业控制计算机, 2024, 37 (04): 64-66.
- 刘慧玲,谭定英,陈平平. 基于Spring Boot和Vue.js的大学生团队管理系统的设计 [J]. 电脑编程技巧与维护, 2024, (03): 120-122.
- 杨芬,宋晓燕.MySQL数据库应用的课程教学分析[J].电子技术,2023,52(10):180-181.
- 赵停停.基于MySQL数据库技术的Web动态网页设计研究[J].信息与电脑(理论版),2023,35(17):174-176.
- 周晓玉,崔文超.基于Web技术的数据库应用系统设计[J].信息与电脑(理论版),2023,35(09):189-191.
- 童浩楠,车啸平,鲁凌云,等. 软件测试与质量保证课程思政教学探索与实践 [J]. 电脑与信息技术, 2024, 32 (02): 114-118.
- 刘娜.计算机软件的测试方法与应用[J].集成电路应用,2023,40(12):60-61.
1440

被折叠的 条评论
为什么被折叠?



