摘 要
本文设计并实现了一个基于协同过滤算法的视频推荐系统,采用Java语言进行开发,依托Spring Boot框架构建系统架构,并使用MySQL数据库进行数据存储与管理。系统主要面向用户和管理员两类角色,为用户提供个性化的视频推荐服务,同时为管理员提供后台管理功能。通过协同过滤算法,系统能够根据用户的历史行为和偏好,挖掘用户间的相似性,从而为用户精准推荐感兴趣的视频内容。在技术实现上,利用Spring Boot的高效开发特性,快速搭建系统框架,结合MySQL数据库的强大数据存储能力,确保系统的稳定运行和高效响应。系统不仅为用户提供了便捷的视频浏览体验,还通过管理员后台管理功能,实现了对视频资源的高效管理和维护,提升了系统的整体可用性和用户体验。
关键词:视频推荐系统;Java语言;Spring Boot框架;MySQL数据库
Abstract
This article designs and implements a video recommendation system based on collaborative filtering algorithm, developed using Java language, built the system architecture based on Spring Boot framework, and used MySQL database for data storage and management. The system mainly targets two types of roles: users and administrators, providing personalized video recommendation services for users and backend management functions for administrators. Through collaborative filtering algorithms, the system can mine similarities between users based on their historical behavior and preferences, thereby accurately recommending video content of interest to users. In terms of technical implementation, we utilize the efficient development features of Spring Boot to quickly build the system framework, combined with the powerful data storage capabilities of MySQL database, to ensure the stable operation and efficient response of the system. The system not only provides users with a convenient video browsing experience, but also achieves efficient management and maintenance of video resources through administrator backend management functions, improving the overall availability and user experience of the system.
Keywords: video recommendation system; Java language; Spring Boot framework; MySQL database
1 绪 论
随着互联网技术的飞速发展,视频内容呈现爆炸式增长,各类视频平台不断涌现,用户可获取的视频资源数量极为庞大。然而,海量的视频内容使得用户难以快速找到自己感兴趣的内容,导致信息过载现象严重,传统的视频推荐方式难以满足用户个性化、精准化的需求。现有的视频推荐系统还存在一些问题,如推荐结果不够精准、推荐算法单一、无法及时捕捉用户兴趣变化等,这些问题不仅影响用户体验,也制约了视频创作者和平台的推广效果。
针对上述问题,本研究提出基于协同过滤算法的视频推荐系统。该系统采用Java语言开发,依托Spring Boot框架构建高效稳定的后端架构,并结合MySQL数据库进行数据存储和管理。系统分为用户和管理员两类角色,用户可以注册、登录、浏览视频内容,并根据个人兴趣收藏喜爱的视频;管理员则可以管理系统数据、用户和内容,确保系统正常运行。通过协同过滤算法,系统能够根据用户的历史行为和偏好,挖掘用户之间的相似性,从而为用户提供精准的个性化推荐。这不仅能够提升用户体验,帮助用户快速找到感兴趣的视频,还能提高视频的点击率和传播度,激励创作者创作更多高质量的视频,同时为平台吸引更多的用户流量,增加平台的商业价值。
1.2 国内外现状研究
近年来,国内学者在基于协同过滤算法的视频推荐系统领域开展了广泛的研究,取得了一系列成果。郑亚灵在《基于协同过滤算法的短视频推荐模型应用研究》[1]中,提出了一种基于奇异值分解(SVD)和惩罚因子优化的协同过滤算法,有效解决了数据稀疏性和长尾效应问题,显著提升了推荐效果。浦艺钟在《基于协同过滤的视频推荐系统研究与实现》[2]中,通过改进传统协同过滤算法,进一步提高了推荐系统的准确性和效率。安邦在《基于用户偏好的短视频混合推荐系统研究与实现》[3]中,结合用户偏好和协同过滤算法,提出了一种混合推荐方法,进一步提升了推荐的个性化和精准度。魏巍在《视频搜索推荐系统的设计与实现》[4]中,设计并实现了一种视频搜索推荐系统,通过改进算法提高了推荐的准确性和效率。
这些研究为基于协同过滤算法的视频推荐系统的发展提供了重要的理论基础和实践指导,推动了该领域技术的不断进步和应用的广泛拓展。
近年来,国外学者在基于协同过滤算法的视频推荐系统领域也开展了广泛的研究,取得了显著进展。Yong L. 在《Simulation of E-learning video recommendation based on virtual reality environment on English teaching platform》[5]中提出了一种基于虚拟现实环境的E-learning视频推荐系统,该系统能够根据用户的基本信息和行为创建用户画像,挖掘用户偏好,并提供个性化的学习服务。该研究还探讨了如何在英语教学平台中应用虚拟现实技术,以增强学习体验并提供实时反馈。Sebastian L. 等人在《An overview of video recommender systems: state-of-the-art and research issues》[6]中对视频推荐系统进行了全面综述,分析了协同过滤在视频推荐中的应用,并探讨了当前研究中存在的问题和挑战。他们指出,协同过滤通过分析用户的历史行为和偏好,能够为用户提供个性化的视频推荐,但同时也面临着数据稀疏性和冷启动等问题。Anuja B. 等人在《Emotion Detection-Based Video Recommendation System Using Machine Learning and Deep Learning Framework》[7]中提出了一种基于情感检测的视频推荐系统,利用机器学习和深度学习技术检测用户的情绪,并根据情绪状态推荐视频。这种方法不仅考虑了用户的历史行为,还结合了用户的情绪反应,进一步提升了推荐的个性化和精准度。Dandan W. 等人在《Affective video recommender systems: A survey》[8]中对情感视频推荐系统进行了综述,探讨了情感分析在视频推荐中的应用,并提出了未来研究的方向。他们指出,情感视频推荐系统可以通过分析用户的情绪反应来提供更符合用户当前情绪状态的视频推荐,从而提高用户的满意度和参与度。
这些研究展示了协同过滤算法在视频推荐系统中的广泛应用,同时也指出了该领域面临的挑战和未来的发展方向。
本研究的主要研究内容是开发一个基于协同过滤算法的视频推荐系统,该系统采用Java语言、Spring Boot框架和MySQL数据库构建。研究的核心目标是为用户提供个性化、精准的视频推荐服务,确保视频数据的高效存储和快速检索;实现用户注册与登录模块,为用户提供便捷的身份认证和个性化服务;构建基于协同过滤算法的推荐引擎,通过分析用户的历史行为和偏好,挖掘用户间的相似性,为用户提供精准的视频推荐;提供智能搜索功能,允许用户通过关键字进行模糊搜索,并根据视频类型等进行分类过滤,提升用户的搜索体验;构建一个全面的视频数据库,确保推荐的视频符合用户的口味,并通过评论和收藏功能让用户能够表达自己的喜好;运用数据挖掘技术分析用户行为,提取偏好特征,以优化推荐算法;采用多种测试方法确保系统的功能完整性和稳定性,并根据测试结果和用户反馈不断优化和改进系统;本研究将进一步提高推荐的准确性和用户满意度。
2 相关技术介绍
2.1 Java语言
Java是一种跨平台的编程语言,广泛用于开发各种类型的应用程序,包括Web应用、移动应用和大型软件系统。在服务优化共建平台中,Java通常用于后端开发,提供强大的处理能力和稳定性。同时Java是一种面向对象的编程语言,支持封装、继承和多态等特性,使代码更易于维护和重用。还拥有丰富的标准库和第三方框架,如Spring、Hibernate等,可以大大提高开发效率。
在本研究中,Spring Boot框架被用于开发视频推荐系统的后端系统。Spring Boot是基于Spring框架的一款快速开发工具,提供了简化的配置和自动化的设置,极大地提高了开发效率。它通过"约定优于配置"的理念,减少了人员的配置工作,使得项目能够快速启动和运行。Spring Boot内置了嵌入式服务器(如Tomcat),无需进行复杂的服务器配置即可运行项目。此外,Spring Boot还支持微服务架构,方便系统的模块化开发和部署,提高了系统的可扩展性和维护性。通过Spring Boot能够快速构建出一个高效、稳定且具备良好扩展性的后端系统,满足视频推荐系统的复杂需求。
视频推荐系统采用B/S体系结构,用户通过浏览器访问前端界面,服务器端负责处理业务逻辑和数据存储,实现跨平台和跨设备的访问。该架构简化了系统部署和更新过程,提高了系统的可访问性和易用性,减少了用户端的资源占用。同时,B/S体系结构具有良好的扩展性和安全性,能够有效管理用户权限和保护数据安全,为视频推荐系统的稳定运行和用户体验提供了可靠保障。
视频推荐系统的开发中采用了MySQL数据库作为数据存储平台。MySQL是一种流行的开源关系型数据库管理系统,具有稳定性高、性能优异、易用性强等特点,适合用于存储大量结构化数据。通过使用MySQL数据库,视频推荐系统可以高效地存储和管理用户信息、系统管理、视频信息管理及视频数据等关键信息,确保数据的安全性和可靠性。通过整合MySQL数据库,视频推荐系统能够实现数据的高效管理和快速检索,为用户提供个性化的视频信息、新闻资讯查看及评论管理和收藏等服务,同时为视频推荐平台的管理层提供精准的视频数据分析与决策支持。
3 系统分析
系统分析是对系统开发的可行性进行研究,分析功能需求以确保系统满足用户期望。系统用例设计将明确定义系统与外部用户的交互场景,系统流程规划则细化系统内部功能流程,确保系统各模块协调工作。通过系统分析,可以建立清晰的系统框架,明确系统目标和功能,为系统开发和实施奠定基础。
3.1.1 非技术可行性
采用Java语言、Spring Boot框架和MySQL数据库构建视频推荐系统具有较高的可行性。Spring Boot作为流行的编程语言,具有强大的生态系统和丰富的库支持,适合快速开发和易维护。Spring Boot框架提供了快速开发和强大功能,可加快系统搭建速度,而MySQL作为稳定可靠的数据库,能够满足系统的数据存储和管理需求,保证数据安全和稳定性。
在经济可行性方面,采用开源技术栈搭建系统有助于降低开发成本,减少了软件许可费用。同时,视频推荐系统的建设和应用能够提高管理效率、优化资源配置,为企业带来长期效益和投资回报。
基于协同过滤算法的视频推荐系统在社会层面具有高度可行性。它能帮助用户快速筛选海量视频,提升体验;通过精准推荐,增强用户满意度和平台粘性;结合社交互动,促进用户交流与内容传播。这使其在用户和创作者中都具有良好的接受度和积极的社会影响。
因此,从技术、经济和社会方面来看,构建视频推荐系统具有较高的可行性,能够为企业带来多方面的益处。
视频推荐系统通过不同角色的功能模块,实现对视频信息的全面管理。注册用户和管理员各自的功能模块互相配合,共同构建了一个高效、透明的视频推荐管理体系。通过详细分析这些功能模块,可以帮助企业更好地理解和实施视频推荐系统,提高管理的效率和准确性。具体功能分析如下:
(1)注册用户功能模块:
前台首页:注册用户注册登录系统后,可以在首页查看并使用轮播图、新闻资讯、视频信息快捷导航按钮。
公告信息:用户可以查看管理员发布的所有公告信息,并可对其进行收藏和评论。
新闻资讯:用户能够通过搜索、筛选和排序的方式查找相关的新闻资讯然后点击查看详情,并可进行点赞、收藏和评论。
视频信息:用户在视频信息列表里能够通过标题搜索、类型搜索和排序的方式查找相关的视频信息然后点击查看详情,并可进行点赞、收藏和评论。
我的账户:修改个人信息和账户密码。
个人中心:用户可以查看和管理个人首页、视频信息、数据分析、收藏和评论管理的所有信息。
(2)管理员功能模块:
后台首页:管理员在后台首页可以查看全局的视频信息平台,并对系统进行总体监控和管理。
系统用户:管理员负责管理系统中的所有用户,包括管理员和注册用户的账户创建和账户管理。
视频信息管理:管理员管理系统中的视频信息,包括视频信息的添加、修改、删除、查询等操作。
视频分类管理:管理员可查看视频分类信息,并进行增删改查等操作。
数据分析管理:管理员可查看系统整体数据统计,如用户活跃度、视频播放量等。
系统管理:管理员可对前台首页的轮播图进行管理,进行增删改查等操作。
公告信息管理:管理员可对公告信息进行管理,进行增删改查操作,支持标题搜索,可点击详情进行查阅。
资源管理:管理员可对新闻资讯、资讯分类进行管理,进行增删改查操作,新闻资讯支持标题、标签、分类搜索,可点击详情和查看评论进行查阅;资讯分类支持类型名称搜索。
非功能性分析旨在评估系统的非功能需求和性能要求。通过对性能、可靠性、安全性、可用性和扩展性等方面进行评估,确保平台能够满足用户和系统运行的要求。具体如下:
表2-1视频推荐系统非功能需求表
| 需求类型 | 描述 |
| 性能 | 系统应具有高性能,能够快速响应用户请求,保持稳定的性能水平,支持高并发访问和大规模数据处理。 |
| 可靠性 | 系统应具有高可靠性,确保系统稳定运行,防止系统故障和数据丢失,提供数据备份和恢复机制。 |
| 安全性 | 系统应具有高安全性,保护用户隐私信息和数据安全,采用加密传输技术、访问控制和身份验证机制。 |
| 可用性 | 系统应具有高可用性,保证系统全天候运行,最大限度减少系统故障和维护时间,提供灾备和故障转移功能。 |
| 易用性 | 系统应具有良好的易用性,用户界面设计友好,操作简单直观,提供清晰的指导和帮助文档。 |
| 可维护性 | 系统应具有良好的可维护性,易于维护和升级,提供模块化和结构化代码,方便开发人员进行维护和修改。 |
| 可扩展性 | 系统应具有良好的可扩展性,支持新增功能和模块的集成,具备良好的架构设计和扩展性能。 |
系统用例分析是对系统中各个功能模块的用户需求和行为进行分析,以识别和描述不同的用户用例。通过系统用例分析,可以深入了解用户在平台上的操作流程和交互方式,为系统设计和开发提供指导,并确保平台能够满足用户的需求和期望。
(1)注册用户角色用例图如下图所示。

图3-1 注册用户角色用例图
(2)管理员角色用例图如下图所示。

图3-2 管理员角色用例图
本章重点在对系统进行了可行性、功能需求、系统用例以及系统流程分析,旨在明确平台的功能要求。这些分析为系统的开发和测试提供了指导和标准,确保系统设计和实施符合用户需求。通过详细的分析,可以有效规划平台功能的实现方式,提供清晰的指引。同时,这些分析也有助于确保代码实现的质量和系统的稳定性,为系统的顺利上线和运行奠定基础。
4 系统总体设计
系统总体设计包括系统架构、数据库设计、用户界面设计等方面。通过三层架构模式,确保系统的可靠性和可扩展性。设计规范化的数据库结构,以存储和管理用户数据等信息。同时,注重用户界面的友好性和易用性,提供便捷的功能操作和良好的用户体验。总体设计的目标是实现一个稳定、安全、高效的系统,满足用户的需求。
在系统架构设计中,我将确定系统的整体结构和组件之间的关系。这包括选择适当的架构风格,划分系统的层次结构,并定义各个模块的职责和交互方式。架构图如下图所示。

图4-1系统架构设计图
表示层(Presentation Layer):负责与用户进行交互,将系统的功能和数据以易于理解和操作的方式展示给用户。通常包括用户界面、页面设计和用户输入验证等。
业务逻辑层(Business Logic Layer):处理系统的核心业务逻辑,包括对用户请求的处理、业务规则的执行以及数据的处理和转换。它独立于表现层和数据层,实现了业务逻辑的封装和复用。
数据层(Data Layer):负责数据的存储、访问和管理,包括数据库和持久化机制。数据层提供了对数据的增删改查操作,并与业务逻辑层进行交互,使系统能够有效地存储和检索数据。
这三个层次相互独立,通过明确的接口和协议进行通信,实现了系统的模块化和可扩展性。表现层负责将用户的请求传递给业务逻辑层,业务逻辑层处理请求并返回结果,最后数据层负责与数据库交互并提供数据支持。这种分层架构有助于实现系统的可维护性、灵活性和可测试性。
通过整体功能模块设计,我将根据需求分析的结果,将系统的功能划分为不同的模块。每个模块负责实现特定的功能,并与其他模块进行协作。我们将详细定义每个模块的输入、输出、处理逻辑和相互依赖关系。具体的功能模块图如图4-2所示。

图4-2 系统功能模块图
数据库设计是系统开发中至关重要的一环,它涉及到数据的组织、存储和管理。在数据库设计中,我将根据系统的需求设计数据库的概念结构和逻辑结构,包括定义实体、属性、关系和约束等。
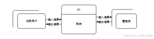
顶层数据流程是指系统与外部实体之间的数据流动,描述了系统的整体数据流。在视频推荐系统中,顶层数据流程包括管理员导入或添加视频信息、注册用户查看视频信息、发表评论。
系统的顶层数据流程图如下图所示。

图4-3系统数据流程图(顶层)
底层数据流程图是对顶层数据流程图的细化,系统的底层数据流图如下图所示。

图4-4系统数据流程图(底层)
4.3.2 数据库概念结构设计
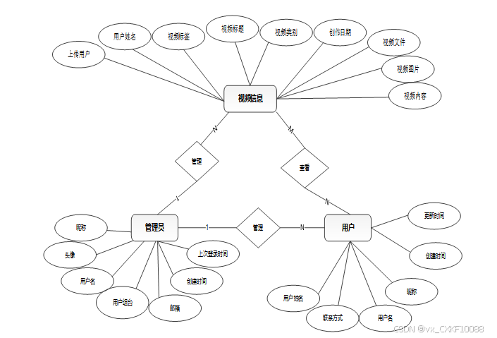
数据库概念结构设计主要涉及数据库的实体和实体之间的关系。通过实体-关系模型或者其他适当的模型,我将定义系统中涉及的各个实体以及它们之间的联系。下面我将罗列主要的实体属性图和系统E-R图。
- 注册用户实体属性如下图所示。

图4-5 注册用户实体属性图
- 视频信息实体属性如下图所示。

图4-6视频信息实体属性图
下面是整个视频推荐系统中主要的数据库表总E-R实体关系图。
图4-7 系统总E-R关系图
数据库逻辑结构设计则是在概念结构的基础上,进行具体的数据库表设计。我们将定义每个表的结构、字段和约束,并建立表与表之间的关系。
| 编号 | 名称 | 数据类型 | 长度 | 小数位 | 允许空值 | 主键 | 默认值 | 说明 |
| 1 | token_id | int | 10 | 0 | N | Y | 临时访问牌ID | |
| 2 | token | varchar | 64 | 0 | Y | N | 临时访问牌 | |
| 3 | info | text | 65535 | 0 | Y | N | ||
| 4 | maxage | int | 10 | 0 | N | N | 2 | 最大寿命:默认2小时 |
| 5 | create_time | timestamp | 19 | 0 | N | N | CURRENT_TIMESTAMP | 创建时间: |
| 6 | update_time | timestamp | 19 | 0 | N | N | CURRENT_TIMESTAMP | 更新时间: |
| 7 | user_id | int | 10 | 0 | N | N | 0 | 用户编号: |
| 编号 | 名称 | 数据类型 | 长度 | 小数位 | 允许空值 | 主键 | 默认值 | 说明 |
| 1 | article_id | mediumint | 8 | 0 | N | Y | 文章id:[0,8388607] | |
| 2 | title | varchar | 125 | 0 | N | Y | 标题:[0,125]用于文章和html的title标签中 | |
| 3 | type | varchar | 64 | 0 | N | N | 0 | 文章分类:[0,1000]用来搜索指定类型的文章 |
| 4 | hits | int | 10 | 0 | N | N | 0 | 点击数:[0,1000000000]访问这篇文章的人次 |
| 5 | praise_len | int | 10 | 0 | N | N | 0 | 点赞数 |
| 6 | create_time | timestamp | 19 | 0 | N | N | CURRENT_TIMESTAMP | 创建时间: |
| 7 | update_time | timestamp | 19 | 0 | N | N | CURRENT_TIMESTAMP | 更新时间: |
| 8 | source | varchar | 255 | 0 | Y | N | 来源:[0,255]文章的出处 | |
| 9 | url | varchar | 255 | 0 | Y | N | 来源地址:[0,255]用于跳转到发布该文章的网站 | |
| 10 | tag | varchar | 255 | 0 | Y | N | 标签:[0,255]用于标注文章所属相关内容,多个标签用空格隔开 | |
| 11 | content | longtext | 2147483647 | 0 | Y | N | 正文:文章的主体内容 | |
| 12 | img | varchar | 255 | 0 | Y | N | 封面图 | |
| 13 | description | text | 65535 | 0 | Y | N | 文章描述 |
| 编号 | 名称 | 数据类型 | 长度 | 小数位 | 允许空值 | 主键 | 默认值 | 说明 |
| 1 | type_id | smallint | 5 | 0 | N | Y | 分类ID:[0,10000] | |
| 2 | display | smallint | 5 | 0 | N | N | 100 | 显示顺序:[0,1000]决定分类显示的先后顺序 |
| 3 | name | varchar | 16 | 0 | N | N | 分类名称:[2,16] | |
| 4 | father_id | smallint | 5 | 0 | N | N | 0 | 上级分类ID:[0,32767] |
| 5 | description | varchar | 255 | 0 | Y | N | 描述:[0,255]描述该分类的作用 | |
| 6 | icon | text | 65535 | 0 | Y | N | 分类图标: | |
| 7 | url | varchar | 255 | 0 | Y | N | 外链地址:[0,255]如果该分类是跳转到其他网站的情况下,就在该URL上设置 | |
| 8 | create_time | timestamp | 19 | 0 | N | N | CURRENT_TIMESTAMP | 创建时间: |
| 9 | update_time | timestamp | 19 | 0 | N | N | CURRENT_TIMESTAMP | 更新时间: |
| 编号 | 名称 | 数据类型 | 长度 | 小数位 | 允许空值 | 主键 | 默认值 | 说明 |
| 1 | auth_id | int | 10 | 0 | N | Y | 授权ID: | |
| 2 | user_group | varchar | 64 | 0 | Y | N | 用户组: | |
| 3 | mod_name | varchar | 64 | 0 | Y | N | 模块名: | |
| 4 | table_name | varchar | 64 | 0 | Y | N | 表名: | |
| 5 | page_title | varchar | 255 | 0 | Y | N | 页面标题: | |
| 6 | path | varchar | 255 | 0 | Y | N | 路由路径: | |
| 7 | parent | varchar | 64 | 0 | Y | N | 父级菜单 | |
| 8 | parent_sort | int | 10 | 0 | N | N | 0 | 父级菜单排序 |
| 9 | position | varchar | 32 | 0 | Y | N | 位置: | |
| 10 | mode | varchar | 32 | 0 | N | N | _blank | 跳转方式: |
| 11 | add | tinyint | 3 | 0 | N | N | 1 | 是否可增加: |
| 12 | del | tinyint | 3 | 0 | N | N | 1 | 是否可删除: |
| 13 | set | tinyint | 3 | 0 | N | N | 1 | 是否可修改: |
| 14 | get | tinyint | 3 | 0 | N | N | 1 | 是否可查看: |
| 15 | field_add | text | 65535 | 0 | Y | N | 添加字段: | |
| 16 | field_set | text | 65535 | 0 | Y | N | 修改字段: | |
| 17 | field_get | text | 65535 | 0 | Y | N | 查询字段: | |
| 18 | table_nav_name | varchar | 500 | 0 | Y | N | 跨表导航名称: | |
| 19 | table_nav | varchar | 500 | 0 | Y | N | 跨表导航: | |
| 20 | option | text | 65535 | 0 | Y | N | 配置: | |
| 21 | create_time | timestamp | 19 | 0 | N | N | CURRENT_TIMESTAMP | 创建时间: |
| 22 | update_time | timestamp | 19 | 0 | N | N | CURRENT_TIMESTAMP | 更新时间: |
| 编号 | 名称 | 数据类型 | 长度 | 小数位 | 允许空值 | 主键 | 默认值 | 说明 |
| 1 | code_token_id | int | 10 | 0 | N | Y | ||
| 2 | token | varchar | 255 | 0 | Y | N | ||
| 3 | code | varchar | 255 | 0 | Y | N | 验证码 | |
| 4 | expire_time | timestamp | 19 | 0 | N | N | CURRENT_TIMESTAMP | 失效时间 |
| 5 | create_time | timestamp | 19 | 0 | N | N | CURRENT_TIMESTAMP | 创建时间 |
| 6 | update_time | timestamp | 19 | 0 | N | N | CURRENT_TIMESTAMP | 更新时间: |
| 编号 | 名称 | 数据类型 | 长度 | 小数位 | 允许空值 | 主键 | 默认值 | 说明 |
| 1 | collect_id | int | 10 | 0 | N | Y | 收藏ID: | |
| 2 | user_id | int | 10 | 0 | N | N | 0 | 收藏人ID: |
| 3 | source_table | varchar | 255 | 0 | Y | N | 来源表: | |
| 4 | source_field | varchar | 255 | 0 | Y | N | 来源字段: | |
| 5 | source_id | int | 10 | 0 | N | N | 0 | 来源ID: |
| 6 | title | varchar | 255 | 0 | Y | N | 标题: | |
| 7 | img | varchar | 255 | 0 | Y | N | 封面: | |
| 8 | create_time | timestamp | 19 | 0 | N | N | CURRENT_TIMESTAMP | 创建时间: |
| 9 | update_time | timestamp | 19 | 0 | N | N | CURRENT_TIMESTAMP | 更新时间: |
| 编号 | 名称 | 数据类型 | 长度 | 小数位 | 允许空值 | 主键 | 默认值 | 说明 |
| 1 | comment_id | int | 10 | 0 | N | Y | 评论ID: | |
| 2 | user_id | int | 10 | 0 | N | N | 0 | 评论人ID: |
| 3 | reply_to_id | int | 10 | 0 | N | N | 0 | 回复评论ID:空为0 |
| 4 | content | longtext | 2147483647 | 0 | Y | N | 内容: | |
| 5 | nickname | varchar | 255 | 0 | Y | N | 昵称: | |
| 6 | avatar | varchar | 255 | 0 | Y | N | 头像地址:[0,255] | |
| 7 | create_time | timestamp | 19 | 0 | N | N | CURRENT_TIMESTAMP | 创建时间: |
| 8 | update_time | timestamp | 19 | 0 | N | N | CURRENT_TIMESTAMP | 更新时间: |
| 9 | source_table | varchar | 255 | 0 | Y | N | 来源表: | |
| 10 | source_field | varchar | 255 | 0 | Y | N | 来源字段: | |
| 11 | source_id | int | 10 | 0 | N | N | 0 | 来源ID: |
| 编号 | 名称 | 数据类型 | 长度 | 小数位 | 允许空值 | 主键 | 默认值 | 说明 |
| 1 | data_analysis_id | int | 10 | 0 | N | Y | 数据分析ID | |
| 2 | upload_user | int | 10 | 0 | Y | N | 0 | 上传用户 |
| 3 | user_name | varchar | 64 | 0 | Y | N | 用户姓名 | |
| 4 | video_title | varchar | 64 | 0 | Y | N | 视频标题 | |
| 5 | video_tags | varchar | 64 | 0 | Y | N | 视频标签 | |
| 6 | video_category | varchar | 64 | 0 | Y | N | 视频类别 | |
| 7 | analysis_date | date | 10 | 0 | Y | N | 分析日期 | |
| 8 | activity_value | double | 9 | 2 | Y | N | 0.00 | 活跃度值 |
| 9 | behavioral_patterns | text | 65535 | 0 | Y | N | 行为模式 | |
| 10 | user_preferences | text | 65535 | 0 | Y | N | 用户偏好 | |
| 11 | analysis_content | text | 65535 | 0 | Y | N | 分析内容 | |
| 12 | create_time | datetime | 19 | 0 | N | N | CURRENT_TIMESTAMP | 创建时间 |
| 13 | update_time | timestamp | 19 | 0 | N | N | CURRENT_TIMESTAMP | 更新时间 |
| 14 | source_table | varchar | 255 | 0 | Y | N | 来源表 | |
| 15 | source_id | int | 10 | 0 | Y | N | 来源ID | |
| 16 | source_user_id | int | 10 | 0 | Y | N | 来源用户 |
| 编号 | 名称 | 数据类型 | 长度 | 小数位 | 允许空值 | 主键 | 默认值 | 说明 |
| 1 | hits_id | int | 10 | 0 | N | Y | 点赞ID: | |
| 2 | user_id | int | 10 | 0 | N | N | 0 | 点赞人: |
| 3 | create_time | timestamp | 19 | 0 | N | N | CURRENT_TIMESTAMP | 创建时间: |
| 4 | update_time | timestamp | 19 | 0 | N | N | CURRENT_TIMESTAMP | 更新时间: |
| 5 | source_table | varchar | 255 | 0 | Y | N | 来源表: | |
| 6 | source_field | varchar | 255 | 0 | Y | N | 来源字段: | |
| 7 | source_id | int | 10 | 0 | N | N | 0 | 来源ID: |
| 编号 | 名称 | 数据类型 | 长度 | 小数位 | 允许空值 | 主键 | 默认值 | 说明 |
| 1 | notice_id | mediumint | 8 | 0 | N | Y | 公告id: | |
| 2 | title | varchar | 125 | 0 | N | N | 标题: | |
| 3 | content | longtext | 2147483647 | 0 | Y | N | 正文: | |
| 4 | create_time | timestamp | 19 | 0 | N | N | CURRENT_TIMESTAMP | 创建时间: |
| 5 | update_time | timestamp | 19 | 0 | N | N | CURRENT_TIMESTAMP | 更新时间: |
| 编号 | 名称 | 数据类型 | 长度 | 小数位 | 允许空值 | 主键 | 默认值 | 说明 |
| 1 | praise_id | int | 10 | 0 | N | Y | 点赞ID: | |
| 2 | user_id | int | 10 | 0 | N | N | 0 | 点赞人: |
| 3 | create_time | timestamp | 19 | 0 | N | N | CURRENT_TIMESTAMP | 创建时间: |
| 4 | update_time | timestamp | 19 | 0 | N | N | CURRENT_TIMESTAMP | 更新时间: |
| 5 | source_table | varchar | 255 | 0 | Y | N | 来源表: | |
| 6 | source_field | varchar | 255 | 0 | Y | N | 来源字段: | |
| 7 | source_id | int | 10 | 0 | N | N | 0 | 来源ID: |
| 8 | status | bit | 1 | 0 | N | N | 1 | 点赞状态:1为点赞,0已取消 |
| 编号 | 名称 | 数据类型 | 长度 | 小数位 | 允许空值 | 主键 | 默认值 | 说明 |
| 1 | registered_user_id | int | 10 | 0 | N | Y | 注册用户ID | |
| 2 | user_name | varchar | 64 | 0 | Y | N | 用户姓名 | |
| 3 | user_gender | varchar | 64 | 0 | Y | N | 用户性别 | |
| 4 | examine_state | varchar | 16 | 0 | N | N | 已通过 | 审核状态 |
| 5 | user_id | int | 10 | 0 | N | N | 0 | 用户ID |
| 6 | create_time | datetime | 19 | 0 | N | N | CURRENT_TIMESTAMP | 创建时间 |
| 7 | update_time | timestamp | 19 | 0 | N | N | CURRENT_TIMESTAMP | 更新时间 |
| 编号 | 名称 | 数据类型 | 长度 | 小数位 | 允许空值 | 主键 | 默认值 | 说明 |
| 1 | schedule_id | smallint | 5 | 0 | N | Y | 日程ID:[0,32767] | |
| 2 | content | varchar | 255 | 0 | Y | N | 日程内容 | |
| 3 | scheduled_time | datetime | 19 | 0 | Y | N | 计划时间 | |
| 4 | user_id | int | 10 | 0 | N | N | 用户id | |
| 5 | create_time | datetime | 19 | 0 | Y | N | 创建时间 | |
| 6 | update_time | datetime | 19 | 0 | Y | N | 更新时间 |
| 编号 | 名称 | 数据类型 | 长度 | 小数位 | 允许空值 | 主键 | 默认值 | 说明 |
| 1 | score_id | int | 10 | 0 | N | Y | 评分ID: | |
| 2 | user_id | int | 10 | 0 | N | N | 0 | 评分人: |
| 3 | nickname | varchar | 64 | 0 | Y | N | 昵称: | |
| 4 | score_num | double | 5 | 2 | N | N | 0.00 | 评分: |
| 5 | create_time | timestamp | 19 | 0 | N | N | CURRENT_TIMESTAMP | 创建时间: |
| 6 | update_time | timestamp | 19 | 0 | N | N | CURRENT_TIMESTAMP | 更新时间: |
| 7 | source_table | varchar | 255 | 0 | Y | N | 来源表: | |
| 8 | source_field | varchar | 255 | 0 | Y | N | 来源字段: | |
| 9 | source_id | int | 10 | 0 | N | N | 0 | 来源ID: |
| 编号 | 名称 | 数据类型 | 长度 | 小数位 | 允许空值 | 主键 | 默认值 | 说明 |
| 1 | slides_id | int | 10 | 0 | N | Y | 轮播图ID: | |
| 2 | title | varchar | 64 | 0 | Y | N | 标题: | |
| 3 | content | varchar | 255 | 0 | Y | N | 内容: | |
| 4 | url | varchar | 255 | 0 | Y | N | 链接: | |
| 5 | img | varchar | 255 | 0 | Y | N | 轮播图: | |
| 6 | hits | int | 10 | 0 | N | N | 0 | 点击量: |
| 7 | create_time | timestamp | 19 | 0 | N | N | CURRENT_TIMESTAMP | 创建时间: |
| 8 | update_time | timestamp | 19 | 0 | N | N | CURRENT_TIMESTAMP | 更新时间: |
| 编号 | 名称 | 数据类型 | 长度 | 小数位 | 允许空值 | 主键 | 默认值 | 说明 |
| 1 | upload_id | int | 10 | 0 | N | Y | 上传ID | |
| 2 | name | varchar | 64 | 0 | Y | N | 文件名 | |
| 3 | path | varchar | 255 | 0 | Y | N | 访问路径 | |
| 4 | file | varchar | 255 | 0 | Y | N | 文件路径 | |
| 5 | display | varchar | 255 | 0 | Y | N | 显示顺序 | |
| 6 | father_id | int | 10 | 0 | Y | N | 0 | 父级ID |
| 7 | dir | varchar | 255 | 0 | Y | N | 文件夹 | |
| 8 | type | varchar | 32 | 0 | Y | N | 文件类型 |
| 编号 | 名称 | 数据类型 | 长度 | 小数位 | 允许空值 | 主键 | 默认值 | 说明 |
| 1 | user_id | int | 10 | 0 | N | Y | 用户ID:[0,8388607]用户获取其他与用户相关的数据 | |
| 2 | state | smallint | 5 | 0 | N | N | 1 | 账户状态:[0,10](1可用|2异常|3已冻结|4已注销) |
| 3 | user_group | varchar | 32 | 0 | Y | N | 所在用户组:[0,32767]决定用户身份和权限 | |
| 4 | login_time | timestamp | 19 | 0 | N | N | CURRENT_TIMESTAMP | 上次登录时间: |
| 5 | phone | varchar | 11 | 0 | Y | N | 手机号码:[0,11]用户的手机号码,用于找回密码时或登录时 | |
| 6 | phone_state | smallint | 5 | 0 | N | N | 0 | 手机认证:[0,1](0未认证|1审核中|2已认证) |
| 7 | username | varchar | 16 | 0 | N | N | 用户名:[0,16]用户登录时所用的账户名称 | |
| 8 | nickname | varchar | 16 | 0 | Y | N | 昵称:[0,16] | |
| 9 | password | varchar | 64 | 0 | N | N | 密码:[0,32]用户登录所需的密码,由6-16位数字或英文组成 | |
| 10 | | varchar | 64 | 0 | Y | N | 邮箱:[0,64]用户的邮箱,用于找回密码时或登录时 | |
| 11 | email_state | smallint | 5 | 0 | N | N | 0 | 邮箱认证:[0,1](0未认证|1审核中|2已认证) |
| 12 | avatar | varchar | 255 | 0 | Y | N | 头像地址:[0,255] | |
| 13 | open_id | varchar | 255 | 0 | Y | N | 针对获取用户信息字段 | |
| 14 | create_time | timestamp | 19 | 0 | N | N | CURRENT_TIMESTAMP | 创建时间: |
| 编号 | 名称 | 数据类型 | 长度 | 小数位 | 允许空值 | 主键 | 默认值 | 说明 |
| 1 | group_id | mediumint | 8 | 0 | N | Y | 用户组ID:[0,8388607] | |
| 2 | display | smallint | 5 | 0 | N | N | 100 | 显示顺序:[0,1000] |
| 3 | name | varchar | 16 | 0 | N | N | 名称:[0,16] | |
| 4 | description | varchar | 255 | 0 | Y | N | 描述:[0,255]描述该用户组的特点或权限范围 | |
| 5 | source_table | varchar | 255 | 0 | Y | N | 来源表: | |
| 6 | source_field | varchar | 255 | 0 | Y | N | 来源字段: | |
| 7 | source_id | int | 10 | 0 | N | N | 0 | 来源ID: |
| 8 | register | smallint | 5 | 0 | Y | N | 0 | 注册位置: |
| 9 | create_time | timestamp | 19 | 0 | N | N | CURRENT_TIMESTAMP | 创建时间: |
| 10 | update_time | timestamp | 19 | 0 | N | N | CURRENT_TIMESTAMP | 更新时间: |
| 编号 | 名称 | 数据类型 | 长度 | 小数位 | 允许空值 | 主键 | 默认值 | 说明 |
| 1 | video_classification_id | int | 10 | 0 | N | Y | 视频分类ID | |
| 2 | video_tags | varchar | 64 | 0 | Y | N | 视频标签 | |
| 3 | video_category | varchar | 64 | 0 | Y | N | 视频类别 | |
| 4 | create_time | datetime | 19 | 0 | N | N | CURRENT_TIMESTAMP | 创建时间 |
| 5 | update_time | timestamp | 19 | 0 | N | N | CURRENT_TIMESTAMP | 更新时间 |
| 编号 | 名称 | 数据类型 | 长度 | 小数位 | 允许空值 | 主键 | 默认值 | 说明 |
| 1 | video_information_id | int | 10 | 0 | N | Y | 视频信息ID | |
| 2 | upload_user | int | 10 | 0 | Y | N | 0 | 上传用户 |
| 3 | user_name | varchar | 64 | 0 | Y | N | 用户姓名 | |
| 4 | video_title | varchar | 64 | 0 | Y | N | 视频标题 | |
| 5 | video_tags | varchar | 64 | 0 | Y | N | 视频标签 | |
| 6 | video_category | varchar | 64 | 0 | Y | N | 视频类别 | |
| 7 | creation_date | date | 10 | 0 | Y | N | 创作日期 | |
| 8 | video_images | varchar | 255 | 0 | Y | N | 视频图片 | |
| 9 | video_introduction | text | 65535 | 0 | Y | N | 视频简介 | |
| 10 | video_content | text | 65535 | 0 | Y | N | 视频内容 | |
| 11 | video_file | varchar | 255 | 0 | Y | N | 视频文件 | |
| 12 | video_details | longtext | 2147483647 | 0 | Y | N | 视频详情 | |
| 13 | hits | int | 10 | 0 | N | N | 0 | 点击数 |
| 14 | praise_len | int | 10 | 0 | N | N | 0 | 点赞数 |
| 15 | collect_len | int | 10 | 0 | N | N | 0 | 收藏数 |
| 16 | comment_len | int | 10 | 0 | N | N | 0 | 评论数 |
| 17 | examine_state | varchar | 16 | 0 | N | N | 未审核 | 审核状态 |
| 18 | recommend | int | 10 | 0 | N | N | 0 | 智能推荐 |
| 19 | data_analysis_limit_times | int | 10 | 0 | N | N | 0 | 分析限制次数 |
| 20 | create_time | datetime | 19 | 0 | N | N | CURRENT_TIMESTAMP | 创建时间 |
| 21 | update_time | timestamp | 19 | 0 | N | N | CURRENT_TIMESTAMP | 更新时间 |
数据库设计是系统开发中的关键步骤,通过识别实体、建立关系、设计表结构、选择主键和索引等方式,确保数据存储和管理的有效性和一致性。同时,考虑安全性和性能优化,采用合适的规范化和反规范化技术,以提高系统的响应速度和用户体验。综合以上因素,数据库设计为系统的稳定运行和高效管理提供了基础支持。
5 系统详细设计与实现
系统关键模块设计与实现是系统开发中的核心任务。通过分析需求,设计和实现关键模块,确保系统功能的完整性和稳定性。在设计过程中,需要考虑模块之间的交互和数据流动,合理选择技术和框架,并进行测试和优化,以确保关键模块的高效运行和用户满意度。
5.1 注册用户功能模块
5.1.1 前台首页
注册用户的前台首页主要提供各项功能导航快捷按钮。主界面展示如下图所示。
图5-1 前台首页界面图
@SpringBootApplication(exclude = {DataSourceAutoConfiguration.class})
@EnableJpaRepositories
@MapperScan("com.project.demo.dao")
public class Application {
public static void main(String[] args) {
SpringApplication.run(Application.class,args);
}
}
用户注册功能允许新用户创建账户,系统会收集基本信息如账号、密码、邮箱和角色(注册用户或管理员)。注册过程包括填写表单、验证邮箱、设置密码和身份。其界面展示如下图所示。
图5-2 用户注册界面图
用户注册的关键代码如下:
/**
* 注册
* @param user
* @return
*/
@PostMapping("register")
public Map<String, Object> signUp(@RequestBody User user) {
// 查询用户
Map<String, String> query = new HashMap<>();
Map<String,Object> map = JSON.parseObject(JSON.toJSONString(user));
query.put("username",user.getUsername());
List list = service.selectBaseList(service.select(query, new HashMap<>()));
if (list.size()>0){
return error(30000, "用户已存在");
}
map.put("password",service.encryption(String.valueOf(map.get("password"))));
service.insert(map);
return success(1);
}
用户登录功能允许已注册用户访问系统。用户通过输入用户名和密码进行身份验证,系统对凭据进行比对,成功后进入系统前台首页。登录过程包括输入凭据、验证身份、设置会话状态,并提供忘记密码功能,以确保用户账户的安全性和便捷性。其界面如下图所示。
图5-3登录界面图
package com.project.demo.interceptor;
@Slf4j
public class LoginInterceptor implements HandlerInterceptor {
private String tokenName = "x-auth-token";
@Override
public boolean preHandle(HttpServletRequest request, HttpServletResponse response, Object handler) throws Exception {
String token = request.getHeader(this.tokenName);
setHeader(request, response);
log.info("[请求接口] - {} , [请求类型] - {}",request.getRequestURL().toString(),request.getMethod());
if (request.getRequestURL().toString().contains("/api/user/login")){
return true;
}
else if (request.getRequestURL().toString().contains("/api/user/state")){
return true;
}
else if (request.getRequestURL().toString().contains("/api/user/register")){
return true;
}
}
@Override
public void postHandle(HttpServletRequest request, HttpServletResponse response, Object handler, ModelAndView modelAndView) {
//更新token
}
@Override
public void afterCompletion(HttpServletRequest request, HttpServletResponse response, Object handler, Exception ex) throws Exception {
}
private void failure(HttpServletRequest request, HttpServletResponse response) throws IOException {
response.setHeader("Content-type", "application/json;charset=UTF-8");
response.setStatus(401);
response.sendRedirect("https://www.baidu.com");
}
private void setHeader(HttpServletRequest request, HttpServletResponse response) {
//跨域的header设置
response.setHeader("Access-control-Allow-Origin", request.getHeader("Origin"));
response.setHeader("Access-Control-Allow-Methods", "GET, HEAD, POST, PUT, DELETE, TRACE, OPTIONS, PATCH");
response.setHeader("Access-Control-Allow-Credentials", "true");
response.setHeader("Access-Control-Allow-Headers", request.getHeader("Access-Control-Request-Headers"));
response.setHeader("Access-Control-Max-Age", "1800");
//防止乱码,适用于传输JSON数据
response.setHeader("Content-Type", "application/json;charset=UTF-8");
response.setStatus(HttpStatus.OK.value());
}
}
5.1.4 我的账户
我的账户:可修改个人资料,如昵称、邮箱、联系方式等。其界面如下图所示。
图5-4我的账户-个人资料修改界面图
关键代码如下:
@PostMapping("/add")
@Transactional
public Map<String, Object> add(HttpServletRequest request) throws IOException {
service.insert(service.readBody(request.getReader()));
return success(1);
}
public Map<String, Object> addMap(Map<String,Object> map){
service.insert(map);
return success(1);
}
视频信息:用户在视频信息列表里能够通过标题搜索、类型搜索和排序的方式查找相关的视频信息然后点击查看详情,并可进行点赞、收藏和评论。其界面如下图所示。
图5-5视频信息界面图
关键代码如下:
@PostMapping("/set")
@Transactional
public Map<String, Object> set(HttpServletRequest request) throws IOException {
service.update(service.readQuery(request), service.readConfig(request), service.readBody(request.getReader()));
return success(1);
}
新闻资讯:注册用户能够通过搜索、筛选和排序的方式查找相关的新闻资讯然后点击查看详情,并可进行点赞、收藏和评论。其界面如下图所示。
图5-6新闻资讯界面图
关键代码如下:
@RequestMapping(value = "/del")
@Transactional
public Map<String, Object> del(HttpServletRequest request) {
service.delete(service.readQuery(request), service.readConfig(request));
return success(1);
}
public void delete(Map<String,String> query,Map<String,String> config){
QueryWrapper wrapper = new QueryWrapper<E>();
toWhereWrapper(query, "0".equals(config.get(FindConfig.GROUP_BY)),wrapper);
baseMapper.delete(wrapper);
log.info("[{}] - 删除操作:{}",wrapper.getSqlSelect());
}
管理员可对前台首页的轮播图进行管理,进行增删改查等操作,其界面如下图所示。
图5-7系统管理界面图
系统管理的关键代码如下:
@PostMapping("/upload")
public Map<String, Object> upload(@RequestParam("file") MultipartFile file) {
log.info("进入方法");
if (file.isEmpty()) {
return error(30000, "没有选择文件");
}
try {
//判断有没路径,没有则创建
String filePath = System.getProperty("user.dir") + "/src/main/resources/static/";
File targetDir = new File(filePath);
if (!targetDir.exists() && !targetDir.isDirectory()) {
if (targetDir.mkdirs()) {
log.info("创建目录成功");
} else {
log.error("创建目录失败");
}
}
String fileName = file.getOriginalFilename();
File dest = new File(filePath + fileName);
log.info("文件路径:{}", dest.getPath());
log.info("文件名:{}", dest.getName());
file.transferTo(dest);
JSONObject jsonObject = new JSONObject();
jsonObject.put("url", "/api/upload/" + fileName);
return success(jsonObject);
} catch (IOException e) {
log.info("上传失败:{}", e.getMessage());
}
return error(30000, "上传失败");
}
5.2.2 视频信息管理
管理员对系统中的视频信息进行全面管理。管理过程包括添加新视频信息、编辑现有视频信息、删除视频信息、查询视频信息等操作。此功能提升了视频信息管理的效率和整体监控能力。其界面如下图所示。
5.2.3 资源管理
管理员可对新闻资讯、资讯分类进行管理,进行增删改查操作,新闻资讯支持标题、标签、分类搜索,可点击详情和查看评论进行查阅;资讯分类支持类型名称搜索。其界面如下图所示。
管理员可对公告信息进行管理,进行增删改查操作,支持标题搜索,可点击详情进行查阅。其界面如下图所示。
图5-10 公告信息管理界面图
6 系统测试
视频推荐系统测试的主要目的是确保系统功能正常、性能稳定、安全可靠。测试旨在验证系统各项功能是否按照需求规格书要求正常工作,检查系统的易用性和用户体验,确保用户能够顺利完成各项操作。此外,系统测试还旨在评估系统的性能指标,包括响应时间、并发能力等,以保证系统在高负载情况下仍能正常运行。另外,安全测试也是重要的一部分,确保系统能够有效防范各类安全威胁和攻击。通过全面的系统测试,可以保障视频推荐系统的稳定性、可靠性和安全性。
系统测试旨在检验系统功能是否正常工作。通过功能测试用例的执行,可以有效评估系统功能的正确性、完整性和稳定性,帮助发现和解决潜在的功能缺陷,确保系统能够按照预期功能正常运行。功能测试用例包括用户注册、用户登录、视频信息添加、视频信息修改等。
| 测试用例编号 | 功能模块 | 测试用例描述 | 预期结果 |
| TC001 | 用户注册 | 输入有效的用户名、密码、邮箱和角色信息 | 注册成功,用户账户创建并收到验证邮件 |
| TC002 | 用户注册 | 输入已有用户名 | 注册失败,提示用户名已存在 |
表6-1 注册功能测试用例
| 测试用例编号 | 功能模块 | 测试用例描述 | 预期结果 |
| TC003 | 用户登录 | 输入正确的用户名和密码 | 登录成功,进入用户前台首页 |
| TC004 | 用户登录 | 输入错误的用户名或密码 | 登录失败,提示用户名或密码错误 |
| TC005 | 用户登录 | 输入注册邮箱,使用忘记密码功能 | 提示发送重置密码链接到邮箱 |
表6-2 登录功能测试用例
| 测试用例编号 | 功能模块 | 测试用例描述 | 预期结果 |
| TC006 | 视频信息添加 | 管理员填写完整的视频信息 | 添加成功,生成视频信息记录 |
| TC007 | 视频信息添加 | 管理员填写视频信息时缺少必要视频信息 | 添加失败,提示补充视频信息 |
表6-3 视频信息添加功能测试用例
| 测试用例编号 | 功能模块 | 测试用例描述 | 预期结果 |
| TC08 | 视频信息修改 | 管理员选定其中一条视频信息进行修改 | 修改成功,更新视频信息 |
| TC09 | 视频信息修改 | 管理员选定其中一条视频信息未进行修改 | 修改失败,视频信息未更新 |
表6-4 视频信息修改功能测试用例
6.3 测试结果
在本次测试中,我们对用户注册、用户登录、视频信息添加、视频信息修改等功能进行了详细测试。测试结果显示,用户注册功能在输入有效信息时能够成功创建账户并发送验证邮件,而在输入已有用户名时则提示用户名已存在。用户登录功能在输入正确凭据时能成功登录,在输入错误凭据时会提示错误信息。视频信息添加功能在填写完整信息时能够成功添加视频信息,而在缺少必要信息时则提示补充信息。视频信息修改功能能正确更新视频信息,确保视频信息管理流程的正常运作。总体而言,所有测试用例均达到预期效果,系统功能表现稳定。
结 论
在本研究中,我成功构建了一个基于协同过滤算法的视频推荐系统,实现了丰富的功能,如视频信息管理、系统管理、资源管理等。系统充分利用了Java语言的灵活性、Spring Boot框架的快速开发特性和MySQL数据库的稳定性,为视频推荐提供了可靠的支持。通过系统的设计和实现,不仅提高了视频信息管理的效率,还显著提升了用户体验,为企业运营和数据管理提供了便捷、高效的解决方案。
在系统的设计和开发过程中,我意识到需要进一步加强对用户体验和界面设计的重视,以提升系统的易用性和美观性,增强用户对系统的吸引力和满意度。同时,对异常情况和错误处理的完善也是需要加强的地方,以确保系统的稳定性和安全性。在未来的研究中,我计划引入更多的数据分析和报告功能,帮助管理员更好地了解视频信息管理情况,提高决策的科学性和准确性。我还将加强系统的扩展性和可维护性,以应对未来视频行业的发展和功能拓展的需求。
总的来说,通过本次研究,我成功搭建了一套基于协同过滤算法的视频推荐系统,实现了丰富的功能并取得了一定的成果。在未来的发展中,我将继续优化系统功能和用户体验,不断提升系统的性能和稳定性,为视频推荐系统的长期发展和用户需求提供更好的服务和支持。
参考文献
- 郑亚灵.基于协同过滤算法的短视频推荐模型应用研究[J].自动化与仪器仪表,2023,(04):29-33.
- 浦艺钟.基于协同过滤的视频推荐系统研究与实现[D].江苏科技大学,2022,(23):34-36.
- 安邦.基于用户偏好的短视频混合推荐系统研究与实现[D].西安石油大学,2023.(08):56-58.
- 魏巍.视频搜索推荐系统的设计与实现[D].电子科技大学,2022,(08):55-57.
- Yong L .Simulation of E-learning video recommendation based on virtual reality environment on English teaching platform[J].Entertainment Computing,2024,(11) 75-77.
- Sebastian L ,Alexander F ,Markus T .An overview of video recommender systems: state-of-the-art and research issues[J].Frontiers in Big Data,2023,(12):81-84.
- Anuja B ,Tripti K .Emotion Detection-Based Video Recommendation System Using Machine Learning and Deep Learning Framework[J].SN Computer Science,2023,4(3):66-68.
- Dandan W ,Xiaoming Z .Affective video recommender systems: A survey[J].Frontiers in Neuroscience,2022,(16): 44-46.
- 杨旭.基于广电网络的视频系统检索与推荐研究[J].广播与电视技术,2023,50(06):81-86.
- 陈玉帛,项慨,王顺驰,等.基于用户画像的课程学习视频推荐系统研究与设计[J].现代信息科技,2023,7(09):1-8.
- 郝艳峰.基于人像聚类的短视频推荐系统的研究与实现[D].辽宁大学,2022,(01):90-92.
- 吕婉婷,王继东.基于学习风格的个性化推荐系统设计研究[J].办公自动化,2023,28(19):62-64.
- 袁雪梅.基于深度学习的视频推荐系统研究与实现[D].江苏科技大学,2022,(07):69-71.
- Jianhua C .Intelligent Recommendation System of Dance Art Video Resources Based on the Wireless Network[J].Security and Communication Networks,2021,20(21):81-83.
- 汤志鹏.短视频中的内容检测与个性化推荐算法研究[J].信息与电脑(理论版),2021,33(13):39-42.
- 党进,蒙俊杰.基于深度学习的短视频广告推送系统[J].科学技术创新,2021,(16):192-193.
- 喻頔.基于用户兴趣与时间效应相融合的个性化推荐算法研究与应用[D].广东海洋大学,2021,(12):50-52.
- 姚伟.基于协同过滤的视频推荐系统设计[J].网络安全技术与应用,2021,(05):54-55.
- 马学明,童怀.基于个性化推荐系统的视频App的设计[J].电脑知识与技术,2021,17(08):4-6.
- 刘天成.基于社会标签的视频推荐系统的研究[J].电子制作,2021,(04):53-55.
致 谢
首先,我要感谢我的论文指导老师。在论文完成的整个过程中,指导老师始终给予我无微不至的关爱与指导。在论文写作的过程中,导师那耐心细致的指导,以及提出的具有建设性的意见,都给予了我极大的帮助,让我受益匪浅。导师严谨的治学态度、敬业精神以及高水平的教学能力,都给我树立了追求卓越的典范,这对我以后的人生道路和学业成就都产生了极大的积极影响。
我还要感谢我班的同学们,他们既是我的同窗好友,又是我的良师益友。正是由于你们的支持和关怀,使得我在大学期间的学习和生活都变得异常充实。感谢那些在大学期间给予我帮助的所有老师和同学们,是你们给予了我在学业道路上的前进动力。
当然,我也不能忘记我的父母,是他们用无私的爱抚养我成人。你们的养育之恩我将永生难忘,将来我一定会用我的成绩回报你们。在成长的道路上,我会不断努力,不负众望,用实际行动来回报你们对我的期望。
总之,在这篇论文中,我要感谢所有给予我帮助的人,包括指导老师、同学们、家人和朋友们。是你们的支持与关爱,让我在学术和个人生活中取得了优异的成绩。我会珍惜这份感恩之情,将这份力量用于学习和未来的生活中,不断追求卓越,成为一个更加优秀的人。
1255

被折叠的 条评论
为什么被折叠?



