摘要
抚州非遗文化源远流长,涵盖采茶戏、金溪陶艺等多种传统技艺与民俗艺术,蕴含着深厚的历史底蕴与地方特色。然而,传统的非遗文化传播方式由于信息分散、互动性差和传播范围有限等问题,难以满足现代社会对文化获取便捷性和参与感的需求。为解决这些问题,“抚州非遗文化传承平台”应运而生。
平台利用Spring Boot框架进行开发,MySQL数据库存储数据,并利用前端技术如Vue.js实现动态交互界面,提供一个集文化传播、商品展示、用户互动于一体的文化传承平台。功能上,为用户提供非遗文化、活动和直播信息的浏览、交流互动、商品购买、活动报名等一站式服务,增强用户参与感与粘性;针对管理员,开发用户与内容管理、数据统计、订单售后处理等模块,实现高效运营与精准决策。
通过该平台,不仅能够有效扩大抚州非遗文化的影响力,提高公众的文化认同感,也为非遗文化的保护、传承与创新发展注入新的活力。
关键词:抚州非遗文化传承平台;SpringBoot;非遗文化
Abstract
Fuzhou's intangible cultural heritage has a long and rich history, covering various traditional skills and folk arts such as tea picking opera and Jinxi pottery, containing profound historical heritage and local characteristics. However, traditional ways of disseminating intangible cultural heritage are difficult to meet the modern society's demand for convenient cultural acquisition and participation due to issues such as scattered information, poor interactivity, and limited dissemination scope. To address these issues, the "Fuzhou Intangible Cultural Heritage Inheritance Platform" has emerged.
The platform is developed using the Spring Boot framework, with MySQL database storing data and front-end technologies such as Vue.js implementing dynamic interactive interfaces, providing a cultural heritage platform that integrates cultural dissemination, product display, and user interaction. Functionally, it provides users with one-stop services for browsing, exchanging and interacting with intangible cultural heritage, activities and live streaming information, purchasing goods, registering for activities, etc., enhancing user participation and stickiness; Develop modules for administrators, including user and content management, data statistics, and order after-sales processing, to achieve efficient operations and accurate decision-making.
Through this platform, not only can the influence of Fuzhou's intangible cultural heritage be effectively expanded and the public's cultural identity be enhanced, but also new vitality can be injected into the protection, inheritance, and innovative development of intangible cultural heritage.
Key words: Fuzhou Intangible Cultural Heritage Inheritance Platform; SpringBoot; Intangible Cultural Heritage
目录
1绪论
抚州作为历史文化名城,拥有丰富的非遗资源,如金溪县浒湾刻书技艺等,这些珍贵的文化遗产不仅是地方文化的重要标识,也是连接过去与未来的纽带[1]。然而,传统的非遗传承方式主要依赖于口传心授或有限的线下活动,这种方式在信息传播、受众覆盖以及互动性方面存在显著不足,难以满足现代社会对文化传播便捷性和参与性的需求。
随着社会的发展和现代化进程的加快,非物质文化遗产(非遗)作为中华民族优秀传统文化的重要组成部分,其传承与保护面临着前所未有的挑战[2]。因此,探索适应新时代要求的非遗文化传承与保护策略显得尤为重要。通过构建数字化平台,可以有效整合非遗资源,拓宽传播渠道,增强公众的参与度和认同感,为非遗文化的可持续发展提供新的路径和技术支持。因此,本文研究开发“抚州非遗文化传承平台”,以实现对非遗文化资源的全面整合与高效传播。
抚州非遗文化传承平台的研究目的在于探索如何通过现代信息技术,特别是数字化手段,来促进抚州非物质文化遗产(非遗)的传承与推广,从而解决传统非遗文化传播方式中存在的局限性[3]。通过平台可以实现抚州非遗文化资源的高效整合与广泛传播,增强公众对非遗文化的认知和参与度。此外,该平台致力于将非遗文化与群众文化活动深度融合,提供一个互动性强、便捷性高的交流空间,不仅有助于提升非遗文化的活力和吸引力,也为非遗文化的保护与创新发展提供了新的思路和技术支持[4]。最终,希望通过这一平台的构建,为其他地区在非遗文化的数字化传承与推广方面提供有益的参考和借鉴案例。
国内关于非物质文化遗产(非遗)文化传承与创新的研究正在逐步深入,特别是在数字化构建方面取得了显著进展。研究表明,通过数字化手段进行非遗文化的保护与推广已成为一种趋势,不仅有助于打破传统传播方式的局限性,还能极大地提升文化传播的效率和覆盖面[5]。例如,利用直播技术展示非遗文化活动,已被证明能够有效增强公众的关注度和参与感,进一步促进了非遗文化的现代转型与发展[6]。此外,在融媒体视域下探讨非遗文化的传承与创新,也为非遗文化的多样化表达提供了新的思路和技术支持[7]。
这些研究为开发“抚州非遗文化传承平台”提供了坚实的理论基础和技术指导。它们验证了数字化手段在非遗文化传播中的有效性,表明通过构建综合性的数字平台可以有效促进非遗文化的广泛传播和深度交流;现有研究中关于直播、融媒体等新兴技术的应用案例,为平台功能的设计与实现提供了宝贵的经验参考,如在线直播、互动论坛等功能模块的设置。
然而,当前研究也存在一定的不足之处。一方面,尽管已有不少关于非遗文化数字化构建的探索,但在实际操作层面,如何更好地将非遗文化与现代科技深度融合,仍需更多实践检验。另一方面,现有的研究多集中于单一技术或方法的应用,缺乏系统性、集成化的解决方案,难以全面满足非遗文化多样化的传承需求。此外,对于不同地区、不同类型非遗项目的个性化需求考虑不足,限制了研究成果的普遍适用性和推广价值。
国外在非物质文化遗产(非遗)传承与创新方面的研究揭示了多种方法和技术的应用。例如,有研究提出通过共创机制将非遗文化与时尚设计平台结合的新模式,旨在促进传统文化的现代转化与发展,这种跨领域合作模式为非遗文化的现代化转型提供了新的思路,有助于增强其吸引力和市场潜力[8];另一项研究探讨了基于信息融合技术的高校非遗文化教育实践,强调利用现代信息技术提升教学效果和学生参与度,使得学习体验更加互动和个性化[9];此外,关于Spring Boot 3.0的技术指南为构建高效、可扩展的后端系统提供了全面指导,这对于开发数字化平台具有重要的技术支撑作用[10]。然而,国外研究也存在一定的局限性。一方面,由于文化和社会背景的差异,一些成功案例可能不完全适用于中国的具体情境;另一方面,虽然技术的应用提高了传播效率,但如何保证技术与文化内容的深度融合而不忽视文化本质,依然是一个挑战。
总的来说,国外研究为“抚州非遗文化传承平台”的开发提供了宝贵的参考和技术支持,但在实际应用中需注意本地化调整和技术资源的有效配置。
2相关技术介绍
B/S(Browser/Server)架构是一种基于浏览器和服务器的应用架构模式。它以Web浏览器作为客户端,服务器端通过Web技术提供应用服务。客户端通过浏览器与服务器进行交互,用户无需安装专门的客户端应用程序,只需要通过互联网连接即可访问应用程序[11]。在B/S架构中,客户端主要承担用户界面的呈现和基本的输入输出功能,而核心的业务处理、数据存储等操作则由服务器端完成。这种架构的核心优势在于无需在每个客户端机器上安装或更新软件,只要用户的浏览器符合要求,就可以使用系统。
B/S模式三层结构图如图2-1所示。

图2-1 B/S模式三层结构图
2.2 SpringBoot框架
SpringBoot是一个用于简化Spring应用开发的开源框架,通过减少开发人员配置和依赖的复杂性,使得开发者能够快速构建基于Spring的生产级应用。SpringBoot基于Spring框架之上,提供了一种自配置的方式,使得开发者可以以最少的配置来启动和开发Spring应用[12]。它通过约定优于配置的原则,将常见的配置预设,使得开发人员能够聚焦于业务逻辑的实现,而不必过多关注繁琐的配置和环境搭建。
SpringBoot框架的核心特点之一是其自动配置功能。它能够根据项目中已存在的类和库,自动推断出开发环境的配置需求,减少了手动配置的工作量。SpringBoot还提供了嵌入式Web服务器支持(如Tomcat、Jetty等),使得应用可以以独立的Java应用形式运行,不再依赖外部的Web容器。这种特性使得SpringBoot特别适合于微服务架构的构建。SpringBoot还通过其提供的启动器(Starters)简化了常见功能的集成,例如数据库连接、消息队列、缓存、认证与授权等,从而提升了开发效率[13]。
2.3 Vue技术
Vue.js是一款用于构建用户界面的渐进式JavaScript框架,提供一种灵活而高效的方式来开发单页面应用(SPA)。Vue的设计理念是通过尽量简化开发过程,提供一种声明式的方式来构建用户界面。Vue.js通过数据驱动的视图模型,允许开发者以声明式语法绑定数据与视图,使得应用的状态和界面表现更加简洁和可维护。它的核心思想是通过组件化开发将复杂的UI拆分为可重用的独立模块,从而提升了代码的模块化、可维护性和可扩展性。
Vue.js具备响应式数据绑定和虚拟DOM的特性。响应式数据绑定意味着当数据变化时,Vue会自动更新与之绑定的DOM元素,从而实现视图的实时更新。虚拟DOM则是Vue.js的一种优化手段,通过将对DOM的操作抽象为一个虚拟的DOM树来提高性能,减少实际DOM操作的开销。Vue还提供了丰富的插件和工具,如Vue Router用于路由管理,Vuex用于状态管理,方便开发者构建复杂的前端应用。Vue的灵活性和简洁性使其成为现代Web开发中常用的前端框架之一[14]。
2.4 MySQL数据库
MySQL是一种开源的关系型数据库管理系统(RDBMS),基于SQL(结构化查询语言)进行数据操作。作为一个被广泛使用的数据库系统,MySQL具有高度的性能、可扩展性和可靠性。MySQL使用表格结构来存储数据,每个表由多个列和行组成,数据通过SQL查询语言进行操作[15]。MySQL支持多种数据类型,如整数、浮动小数、字符串、日期等,以满足不同应用场景对数据存储的需求。在实际应用中,MySQL通常用于存储和管理结构化数据,通过索引、视图、触发器等功能提升数据查询的效率和数据的完整性。
MySQL支持ACID事务特性(原子性、一致性、隔离性、持久性),确保数据库操作的可靠性和数据的一致性。它还支持多种存储引擎,其中InnoDB是最常用的存储引擎,具备事务支持、行级锁定和外键约束等特性,适用于高并发、高可靠性的数据存储需求。MySQL可以通过主从复制、分区和分库分表等技术实现横向扩展,以应对大规模数据存储和高负载的应用需求。MySQL还具有灵活的权限管理机制,支持用户角色管理、细粒度的权限控制等,保障数据的安全性。
3需求分析
从技术角度来看,Spring Boot作为一种轻量级、快速构建的Java框架,能够提高开发效率,降低系统的复杂程度,易于维护和升级。同时,MySQL作为关系型数据库,能够支持平台数据的存储与管理,保障系统的稳定性和高效性。因此,本系统具有技术可行性。
考虑到Springboot、Vue、MyBatis Plus及MySQL等均为开源技术,无需支付高昂的许可费用,大大降低了系统的开发成本。同时,这些技术拥有广泛的用户群体和成熟的社区支持,便于获取技术支持和资源共享。此外,系统的实施将显著用户体验,从而带来潜在的经济效益。因此,从经济角度来看,该系统的开发同样具备可行性。
系统设计应遵循用户友好原则,确保用户能够轻松上手并高效使用。通过合理的界面布局、直观的操作流程以及详尽的帮助文档,可以大大降低用户的学习成本,提高系统的操作可行性。此外,系统还应具备完善的权限管理和数据安全机制,确保操作的安全性和合规性。
对于抚州非遗文化传承平台,下面是系统性能分析表:
表3.1性能需求表
| 项目 | 内容 |
| 响应时间 | 系统对用户请求的响应时间需在500ms以内 |
| 并发用户数 | 系统需要支持1000个并发用户同时访问 |
| 吞吐量 | 系统每秒需要处理1000个请求 |
| 可用性 | 系统需要保证每月99.9%的可用性 |
| 数据安全 | 用户敏感数据需要加密存储,并支持数据库备份和恢复 |
| 数据一致性 | 系统中的数据操作需保证ACID特性,确保数据一致性 |
| 扩展性 | 系统需要支持水平扩展,能够方便地增加服务器节点以应对高请求量 |
| 可维护性 | 系统代码需要清晰易懂、结构良好,方便维护和修改 |
| 日志记录 | 系统需要记录用户操作日志、异常日志以及系统运行日志 |
| 监控报警 | 系统需要实时监控运行状态,当系统异常时能够及时发送警报通知相关人员 |
| 缓存设置 | 针对频繁使用的数据,系统需要进行合适的缓存 |
功能需求分析是对系统所需功能进行详细描述的过程,明确系统的目标、功能模块及其相互关系。在此阶段,结合用户需求、业务流程和技术架构,识别系统必须实现的各项功能,并对其优先级、实现方式和约束条件进行梳理。通过功能需求分析,确保系统设计能够满足实际需求,且具有良好的可用性、可维护性和扩展性,为后续的系统开发和测试提供明确的指导和依据。
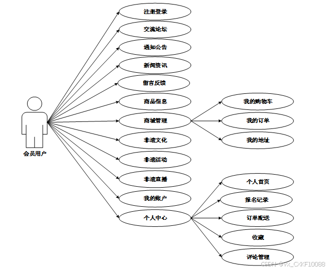
提供注册登录功能,游客可以通过注册功能,创建个人账号,注册成功后可根据账号密码登录系统前台,用户的首页提供了清晰的系统导航和信息展示,提供在线客服功能,在使用系统或购物过程中遇到问题可发送信息进行咨询。交流论坛功能允许用户浏览帖子内容或进行帖子的发布,并对帖子进行点赞、收藏和评论;通知公告功能使用户能够及时了解网站的最新动态和活动信息,而新闻资讯则提供有关抚州非遗文化的新闻,用户可以查看感兴趣的资讯,并可对内容进行点赞、收藏和评论;提供留言反馈功能,用户可对网站服务、功能提出建议,促进服务质量的持续改进;用户还可以通过商品信息功能查看有关抚州非遗文化的各类商品,查看商品详情,可将收藏商品、加入购物车或直接购买商品,提交订单后可在线支付费用,并可对购买过的商品进行评论;提供商城管理功能,可查看我的购物车,可查看购物车的商品,灵活调整商品数量,可以进行购买结算,查看我的订单详情,可在此提交订单售后,以及添加、管理我的地址;提供非遗文化、非遗活动和非遗直播模块,会员用户浏览这些内容并可进行点赞、收藏和评论操作。其中在非遗文化详情页面,用户可以在线观看视频,以更直观的了解非遗文化。在非遗活动详情页面,会员用户可以对感兴趣的活动在线提交报名信息。在非遗直播详情页面,提供直播链接,用户可点击链接,实现自动跳转。
在我的账户,用户可点击进入个人资料,对个人资料和密码进行更新修改。个人中心进一步细化用户管理,用户可以查看自己提交的报名记录详情和审核状态;可以查看自己的订单配送情况,可进行签收操作;此外,用户还可以管理自己的收藏和评论,点击收藏可查看自己收藏的内容,可点击跳转至原文,也可进行删除操作。在评论管理,可查看自己评论的详情和被回复内容,可点击跳转查看评论来源,也可进行删除操作。
会员用户用例图如图3-1所示。
图3-1 会员用户用例图
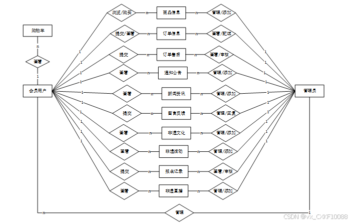
管理员凭账号密码可以登录系统前台和后台,管理员在前台可查看用户发送的咨询信息并进行回复。在后台可对个人信息和密码进行管控,在后台首页可以查看系统的运营数据图表,包含商品销售金额统计和商品销售数量统计图表,可按日期筛选查看,并据此做出决策。此外,管理员可以管理系统用户,可对用户信息进行增删改查操作。管理员能够对非遗文化、非遗活动和非遗直播进行管理,可查看详情和用户评论,也可进行添加、删除操作;并对项目分类进行管理和添加。管理员可以查看用户提交的报名记录,并进行审核。在留言管理中查看并及时回复用户在系统中的留言,加强与用户的沟通交流。
对于系统的整体显示,管理员可以进行系统管理(轮播图),调整和更新轮播图的内容。通知公告管理使管理员能够发布或管理系统的公告,确保用户及时获取最新信息。同时,管理员还负责管理新闻资讯,发布新闻内容并对其进行分类,以便用户可以方便地查看相关信息。在交流管理中,管理员可以查看、管理交流论坛帖子及其评论,可以删除帖子,并对论坛分类进行管理和维护;管理员在商城管理中,可查看商品信息详情及其评论,可以删除商品信息,也可进行商品信息的添加,并可在分类列表,对商品分类进行添加、管理操作,在订单列表,查看订单详情,对已支付订单及时进行配送操作,在订单配送中可以查看订单配送详情,修改配送状态,在订单售后查看,用户提交的售后信息,并进行审核处理。
管理员用例图如图3-2所示。

图3-2管理员用例图
3.4系统流程分析
3.4.1程序操作流程
用户访问系统,可以选择进行注册或登录操作。注册成功后,用户可以使用注册的账号登录平台。登录后的用户可以进入系统功能界面,使用自己权限内的功能操作。程序操作流程图如图3-3所示。

图3-3 程序操作流程图
3.4.2登录流程
用户访问系统,进入登录页面页面,入其用户名和密码,后端服务接收登录请求,验证用户提供的用户名和密码是否匹配数据库中存储的信息,验证通过即可登录成功。登录流程图如图3-4所示。

图3-4 登录流程图
3.4.3注册流程
未有账号的用户可进入注册界面进行注册操作,填写注册表格,包括用户名、密码、电子邮件等必要信息。后台系统验证并保存用户提交的信息。分配唯一用户标识符。注册成功后,用户可以使用账号密码进行登录。用户注册流程图如图3-5所示。

图3-5注册流程图
4系统设计
系统由表现层、业务逻辑层、数据访问层和数据库服务器组成。表现层通过浏览器(如IE、Chrome、Firefox)与用户交互,采用FreeMarker、Bootstrap、jQuery等技术实现界面呈现。业务逻辑层负责处理系统的核心业务逻辑,通过分模块设计实现功能分离。数据访问层使用MyBatis框架连接数据库,执行数据的增删改查操作。数据库服务器采用MySQL进行数据存储和管理,为系统提供稳定的数据库支持。整个架构通过Tomcat服务器完成用户请求的接收和处理,确保系统的高效运行。整个系统架构如图4-1所示。

图4-1 系统架构图

图4-2 系统功能结构图
数据库设计是系统开发中至关重要的环节,为系统提供高效、规范的数据存储和管理方案。设计过程包括需求分析、实体设计、表设计和逻辑结构设计。首先,通过分析业务需求,确定系统的核心实体及其属性,同时明确实体间的关系。接着,将实体抽象为具体的数据库表,为每张表定义字段名、数据类型、主键和外键,通过主外键关系和关联表设计,保证数据的完整性和一致性。最后,数据库逻辑设计进一步优化表之间的关系,通过索引、视图和存储过程提升查询效率和操作性能。整个设计需严格遵循规范,避免数据冗余和冲突,确保系统在高并发访问和复杂数据处理场景下的稳定性和高效性。
数据库实体设计是数据库设计的关键步骤,对实际业务逻辑中涉及的实体及其属性进行抽象建模,明确系统中的主要信息对象及其关系。在实体设计中,根据需求分析确定系统的核心实体,如用户、角色、权限等,提取实体的主要属性,如用户的ID、姓名、联系方式,名称、类型等,同时定义各实体之间的关系,包括一对一、一对多、多对多等。在设计过程中,注重实体的完整性、规范性和唯一性,确保设计能够满足系统功能需求,并为后续的表设计提供清晰的结构框架。实体设计需遵循数据库设计的标准化要求,避免数据冗余和不必要的复杂度。
系统全局E-R图如图4-3所示。

图4-3系统E-R图
下面是根据抚州非遗文化传承平台总E-R关系图得出的很多实体图,如下列出。

图4-4会员用户E-R关系图

图4-5商品信息E-R关系图

图4-6订单列表E-R关系图

图4-7订单配送E-R关系图

图4-8订单售后E-R关系图

图4-9非遗文化E-R关系图

图4-10非遗活动E-R关系图

图4-11报名记录E-R关系图

图4-12非遗直播E-R关系图
数据库表设计基于实体设计,将抽象的实体映射为具体的表结构。设计过程中,为每个实体定义表名、字段名及数据类型。根据业务需求,合理定义主键、外键及约束条件,确保表之间的关联性,例如通过外键建立用户表和角色表之间的关系。表设计时注重数据存储的完整性、一致性,并通过索引优化查询效率,最终确保数据库结构能够支持系统的功能需求。以下是系统的数据库表设计展示。
表 4-1-commodity_information(商品信息)
| 编号 | 字段名 | 类型 | 长度 | 是否非空 | 是否主键 | 注释 |
| 1 | commodity_information_id | int | 是 | 是 | 商品信息ID | |
| 2 | fabrication_process | varchar | 64 | 否 | 否 | 制作工艺 |
| 3 | collect_len | int | 是 | 否 | 收藏数 | |
| 4 | comment_len | int | 是 | 否 | 评论数 | |
| 5 | cart_title | varchar | 125 | 否 | 否 | 标题 |
| 6 | cart_img | text | 65535 | 否 | 否 | 封面图 |
| 7 | cart_description | varchar | 255 | 否 | 否 | 描述 |
| 8 | cart_price_ago | double | 是 | 否 | 原价 | |
| 9 | cart_price | double | 是 | 否 | 卖价 | |
| 10 | cart_inventory | int | 是 | 否 | 商品库存 | |
| 11 | cart_type | varchar | 64 | 是 | 否 | 商品分类 |
| 12 | cart_content | longtext | 4294967295 | 否 | 否 | 正文 |
| 13 | cart_img_1 | text | 65535 | 否 | 否 | 主图1 |
| 14 | cart_img_2 | text | 65535 | 否 | 否 | 主图2 |
| 15 | cart_img_3 | text | 65535 | 否 | 否 | 主图3 |
| 16 | cart_img_4 | text | 65535 | 否 | 否 | 主图4 |
| 17 | cart_img_5 | text | 65535 | 否 | 否 | 主图5 |
| 18 | create_time | datetime | 是 | 否 | 创建时间 | |
| 19 | update_time | timestamp | 是 | 否 | 更新时间 |
表 4-2-goods(商品信息)
| 编号 | 字段名 | 类型 | 长度 | 是否非空 | 是否主键 | 注释 |
| 1 | goods_id | mediumint | 是 | 是 | 产品ID | |
| 2 | title | varchar | 125 | 否 | 否 | 标题 |
| 3 | img | text | 65535 | 否 | 否 | 封面图:用于显示于产品列表页 |
| 4 | description | varchar | 255 | 否 | 否 | 描述 |
| 5 | price_ago | double | 是 | 否 | 原价 | |
| 6 | price | double | 是 | 否 | 卖价 | |
| 7 | sales | int | 是 | 否 | 销量 | |
| 8 | inventory | int | 是 | 否 | 商品库存 | |
| 9 | type | varchar | 64 | 是 | 否 | 商品分类 |
| 10 | hits | int | 是 | 否 | 点击量 | |
| 11 | content | longtext | 4294967295 | 否 | 否 | 正文 |
| 12 | img_1 | text | 65535 | 否 | 否 | 主图1 |
| 13 | img_2 | text | 65535 | 否 | 否 | 主图2 |
| 14 | img_3 | text | 65535 | 否 | 否 | 主图3 |
| 15 | img_4 | text | 65535 | 否 | 否 | 主图4 |
| 16 | img_5 | text | 65535 | 否 | 否 | 主图5 |
| 17 | create_time | timestamp | 是 | 否 | 创建时间 | |
| 18 | update_time | timestamp | 是 | 否 | 更新时间 | |
| 19 | customize_field | text | 65535 | 否 | 否 | 自定义字段 |
| 20 | source_table | varchar | 255 | 否 | 否 | 来源表 |
| 21 | source_field | varchar | 255 | 否 | 否 | 来源字段 |
| 22 | source_id | int | 是 | 否 | 来源ID | |
| 23 | user_id | int | 否 | 否 | 添加人 |
表 4-3-intangible_cultural_heritage_live(非遗直播)
| 编号 | 字段名 | 类型 | 长度 | 是否非空 | 是否主键 | 注释 |
| 1 | intangible_cultural_heritage_live_id | int | 是 | 是 | 非遗直播ID | |
| 2 | live_title | varchar | 64 | 否 | 否 | 直播标题 |
| 3 | live_label | varchar | 64 | 否 | 否 | 直播标签 |
| 4 | live_date | date | 否 | 否 | 直播日期 | |
| 5 | live_link | text | 65535 | 否 | 否 | 直播链接 |
| 6 | cover_image | varchar | 255 | 否 | 否 | 封面图片 |
| 7 | live_introduction | longtext | 4294967295 | 否 | 否 | 直播介绍 |
| 8 | praise_len | int | 是 | 否 | 点赞数 | |
| 9 | collect_len | int | 是 | 否 | 收藏数 | |
| 10 | comment_len | int | 是 | 否 | 评论数 | |
| 11 | create_time | datetime | 是 | 否 | 创建时间 | |
| 12 | update_time | timestamp | 是 | 否 | 更新时间 |
表 4-4-non_heritage_activities(非遗活动)
| 编号 | 字段名 | 类型 | 长度 | 是否非空 | 是否主键 | 注释 |
| 1 | non_heritage_activities_id | int | 是 | 是 | 非遗活动ID | |
| 2 | activity_name | varchar | 64 | 否 | 否 | 活动名称 |
| 3 | activity_label | varchar | 64 | 否 | 否 | 活动标签 |
| 4 | activity_date | date | 否 | 否 | 活动日期 | |
| 5 | activity_location | varchar | 64 | 否 | 否 | 活动地点 |
| 6 | cover_image | varchar | 255 | 否 | 否 | 封面图片 |
| 7 | activity_introduction | longtext | 4294967295 | 否 | 否 | 活动介绍 |
| 8 | praise_len | int | 是 | 否 | 点赞数 | |
| 9 | collect_len | int | 是 | 否 | 收藏数 | |
| 10 | comment_len | int | 是 | 否 | 评论数 | |
| 11 | registration_record_limit_times | int | 是 | 否 | 报名限制次数 | |
| 12 | create_time | datetime | 是 | 否 | 创建时间 | |
| 13 | update_time | timestamp | 是 | 否 | 更新时间 |
表 4-5-non_heritage_culture(非遗文化)
| 编号 | 字段名 | 类型 | 长度 | 是否非空 | 是否主键 | 注释 |
| 1 | non_heritage_culture_id | int | 是 | 是 | 非遗文化ID | |
| 2 | project_name | varchar | 64 | 否 | 否 | 项目名称 |
| 3 | project_classification | varchar | 64 | 否 | 否 | 项目分类 |
| 4 | inheritor | varchar | 64 | 否 | 否 | 传承人 |
| 5 | introductory_video | varchar | 255 | 否 | 否 | 介绍视频 |
| 6 | release_date | date | 否 | 否 | 发布日期 | |
| 7 | cover_image | varchar | 255 | 否 | 否 | 封面图片 |
| 8 | inheritance_introduction | text | 65535 | 否 | 否 | 传承介绍 |
| 9 | project_distribution | text | 65535 | 否 | 否 | 项目分布 |
| 10 | project_introduction | longtext | 4294967295 | 否 | 否 | 项目介绍 |
| 11 | hits | int | 是 | 否 | 点击数 | |
| 12 | praise_len | int | 是 | 否 | 点赞数 | |
| 13 | collect_len | int | 是 | 否 | 收藏数 | |
| 14 | comment_len | int | 是 | 否 | 评论数 | |
| 15 | recommend | int | 是 | 否 | 智能推荐 | |
| 16 | create_time | datetime | 是 | 否 | 创建时间 | |
| 17 | update_time | timestamp | 是 | 否 | 更新时间 |
表 4-6-order(订单)
| 编号 | 字段名 | 类型 | 长度 | 是否非空 | 是否主键 | 注释 |
| 1 | order_id | int | 是 | 是 | 订单ID | |
| 2 | order_number | varchar | 64 | 否 | 否 | 订单号 |
| 3 | goods_id | mediumint | 是 | 是 | 商品ID | |
| 4 | title | varchar | 255 | 否 | 否 | 商品标题 |
| 5 | img | varchar | 255 | 否 | 否 | 商品图片 |
| 6 | price | double | 是 | 否 | 价格 | |
| 7 | price_ago | double | 是 | 否 | 原价 | |
| 8 | num | int | 是 | 否 | 数量 | |
| 9 | price_count | double | 是 | 否 | 总价 | |
| 10 | norms | varchar | 255 | 否 | 否 | 规格 |
| 11 | type | varchar | 64 | 是 | 否 | 商品分类 |
| 12 | contact_name | varchar | 32 | 否 | 否 | 联系人姓名 |
| 13 | contact_email | varchar | 125 | 否 | 否 | 联系人邮箱 |
| 14 | contact_phone | varchar | 11 | 否 | 否 | 联系人手机 |
| 15 | contact_address | varchar | 255 | 否 | 否 | 收件地址 |
| 16 | postal_code | varchar | 9 | 否 | 否 | 邮政编码 |
| 17 | user_id | int | 是 | 否 | 买家ID | |
| 18 | merchant_id | mediumint | 是 | 否 | 商家ID | |
| 19 | create_time | timestamp | 是 | 否 | 创建时间 | |
| 20 | update_time | timestamp | 是 | 否 | 更新时间 | |
| 21 | description | varchar | 255 | 否 | 否 | 描述 |
| 22 | state | varchar | 16 | 是 | 否 | 订单状态:待付款,待发货,待签收,已签收,待退款,已退款,已拒绝,已完成 |
| 23 | remark | text | 65535 | 否 | 否 | 订单备注 |
| 24 | delivery_state | varchar | 16 | 否 | 否 | 发货状态:未配送,已配送 |
| 25 | vip_discount | double | 否 | 否 | 折扣 |
表 4-7-order_after_sale(订单售后)
| 编号 | 字段名 | 类型 | 长度 | 是否非空 | 是否主键 | 注释 |
| 1 | order_after_sale_id | int | 是 | 是 | 订单售后ID | |
| 2 | order_id | int | 是 | 否 | 订单ID | |
| 3 | order_number | varchar | 64 | 否 | 否 | 订单号 |
| 4 | goods_id | mediumint | 是 | 否 | 商品id | |
| 5 | title | varchar | 255 | 否 | 否 | 商品标题 |
| 6 | price | double | 是 | 否 | 价格 | |
| 7 | price_ago | double | 是 | 否 | 原价 | |
| 8 | num | int | 是 | 否 | 数量 | |
| 9 | price_count | double | 是 | 否 | 总价 | |
| 10 | user_id | int | 是 | 否 | 买家ID | |
| 11 | merchant_id | mediumint | 是 | 否 | 商家ID | |
| 12 | state | varchar | 16 | 是 | 否 | 订单状态:待付款,待发货,待签收,已签收,待退款,已退款,已拒绝,已完成 |
| 13 | after_state | varchar | 16 | 否 | 否 | 售后状态:未审核,未通过,已通过 |
| 14 | after_state_reply | varchar | 255 | 否 | 否 | 售后回复 |
| 15 | type | varchar | 255 | 否 | 否 | 售后类型 |
| 16 | content_desc | varchar | 255 | 否 | 否 | 售后内容 |
| 17 | imgs | varchar | 1000 | 否 | 否 | 售后凭证 |
| 18 | create_time | timestamp | 是 | 否 | 创建时间 | |
| 19 | update_time | timestamp | 是 | 否 | 更新时间 |
表 4-8-registration_record(报名记录)
| 编号 | 字段名 | 类型 | 长度 | 是否非空 | 是否主键 | 注释 |
| 1 | registration_record_id | int | 是 | 是 | 报名记录ID | |
| 2 | activity_name | varchar | 64 | 否 | 否 | 活动名称 |
| 3 | activity_date | date | 否 | 否 | 活动日期 | |
| 4 | activity_location | varchar | 64 | 否 | 否 | 活动地点 |
| 5 | member_user | int | 否 | 否 | 会员用户 | |
| 6 | user_name | varchar | 64 | 否 | 否 | 用户姓名 |
| 7 | contact_phone | varchar | 64 | 否 | 否 | 联系电话 |
| 8 | registration_content | text | 65535 | 否 | 否 | 报名内容 |
| 9 | examine_state | varchar | 16 | 是 | 否 | 审核状态 |
| 10 | examine_reply | varchar | 255 | 否 | 否 | 审核回复 |
| 11 | create_time | datetime | 是 | 否 | 创建时间 | |
| 12 | update_time | timestamp | 是 | 否 | 更新时间 | |
| 13 | source_table | varchar | 255 | 否 | 否 | 来源表 |
| 14 | source_id | int | 否 | 否 | 来源ID | |
| 15 | source_user_id | int | 否 | 否 | 来源用户 |
5系统实现
5.1.1用户注册
用户注册时,系统要求用户提供必要的信息,例如账号、密码、昵称、邮箱等。这些信息通常由用户在注册表单中输入,并通过前端验证确保格式的正确性。注册过程完成后,系统会为新用户创建一个账户。这包括分配一个唯一的用户ID和设置初始的权限或者角色。用户注册界面如下图所示。
图5-1用户注册界面图
会员用户登录成功后,可进行系统首页。前台首页模块是系统的主入口,通过清晰的界面布局和内容展示,为用户提供良好的导航菜单、轮播图、功能浏览体验,引导用户进行系统内各项操作。此外,首页提供客服功能,在使用系统或购物过程中遇到问题可发送信息进行咨询。首页界面如下图所示。
图5-2首页界面图
用户在交流论坛可以浏览帖子内容,并可对内容进行点赞、收藏和评论操作。也可点击发布内容,上传封面图,填写标题、分类、标签和正文等信息提交进行帖子的发布,与其他用户进行交流互动。交流论坛界面如下图所示。
图5-3交流论坛界面
会员用户进入商品信息页面,可以查看有关抚州非遗文化的各类商品,可按分类筛选查询,查看商品详情,可收藏商品、加入购物车和购买商品,提交订单后可在线支付费用,并可对购买过的商品进行评论。商品信息详情界面如下图所示。
图5-4商品信息详情界面
用户在我的订单可以查看自己购买的订单信息,可按订单状态筛选查看,可点击售后申请,选择售后类型、填写售后内容和上传相关凭证,提交订单售后,提交后需经管理员审核同意,用户可在此查看审核状态。我的订单界面如下图所示。
图5-5我的订单界面
售后申请界面如下图所示。
图5-6售后申请界面
在非遗文化模块,会员用户可以查看非遗文化列表,可按项目名称、项目分类筛选查看,点击图片查看详情,可对内容进行点赞、收藏和评论。还可以在线观看视频,以便更直观的了解非遗文化。此外,在非遗文化详情页添加了地图接口,方便用户查看位置。非遗文化界面如下图所示。
图5-7非遗文化界面
在非遗活动模块,会员用户可以查看非遗活动列表,可按活动名称搜索查看,点击图片查看详情,可对内容进行点赞、收藏和评论。提供报名入口,会员用户可以对感兴趣的活动在线提交报名信息。非遗活动详情界面如下图所示。
图5-8非遗活动详情界面
在非遗直播模块,会员用户可以查看非遗直播列表,可按直播标题搜索查看,点击图片查看详情,可对内容进行点赞、收藏和评论,此外,详情页面提供直播链接,用户点击链接,可以实现自动跳转,方便用户快速找到直播。非遗直播详情界面如下图所示。
图5-9非遗直播详情界面
会员用户进入个人中心模块,可以查看自己提交的报名记录,可按活动名称、用户姓名和审核状态进行查询,可查看详情,包含活动名称、活动日期、活动地点、会员用户、用户姓名、联系电话、报名内容、审核状态和审核回复等。报名记录界面如下图所示。
图5-10报名记录界面
订单配送模块,用户可以查看查看订单详情,包含订单号、商品名称、购买数量、交易总额、发货日期、配送单号、配送状态和签收状态等信息,可进行签收操作。订单配送界面如下图所示。
图5-11订单配送界面
管理员凭账号密码可以登录系统后台,并对个人信息和密码进行管控,在后台首页可以查看系统的销售数据图表,包含商品销售金额统计和商品销售数量统计图表,可按日期筛选查看,并可据此做出决策。后台首页界面如下图所示。
图5-12后台首页界面
在“系统用户”模块下,管理员可以管理系统上的两类用户:管理员和会员用户。管理员可以进行用户的增、删、改、查操作,包括设置权限、修改用户信息等。系统用户界面如下图所示。
图5-13系统用户界面
管理员点击“非遗文化管理”这一菜单会显示项目非遗文化列表和非遗文化添加两个子菜单,点击“非遗文化列表”可以查看非遗文化详情及其评论,可以删除不要的非遗文化。点击“非遗文化添加”,管理员可以填写项目名称、传承人、传承介绍、项目分布、项目介绍,选择项目分类,上传介绍视频等内容,点击提交添加新的非遗文化。管理员还具有对项目分类的增删改查权限。非遗文化添加界面如下图所示。
图5-14非遗文化添加界面
管理员可以在后台添加和管理非遗活动,为用户提供丰富的活动选择,用户可以在前台进行浏览并提交报名记录。管理员在后台的报名记录管理中,可实时查看用户提交的报名信息,并进行审核处理。报名审核界面如下图所示。
图5-15报名审核界面
管理员点击“非遗直播管理”这一菜单会显示项目非遗直播列表和非遗直播添加两个子菜单,点击“非遗直播列表”可以查看非遗直播详情及其评论,可以删除不要的非遗直播信息。点击“非遗直播添加”,管理员可以填写直播标题、直播标签、直播日期、直播链接和直播介绍,上传封面图片,点击提交添加新的非遗直播。非遗直播添加界面如下图所示。
图5-16非遗直播添加界面
5.2.6系统管理
管理员点击“系统管理”菜单,可以进行轮播图管理,此模块赋予管理员灵活调整平台首页视觉展示的能力。通过后台操作,管理员可以轻松上传、替换或删除轮播图,设置图片链接,引导用户关注热门信息。系统管理界面如下图所示。
图5-17系统管理界面
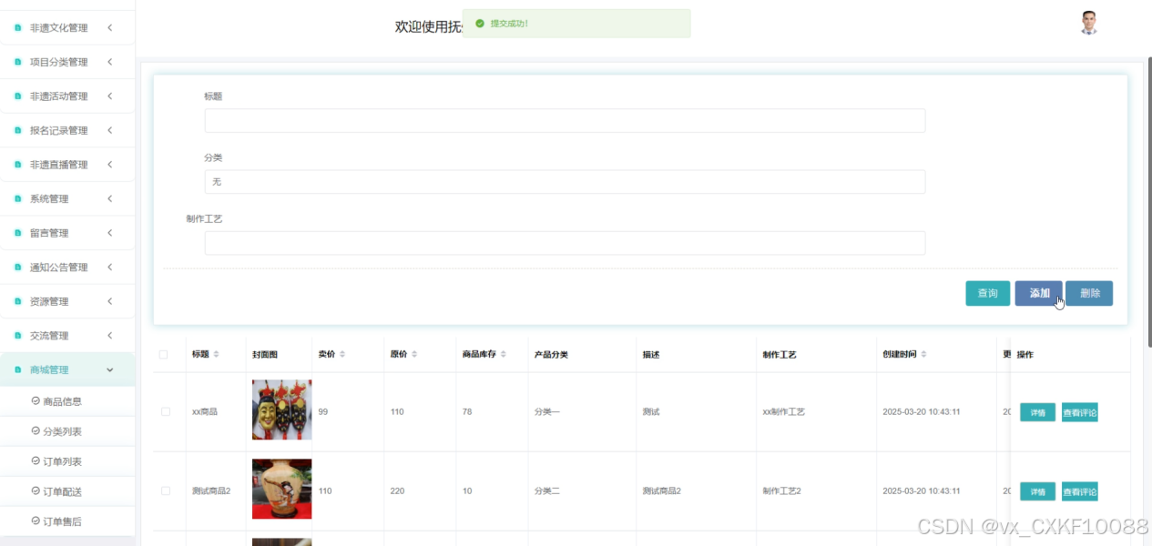
管理员点击“商城管理”菜单,可查看商品信息列表、商品详情及其评论,可以删除商品信息,也可进行商品信息的添加,并可在分类列表,对商品分类进行添加、删除操作;在订单列表可查看订单详情,对已支付订单及时进行配送操作;在订单配送中可以查看订单配送详情,修改配送状态;在订单售后可查看用户提交的售后信息,并进行审核处理。商城管理界面如下图所示。
图5-18商城管理界面
订单售后审核界面如下图所示。
图5-19订单售后审核界面
6系统测试
6.1测试目的
测试的主要目的是确保系统的功能和性能满足预期的需求,同时识别和修复潜在的缺陷。通过系统测试,可以验证各个功能模块的正确性和稳定性,确保系统在不同使用场景下的表现符合设计要求。测试目的包括确认系统功能的完整性、验证数据处理的准确性、评估系统的性能和安全性。测试还可以提高用户满意度,保证用户在使用系统时获得流畅和可靠的体验。通过全面的测试,可以降低后期维护成本,减少系统上线后出现故障的风险,从而保障系统的长期稳定运行。
6.2测试方法
在本系统中,测试方法主要依赖于测试用例的设计与执行。测试用例是根据系统需求文档编写的,覆盖所有功能模块及其边界情况。每个测试用例包含输入数据、预期结果和实际结果的对比,以验证系统的功能是否按预期工作。
常见的测试用例包括功能测试用例、边界测试用例和异常测试用例。功能测试用例针对系统的各项功能进行验证;边界测试用例则侧重于输入数据的边界条件,验证系统在极端情况下是否能够稳定运行;异常测试用例则用于验证系统在处理错误输入或异常情况时的反应。本文选择功能测试用例进行系统测试。
在测试执行过程中,记录每个用例的执行结果,并根据实际结果与预期结果的对比,判断系统是否存在缺陷。通过系统化的测试用例执行,可以有效提高测试的覆盖率和效率,为系统的最终上线提供保障。
6.3测试内容
通过对系统中所含的主要实体对象及其功能操作进行测试用例设计。以下是详细的测试:
表6-1用户注册登录测试表
用户注册登录测试用例:
| 用例说明 | 测试目的 | 测试步骤 | 预期结果 | 输出结果 | 通过情况 |
| 用户注册、登录 | 测试用户正确注册、登录 |
| 用户注册成功,登录成功 | 结果输出符合预期 | 通过 |
表6-2我的订单测试表
我的订单用例:
| 用例说明 | 测试目的 | 测试步骤 | 预期结果 | 输出结果 | 通过情况 |
| 我的订单 | 测试用户我的订单功能 |
| 支付成功,生成我的订单信息 | 结果输出符合预期 | 通过 |
表6-3非遗文化评论测试表
非遗文化评论测试用例:
| 用例说明 | 测试目的 | 测试步骤 | 预期结果 | 输出结果 | 通过情况 |
| 非遗文化评论 | 测试用户非遗文化评论功能 | 1、在首页点击非遗文化并看详情; 2、点击评论,输入相关信息点击提交 | 生成新的评论信息 | 结果输出符合预期 | 通过 |
表6-4商品信息添加测试表
管理员商品信息添加测试用例:
| 用例说明 | 测试目的 | 测试步骤 | 预期结果 | 输出结果 | 通过情况 |
| 商品信息添加测试 | 测试管理员添加商品信息功能 |
| 商品信息添加成功 | 结果输出符合预期 | 通过 |
表6-5通知公告删除测试表
通知公告删除测试用例:
| 用例说明 | 测试目的 | 测试步骤 | 预期结果 | 输出结果 | 通过情况 |
| 通知公告删除测试 | 测试通知公告删除功能 |
| 通知公告删除成功,前端不在展示该公告 | 结果输出符合预期 | 通过 |
6.4测试结果
在本次测试的过程主要针对所有功能下的添加操作,修改操作和删除操作,并以真实数据一一进行相关功能项目的输入,最终能够保证每个项目涉及的功能都是能够正常运行,因此能够保证本次设计的,已实现的功能能够正常运行并且相关数据库的信息也同样保证正确。
7总结
本课题围绕“抚州非遗文化传承平台”的设计与实现,通过Spring Boot框架构建了一个集文化传播、商品展示、用户互动和后台管理于一体的综合性系统。通过该平台,用户可以便捷地了解抚州丰富的非物质文化遗产,参与线上交流、活动报名、直播观看以及商品交易等多元化的互动形式,极大地提升了抚州非遗文化的传播广度与公众参与度。同时,平台也为管理员提供了高效的内容管理与数据监控手段,助力抚州非遗文化的数字化运营与维护。
在开发过程中,平台充分考虑了用户体验与功能实用性,融合了在线客服 、在线支付、评论互动、留言反馈等多种模块,实现了抚州非遗文化传播与用户服务的高效整合。通过集成这些功能模块,平台不仅能够提供流畅且便捷的用户体验,还确保了用户在浏览信息、参与互动、购买商品等各个环节中遇到的问题能够得到及时解决。通过技术手段优化信息展示与交互流程,增强了用户的参与感和归属感,这不仅提升了非遗文化传播的效率,也为非遗项目的产品化、市场化提供了可行路径,进一步推动了传统文化与现代生活的深度融合。
展望未来,随着信息技术的不断发展,“抚州非遗文化传承平台”可以在现有基础上进一步融合人工智能、大数据分析和虚拟现实等新兴技术,提升平台智能化与沉浸感。例如,引入智能推荐算法,根据用户兴趣精准推送非遗内容、商品或活动;利用大数据分析用户行为,辅助管理者优化运营策略;结合VR/AR技术打造虚拟展馆或非遗技艺体验场景,让用户获得更直观、生动的文化体验。同时,平台还可拓展移动端应用,增强社交功能,鼓励更多年轻人参与非遗传播,为中华优秀传统文化的传承与创新发展提供有力支撑。
参考文献
[1]朱亚帅.抚州市金溪县浒湾刻书技艺传承与保护研究策略[J].新楚文化,2024,(25):72-75.
[2]刘丹.非遗文化生态重构:价值、困境与实践路径[J].中国文化遗产,2024,(06):92-97.
[3]张洋.数字化时代科技赋能非遗文化传承与推广的路径探究[J].教育传媒研究,2024,(05):93-95.
[4]崔琮珊.非遗文化和群众文化活动的融合研究[J].中国民族博览,2024,(20):89-91.
[5]周立军.非遗文化传承与创新的数字化构建[J].现代商贸工业,2025,(04):16-18.
[6]肖锋,吴佳丽.非遗直播的传播效应与当代实践[J].南宁师范大学学报(哲学社会科学版),2025,46(01):12-24.
[7]地力娜尔·君马克.融媒体视域下的非遗文化传承创新研究[J].丝网印刷,2024,(24):115-117.
[8]Lan T ,Han Y .Cultural Inheritance and Innovation: A New Mechanism for Cooperation between "Intangible Cultural Heritage" and Fashion Design Platform from the Perspective of Co-Creation[J].Journal of Sociology and Ethnology,2024,6(4):
[9]He S ,Li J .Practice and research on non-foreign heritage culture inheritance education in universities based on information fusion technology[J].Applied Mathematics and Nonlinear Sciences,2024,9(1):
[10]Ahmet M .Mastering Spring Boot 3.0:A comprehensive guide to building scalable and efficient backend systems with Java and Spring[M].Packt Publishing Limited:2024-06-28.
[11]付世军,卢淞岩,李梦,等.基于B/S架构的智慧农业管理系统的设计与实现[J].湖北农业科学,2025,64(01):154-161.
[12]胡荣,羊雪玲.基于Spring Boot前后端分离Web系统的设计与实现[J].新能源与智能网联,2024,(01):88-97.
[13]杨晟,罗奇.基于Spring Boot的在线商城系统设计[J].科技创新与应用,2022,12(19):58-61.
[14]秦冬.浅析Vue框架在前端开发中的应用[J].信息与电脑(理论版),2024,36(13):61-63.
[15]李艳杰.MySQL数据库下存储过程的综合运用研究[J].现代信息科技,2023,7(11):80-82+88.
[16]彭茜.新媒体时代“非遗”文化传承与发展策略研究[J].声屏世界,2024,(22):98-101.
[17]崔琮珊.浅谈非遗文化传承对群众文化建设的意义[J].中国民族博览,2023,(23):75-77.
[18]施丁琪,胡婧怡,马晶梅.我国非遗电商平台优化研究[J].北方经贸,2023,(07):68-70.
[19]杨函,谢欣,卓玛雁玥,等.非物质文化遗产传承与发展研究[C]//成都信息工程大学管理学院.“劳动保障研究”2023研讨会论文集.成都信息工程大学;,2023:53-58.
致谢
在我的毕业论文即将完成之际,我想对那些曾经给予我支持、帮助还有鼓励的人表达我内心的感激之情。
我要感谢给予我论文指导的指导老师,从开题报告,任务书,论文大纲的编写与系统的功能框架设计,到最终的毕业论文,都是指导老师全程参与的悉心指导和帮忙,才能够让我的毕业论文可以符合学院要求编写完成。指导老师一丝不苟的教学精神以及在学术上的严谨作风,这些优点是值得我不断去努力学习的。
还有要感谢大学同学的陪伴与帮助,在我独立编写毕业论文期间,大学同学的鼓励与耐心的帮助使得我少走很多弯路,节省毕业论文的编写时间,让我有更多精力去完善我开发的系统。
最后要感谢我最亲密的家人带给我的包容和关爱。我能够安心学习也是来源于家人们对我的无微不至的照顾,我才可以顺利的完成大学学业。
在今后的工作中、生活中,我会一直谨记老师们的教诲,并通过不懈的努力和追求来提升自己,以此报答那些曾支持过以及帮助过我的人!
抚州非遗文化传承平台设计

被折叠的 条评论
为什么被折叠?



