摘 要
校园机动车管理系统是一款专为校园环境设计的车辆管理解决方案,旨在有效管理和优化校园内机动车的使用和停车资源分配。该系统支持学生用户与教职工用户的注册登录,并提供了一系列功能以满足不同用户群体的需求。学生用户能够查看网站公告、校园资讯、车位信息及机动车信息,并进行相应的点赞、收藏和评论操作。此外,学生用户还可以预约车位或添加出行信息,以及在个人中心管理自己的预约、收藏和评论。同样,教职工用户也享有类似的权限,可以方便地获取校园资讯,预约车位并管理个人信息。
对于系统管理员而言,校园机动车管理系统提供了强大的后台管理功能,确保系统的顺畅运行和数据的安全性。管理员不仅能够查看和审核所有用户(包括学生和教职工)的预约请求,还能对车位类型、车位信息、机动车信息等关键数据进行增删改查操作。此外,管理员负责维护网站公告和校园资讯,通过发布重要通知和更新资讯内容来保持用户间的良好沟通。该系统还具备出行预约管理、轮播图管理和资源管理等功能模块,进一步增强了用户体验,提升了校园机动车管理的效率和透明度。
关键词:校园机动车管理系统;Spring Boot;Java;MySQL
ABSTRACT
The Campus Motor Vehicle Management System is a vehicle management solution designed specifically for the campus environment to effectively manage and optimize the use of motor vehicles and the allocation of parking resources on campus. The system supports the registration and login of student users and faculty users, and provides a series of functions to meet the needs of different user groups. Student users can view website announcements, campus information, parking information and motor vehicle information, and perform corresponding likes, favorites and comments. In addition, student users can reserve a parking space or add travel information, as well as manage their own reservations, favorites and comments in the personal center. Similarly, faculty and staff users enjoy similar rights to easily access campus information, reserve parking Spaces, and manage personal information.
For the system administrator, the campus vehicle management system provides a powerful background management function to ensure the smooth operation of the system and the security of the data. Administrators can not only view and review the reservation requests of all users (including students and staff), but also add, delete, modify and check key data such as parking space type, parking space information, and motor vehicle information. In addition, the administrator is responsible for maintaining website announcements and campus information, and maintaining good communication among users by issuing important notices and updating information content. The system also has functional modules such as travel reservation management, rotation chart management and resource management, which further enhances the user experience and improves the efficiency and transparency of campus motor vehicle management.
Keywords: Campus motor vehicle management system; Spring Boot; Java; MySQL
目 录
第1章绪 论
1.1研究背景及意义
随着我国高等教育的快速发展,校园规模不断扩大,机动车数量也随之增加。然而,许多高校缺乏有效的机动车管理系统,导致停车难、管理混乱等问题日益突出。这不仅影响了师生的工作学习效率,也对校园环境和安全造成了威胁。因此,开发一套高效、智能的校园机动车管理系统显得尤为必要。通过该系统,可以实现车位资源的合理分配与利用,提升校园交通管理水平,创造更加和谐有序的校园环境。
在信息化和智能化快速发展的今天,各类智能管理系统在不同领域得到了广泛应用。校园机动车管理系统作为智慧校园建设的一部分,能够有效整合信息技术与校园管理需求,提供便捷的在线预约、信息查询等服务。此外,该系统还支持数据分析功能,有助于管理者了解校园内机动车使用情况,为制定合理的管理策略提供数据支持。这不仅能提高管理效率,还能增强用户满意度,促进校园的可持续发展。
从长远来看,校园机动车管理系统的实施将有助于推动校园向更智能、更环保的方向发展。一方面,通过优化停车位资源配置,减少不必要的车辆流动,从而降低能源消耗和环境污染;另一方面,该系统还可以集成更多智能技术,进一步提升校园管理的智能化水平。最终,这将有利于构建一个绿色、智慧的现代化校园,满足未来教育发展的需求。
1.2国内现状
目前,国内部分高校已经开始尝试引入或开发校园机动车管理系统,但总体上仍处于起步阶段。大多数现有系统主要集中在车位管理和信息发布方面,功能相对单一,尚未完全覆盖到整个校园机动车管理体系。例如,一些高校仅提供了车位预订服务,对于车辆进出记录、违规行为监控等功能则较少涉及。此外,由于各校实际情况不同,系统定制化程度较高,难以形成统一标准,推广难度较大。
与此同时,国内相关领域的研究和技术也在不断进步,为校园机动车管理系统的完善提供了技术支持。例如,近年来兴起的大数据分析技术可以用于预测校园内机动车流量变化趋势,帮助管理者提前做好应对准备。另外,随着人工智能技术的发展,图像识别和车牌识别技术逐渐成熟,为实现无人值守停车场提供了可能。尽管如此,这些先进技术在校园中的应用尚不普遍,需要进一步探索和完善。
在政策层面,国家高度重视智慧校园建设,并出台了一系列政策措施鼓励高校进行数字化转型。这为校园机动车管理系统的发展提供了良好的外部环境。然而,如何将政策优势转化为实际成果,仍需各高校结合自身特点积极探索。此外,资金投入不足、技术人才短缺等问题也是制约该系统广泛推广的重要因素。因此,加强校企合作,共同推进校园机动车管理系统的研究与发展,成为解决上述问题的有效途径。
1.3国外现状
国外,尤其是在欧美发达国家,校园机动车管理系统已经取得了较为显著的进展。以美国为例,许多知名大学如哈佛大学、斯坦福大学等都建立了完善的校园机动车管理体系。这些系统不仅具备基本的车位预订功能,还集成了先进的车牌识别、自动收费等功能模块,实现了校园机动车管理的高度自动化和智能化。此外,它们通常还会配备专业的客服团队,为用户提供24小时不间断的服务支持,极大提升了用户体验。
在欧洲,校园机动车管理系统同样得到了广泛应用和发展。德国的一些高校采用了基于物联网技术的智能停车解决方案,通过传感器网络实时监测车位占用情况,并将信息同步至用户的移动设备上,方便用户及时获取最新的车位信息。同时,为了响应环保号召,一些校园还推出了电动车辆专用停车位和充电桩设施,鼓励师生选择更加环保的出行方式。这种做法既解决了停车难题,又促进了校园的绿色发展。
除了硬件设施的改进,国外在软件和服务方面也做出了不少创新。例如,澳大利亚的部分高校开发了专门的应用程序,允许用户通过手机端轻松完成车位预订、支付停车费等操作。此外,这些应用程序还提供了详细的校园地图和导航服务,帮助新用户更快地找到目的地。值得注意的是,国外的成功经验表明,建立高效的校园机动车管理系统不仅需要技术上的突破,还需要充分考虑用户需求,注重细节设计,这样才能真正发挥出系统的最大效能。
第2章
相关技术介绍
2.1SpringBoot框架介绍
SpringBoot是Spring家族中的一个重要成员,它简化了Spring应用的初始搭建和开发过程[1]。通过提供一系列默认配置和自动装配机制,SpringBoot使得开发者能够更快地构建出生产级别的Spring应用。它支持多种开发工具和框架,如Maven、Gradle等,并且可以与多种数据库和缓存技术无缝集成[2]。SpringBoot的简洁性和高效性使其成为开发企业级应用的首选框架之一。在本次毕业设计中,SpringBoot框架为校园机动车管理系统的后端开发提供了强大的支持。
2.2MySQL数据库
MySQL是一款开源的关系型数据库管理系统,它以其高性能、高可靠性和易用性而著称。MySQL支持多种存储引擎,如InnoDB、MyISAM等,能够满足不同应用场景的需求[3]。它提供了丰富的SQL语法和函数,使得开发者能够方便地进行数据查询、更新和删除操作。MySQL还支持事务处理、索引优化和复制等高级功能,为数据的完整性和安全性提供了有力保障。在本次毕业设计中,MySQL数据库作为校园机动车管理系统的数据存储核心,承担着存储和管理房屋信息、用户信息等重要数据的任务。而且通过合理的数据库设计和优化,确保了系统的数据访问效率和数据安全性[4]。
2.3Java语言
JAVA是一种广泛使用的编程语言,具有跨平台、面向对象、安全性高等特点。JAVA语言提供了丰富的类库和API,使得开发者能够轻松地进行网络编程、数据库操作、图形界面开发等任务[4]。JAVA还支持多线程编程和分布式计算,为开发高性能和可扩展的应用提供了有力支持[5]。所以本次毕设选择了JAVA作为校园机动车管理系统的开发语言。通过利用JAVA的面向对象特性和丰富的类库资源,成功实现了系统的各个功能模块,并保证了系统的稳定性和可扩展性。而且JAVA的跨平台特性也使得此次毕业设计能够在不同的操作系统和硬件平台上运行,为用户提供了更加便捷的使用体验。
第3章系统分析
3.1可行性分析
3.1.1技术可行性
基于Spring Boot框架开发校园机动车管理系统具有显著优势。Spring Boot以其简洁的配置、高效的性能以及强大的集成能力,为快速构建稳定、可扩展的Web应用提供了坚实基础[7]。结合MySQL数据库的高效存储与检索能力,以及Java语言的广泛应用与成熟生态,系统能够实现复杂的数据处理与业务逻辑[8]。此外前端采用Vue.js等现代前端框架,可确保用户界面的流畅与互动性,技术实现路径清晰可行。
3.1.2经济可行性
该系统开发成本相对较低,主要投入在于人力与硬件资源。Spring Boot及MySQL均为开源技术,无需额外购买软件许可,降低了开发成本。如果系统上线可通过提供便捷、透明的租赁服务,可吸引大量用户,进而通过广告、增值服务等方式实现盈利,具有良好的经济回报预期。此外,系统维护成本适中,便于长期运营与迭代升级。
3.1.3操作可行性
系统界面简洁友好,操作流程简单,用户无需复杂培训即可上手。系统功能模块化设计,包括车位信息管理、在线预约、取消操作、用户管理等,便于用户快速完成操作。且系统支持多角色操作,管理员、学生用户和教职工用户均可根据权限进行相应操作,提升了管理效率。
3.1.4社会可行性
校园机动车管理系统的社会可行性体现在其能够有效解决校园内停车难、管理混乱的问题,提升师生的工作学习效率。通过智能化的管理系统,实现车位资源的合理分配和高效利用,减少车辆拥堵和无效流动,改善校园环境和安全性。此外,系统还能促进绿色出行方式的推广,符合现代社会对环保和智能化管理的需求,具有良好的社会接受度和实用性。
3.2系统功能需求
校园机动车管理系统包含学生用户、教职工用户管理员三个角色划分,每个角色对应的主要功能如下:
3.2.1学生用户主要功能
(1)注册登录:用户可以通过注册成为系统用户,注册后可以用账号密码登录系统。
(2)首页:学生用户进入校园机动车管理系统的时候,首先映入眼帘的是系统的首页、网站公告、校园资讯、车位信息、机动车信息等信息。
(3)网站公告:学生用户击可查看网站公告、关于我们、联系方式和网站介绍等信息,方便用户浏览了解系统公告信息。
(4)校园资讯:学生用户点击可查看校园资讯,同时可对咨讯文章进行点赞、收藏和评论。
(5)车位信息:学生用户点击可通过搜索车位编号和车位类型进行查看车位信息列表,点击进入想要了解的车位可查看详情信息,可对车位信息进行点赞、收藏和评论。同时可点击“预约”按钮填写车位预约信息。
(6)机动车信息:学生用户点击可通过搜索机动车品牌和机动车类型进行查看机动车信息列表,点击进入感兴趣的机动车可查看详情信息,可对机动车信息进行点赞、收藏和评论。点击“预约”按钮可添加出行信息,包括预约时间、出行地址和出行事由。
(7)我的账户:学生用户可以在个人账户中查看并管理自己的个人信息。包括个人资料、修改密码等。
(8)个人中心:个人中心包含多个功能模块,如个人首页、学生预约、学生取消、出行预约、收藏和评论管理。点击进入“学生预约”、“出行预约”可查看预约审核状态信息。再审核通过后,学生可点击“取消”按钮取消预约操作。同时可点击查看或删除历史收藏信息和评论。
3.2.2教职工用户主要功能
(1)注册登录:用户可以通过注册成为系统用户,注册后可以用账号密码登录系统。
(2)首页:教职工用户进入校园机动车管理系统的时候,首先映入眼帘的是系统的首页、网站公告、校园资讯、车位信息等信息。
(3)网站公告:教职工用户点击可查看网站公告、关于我们、联系方式和网站介绍等信息,方便用户浏览了解系统公告信息。
(4)校园资讯:教职工用户点击可查看校园资讯,同时可对咨讯文章进行点赞、收藏和评论。
(5)车位信息:教师用户点击可通过搜索车位编号和车位类型进行查看车位信息列表,点击进入想要了解的车位可查看详情信息,可对车位信息进行点赞、收藏和评论。同时可点击“预约”按钮填写车位预约信息。
(6)我的账户:教职工用户可以在个人账户中查看并管理自己的个人信息。包括个人资料、修改密码等。
(7)个人中心:个人中心包含多个功能模块,如个人首页、教职工预约、教职工取消、收藏和评论管理。点击进入“教职工预约”可查看预约审核状态信息。再审核通过后,可点击“取消”按钮取消预约操作。同时可点击查看或删除历史收藏信息和评论。
3.2.3管理员主要功能
(1)登录:管理员账号密码由系统生成,可使用账号密码可进行登录系统后台,使用系统功能进行管理,并可对自己的个人信息和密码进行管控。
(2)后台首页:管理员点击可查看教职工预约和学生预约统计数据图。
(3)系统用户:管理员可以查看系统用户(管理员、学生用户、教职工用户)列表中某个用户的详情,可以对用户信息进行查询、审核、添加和删除操作。
(4)车位类型管理:管理员点击可查看车位类型列表,同时可对车位类型进行增删改查。
(5)车位信息管理:管理员点击可查看车位信息列表和车位信息添加;点击进入“车位信息添加”可填写相关信息,包括车位编号、车位类型、车位图片、车位状态、预约时间段、车位位置、车位面积和车位详情。同时可对车位信息进行增删改查。
(6)教职工预约管理:管理员点击可查看教职工预约列表,同时可对教职工预约进行审核。
(7)学生预约管理:管理员点击可查看学生预约列表,同时可对学生预约进行审核。
(8)教职工取消管理:管理员点击可查看教职工取消列表,同时可对教职工取消进行审核。
(9)学生取消管理:管理员点击可查看学生取消列表,同时可对学生取消进行审核。
(10)机动车信息管理:管理员点击可查看机动车信息列表和机动车信息添加;点击加进入“机动车信息添加”可填写相关信息,包括车主姓名、联系方式、车牌编号、机动车品牌、机动车类型、机动车图片、机动车颜色和机动车详情。
(11)出行预约管理:管理员点击可查看出行预约列表,同时可对出行预约进行审核。
(12)系统管理:管理员点击可查看轮播图管理;如需添加新的轮播图,点击右侧“添加”按钮,上传图片,输入标题和链接,点击“确认”按钮进行添加;同时可对轮播图进行增删改查。
(13)网站公告管理:当管理点击“网站公告管理”时,可查看网站公告;如需添加新的公告信息,点击右侧“添加”按钮,输入标题和正文,点击“确认”按钮进行添加。
(14)资源管理:管理员点击可查看校园资讯;如需添加新的资讯,点击“添加”按钮,上传封面图,输入标题,选择分类,输入标签、描述和正文,点击“确认”按钮进行添加。同时可对资讯进行增删改查。
3.3非功能性需求分析
在校园机动车管理系统的毕业设计中,非功能性需求分析是也是很重要的。它主要关注系统除了基本功能外的其他特性,如性能、安全性、易用性、可维护性等,这些特性对于确保系统的稳定运行和用户满意度至关重要。
性能:系统需要能够处理高并发请求,确保在多个用户同时操作时仍能保持稳定运行。
安全性:系统必须采取严格的措施来保护敏感数据,如用户信息、交易记录等,防止数据泄露和非法访问。
易用性:系界面友好直观,操作流程简化,提升用户体验。
可维护性:代码结构清晰,文档完备,便于后续开发与问题排查。
3.4系统用户用例分析
3.4.1学生用户用户用例图
学生用户用例图如下所示:

图3-1 学生用户用例图
3.4.2教职工用户用例图
学生用户用例图如下所示:

图3-2 教职工用户用例图
3.4.3管理员用例图
管理员用例图如下所示:

图3-3 管理员用例图
第4章
系统设计
4.1功能模块设计
校园机动车管理系统主要涉及有学生用户、教职工用户和管理员三个角色。每个角色对应的功能模块如图所示。

图4-1系统功能结构图
4.2数据库设计
4.2.1概念设计
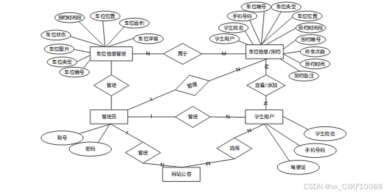
在数据库概念模型设计的时候,一般都采用E-R实体图进行展示,在实体图中可以展示出数据库表中的所有字段名称。下面是整个校园机动车管理系统中主要的数据库表总E-R实体关系图。

图4-2总体ER图
4.2.2逻辑设计
通过上一小节校园机动车管理系统中总E-R关系图上得出一共需要创建很多个数据表。在此主要罗列几个主要的数据库表结构设计。
介绍了一些根据各类别主要数据库表的设计结构以及基本功能建立数据库表:
表 4-1-access_token(登陆访问时长)
| 编号 | 字段名 | 类型 | 长度 | 是否非空 | 是否主键 | 注释 |
| 1 | token_id | int | 是 | 是 | 临时访问牌ID | |
| 2 | token | varchar | 64 | 否 | 否 | 临时访问牌 |
| 3 | info | text | 65535 | 否 | 否 | 信息 |
| 4 | maxage | int | 是 | 否 | 最大寿命:默认2小时 | |
| 5 | create_time | timestamp | 是 | 否 | 创建时间 | |
| 6 | update_time | timestamp | 是 | 否 | 更新时间 | |
| 7 | user_id | int | 是 | 否 | 用户编号 |
表 4-2-article(文章)
| 编号 | 字段名 | 类型 | 长度 | 是否非空 | 是否主键 | 注释 |
| 1 | article_id | mediumint | 是 | 是 | 文章id | |
| 2 | title | varchar | 125 | 是 | 是 | 标题 |
| 3 | type | varchar | 64 | 是 | 否 | 文章分类 |
| 4 | hits | int | 是 | 否 | 点击数 | |
| 5 | praise_len | int | 是 | 否 | 点赞数 | |
| 6 | create_time | timestamp | 是 | 否 | 创建时间 | |
| 7 | update_time | timestamp | 是 | 否 | 更新时间 | |
| 8 | source | varchar | 255 | 否 | 否 | 来源 |
| 9 | url | varchar | 255 | 否 | 否 | 来源地址 |
| 10 | tag | varchar | 255 | 否 | 否 | 标签 |
| 11 | content | longtext | 4294967295 | 否 | 否 | 正文 |
| 12 | img | varchar | 255 | 否 | 否 | 封面图 |
| 13 | description | text | 65535 | 否 | 否 | 文章描述 |
表 4-3-article_type(文章分类)
| 编号 | 字段名 | 类型 | 长度 | 是否非空 | 是否主键 | 注释 |
| 1 | type_id | smallint | 是 | 是 | 分类ID | |
| 2 | display | smallint | 是 | 否 | 显示顺序 | |
| 3 | name | varchar | 16 | 是 | 否 | 分类名称 |
| 4 | father_id | smallint | 是 | 否 | 上级分类ID | |
| 5 | description | varchar | 255 | 否 | 否 | 描述 |
| 6 | icon | text | 65535 | 否 | 否 | 分类图标 |
| 7 | url | varchar | 255 | 否 | 否 | 外链地址 |
| 8 | create_time | timestamp | 是 | 否 | 创建时间 | |
| 9 | update_time | timestamp | 是 | 否 | 更新时间 |
表 4-4-auth(用户权限管理)
| 编号 | 字段名 | 类型 | 长度 | 是否非空 | 是否主键 | 注释 |
| 1 | auth_id | int | 是 | 是 | 授权ID | |
| 2 | user_group | varchar | 64 | 否 | 否 | 用户组 |
| 3 | mod_name | varchar | 64 | 否 | 否 | 模块名 |
| 4 | table_name | varchar | 64 | 否 | 否 | 表名 |
| 5 | page_title | varchar | 255 | 否 | 否 | 页面标题 |
| 6 | path | varchar | 255 | 否 | 否 | 路由路径 |
| 7 | parent | varchar | 64 | 否 | 否 | 父级菜单 |
| 8 | parent_sort | int | 是 | 否 | 父级菜单排序 | |
| 9 | position | varchar | 32 | 否 | 否 | 位置 |
| 10 | mode | varchar | 32 | 是 | 否 | 跳转方式 |
| 11 | add | tinyint | 是 | 否 | 是否可增加 | |
| 12 | del | tinyint | 是 | 否 | 是否可删除 | |
| 13 | set | tinyint | 是 | 否 | 是否可修改 | |
| 14 | get | tinyint | 是 | 否 | 是否可查看 | |
| 15 | field_add | text | 65535 | 否 | 否 | 添加字段 |
| 16 | field_set | text | 65535 | 否 | 否 | 修改字段 |
| 17 | field_get | text | 65535 | 否 | 否 | 查询字段 |
| 18 | table_nav_name | varchar | 500 | 否 | 否 | 跨表导航名称 |
| 19 | table_nav | varchar | 500 | 否 | 否 | 跨表导航 |
| 20 | option | text | 65535 | 否 | 否 | 配置 |
| 21 | create_time | timestamp | 是 | 否 | 创建时间 | |
| 22 | update_time | timestamp | 是 | 否 | 更新时间 |
表 4-5-code_token(验证码)
| 编号 | 字段名 | 类型 | 长度 | 是否非空 | 是否主键 | 注释 |
| 1 | code_token_id | int | 是 | 是 | 验证码ID | |
| 2 | token | varchar | 255 | 否 | 否 | 令牌 |
| 3 | code | varchar | 255 | 否 | 否 | 验证码 |
| 4 | expire_time | timestamp | 是 | 否 | 失效时间 | |
| 5 | create_time | timestamp | 是 | 否 | 创建时间 | |
| 6 | update_time | timestamp | 是 | 否 | 更新时间 |
表 4-6-collect(收藏)
| 编号 | 字段名 | 类型 | 长度 | 是否非空 | 是否主键 | 注释 |
| 1 | collect_id | int | 是 | 是 | 收藏ID | |
| 2 | user_id | int | 是 | 是 | 收藏人ID | |
| 3 | source_table | varchar | 255 | 否 | 否 | 来源表 |
| 4 | source_field | varchar | 255 | 否 | 否 | 来源字段 |
| 5 | source_id | int | 是 | 否 | 来源ID | |
| 6 | title | varchar | 255 | 否 | 否 | 标题 |
| 7 | img | varchar | 255 | 否 | 否 | 封面 |
| 8 | create_time | timestamp | 是 | 否 | 创建时间 | |
| 9 | update_time | timestamp | 是 | 否 | 更新时间 |
表 4-7-comment(评论)
| 编号 | 字段名 | 类型 | 长度 | 是否非空 | 是否主键 | 注释 |
| 1 | comment_id | int | 是 | 是 | 评论ID | |
| 2 | user_id | int | 是 | 是 | 评论人ID | |
| 3 | reply_to_id | int | 是 | 否 | 回复评论ID | |
| 4 | content | longtext | 4294967295 | 否 | 否 | 内容 |
| 5 | nickname | varchar | 255 | 否 | 否 | 昵称 |
| 6 | avatar | varchar | 255 | 否 | 否 | 头像地址 |
| 7 | create_time | timestamp | 是 | 否 | 创建时间 | |
| 8 | update_time | timestamp | 是 | 否 | 更新时间 | |
| 9 | source_table | varchar | 255 | 否 | 否 | 来源表 |
| 10 | source_field | varchar | 255 | 否 | 否 | 来源字段 |
| 11 | source_id | int | 是 | 否 | 来源ID |
表 4-8-faculty_users(教职工用户)
| 编号 | 字段名 | 类型 | 长度 | 是否非空 | 是否主键 | 注释 |
| 1 | faculty_users_id | int | 是 | 是 | 教职工用户ID | |
| 2 | name_of_staff | varchar | 64 | 否 | 否 | 教职工姓名 |
| 3 | contact_information | varchar | 16 | 否 | 否 | 联系方式 |
| 4 | license_plate_number | varchar | 64 | 否 | 否 | 车牌号码 |
| 5 | examine_state | varchar | 16 | 是 | 否 | 审核状态 |
| 6 | user_id | int | 是 | 否 | 用户ID | |
| 7 | create_time | datetime | 是 | 否 | 创建时间 | |
| 8 | update_time | timestamp | 是 | 否 | 更新时间 |
表 4-9-hits(用户点击)
| 编号 | 字段名 | 类型 | 长度 | 是否非空 | 是否主键 | 注释 |
| 1 | hits_id | int | 是 | 是 | 点赞ID | |
| 2 | user_id | int | 是 | 否 | 点赞人 | |
| 3 | create_time | timestamp | 是 | 否 | 创建时间 | |
| 4 | update_time | timestamp | 是 | 否 | 更新时间 | |
| 5 | source_table | varchar | 255 | 否 | 否 | 来源表 |
| 6 | source_field | varchar | 255 | 否 | 否 | 来源字段 |
| 7 | source_id | int | 是 | 否 | 来源ID |
表 4-10-motor_vehicle_information(机动车信息)
| 编号 | 字段名 | 类型 | 长度 | 是否非空 | 是否主键 | 注释 |
| 1 | motor_vehicle_information_id | int | 是 | 是 | 机动车信息ID | |
| 2 | owners_name | varchar | 64 | 否 | 否 | 车主姓名 |
| 3 | contact_information | varchar | 64 | 否 | 否 | 联系方式 |
| 4 | license_plate_number | varchar | 64 | 否 | 否 | 车牌号码 |
| 5 | motor_vehicle_brand | varchar | 64 | 否 | 否 | 机动车品牌 |
| 6 | type_of_motor_vehicle | varchar | 64 | 否 | 否 | 机动车类型 |
| 7 | motor_vehicle_pictures | varchar | 255 | 否 | 否 | 机动车图片 |
| 8 | motor_vehicle_color | varchar | 64 | 否 | 否 | 机动车颜色 |
| 9 | motor_vehicle_details | text | 65535 | 否 | 否 | 机动车详情 |
| 10 | hits | int | 是 | 否 | 点击数 | |
| 11 | praise_len | int | 是 | 否 | 点赞数 | |
| 12 | collect_len | int | 是 | 否 | 收藏数 | |
| 13 | comment_len | int | 是 | 否 | 评论数 | |
| 14 | travel_reservation_limit_times | int | 是 | 否 | 预约限制次数 | |
| 15 | create_time | datetime | 是 | 否 | 创建时间 | |
| 16 | update_time | timestamp | 是 | 否 | 更新时间 |
表 4-11-notice(公告)
| 编号 | 字段名 | 类型 | 长度 | 是否非空 | 是否主键 | 注释 |
| 1 | notice_id | mediumint | 是 | 是 | 公告ID | |
| 2 | title | varchar | 125 | 是 | 否 | 标题 |
| 3 | content | longtext | 4294967295 | 否 | 否 | 正文 |
| 4 | create_time | timestamp | 是 | 否 | 创建时间 | |
| 5 | update_time | timestamp | 是 | 否 | 更新时间 |
表 4-12-parking_information(车位信息)
| 编号 | 字段名 | 类型 | 长度 | 是否非空 | 是否主键 | 注释 |
| 1 | parking_information_id | int | 是 | 是 | 车位信息ID | |
| 2 | parking_space_number | varchar | 64 | 是 | 是 | 车位编号 |
| 3 | type_of_parking_space | varchar | 64 | 否 | 否 | 车位类型 |
| 4 | parking_space_pictures | varchar | 255 | 否 | 否 | 车位图片 |
| 5 | parking_space_status | varchar | 64 | 否 | 否 | 车位状态 |
| 6 | appointment_time_period | varchar | 64 | 否 | 否 | 预约时间段 |
| 7 | parking_space_location | varchar | 64 | 否 | 否 | 车位位置 |
| 8 | parking_space_area | double | 否 | 否 | 车位面积 | |
| 9 | parking_space_details | text | 65535 | 否 | 否 | 车位详情 |
| 10 | hits | int | 是 | 否 | 点击数 | |
| 11 | praise_len | int | 是 | 否 | 点赞数 | |
| 12 | collect_len | int | 是 | 否 | 收藏数 | |
| 13 | comment_len | int | 是 | 否 | 评论数 | |
| 14 | reservation_of_parking_space_limit_times | int | 是 | 否 | 预约限制次数 | |
| 15 | staff_appointment_limit_times | int | 是 | 否 | 预约限制次数 | |
| 16 | create_time | datetime | 是 | 否 | 创建时间 | |
| 17 | update_time | timestamp | 是 | 否 | 更新时间 |
表 4-13-praise(点赞)
| 编号 | 字段名 | 类型 | 长度 | 是否非空 | 是否主键 | 注释 |
| 1 | praise_id | int | 是 | 是 | 点赞ID | |
| 2 | user_id | int | 是 | 是 | 点赞人 | |
| 3 | create_time | timestamp | 是 | 否 | 创建时间 | |
| 4 | update_time | timestamp | 是 | 否 | 更新时间 | |
| 5 | source_table | varchar | 255 | 否 | 否 | 来源表 |
| 6 | source_field | varchar | 255 | 否 | 否 | 来源字段 |
| 7 | source_id | int | 是 | 否 | 来源ID | |
| 8 | status | tinyint | 是 | 否 | 点赞状态:1为点赞,0已取消 |
表 4-14-reservation_of_parking_space(学生预约)
| 编号 | 字段名 | 类型 | 长度 | 是否非空 | 是否主键 | 注释 |
| 1 | reservation_of_parking_space_id | int | 是 | 是 | 学生预约ID | |
| 2 | student_users | int | 否 | 否 | 学生用户 | |
| 3 | student_name | varchar | 64 | 否 | 否 | 学生姓名 |
| 4 | phone_number | varchar | 64 | 否 | 否 | 手机号码 |
| 5 | parking_space_number | varchar | 64 | 否 | 否 | 车位编号 |
| 6 | type_of_parking_space | varchar | 64 | 否 | 否 | 车位类型 |
| 7 | parking_space_location | varchar | 64 | 否 | 否 | 车位位置 |
| 8 | appointment_time_period | varchar | 64 | 否 | 否 | 预约时间段 |
| 9 | appointment_number | varchar | 64 | 否 | 否 | 预约编号 |
| 10 | number_of_stops | varchar | 64 | 否 | 否 | 停车次数 |
| 11 | appointment_time | date | 否 | 否 | 预约时间 | |
| 12 | appointment_remarks | text | 65535 | 否 | 否 | 预约备注 |
| 13 | examine_state | varchar | 16 | 是 | 否 | 审核状态 |
| 14 | student_cancellation_limit_times | int | 是 | 否 | 取消限制次数 | |
| 15 | create_time | datetime | 是 | 否 | 创建时间 | |
| 16 | update_time | timestamp | 是 | 否 | 更新时间 | |
| 17 | source_table | varchar | 255 | 否 | 否 | 来源表 |
| 18 | source_id | int | 否 | 否 | 来源ID | |
| 19 | source_user_id | int | 否 | 否 | 来源用户 |
表 4-15-schedule(日程管理)
| 编号 | 字段名 | 类型 | 长度 | 是否非空 | 是否主键 | 注释 |
| 1 | schedule_id | smallint | 是 | 是 | 日程ID | |
| 2 | content | varchar | 255 | 否 | 否 | 日程内容 |
| 3 | scheduled_time | datetime | 否 | 否 | 计划时间 | |
| 4 | user_id | int | 是 | 否 | 用户ID | |
| 5 | create_time | datetime | 否 | 否 | 创建时间 | |
| 6 | update_time | datetime | 否 | 否 | 更新时间 |
表 4-16-score(评分)
| 编号 | 字段名 | 类型 | 长度 | 是否非空 | 是否主键 | 注释 |
| 1 | score_id | int | 是 | 是 | 评分ID | |
| 2 | user_id | int | 是 | 否 | 评分人 | |
| 3 | nickname | varchar | 64 | 否 | 否 | 昵称 |
| 4 | score_num | double | 是 | 否 | 评分 | |
| 5 | create_time | timestamp | 是 | 否 | 创建时间 | |
| 6 | update_time | timestamp | 是 | 否 | 更新时间 | |
| 7 | source_table | varchar | 255 | 否 | 否 | 来源表 |
| 8 | source_field | varchar | 255 | 否 | 否 | 来源字段 |
| 9 | source_id | int | 是 | 否 | 来源ID |
表 4-17-slides(轮播图)
| 编号 | 字段名 | 类型 | 长度 | 是否非空 | 是否主键 | 注释 |
| 1 | slides_id | int | 是 | 是 | 轮播图ID | |
| 2 | title | varchar | 64 | 否 | 否 | 标题 |
| 3 | content | varchar | 255 | 否 | 否 | 内容 |
| 4 | url | varchar | 255 | 否 | 否 | 链接 |
| 5 | img | varchar | 255 | 否 | 否 | 轮播图 |
| 6 | hits | int | 是 | 否 | 点击量 | |
| 7 | create_time | timestamp | 是 | 否 | 创建时间 | |
| 8 | update_time | timestamp | 是 | 否 | 更新时间 |
表 4-18-staff_appointment(教职工预约)
| 编号 | 字段名 | 类型 | 长度 | 是否非空 | 是否主键 | 注释 |
| 1 | staff_appointment_id | int | 是 | 是 | 教职工预约ID | |
| 2 | faculty_users | int | 否 | 否 | 教职工用户 | |
| 3 | name_of_staff | varchar | 64 | 否 | 否 | 教职工姓名 |
| 4 | contact_information | varchar | 64 | 否 | 否 | 联系方式 |
| 5 | license_plate_number | varchar | 64 | 否 | 否 | 车牌号码 |
| 6 | parking_space_number | varchar | 64 | 否 | 否 | 车位编号 |
| 7 | type_of_parking_space | varchar | 64 | 否 | 否 | 车位类型 |
| 8 | parking_space_location | varchar | 64 | 否 | 否 | 车位位置 |
| 9 | appointment_time_period | varchar | 64 | 否 | 否 | 预约时间段 |
| 10 | appointment_number | varchar | 64 | 否 | 否 | 预约编号 |
| 11 | number_of_stops | varchar | 64 | 否 | 否 | 停车次数 |
| 12 | appointment_time | date | 否 | 否 | 预约时间 | |
| 13 | appointment_remarks | text | 65535 | 否 | 否 | 预约备注 |
| 14 | examine_state | varchar | 16 | 是 | 否 | 审核状态 |
| 15 | staff_canceled_limit_times | int | 是 | 否 | 取消限制次数 | |
| 16 | create_time | datetime | 是 | 否 | 创建时间 | |
| 17 | update_time | timestamp | 是 | 否 | 更新时间 | |
| 18 | source_table | varchar | 255 | 否 | 否 | 来源表 |
| 19 | source_id | int | 否 | 否 | 来源ID | |
| 20 | source_user_id | int | 否 | 否 | 来源用户 |
表 4-19-staff_canceled(教职工取消)
| 编号 | 字段名 | 类型 | 长度 | 是否非空 | 是否主键 | 注释 |
| 1 | staff_canceled_id | int | 是 | 是 | 教职工取消ID | |
| 2 | faculty_users | int | 否 | 否 | 教职工用户 | |
| 3 | name_of_staff | varchar | 64 | 否 | 否 | 教职工姓名 |
| 4 | contact_information | varchar | 64 | 否 | 否 | 联系方式 |
| 5 | license_plate_number | varchar | 64 | 否 | 否 | 车牌号码 |
| 6 | parking_space_number | varchar | 64 | 否 | 否 | 车位编号 |
| 7 | type_of_parking_space | varchar | 64 | 否 | 否 | 车位类型 |
| 8 | parking_space_location | varchar | 64 | 否 | 否 | 车位位置 |
| 9 | appointment_number | varchar | 64 | 是 | 是 | 预约编号 |
| 10 | cancel_time | date | 否 | 否 | 取消时间 | |
| 11 | reason_for_cancellation | text | 65535 | 否 | 否 | 取消原因 |
| 12 | examine_state | varchar | 16 | 是 | 否 | 审核状态 |
| 13 | create_time | datetime | 是 | 否 | 创建时间 | |
| 14 | update_time | timestamp | 是 | 否 | 更新时间 | |
| 15 | source_table | varchar | 255 | 否 | 否 | 来源表 |
| 16 | source_id | int | 否 | 否 | 来源ID | |
| 17 | source_user_id | int | 否 | 否 | 来源用户 |
表 4-20-student_cancellation(学生取消)
| 编号 | 字段名 | 类型 | 长度 | 是否非空 | 是否主键 | 注释 |
| 1 | student_cancellation_id | int | 是 | 是 | 学生取消ID | |
| 2 | student_users | int | 否 | 否 | 学生用户 | |
| 3 | student_name | varchar | 64 | 否 | 否 | 学生姓名 |
| 4 | phone_number | varchar | 64 | 否 | 否 | 手机号码 |
| 5 | parking_space_number | varchar | 64 | 否 | 否 | 车位编号 |
| 6 | type_of_parking_space | varchar | 64 | 否 | 否 | 车位类型 |
| 7 | parking_space_location | varchar | 64 | 否 | 否 | 车位位置 |
| 8 | appointment_number | varchar | 64 | 是 | 是 | 预约编号 |
| 9 | cancel_time | date | 否 | 否 | 取消时间 | |
| 10 | reason_for_cancellation | text | 65535 | 否 | 否 | 取消原因 |
| 11 | examine_state | varchar | 16 | 是 | 否 | 审核状态 |
| 12 | create_time | datetime | 是 | 否 | 创建时间 | |
| 13 | update_time | timestamp | 是 | 否 | 更新时间 | |
| 14 | source_table | varchar | 255 | 否 | 否 | 来源表 |
| 15 | source_id | int | 否 | 否 | 来源ID | |
| 16 | source_user_id | int | 否 | 否 | 来源用户 |
表 4-21-student_users(学生用户)
| 编号 | 字段名 | 类型 | 长度 | 是否非空 | 是否主键 | 注释 |
| 1 | student_users_id | int | 是 | 是 | 学生用户ID | |
| 2 | student_name | varchar | 64 | 否 | 否 | 学生姓名 |
| 3 | phone_number | varchar | 16 | 否 | 否 | 手机号码 |
| 4 | driving_license | varchar | 255 | 否 | 否 | 驾驶证 |
| 5 | examine_state | varchar | 16 | 是 | 否 | 审核状态 |
| 6 | user_id | int | 是 | 否 | 用户ID | |
| 7 | create_time | datetime | 是 | 否 | 创建时间 | |
| 8 | update_time | timestamp | 是 | 否 | 更新时间 |
表 4-22-travel_reservation(出行预约)
| 编号 | 字段名 | 类型 | 长度 | 是否非空 | 是否主键 | 注释 |
| 1 | travel_reservation_id | int | 是 | 是 | 出行预约ID | |
| 2 | student_users | int | 否 | 否 | 学生用户 | |
| 3 | student_name | varchar | 64 | 否 | 否 | 学生姓名 |
| 4 | phone_number | varchar | 64 | 否 | 否 | 手机号码 |
| 5 | driving_license | varchar | 255 | 否 | 否 | 驾驶证 |
| 6 | license_plate_number | varchar | 64 | 否 | 否 | 车牌号码 |
| 7 | contact_information | varchar | 64 | 否 | 否 | 联系方式 |
| 8 | owners_name | varchar | 64 | 否 | 否 | 车主姓名 |
| 9 | motor_vehicle_brand | varchar | 64 | 否 | 否 | 机动车品牌 |
| 10 | type_of_motor_vehicle | varchar | 64 | 否 | 否 | 机动车类型 |
| 11 | appointment_time | datetime | 否 | 否 | 预约时间 | |
| 12 | travel_address | varchar | 64 | 否 | 否 | 出行地址 |
| 13 | travel_reasons | text | 65535 | 否 | 否 | 出行事由 |
| 14 | examine_state | varchar | 16 | 是 | 否 | 审核状态 |
| 15 | create_time | datetime | 是 | 否 | 创建时间 | |
| 16 | update_time | timestamp | 是 | 否 | 更新时间 | |
| 17 | source_table | varchar | 255 | 否 | 否 | 来源表 |
| 18 | source_id | int | 否 | 否 | 来源ID | |
| 19 | source_user_id | int | 否 | 否 | 来源用户 |
表 4-23-type_of_parking_space(车位类型)
| 编号 | 字段名 | 类型 | 长度 | 是否非空 | 是否主键 | 注释 |
| 1 | type_of_parking_space_id | int | 是 | 是 | 车位类型ID | |
| 2 | type_of_parking_space | varchar | 64 | 否 | 否 | 车位类型 |
| 3 | create_time | datetime | 是 | 否 | 创建时间 | |
| 4 | update_time | timestamp | 是 | 否 | 更新时间 |
表 4-24-upload(文件上传)
| 编号 | 字段名 | 类型 | 长度 | 是否非空 | 是否主键 | 注释 |
| 1 | upload_id | int | 是 | 是 | 上传ID | |
| 2 | name | varchar | 64 | 否 | 否 | 文件名 |
| 3 | path | varchar | 255 | 否 | 否 | 访问路径 |
| 4 | file | varchar | 255 | 否 | 否 | 文件路径 |
| 5 | display | varchar | 255 | 否 | 否 | 显示顺序 |
| 6 | father_id | int | 否 | 否 | 父级ID | |
| 7 | dir | varchar | 255 | 否 | 否 | 文件夹 |
| 8 | type | varchar | 32 | 否 | 否 | 文件类型 |
表 4-25-user(用户账户)
| 编号 | 字段名 | 类型 | 长度 | 是否非空 | 是否主键 | 注释 |
| 1 | user_id | int | 是 | 是 | 用户ID | |
| 2 | state | smallint | 是 | 否 | 账户状态:(1可用|2异常|3已冻结|4已注销) | |
| 3 | user_group | varchar | 32 | 否 | 否 | 所在用户组 |
| 4 | login_time | timestamp | 是 | 否 | 上次登录时间 | |
| 5 | phone | varchar | 11 | 否 | 否 | 手机号码 |
| 6 | phone_state | smallint | 是 | 否 | 手机认证:(0未认证|1审核中|2已认证) | |
| 7 | username | varchar | 16 | 是 | 否 | 用户名 |
| 8 | nickname | varchar | 16 | 否 | 否 | 昵称 |
| 9 | password | varchar | 64 | 是 | 否 | 密码 |
| 10 | | varchar | 64 | 否 | 否 | 邮箱 |
| 11 | email_state | smallint | 是 | 否 | 邮箱认证:(0未认证|1审核中|2已认证) | |
| 12 | avatar | varchar | 255 | 否 | 否 | 头像地址 |
| 13 | open_id | varchar | 255 | 否 | 否 | 针对获取用户信息字段 |
| 14 | create_time | timestamp | 是 | 否 | 创建时间 |
表 4-26-user_group(用户组)
| 编号 | 字段名 | 类型 | 长度 | 是否非空 | 是否主键 | 注释 |
| 1 | group_id | mediumint | 是 | 是 | 用户组ID | |
| 2 | display | smallint | 是 | 否 | 显示顺序 | |
| 3 | name | varchar | 16 | 是 | 否 | 名称 |
| 4 | description | varchar | 255 | 否 | 否 | 描述 |
| 5 | source_table | varchar | 255 | 否 | 否 | 来源表 |
| 6 | source_field | varchar | 255 | 否 | 否 | 来源字段 |
| 7 | source_id | int | 是 | 否 | 来源ID | |
| 8 | register | smallint | 否 | 否 | 注册位置 | |
| 9 | create_time | timestamp | 是 | 否 | 创建时间 | |
| 10 | update_time | timestamp | 是 | 否 | 更新时间 |
第5章
系统实现
5.1注册用户主要功能实现
5.1.1用户注册
用户注册:点击注册,进入注册页面,填写好账号、密码、确认密码、昵称、邮箱、身份:注册用户、用户姓名、用户性别、用户年龄等字段值,点击下方注册按钮,提示注册成功后,系统将自动跳转回到登录页面。注册界面如下图所示。
图5-1 注册界面
5.1.2用户登录
用户登录:点击“登录”按钮,输入用户名、密码、验证码登录系统,登录时前端会自动校验用户名与密码以及该用户是否审核通过,审核通过的用户输入正确登录
成功,输入错误会有提示信息。登录界面如下图所示。
图5-2 登录界面
5.1.3校园资讯
校园资讯:学生用户点击可查看校园资讯,同时可对咨讯文章进行点赞、收藏和评论。首页界面如下图所示。
图5-3 校园资讯界面
5.1.4车位信息
车位信息:学生用户点击可通过搜索车位编号和车位类型进行查看车位信息列表,点击进入想要了解的车位可查看详情信息,可对车位信息进行点赞、收藏和评论。同时可点击“预约”按钮填写车位预约信息。界面如下图所示。
图5-4 车位信息界面
图5-5 车位预约界面
5.1.5机动车信息
机动车信息:学生用户点击可通过搜索机动车品牌和机动车类型进行查看机动车信息列表,点击进入感兴趣的机动车可查看详情信息,可对机动车信息进行点赞、收藏和评论。点击“预约”按钮可添加出行信息,包括预约时间、出行地址和出行事由。界面如下图所示。
图5-6 机动车信息界面
5.1.6个人中心
个人中心:个人中心包含多个功能模块,如个人首页、学生预约、学生取消、出行预约、收藏和评论管理。点击进入“学生预约”、“出行预约”可查看预约审核状态信息。再审核通过后,学生可点击“取消”按钮取消预约操作。同时可点击查看或删除历史收藏信息和评论。界面如下图所示。
图5-7 个人中心界面
5.2教师用户主要功能实现
5.2.1个人中心
个人中心:个人中心包含多个功能模块,如个人首页、教职工预约、教职工取消、收藏和评论管理。点击进入“教职工预约”可查看预约审核状态信息。再审核通过后,可点击“取消”按钮取消预约操作。同时可点击查看或删除历史收藏信息和评论。界面如下图所示。
图5-8 个人中心界面
5.3管理员模块主要功能实现
5.3.1车位信息管理
车位信息管理:管理员点击可查看车位信息列表和车位信息添加;点击进入“车位信息添加”可填写相关信息,包括车位编号、车位类型、车位图片、车位状态、预约时间段、车位位置、车位面积和车位详情。同时可对车位信息进行增删改查。界面如下图所示。
图5-9车位信息添加界面图
5.3.2教职工预约管理
教职工预约管理:管理员点击可查看教职工预约列表,同时可对教职工预约进行审核。界面如下图所示。
图5-10 教职工预约管理界面
5.3.3机动车信息管理
机动车信息管理:管理员点击可查看机动车信息列表和机动车信息添加;点击加进入“机动车信息添加”可填写相关信息,包括车主姓名、联系方式、车牌编号、机动车品牌、机动车类型、机动车图片、机动车颜色和机动车详情。界面如下图所示。
图5-11 机动车信息添加界面图
5.3.4出行预约管理
出行预约管理:管理员点击可查看出行预约列表,同时可对出行预约进行审核。界面如下图所示。
图5-12 出行预约管理界面图
5.3.5系统管理
系统管理:管理员点击可查看轮播图管理;如需添加新的轮播图,点击右侧“添加”按钮,上传图片,输入标题和链接,点击“确认”按钮进行添加;同时可对轮播图进行增删改查。界面如下图所示。
图5-13 系统管理界面图
5.3.6
资源管理
资源管理:管理员点击可查看校园资讯;如需添加新的资讯,点击“添加”按钮,上传封面图,输入标题,选择分类,输入标签、描述和正文,点击“确认”按钮进行添加。同时可对资讯进行增删改查。界面如下图所示。
图5-14 资源管理界面图
第6章系统测试
6.1测试目的
在这个产品被投入使用前,首先需要进行试用,这是重要的环节。考虑到某个部分的开发没有缺陷情况下,把各种模块拼接,也有一定概率就存在矛盾。这就好比每个人都很独特,但聚在一起就显得杂乱无章,需要保证有默契的配合。对于测试,要看它的各项内容是否契合的原则[10]。若与最初定下的标准有一定程度上的出入,那么就需要做出一些调整,让最终的大方向朝着目标前进。
测试是为了发现在开发的程序中所存在的问题,测试这一工作是非常艰巨的,而又是非常困难的,这一部分在程序的设计中占有很大比例,可以说一个程序的开发工作量要是占据了百分至六十,那么剩下的百分之四十必然是测试这一部分,甚至更高。
6.2测试用例
用户登录功能测试
表6-1 用户登录功能测试表
| 用例名称 | 普通用户登录系统 |
| 目的 | 测试用户通过正确的用户名和密码可否登录功能 |
| 前提 | 未登录的情况下 |
| 测试流程 | 1) 进入登录页面 2) 输入正确的用户名和密码 |
| 预期结果 | 用户名和密码正确的时候,跳转到登录成功界面,反之则显示错误信息,提示重新输入 |
| 实际结果 | 实际结果与预期结果一致 |
查看车位信息功能测试:
表6-2 查看车位信息功能测试表
| 用例名称 | 查看车位信息 |
| 目的 | 测试查看车位信息 |
| 前提 | 用户登录 |
| 测试流程 | 点击首页的车位信息 |
| 预期结果 | 可以查看到所有车位信息 |
| 实际结果 | 实际结果与预期结果一致 |
管理员添加机动车信息测试:
表6-3 添加机动车信息测试表
| 用例名称 | 添加机动车信息测试用例 |
| 目的 | 测试添加机动车信息信息功能 |
| 前提 | 管理员正常登录情况下 |
| 测试流程 | 1)点击机动车信息信息管理,点击机动车信息信息添加,输入相关电影信息。 2)点击进行提交。 |
| 预期结果 | 提交以后,页面首页会显示新的机动车信息 |
| 实际结果 | 实际结果与预期结果一致 |
校园资讯搜索功能测试:
表6-4校园资讯搜索功能测试表
| 用例名称 | 校园资讯搜索测试 |
| 目的 | 测试校园资讯搜索功能 |
| 前提 | 无 |
| 测试流程 | 1)在搜索框填入搜索关键字。 2)点击搜索按钮。 |
| 预期结果 | 页面显示包含有搜索关键字的校园资讯 |
| 实际结果 | 实际结果与预期结果一致 |
密码修改功能测试:
表6-5密码修改功能测试表
| 用例名称 | 密码修改测试用例 |
| 目的 | 测试管理员密码修改功能 |
| 前提 | 管理员用户正常登录情况下 |
| 测试流程 | 1)管理员密码修改并完成填写。 2)点击进行提交。 |
| 预期结果 | 使用新的密码可以登录 |
| 实际结果 | 实际结果与预期结果一致 |
6.3测试结果
在本次主要测试用户登录、车位信息查看、机动车信息添加、校园资讯查看和密码修改等功能。验证所有操作都能够正常运行,因此能够保证本次设计的,已实现的功能能够正常运行并且相关数据库的信息也同样保存正确。
结 论
校园机动车管理系统的开发与应用,为解决高校内机动车管理混乱、停车难等问题提供了有效的解决方案。该系统不仅实现了车位资源的优化配置,还提升了车辆进出管理的效率和准确性。学生和教职工可以通过便捷的在线平台进行车位预约、出行信息管理及个人信息维护,极大地改善了用户体验。此外,系统提供的数据分析功能也为管理者制定科学合理的管理策略提供了有力支持,有助于提升校园整体管理水平和运行效率。
从长远来看,校园机动车管理系统的实施对推动智慧校园建设具有重要意义。其不仅能有效缓解校园交通压力,减少能源消耗和环境污染,还能通过不断的技术升级和功能扩展,适应未来校园发展的多样化需求。尽管在推广过程中可能会遇到资金投入、技术人才短缺等挑战,但随着校企合作的深入和技术进步,这些问题将逐步得到解决。最终,该系统有望成为现代校园不可或缺的一部分,为构建绿色、智能、和谐的校园环境奠定坚实基础。
参考文献
- 韦珍娜,陈宇佳. 基于Springboot的服装租赁系统设计 [J]. 电脑编程技巧与维护, 2025, (01): 35-38. DOI:10.16184/j.cnki.comprg.2025.01.005.
- 姚佰允,张豪,杜瑞庆. 基于SpringBoot与Vue的学院人员管理系统设计与实现 [J]. 无线互联科技, 2025, 22 (02): 78-83.
- 谢海明,张佐中,林顺福.基于自动化技术的MySQL故障处理系统的设计与实现[J].电脑知识与技术,2024,20(33):73-75.DOI:10.14004/j.cnki.ckt.2024.1721.
- 陈芳.基于MySQL数据库的数据录入系统设计研究[J].科技资讯,2024,22(20):35-37.DOI:10.16661/j.cnki.1672-3791.2405-5042-7194.
- 谢帅虎.基于Java语言的翻页功能接口程序设计与实现[J].数字通信世界,2024,(11):92-94.
- 贾琴.Java编程语言的应用策略分析[J].集成电路应用,2024,41(10):84-85.DOI:10.19339/j.issn.1674-2583.2024.10.034.
- 张靖旭,曾晓晶,郭玉坤. 基于SpringBoot的校园植物信息网建设研究 [J]. 信息与电脑(理论版), 2024, 36 (22): 119-121.
- 戴亚哲,李尤,赵利宏,等. 基于SpringBoot+Vue的文旅平台设计与研究 [J]. 无线互联科技, 2024, 21 (21): 70-72.
- 朴明,邱翠花,苗子. 基于SpringBoot+小程序的信息采集系统设计与实现 [J]. 电子技术, 2024, 53 (10): 47-49.
- 刘建,何冬辉,刘维,等.国产通用计算机性能测试系统的设计与验证[J].计算机测量与控制,2024,32(09):44-50.DOI:10.16526/j.cnki.11-4762/tp.2024.09.007.
- 郭静,胡猛,李维善,等.基于PyQt5和SpringBoot的电影院票务系统检测平台研究[J].现代信息科技,2025,9(01):88-92+99.DOI:10.19850/j.cnki.2096-4706.2025.01.018.
- 宋紫闻.影院商业模式创新发展的对策研究[J].现代商业研究,2024,(21):89-91.
- 柯灵.Java编程语言在计算机软件开发中的应用与问题处理探析[J].电脑知识与技术,2024,20(27):45-47.DOI:10.14004/j.cnki.ckt.2024.1389.
- 曹石强.在线电影院选座购票网站设计研究[J].工程技术研究,2024,9(13):207-208.DOI:10.19537/j.cnki.2096-2789.2024.13.068.
- 刘湘龙,曾丽.电影院系统数据库设计与实现[J].电脑知识与技术,2022,18(06):16-18.DOI:10.14004/j.cnki.ckt.2022.0332.
- 王良升,刘小英.电影院订票系统的设计与实现[J].电脑编程技巧与维护,2021,(01):54-56.DOI:10.16184/j.cnki.comprg.2021.01.020.
- 邓鹏.电影的新媒体营销工具研究[D].宁波大学,2017.
致 谢
在完成本次 Spring Boot 校园机动车管理系统毕业设计的过程中,我收获了诸多宝贵的经验,也感受到了成长的喜悦,也深刻体会到理论与实践相结合的重要性。在这里我特别感谢我毕设的导师。在整个毕设过程中老师不但给我指明方向也给予我专业的指导,给了我很大的帮助也让我在探索中不断突破自我不断提升我的专业能力,更让我学会了如何以科学的方法解决问题。
我也感谢学校为我提供了一个良好的学习环境和丰富的资源支持。让我得以接触到前沿的技术知识和开发工具,为毕业设计的顺利开展奠定了坚实基础。在开发过程中,我遇到了许多技术难题,但通过查阅大量文献资料和反复实践,我逐渐找到了解决方法。这一过程不仅锻炼了我的自主学习能力,也让我深刻体会到知识的力量。
最后我要感谢我的家人和亲朋们。在我为毕业设计忙碌的日子里,他们始终给予我无条件的支持和鼓励。他们的理解让我能够在紧张的学习中保持良好的心态,专注于项目的每一个细节。这份毕业设计是我大学生活的完美收官,也是我人生旅程中的一个重要里程碑。我将带着这份成长和感恩,继续在未来的道路上努力前行。
372

被折叠的 条评论
为什么被折叠?



