摘要
本文设计并实现了一款基于Spring Boot的智能停车管理小程序,旨在提升停车场管理效率与用户体验。系统采用Spring Boot作为后端框架,MySQL作为数据库,微信小程序作为前端载体,实现了用户端的停车场查询、车位预约、地图导航、入场出场记录查询及在线支付等功能,同时为管理员提供了停车场管理、订单处理、公告发布等后台功能。系统具备良好的可扩展性与安全性,界面简洁、操作便捷,具有较高的技术可行性与实用价值。通过智能化手段有效缓解停车难问题,提升城市交通管理效率。
关键字:Spring Boot框架、智能停车管理小程序、MySQL
Abstract
In this paper, a smart parking management applet based on Spring Boot is designed and implemented, aiming to improve the efficiency and user experience of parking lot management. The system uses Spring Boot as the back-end framework, MySQL as the database, and WeChat applet as the front-end carrier, which realizes the functions of parking lot inquiry, parking space reservation, map navigation, entry and exit record query and online payment on the user side, and provides the administrator with background functions such as parking lot management, order processing, and announcement release. The system has good scalability and security, simple interface, convenient operation, and high technical feasibility and practical value. Through intelligent means, the problem of parking difficulties can be effectively alleviated and the efficiency of urban traffic management can be improved.
Keywords: Spring Boot framework, intelligent parking management applet, MySQL
目录
1绪论
随着城市化进程的加快和机动车保有量的持续增长,停车资源紧张、管理效率低下、找车位难等问题日益突出,成为影响城市交通流畅和居民出行体验的重要因素。传统的人工停车场管理模式已难以满足现代社会高效、智能的管理需求。在此背景下,基于信息技术和移动互联网的智能停车管理系统应运而生,成为提升城市交通智能化水平的重要手段。
本研究旨在设计并实现一个基于Spring Boot的智能停车管理小程序,通过信息化手段优化停车资源配置,提高停车场的管理效率与用户使用便捷性。系统不仅有助于缓解城市“停车难”问题,还能提升停车场运营效益,推动智慧城市建设发展。同时,该系统的实现也为相关领域的智能化管理提供了可借鉴的技术方案和应用思路。
在国内,随着城市化进程的加快和机动车保有量的迅速增加,“停车难”问题逐渐成为影响城市交通流畅和居民生活质量的关键因素之一。近年来,国内对于智能停车管理系统的研究和应用日益增多,许多大城市开始探索并实施基于物联网、大数据、云计算等先进技术的智能停车解决方案。例如,一些城市通过建设智能化停车场,实现了车位信息实时更新、在线预约等功能;还有些地区利用车牌识别技术来提高车辆进出效率。然而,尽管取得了一定进展,但目前我国大部分停车场仍采用传统管理模式,智能化程度不高,整体上仍处于发展初期阶段。
在国外,尤其是欧美发达国家,智能停车管理系统的研发与应用起步较早,技术水平相对成熟。这些国家不仅在技术层面上不断进行创新,如引入了先进的传感器技术以实现更精确的车位检测,还在政策层面给予了大力支持,鼓励企业和科研机构开发更加高效、环保的停车管理方案。例如,在美国和欧洲的部分城市,已经广泛应用了基于移动互联网的停车引导系统,用户可以通过手机应用程序快速找到空闲车位,并完成支付操作。此外,国外的研究还特别关注如何将智能停车系统与其他城市管理系统(如公共交通、环境保护等)进行整合,以促进城市的可持续发展。
总的来说,虽然国内外在智能停车管理系统方面都取得了一定的成绩,但仍有很大的发展空间。特别是在提升系统的智能化水平、增强用户体验以及推动跨领域融合等方面,仍然面临诸多挑战。未来的发展趋势将是向更加集成化、智能化的方向发展,同时注重技术创新与实际应用效果相结合。
本论文共分为七个主要章节,具体结构如下:
1. 绪论:介绍研究背景与意义,回顾国内外研究现状,概述论文组织结构。
2. 相关技术介绍:详细介绍与本研究相关的技术,包括SpringBoot框架介绍、MySQL数据库、Java语言以及小程序。
3. 需求分析:对系统的功能需求和非功能需求进行分析,明确用户和管理员的需求,并进行可行性分析,包括技术、操作和经济可行性。
4. 系统设计:涵盖系统架构设计、总体流程设计和功能设计,并进行数据库的概念设计与表设计。
5. 系统实现:具体描述各个功能模块的实现过程,展示系统如何根据需求进行开发。
6. 系统测试:阐述测试的目的、方法和内容,分析测试结果并得出结论,以验证系统的稳定性和功能完整性。
7. 总结:总结研究的主要成果和贡献,指出存在的不足及未来的研究方向。
2相关技术介绍
SpringBoot是Spring家族中的一个重要成员,它简化了Spring应用的初始搭建和开发过程[1]。通过提供一系列默认配置和自动装配机制,SpringBoot使得开发者能够更快地构建出生产级别的Spring应用。它支持多种开发工具和框架,如Maven、Gradle等,并且可以与多种数据库和缓存技术无缝集成[2]。SpringBoot的简洁性和高效性使其成为开发企业级应用的首选框架之一。在本次毕业设计中,SpringBoot框架为基于springboot和vue的动植物观察日志系统的后端开发提供了强大的支持。
MySQL是一款开源的关系型数据库管理系统,它以其高性能、高可靠性和易用性而著称。MySQL支持多种存储引擎,如InnoDB、MyISAM等,能够满足不同应用场景的需求。它提供了丰富的SQL语法和函数,使得开发者能够方便地进行数据查询、更新和删除操作。MySQL还支持事务处理、索引优化和复制等高级功能,为数据的完整性和安全性提供了有力保障。在本次毕业设计中,MySQL数据库作为基于springboot和vue的动植物观察日志系统的数据存储核心,承担着存储和管理物品详情界面、用户信息等重要数据的任务。而且通过合理的数据库设计和优化,确保了系统的数据访问效率和数据安全性[4]。
JAVA是一种广泛使用的编程语言,具有跨平台、面向对象、安全性高等特点。JAVA语言提供了丰富的类库和API,使得开发者能够轻松地进行网络编程、数据库操作、图形界面开发等任务[5]。JAVA还支持多线程编程和分布式计算,为开发高性能和可扩展的应用提供了有力支持[5]。所以本次毕设选择了JAVA作为基于springboot和vue的动植物观察日志系统的开发语言。通过利用JAVA的面向对象特性和丰富的类库资源,成功实现了系统的各个功能模块,并保证了系统的稳定性和可扩展性。而且JAVA的跨平台特性也使得此次毕业设计能够在不同的操作系统和硬件平台上运行,为用户提供了更加便捷的使用体验。
小程序是一种无需下载安装即可使用的轻量级应用程序,它依托于现有的移动操作系统,如微信、支付宝等社交平台,用户可以通过扫码或搜索直接访问。小程序技术主要涉及前端开发、后端开发、数据库管理以及接口调用等多个方面。
在前端开发中,小程序使用自己的标记语言和样式表,如微信小程序的WXML和WXSS,类似于传统的HTML和CSS,但有所优化以适应小程序的轻量级特性。同时,JavaScript仍是实现页面交互逻辑和数据请求的基础语言。
后端开发方面,小程序需要与服务器进行数据交互,常用的技术包括Node.js、Java、Python等服务器端语言,以及MySQL、MongoDB等数据库管理系统。
此外,小程序技术还包括API接口的设计与开发,以实现前后端的数据交互,并确保数据的安全传输和高效处理。同时,为了提升用户体验,小程序的设计也需注重简洁、易用和美观[5]。
3需求分析
智能停车管理小程序的设计与实现,其功能分析可以分为管理员、注册用户和回收人员三个主要角色来描述。以下是详细的功能分析:
(1)停车用户首页:停车用户登录成功后,可以看到首页界面包含停车场,导航地图,资讯信息等。
(2)停车场(停车预约):查看附近停车场列表,支持筛选和预约。
(2)导航地图:提供停车场及其他生活服务点的地图导航。
(2)资讯信息:阅读关于停车技巧、交通规则等资讯。
(2)公告信息:获取系统更新或重要通知。
(2)个人中心
- 停车预约:管理您的停车预约记录,包括取消或修改预约。
- 入场信息:查看车辆的入场记录详情。
- 出场信息(支付功能):完成停车费用支付,查看缴费历史。
- 收藏:保存您喜欢的停车场,便于快速访问。
- 评论:对使用过的停车场进行评价和打分。

停车用户用例图如图3-1所示。
图3-1 停车用户用例图
(1)后台首页:提供系统概览,包括停车场使用情况、预约统计等。
(2)系统用户:管理员:添加、删除或修改其他管理员信息。
(3)停车用户:查看用户列表,包括用户的预约记录、入场和出场信息等。
(4)停车场管理:
- 停车场列表:显示所有停车场的详情,如位置、剩余车位数等。
- 停车场添加:用于添加新的停车场信息。
(5)停车预约管理:展示所有停车预约的列表,支持查询、修改和取消预约。
(6)入场信息管理:列出所有车辆的入场信息,可以进行编辑和查看操作。
(7)出场信息管理:管理车辆的出场信息,包括费用计算和支付状态更新。
(8)系统管理:轮播图管理:上传、编辑或删除首页轮播图。
(9)公告信息管理:发布公告信息,提醒用户有关系统的更新或重要通知。
(10)资源管理:
- 资讯信息:发布和管理关于停车技巧、交通规则等相关资讯。
- 信息分类:对资讯信息进行分类管理。
(11)操作日志:记录管理员的所有操作,便于审计和追踪。
管理员用例图如图3-2所示。

图3-2管理员用例图
系统应具备高可用性,用户在任何时间都能顺畅访问。系统的正常运行时间应达到99.9%以上,用户不会因系统故障而影响操作体验。用户界面设计应简洁明了,降低操作复杂性。
系统需要具备高可靠性,在故障发生时能够快速恢复。数据应定期备份,在意外情况下不丢失。系统应具备故障检测机制,自动识别并处理潜在问题。
系统应实现严格的安全控制,保护用户数据的隐私和完整性。用户信息应加密存储,传输过程中的数据也需采用加密协议,防止数据泄露。系统应具备权限管理功能,不同用户只能访问相应的数据和功能。
系统设计应具备良好的可扩展性,模块化设计使得新功能可以方便地集成,系统能够支持更高的用户负载而无需重构基础架构。
系统的响应时间应控制在合理范围内,通常不超过2秒。
本系统基于 Spring Boot 后端框架,结合 MySQL 数据库进行数据持久化管理,采用 RESTful API 接口与前端小程序(如微信小程序)进行通信,具备良好的系统架构和扩展性。后端支持权限控制、数据加密、日志记录等功能,前端可使用 Vue.js 或 uni-app 实现跨平台兼容。地图功能可通过集成高德或腾讯地图 SDK 实现导航与定位服务,支付功能可接入微信支付和支付宝接口。整体技术成熟可靠,具备较强的技术可行性。
系统界面简洁直观,用户无需专业培训即可快速上手操作。停车用户可通过小程序轻松完成停车场查询、预约车位、查看入场出场记录、在线支付等操作;管理员通过后台管理界面可高效维护停车场信息、处理预约订单、发布公告资讯等。同时系统提供清晰的操作引导和提示信息,兼顾不同年龄和技术水平的用户需求,具有良好的操作可行性和用户体验。
系统开发初期投入主要包括人力成本、服务器租赁费用及第三方服务(如地图、支付接口)费用,后期运行维护成本较低。随着城市机动车保有量的增长,智能停车管理系统能有效提升停车场利用率并降低人工成本,为运营方带来稳定的收益来源。同时,通过推出会员制、优惠券、广告位等增值服务,也能进一步拓展盈利模式,因此在经济上具备良好的可持续发展性和投资回报率。
4系统设计
系统采用Spring Boot 框架开发,该系统分为VIEW层、Controller层、Model层、DAO层和持久化数据存储层,VIEW层支持电脑浏览器访问系统。VIEW 层与 Controller 层紧密结合并系协同工作,共同完成前台页面的数据展示;Controller层为控制层,通过接收前端请求的参数进行业务处理,返回指定的路径或数据;Model层主要是服务层,用于业务逻辑处理;DAO 和持久化层,主要用于访问数据库和持久化数据[10]。整个系统架构如图4-1所示。

图4-1 系统架构图
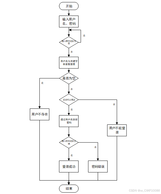
4.2.1用户登录流程
用户输入用户名和密码后,系统先检查输入是否为空,再验证用户名是否存在,若存在则通过用户名获取密码并校验。若密码正确则登录成功,否则提示密码错误。若用户名不存在或无法登录,提示用户操作无效。如图4-2所示。

图4-2登录流程图
4.2.2添加信息流程
管理员可以添加信息,用户添加可以自己权限内的信息,输入信息后,要想利用这个软件来进行系统的安全管理,首先需要登录到该软件中。添加信息流程如图4-3所示。

图4-3添加信息流程图
4.2.3修改信息流程
用户首先选择需要修改的记录,输入修改后的数据,系统判断输入数据是否合法。若数据不合法,提示重新输入;若数据合法,则将修改后的数据写入数据库,完成操作后流程结束。修改信息流程图如图4-4所示。

图4-4修改信息流程图
4.2.4删除信息流程
用户选择需要删除的记录后,系统判断是否确认删除。若未确认,返回选择环节;若确认删除,则更新数据库,删除对应记录,完成操作后流程结束。删除信息流程图如图4-5所示。

图4-5删除信息流程图
系统功能结构图如图4-6所示。

图4-6系统功能结构图
在进行数据库设计时,概念设计帮助明确系统的整体结构和需求。在这一阶段,需要确定实体、属性以及它们之间的关系,为后续的数据库表设计奠定基础。接下来,将深入探讨数据库表设计的具体细节,实现更高效的数据存储和管理。
系统全局E-R图如图4-7所示。

图4-7系统E-R图
概念设计是数据库设计的第一步,其主要目标是对系统的数据需求进行全面的理解和抽象[11]。在这一阶段,通过建立实体-关系模型(ER模型)来识别系统中的关键实体、属性及其相互关系。概念设计的输出是一个清晰的ER图,作为后续数据库表设计的基础。以下将展示系统的全局E-R图以及各个实体的属性图。
这一阶段的重点是将概念模型转换为实际的数据库结构,包括表的创建、字段的定义及数据类型的选择。每个实体通常对应于数据库中的一张表,而实体的属性则转化为表的列。以下是系统的数据库表设计展示。
表 4-1-access_token(登陆访问时长)
| 编号 | 字段名 | 类型 | 长度 | 是否非空 | 是否主键 | 注释 |
| 1 | token_id | int | 是 | 是 | 临时访问牌ID | |
| 2 | token | varchar | 64 | 否 | 否 | 临时访问牌 |
| 3 | info | text | 65535 | 否 | 否 | 信息 |
| 4 | maxage | int | 是 | 否 | 最大寿命:默认2小时 | |
| 5 | create_time | timestamp | 是 | 否 | 创建时间 | |
| 6 | update_time | timestamp | 是 | 否 | 更新时间 | |
| 7 | user_id | int | 是 | 否 | 用户编号 |
表 4-2-admission_information(入场信息)
| 编号 | 字段名 | 类型 | 长度 | 是否非空 | 是否主键 | 注释 |
| 1 | admission_information_id | int | 是 | 是 | 入场信息ID | |
| 2 | order_number | varchar | 64 | 否 | 否 | 订单号 |
| 3 | name_of_yard | varchar | 64 | 否 | 否 | 车场名称 |
| 4 | parking_space_specifications | varchar | 64 | 否 | 否 | 车位规格 |
| 5 | yard_address | varchar | 64 | 否 | 否 | 车场地址 |
| 6 | parking_unit_price | double | 否 | 否 | 停车单价 | |
| 7 | parking_user | int | 否 | 否 | 停车用户 | |
| 8 | user_name | varchar | 64 | 是 | 否 | 用户姓名 |
| 9 | contact_number | varchar | 16 | 是 | 否 | 联系号码 |
| 10 | license_plate_number | varchar | 64 | 否 | 否 | 车牌号 |
| 11 | number_of_vehicles | varchar | 64 | 否 | 否 | 车辆数 |
| 12 | vehicle_picture | varchar | 255 | 是 | 否 | 车辆图片 |
| 13 | admission_time | datetime | 否 | 否 | 入场时间 | |
| 14 | appearance_information_limit_times | int | 是 | 否 | 出场限制次数 | |
| 15 | create_time | datetime | 是 | 否 | 创建时间 | |
| 16 | update_time | timestamp | 是 | 否 | 更新时间 | |
| 17 | source_table | varchar | 255 | 否 | 否 | 来源表 |
| 18 | source_id | int | 否 | 否 | 来源ID | |
| 19 | source_user_id | int | 否 | 否 | 来源用户 |
表 4-3-appearance_information(出场信息)
| 编号 | 字段名 | 类型 | 长度 | 是否非空 | 是否主键 | 注释 |
| 1 | appearance_information_id | int | 是 | 是 | 出场信息ID | |
| 2 | order_number | varchar | 64 | 否 | 否 | 订单号 |
| 3 | name_of_yard | varchar | 64 | 否 | 否 | 车场名称 |
| 4 | parking_space_specifications | varchar | 64 | 否 | 否 | 车位规格 |
| 5 | yard_address | varchar | 64 | 否 | 否 | 车场地址 |
| 6 | parking_unit_price | double | 否 | 否 | 停车单价 | |
| 7 | parking_user | int | 否 | 否 | 停车用户 | |
| 8 | user_name | varchar | 64 | 是 | 否 | 用户姓名 |
| 9 | contact_number | varchar | 16 | 是 | 否 | 联系号码 |
| 10 | license_plate_number | varchar | 64 | 否 | 否 | 车牌号 |
| 11 | number_of_vehicles | varchar | 64 | 否 | 否 | 车辆数 |
| 12 | vehicle_picture | varchar | 255 | 是 | 否 | 车辆图片 |
| 13 | admission_time | datetime | 否 | 否 | 入场时间 | |
| 14 | time_of_appearance | datetime | 否 | 否 | 出场时间 | |
| 15 | parking_duration | double | 否 | 否 | 停车时长 | |
| 16 | parking_amount | varchar | 64 | 否 | 否 | 停车金额 |
| 17 | pay_state | varchar | 16 | 是 | 否 | 支付状态 |
| 18 | pay_type | varchar | 16 | 否 | 否 | 支付类型: 微信、支付宝、网银 |
| 19 | create_time | datetime | 是 | 否 | 创建时间 | |
| 20 | update_time | timestamp | 是 | 否 | 更新时间 | |
| 21 | source_table | varchar | 255 | 否 | 否 | 来源表 |
| 22 | source_id | int | 否 | 否 | 来源ID | |
| 23 | source_user_id | int | 否 | 否 | 来源用户 |
表 4-4-article(文章)
| 编号 | 字段名 | 类型 | 长度 | 是否非空 | 是否主键 | 注释 |
| 1 | article_id | mediumint | 是 | 是 | 文章id | |
| 2 | title | varchar | 125 | 是 | 是 | 标题 |
| 3 | type | varchar | 64 | 是 | 否 | 文章分类 |
| 4 | hits | int | 是 | 否 | 点击数 | |
| 5 | praise_len | int | 是 | 否 | 点赞数 | |
| 6 | create_time | timestamp | 是 | 否 | 创建时间 | |
| 7 | update_time | timestamp | 是 | 否 | 更新时间 | |
| 8 | source | varchar | 255 | 否 | 否 | 来源 |
| 9 | url | varchar | 255 | 否 | 否 | 来源地址 |
| 10 | tag | varchar | 255 | 否 | 否 | 标签 |
| 11 | content | longtext | 4294967295 | 否 | 否 | 正文 |
| 12 | img | varchar | 255 | 否 | 否 | 封面图 |
| 13 | description | text | 65535 | 否 | 否 | 文章描述 |
表 4-5-article_type(文章分类)
| 编号 | 字段名 | 类型 | 长度 | 是否非空 | 是否主键 | 注释 |
| 1 | type_id | smallint | 是 | 是 | 分类ID | |
| 2 | display | smallint | 是 | 否 | 显示顺序 | |
| 3 | name | varchar | 16 | 是 | 否 | 分类名称 |
| 4 | father_id | smallint | 是 | 否 | 上级分类ID | |
| 5 | description | varchar | 255 | 否 | 否 | 描述 |
| 6 | icon | text | 65535 | 否 | 否 | 分类图标 |
| 7 | url | varchar | 255 | 否 | 否 | 外链地址 |
| 8 | create_time | timestamp | 是 | 否 | 创建时间 | |
| 9 | update_time | timestamp | 是 | 否 | 更新时间 |
表 4-6-auth(用户权限管理)
| 编号 | 字段名 | 类型 | 长度 | 是否非空 | 是否主键 | 注释 |
| 1 | auth_id | int | 是 | 是 | 授权ID | |
| 2 | user_group | varchar | 64 | 否 | 否 | 用户组 |
| 3 | mod_name | varchar | 64 | 否 | 否 | 模块名 |
| 4 | table_name | varchar | 64 | 否 | 否 | 表名 |
| 5 | page_title | varchar | 255 | 否 | 否 | 页面标题 |
| 6 | path | varchar | 255 | 否 | 否 | 路由路径 |
| 7 | parent | varchar | 64 | 否 | 否 | 父级菜单 |
| 8 | parent_sort | int | 是 | 否 | 父级菜单排序 | |
| 9 | position | varchar | 32 | 否 | 否 | 位置 |
| 10 | mode | varchar | 32 | 是 | 否 | 跳转方式 |
| 11 | add | tinyint | 是 | 否 | 是否可增加 | |
| 12 | del | tinyint | 是 | 否 | 是否可删除 | |
| 13 | set | tinyint | 是 | 否 | 是否可修改 | |
| 14 | get | tinyint | 是 | 否 | 是否可查看 | |
| 15 | field_add | text | 65535 | 否 | 否 | 添加字段 |
| 16 | field_set | text | 65535 | 否 | 否 | 修改字段 |
| 17 | field_get | text | 65535 | 否 | 否 | 查询字段 |
| 18 | table_nav_name | varchar | 500 | 否 | 否 | 跨表导航名称 |
| 19 | table_nav | varchar | 500 | 否 | 否 | 跨表导航 |
| 20 | option | text | 65535 | 否 | 否 | 配置 |
| 21 | create_time | timestamp | 是 | 否 | 创建时间 | |
| 22 | update_time | timestamp | 是 | 否 | 更新时间 |
表 4-7-code_token(验证码)
| 编号 | 字段名 | 类型 | 长度 | 是否非空 | 是否主键 | 注释 |
| 1 | code_token_id | int | 是 | 是 | 验证码ID | |
| 2 | token | varchar | 255 | 否 | 否 | 令牌 |
| 3 | code | varchar | 255 | 否 | 否 | 验证码 |
| 4 | expire_time | timestamp | 是 | 否 | 失效时间 | |
| 5 | create_time | timestamp | 是 | 否 | 创建时间 | |
| 6 | update_time | timestamp | 是 | 否 | 更新时间 |
表 4-8-collect(收藏)
| 编号 | 字段名 | 类型 | 长度 | 是否非空 | 是否主键 | 注释 |
| 1 | collect_id | int | 是 | 是 | 收藏ID | |
| 2 | user_id | int | 是 | 是 | 收藏人ID | |
| 3 | source_table | varchar | 255 | 否 | 否 | 来源表 |
| 4 | source_field | varchar | 255 | 否 | 否 | 来源字段 |
| 5 | source_id | int | 是 | 否 | 来源ID | |
| 6 | title | varchar | 255 | 否 | 否 | 标题 |
| 7 | img | varchar | 255 | 否 | 否 | 封面 |
| 8 | create_time | timestamp | 是 | 否 | 创建时间 | |
| 9 | update_time | timestamp | 是 | 否 | 更新时间 |
表 4-9-comment(评论)
| 编号 | 字段名 | 类型 | 长度 | 是否非空 | 是否主键 | 注释 |
| 1 | comment_id | int | 是 | 是 | 评论ID | |
| 2 | user_id | int | 是 | 是 | 评论人ID | |
| 3 | reply_to_id | int | 是 | 否 | 回复评论ID | |
| 4 | content | longtext | 4294967295 | 否 | 否 | 内容 |
| 5 | nickname | varchar | 255 | 否 | 否 | 昵称 |
| 6 | avatar | varchar | 255 | 否 | 否 | 头像地址 |
| 7 | create_time | timestamp | 是 | 否 | 创建时间 | |
| 8 | update_time | timestamp | 是 | 否 | 更新时间 | |
| 9 | source_table | varchar | 255 | 否 | 否 | 来源表 |
| 10 | source_field | varchar | 255 | 否 | 否 | 来源字段 |
| 11 | source_id | int | 是 | 否 | 来源ID |
表 4-10-hits(用户点击)
| 编号 | 字段名 | 类型 | 长度 | 是否非空 | 是否主键 | 注释 |
| 1 | hits_id | int | 是 | 是 | 点赞ID | |
| 2 | user_id | int | 是 | 否 | 点赞人 | |
| 3 | create_time | timestamp | 是 | 否 | 创建时间 | |
| 4 | update_time | timestamp | 是 | 否 | 更新时间 | |
| 5 | source_table | varchar | 255 | 否 | 否 | 来源表 |
| 6 | source_field | varchar | 255 | 否 | 否 | 来源字段 |
| 7 | source_id | int | 是 | 否 | 来源ID |
表 4-11-notice(公告)
| 编号 | 字段名 | 类型 | 长度 | 是否非空 | 是否主键 | 注释 |
| 1 | notice_id | mediumint | 是 | 是 | 公告ID | |
| 2 | title | varchar | 125 | 是 | 否 | 标题 |
| 3 | content | longtext | 4294967295 | 否 | 否 | 正文 |
| 4 | create_time | timestamp | 是 | 否 | 创建时间 | |
| 5 | update_time | timestamp | 是 | 否 | 更新时间 |
表 4-12-operation_log(操作日志表)
| 编号 | 字段名 | 类型 | 长度 | 是否非空 | 是否主键 | 注释 |
| 1 | operation_log_id | int | 是 | 是 | 操作日志ID | |
| 2 | user_group | varchar | 64 | 否 | 否 | 用户角色 |
| 3 | user_name | varchar | 64 | 否 | 否 | 用户账号 |
| 4 | routes | varchar | 64 | 否 | 否 | 模块名称 |
| 5 | create_time | datetime | 是 | 否 | 创建时间 | |
| 6 | update_time | timestamp | 是 | 否 | 更新时间 |
表 4-13-parking(停车场)
| 编号 | 字段名 | 类型 | 长度 | 是否非空 | 是否主键 | 注释 |
| 1 | parking_id | int | 是 | 是 | 停车场ID | |
| 2 | name_of_yard | varchar | 64 | 是 | 是 | 车场名称 |
| 3 | cover | varchar | 255 | 否 | 否 | 封面 |
| 4 | parking_space_specifications | varchar | 64 | 否 | 否 | 车位规格 |
| 5 | yard_address | varchar | 64 | 否 | 否 | 车场地址 |
| 6 | remaining_parking_spaces | double | 否 | 否 | 剩余车位 | |
| 7 | parking_unit_price | double | 否 | 否 | 停车单价 | |
| 8 | yard_introduction | longtext | 4294967295 | 否 | 否 | 车场介绍 |
| 9 | hits | int | 是 | 否 | 点击数 | |
| 10 | collect_len | int | 是 | 否 | 收藏数 | |
| 11 | comment_len | int | 是 | 否 | 评论数 | |
| 12 | recommend | int | 是 | 否 | 智能推荐 | |
| 13 | parking_reservation_limit_times | int | 是 | 否 | 停车预约限制次数 | |
| 14 | create_time | datetime | 是 | 否 | 创建时间 | |
| 15 | update_time | timestamp | 是 | 否 | 更新时间 |
表 4-14-parking_reservation(停车预约)
| 编号 | 字段名 | 类型 | 长度 | 是否非空 | 是否主键 | 注释 |
| 1 | parking_reservation_id | int | 是 | 是 | 停车预约ID | |
| 2 | order_number | varchar | 64 | 否 | 否 | 订单号 |
| 3 | name_of_yard | varchar | 64 | 否 | 否 | 车场名称 |
| 4 | parking_space_specifications | varchar | 64 | 否 | 否 | 车位规格 |
| 5 | yard_address | varchar | 64 | 否 | 否 | 车场地址 |
| 6 | parking_unit_price | double | 否 | 否 | 停车单价 | |
| 7 | appointment_date | date | 否 | 否 | 预约日期 | |
| 8 | parking_user | int | 否 | 否 | 停车用户 | |
| 9 | user_name | varchar | 64 | 是 | 否 | 用户姓名 |
| 10 | contact_number | varchar | 16 | 是 | 否 | 联系号码 |
| 11 | license_plate_number | varchar | 64 | 否 | 否 | 车牌号 |
| 12 | number_of_vehicles | varchar | 64 | 否 | 否 | 车辆数 |
| 13 | vehicle_picture | varchar | 255 | 是 | 否 | 车辆图片 |
| 14 | remarks | text | 65535 | 否 | 否 | 备注 |
| 15 | examine_state | varchar | 16 | 是 | 否 | 审核状态 |
| 16 | examine_reply | varchar | 255 | 否 | 否 | 审核回复 |
| 17 | admission_information_limit_times | int | 是 | 否 | 入场限制次数 | |
| 18 | create_time | datetime | 是 | 否 | 创建时间 | |
| 19 | update_time | timestamp | 是 | 否 | 更新时间 | |
| 20 | source_table | varchar | 255 | 否 | 否 | 来源表 |
| 21 | source_id | int | 否 | 否 | 来源ID | |
| 22 | source_user_id | int | 否 | 否 | 来源用户 |
表 4-15-parking_user(停车用户)
| 编号 | 字段名 | 类型 | 长度 | 是否非空 | 是否主键 | 注释 |
| 1 | parking_user_id | int | 是 | 是 | 停车用户ID | |
| 2 | user_name | varchar | 64 | 是 | 否 | 用户姓名 |
| 3 | contact_number | varchar | 16 | 是 | 否 | 联系号码 |
| 4 | license_plate_number | varchar | 64 | 是 | 是 | 车牌号 |
| 5 | number_of_vehicles | varchar | 64 | 否 | 否 | 车辆数 |
| 6 | vehicle_picture | varchar | 255 | 是 | 否 | 车辆图片 |
| 7 | examine_state | varchar | 16 | 是 | 否 | 审核状态 |
| 8 | user_id | int | 是 | 否 | 用户ID | |
| 9 | create_time | datetime | 是 | 否 | 创建时间 | |
| 10 | update_time | timestamp | 是 | 否 | 更新时间 |
表 4-16-praise(点赞)
| 编号 | 字段名 | 类型 | 长度 | 是否非空 | 是否主键 | 注释 |
| 1 | praise_id | int | 是 | 是 | 点赞ID | |
| 2 | user_id | int | 是 | 是 | 点赞人 | |
| 3 | create_time | timestamp | 是 | 否 | 创建时间 | |
| 4 | update_time | timestamp | 是 | 否 | 更新时间 | |
| 5 | source_table | varchar | 255 | 否 | 否 | 来源表 |
| 6 | source_field | varchar | 255 | 否 | 否 | 来源字段 |
| 7 | source_id | int | 是 | 否 | 来源ID | |
| 8 | status | tinyint | 是 | 否 | 点赞状态:1为点赞,0已取消 |
表 4-17-slides(轮播图)
| 编号 | 字段名 | 类型 | 长度 | 是否非空 | 是否主键 | 注释 |
| 1 | slides_id | int | 是 | 是 | 轮播图ID | |
| 2 | title | varchar | 64 | 否 | 否 | 标题 |
| 3 | content | varchar | 255 | 否 | 否 | 内容 |
| 4 | url | varchar | 255 | 否 | 否 | 链接 |
| 5 | img | varchar | 255 | 否 | 否 | 轮播图 |
| 6 | hits | int | 是 | 否 | 点击量 | |
| 7 | create_time | timestamp | 是 | 否 | 创建时间 | |
| 8 | update_time | timestamp | 是 | 否 | 更新时间 |
表 4-18-upload(文件上传)
| 编号 | 字段名 | 类型 | 长度 | 是否非空 | 是否主键 | 注释 |
| 1 | upload_id | int | 是 | 是 | 上传ID | |
| 2 | name | varchar | 64 | 否 | 否 | 文件名 |
| 3 | path | varchar | 255 | 否 | 否 | 访问路径 |
| 4 | file | varchar | 255 | 否 | 否 | 文件路径 |
| 5 | display | varchar | 255 | 否 | 否 | 显示顺序 |
| 6 | father_id | int | 否 | 否 | 父级ID | |
| 7 | dir | varchar | 255 | 否 | 否 | 文件夹 |
| 8 | type | varchar | 32 | 否 | 否 | 文件类型 |
表 4-19-user(用户账户)
| 编号 | 字段名 | 类型 | 长度 | 是否非空 | 是否主键 | 注释 |
| 1 | user_id | int | 是 | 是 | 用户ID | |
| 2 | state | smallint | 是 | 否 | 账户状态:(1可用|2异常|3已冻结|4已注销) | |
| 3 | user_group | varchar | 32 | 否 | 否 | 所在用户组 |
| 4 | login_time | timestamp | 是 | 否 | 上次登录时间 | |
| 5 | phone | varchar | 11 | 否 | 否 | 手机号码 |
| 6 | phone_state | smallint | 是 | 否 | 手机认证:(0未认证|1审核中|2已认证) | |
| 7 | username | varchar | 16 | 是 | 否 | 用户名 |
| 8 | nickname | varchar | 16 | 否 | 否 | 昵称 |
| 9 | password | varchar | 64 | 是 | 否 | 密码 |
| 10 | | varchar | 64 | 否 | 否 | 邮箱 |
| 11 | email_state | smallint | 是 | 否 | 邮箱认证:(0未认证|1审核中|2已认证) | |
| 12 | avatar | varchar | 255 | 否 | 否 | 头像地址 |
| 13 | open_id | varchar | 255 | 否 | 否 | 针对获取用户信息字段 |
| 14 | create_time | timestamp | 是 | 否 | 创建时间 |
表 4-20-user_group(用户组)
| 编号 | 字段名 | 类型 | 长度 | 是否非空 | 是否主键 | 注释 |
| 1 | group_id | mediumint | 是 | 是 | 用户组ID | |
| 2 | display | smallint | 是 | 否 | 显示顺序 | |
| 3 | name | varchar | 16 | 是 | 否 | 名称 |
| 4 | description | varchar | 255 | 否 | 否 | 描述 |
| 5 | source_table | varchar | 255 | 否 | 否 | 来源表 |
| 6 | source_field | varchar | 255 | 否 | 否 | 来源字段 |
| 7 | source_id | int | 是 | 否 | 来源ID | |
| 8 | register | smallint | 否 | 否 | 注册位置 | |
| 9 | create_time | timestamp | 是 | 否 | 创建时间 | |
| 10 | update_time | timestamp | 是 | 否 | 更新时间 |
5系统实现
5.1.1注册用户注册界面
停车用户注册时,系统要求用户提供必要的信息,例如用户名、密码、电子邮件地址等。这些信息通常由用户在注册表单中输入,并通过前端验证确保格式的正确性。注册过程完成后,系统会为新用户创建一个账户。这包括分配一个唯一的用户ID和设置初始的权限或者角色。用户注册界面如图5-1所示。

图5-1注册界面
5.1.2停车用户登录界面
注册用户输入用户名和密码后,系统首先对这些输入进行基本的格式验证,确保用户名和密码符合系统设定的格式要求(如长度、特殊字符要求等)。系统接收到用户输入后,会根据用户名查找系统中存储的用户信息数据库或者其他持久化存储方式。系统需要验证密码的正确性,验证成功即可成功登录。用户登录界面如图5-2所示。

图5-2登录界面
5.1.3首页界面
停车用户首页的界面设计展示小程序的推荐内容,停车用户可以查看停车场、导航信息、资讯信息等内容。首页界面如图5-3所示。

图5-3首页界面
停车会员点击进入导航地图页面,可以浏览提供停车场及其他生活服务点的地图导航。导航地图界面如图5-4所示。
v

图5-4导航地图界面
停车用户点击进入个人中心可以实现以下功能:停车预约、入场信息、出场信息(支付功能)、收藏、评论。个人中心界面如图5-5所示。

图5-5个人中心界面
管理员可以在系统用户管理页面查看所有停车用户用户的信息,包括用户名、联系方式、车牌号等。管理员可以对用户进行权限设置或禁用违规账号。系统用户界面如图5-6所示。

图5-6系统用户界面
管理员进入停车场管理界面,可以管理停车场列表,显示所有停车场的详情,如位置、剩余车位数等,操作停车场添加,用于添加新的停车场信息。界面如图5-7所示。

图5-7停车场管理界面
管理员进入停车预约管理界面,可以管理所有停车预约的列表,支持查询、修改和取消预约。界面如图5-8所示。

图5-8停车预约管理界面
管理员可以管理轮播图的上传、编辑或删除首页轮播图,提升系统美观度。系统管理界面如下图所示。系统管理界面如图5-9所示。

图5-9系统管理界面
管理员可以在通知公告管理页面发布系统公告或向特定用户发送公告。管理员还可以查看通知的阅读状态并删除过期通知。公告信息管理界面如图5-10所示。

图5-10通知公告管理界面
管理员可以在资源管理页面上传和管理平台所需的图片、文档等资源。管理员可以对资源进行分类、删除或替换,确保平台内容的及时更新。资源管理界面如图5-11所示。

图5-11资源管理界面
管理员可以在操作日志功能记录管理员的所有操作,便于审计和追踪。界面如图5-12所示。

图5-12操作日志管理界面
6系统测试
测试的主要目的是确保系统的功能和性能满足预期的需求,同时识别和修复潜在的缺陷。通过系统测试,可以验证各个功能模块的正确性和稳定性,确保系统在不同使用场景下的表现符合设计要求。测试目的包括确认系统功能的完整性、验证数据处理的准确性、评估系统的性能和安全性。测试还可以提高用户满意度,保证用户在使用系统时获得流畅和可靠的体验。通过全面的测试,可以降低后期维护成本,减少系统上线后出现故障的风险,从而保障系统的长期稳定运行。
在本系统中,测试方法主要依赖于测试用例的设计与执行。测试用例是根据系统需求文档编写的,覆盖所有功能模块及其边界情况。每个测试用例包含输入数据、预期结果和实际结果的对比,以验证系统的功能是否按预期工作。
常见的测试用例包括功能测试用例、边界测试用例和异常测试用例[13]。功能测试用例针对系统的各项功能进行验证;边界测试用例则侧重于输入数据的边界条件,验证系统在极端情况下是否能够稳定运行;异常测试用例则用于验证系统在处理错误输入或异常情况时的反应。本文选择功能测试用例进行系统测试。
在测试执行过程中,记录每个用例的执行结果,并根据实际结果与预期结果的对比,判断系统是否存在缺陷。通过系统化的测试用例执行,可以有效提高测试的覆盖率和效率,为系统的最终上线提供保障。
公告信息浏览功能测试用例表是用来验证用户能否正确浏览和筛选公告信息的测试用例。公告信息浏览功能测试用例表如表6-1所示。
表6-1 公告信息浏览功能测试用例
| 测试项 | 测试用例 | 预期结果 | 结论 |
| 公告信息浏览功能测试 | 1. 打开公告信息浏览页面。 | 页面正常加载,显示公告信息列表。 | 与预期结果一致。 |
| 公告信息览功能测试 | 2. 选择筛选条件 | 筛选条件被成功选中。 | 与预期结果一致。 |
| 公告信息浏览功能测试 | 3. 点击搜索按钮。 | 系统根据筛选条件进行搜索。 | 与预期结果一致。 |
| 公告信息浏览功能测试 | 4. 查看筛选结果。 | 页面显示符合条件的通知公告列表。 | 与预期结果一致。 |
添加网站公告功能测试用例表是用来验证管理员能否正确添加网站公告的测试用例。添加网站公告功能测试用例表如表6-2所示。
表6-2 添加公告信息功能测试用例
| 测试项 | 测试用例 | 预期结果 | 结论 |
| 添加公告信息功能测试 | 1. 打开添加公告信息页面。 | 页面正常加载,显示信息填写表单。 | 与预期结果一致。 |
| 添加公告信息功能测试 | 2. 填写公告信息 | 信息成功输入并保存。 | 与预期结果一致。 |
| 添加公告信息功能测试 | 3. 选择目标公告信息。 | 目标公告信息成功加载成功。 | 与预期结果一致。 |
| 添加公告信息功能测试 | 4. 点击提交按钮。 | 页面提示信息提交成功,并显示等待审核状态。 | 与预期结果一致。 |
停车预约功能测试用例表是用来验证停车用户能否正确提交停车预约的测试用例。停车预约功能测试用例表如表6-3所示。
表6-3停车预约功能测试用例
| 测试项 | 测试用例 | 预期结果 | 结论 |
| 停车预约功能测试 | 1. 打开停车预约页面。 | 页面正常加载,显示目标停车预约及申请表单。 | 与预期结果一致。 |
| 停车预约功能测试 | 2. 选择目标停车预约。 | 目标停车预约成功加载成功。 | 与预期结果一致。 |
| 停车预约功能测试 | 3. 填写停车登记 | 信息成功输入并保存。 | 与预期结果一致。 |
| 停车预约功能测试 | 4. 点击提交按钮。 | 页面提示申请提交成功,并显示申请状态为待审核。 | 与预期结果一致。 |
评论管理功能测试用例表是用来验证用户能否正确发表和管理评论的测试用例。评论管理功能测试用例表如表6-4所示。
表6-4 评论管理功能测试用例
| 测试项 | 测试用例 | 预期结果 | 结论 |
| 评论管理功能测试 | 1. 打开评论管理页面。 | 页面正常加载,显示评论列表及输入框。 | 与预期结果一致。 |
| 评论管理功能测试 | 2. 选择目标评论。 | 评论列表成功加载。 | 与预期结果一致。 |
| 评论管理功能测试 | 3. 输入评论内容。 | 评论内容成功输入并显示在输入框中。 | 与预期结果一致。 |
| 评论管理功能测试 | 4. 点击提交按钮。 | 评论成功发布并显示在评论列表中。 | 与预期结果一致。 |
用户管理功能测试用例表是用来验证管理员能否正确管理用户信息的测试用例。用户管理功能测试用例表如表6-5所示。
表6-5用户管理功能测试用例
| 测试项 | 测试用例 | 预期结果 | 结论 |
| 用户管理功能测试 | 1. 打开用户管理页面。 | 页面正常加载,显示用户列表及操作选项。 | 与预期结果一致。 |
| 用户管理功能测试 | 2. 选择目标用户。 | 目标用户信息成功加载到编辑界面。 | 与预期结果一致。 |
| 用户管理功能测试 | 3. 修改用户权限或状态。 | 用户权限或状态成功更新。 | 与预期结果一致。 |
| 用户管理功能测试 | 4. 点击保存按钮。 | 用户信息成功更新并显示在用户列表中。 | 与预期结果一致。 |
经过系统全面的功能测试、性能测试和可靠性测试,本系统在测试环境下运行良好,功能模块均按照设计要求实现,核心功能表现稳定,未发现严重功能缺陷或阻塞性问题。所有关键测试用例均通过,覆盖率达到预期目标,验证了系统的功能性、稳定性和兼容性。
7总结
本研究设计并实现了一款基于Spring Boot的智能停车管理小程序,目的在于通过信息化手段解决日益严重的“停车难”问题。系统采用先进的技术架构,包括Spring Boot后端框架、MySQL数据库及RESTful API接口与微信小程序前端交互,支持停车场查询、车位预约、在线支付等功能,并为管理员提供了全面的后台管理工具。国内智能停车管理系统虽起步较晚但发展迅速,而国外在技术和应用方面更为成熟。尽管如此,当前智能停车系统的智能化水平和用户体验仍有提升空间。
展望未来,随着5G、物联网等新兴技术的发展,智能停车系统有望实现更高的集成度和智能化,如自动泊车引导、车位精准定位等。此外,通过与其他城市管理系统(如交通流量监控、公共交通调度等)的深度融合,将进一步优化城市资源分配,提高城市管理效率,促进智慧城市的发展。这不仅能够极大改善用户的停车体验,也将对缓解城市交通压力产生积极影响。
参考文献
[1]韦珍娜,陈宇佳. 基于Springboot的服装回收系统设计 [J]. 电脑编程技巧与维护, 2025, (01): 35-38. DOI:10.16184/j.cnki.comprg.2025.01.005.
[2]姚佰允,张豪,杜瑞庆. 基于SpringBoot与Vue的学院人员管理系统设计与实现 [J]. 无线互联科技, 2025, 22 (02): 78-83.
[3]谢海明,张佐中,林顺福.基于自动化技术的MySQL故障处理系统的设计与实现[J].电脑知识与技术,2024,20(33):73-75.DOI:10.14004/j.cnki.ckt.2024.1721.
[4]陈芳.基于MySQL数据库的数据录入系统设计研究[J].科技资讯,2024,22(20):35-37.DOI:10.16661/j.cnki.1672-3791.2405-5042-7194.
[5]谢帅虎.基于Java语言的翻页功能接口程序设计与实现[J].数字通信世界,2024,(11):92-94.
[6]贾琴.Java编程语言的应用策略分析[J].集成电路应用,2024,41(10):84-85.DOI:10.19339/j.issn.1674-2583.2024.10.034.
[7]张靖旭,曾晓晶,郭玉坤. 基于SpringBoot的校园植物信息网建设研究 [J]. 信息与电脑(理论版), 2024, 36 (22): 119-121.
[8]戴亚哲,李尤,赵利宏,等. 基于SpringBoot+Vue的文旅平台设计与研究 [J]. 无线互联科技, 2024, 21 (21): 70-72.
[9]朴明,邱翠花,苗子. 基于SpringBoot+小程序的信息采集系统设计与实现 [J]. 电子技术, 2024, 53 (10): 47-49.
[10]刘建,何冬辉,刘维,等.国产通用计算机性能测试系统的设计与验证[J].计算机测量与控制,2024,32(09):44-50.DOI:10.16526/j.cnki.11-4762/tp.2024.09.007.
[11]赵媛.基于Vue的Web系统前端性能优化分析[J].电脑编程技巧与维护,2024,(09):44-46.
[12]余滟.新型智能停车系统的调试及故障处理[J].四川建筑,2024,44(05):260-262.
[13]王玲容,李小勇.基于全景视频监控的服务区停车位智能管理系统设计与实现[J].西部交通科技,2024,(10):186-188.DOI:10.13282/j.cnki.wccst.2024.10.054.
[14]常峻嘉,刘钦.基于SKST数字孪生技术的老旧小区智能停车系统设计与应用对策[J].信息记录材料,2024,25(10):63-66.DOI:10.16009/j.cnki.cn13-1295/tq.2024.10.022.
[15]王昌城.智能停车方案在交通管理中的应用[J].运输经理世界,2024,(25):46-48.
[16]林星妍,赵垚光,王浩然,等.按压式可自发电停车场智能管理系统[J].科技与创新,2024,(15):60-62.DOI:10.15913/j.cnki.kjycx.2024.15.017.
[17]杨洪波,智慧停车管理系统V1.0.江西省,南昌星环科技有限公司,2024-03-09.
[18]夏后斌,卓敏.基于微信小程序的乡村空车位智能管理设计[J].中国科技信息,2021,(06):94-95.
[19]Ozkaya M ,Turunc A .A Reference Architecture for Smart Car Parking Management Systems[J].Systems,2025,13(2):70-70.
[20]Ditta A ,Ahmed M M ,Mazhar T , et al.Number plate recognition smart parking management system using IoT[J].Measurement: Sensors,2025,37101409-101409.
致谢
在本项目的实施过程中,许多人给予了我无私的支持和帮助,令我深感感谢。
我要衷心感谢我的指导老师。不仅在项目的初期提供了宝贵的建议,还在整个过程中给予了我细致入微的指导。专业知识和严谨态度始终激励着我,让我在遇到困难时能够保持信心,继续前行。每一次的讨论都让我对项目有了更深刻的理解,帮助我克服了许多技术难题。
我也要感谢参与测试的同学们。你们的反馈和建议为我们系统的优化提供了重要的参考,帮助我们更好地理解用户需求。正是因为有了你们的参与,我们才能够不断改进,提升系统的用户体验。感谢所有支持我的家人和朋友。你们的理解与鼓励让我在项目的紧张时刻始终能够保持积极的心态,成为我前进的动力。每当我遇到挑战时,想到你们的支持,我就能够重新振作,继续努力。最后,我要感谢所有在我职业发展过程中给予帮助的人。每一次的交流与分享都让我受益匪浅,拓宽了我的视野,让我在这条道路上走得更加坚定。
项目的完成不仅是我个人努力的结果,更是许多人共同支持与协作的成果。在此,我再次向所有关心和支持我的人表达衷心的感谢。希望未来我们能够继续携手,共同创造更多的价值和成就。
1610

被折叠的 条评论
为什么被折叠?



