摘 要
随着高校竞赛活动的日益增多,传统的竞赛管理方式已难以满足现代化管理的需求。为此,本文设计并实现了一款基于Spring Boot框架的校园竞赛管理系统。该系统旨在为学校提供一个高效、便捷的竞赛管理平台,支持管理员、教师和学生三类用户的不同需求。
系统主要功能模块包括比赛信息管理、在线报名、成绩录入、公告发布及反馈管理等。通过系统,管理员可以轻松管理比赛类型和信息,教师能够高效地处理报名和成绩,而学生则可以方便地获取赛事信息、进行在线报名和查看成绩。此外,系统还提供了用户权限管理和操作日志功能,以确保数据的安全性和系统的稳定性。
经过测试,系统表现出良好的稳定性,能够有效提升校园竞赛的管理效率。研究结果表明,该系统不仅简化了管理流程,还为师生提供了更为便捷的服务,具有广泛的推广应用价值。
关键词校园竞赛管理;Spring Boot框架;在线报名;成绩管理
ABSTRACT
With the increasing number of competition activities in universities, traditional competition management methods are no longer able to meet the needs of modern management. Therefore, this article designs and implements a campus competition management system based on the Spring Boot framework. The system aims to provide schools with an efficient and convenient competition management platform, supporting the different needs of administrators, teachers, and students.
The main functions of the system include competition information management, online registration, score entry, announcement release, and feedback management. Through the system, administrators can easily manage competition types and information, teachers can efficiently process registrations and grades, and students can easily access event information, register online, and view grades. In addition, the system also provides user permission management and operation log functions to ensure data security and system stability.
After practical application testing, the system has shown good stability and user experience, which can effectively improve the management efficiency of campus competitions. The research results indicate that the system not only simplifies the management process, but also provides more convenient services for teachers and students, and has wide promotion and application value.
Keywords: Campus competition management, Spring Boot framework, Online registration, grade management
目 录
第一章 前 言
1.1研究背景及意义
随着高等教育的发展,校园内各类学科竞赛逐渐成为提升学生综合素质和实践能力的重要途径。这些竞赛不仅为学生提供了展示自我才能的平台,也促进了学术交流与合作,增强了学生的创新意识和团队精神。然而,随着竞赛数量的增加和参与人数的扩大,传统的管理方式面临着诸多挑战[1]。手工记录、纸质报名和信息传递的低效率,往往导致信息滞后、数据错误和资源浪费,影响了赛事的组织和管理效果。
在这种背景下,信息化管理逐渐成为解决问题的关键所在。借助现代信息技术,尤其是基于Spring Boot框架的开发,设计了校园竞赛管理系统。该系统通过集中管理比赛信息、在线报名、成绩录入等功能,能够有效提高管理效率,降低人为失误,提升用户体验[2]。通过系统化的管理,学校能够更好地组织和安排各类竞赛活动,为学生提供更加便捷的服务。
校园竞赛管理系统的研究意义体现在多个方面。该系统通过信息化手段优化了传统的竞赛管理流程,提升了管理效率,减少了人为错误,确保了数据的准确性和及时性。这对于高校在组织各类学科竞赛时,能够更高效地进行资源配置和信息传递,进而提升赛事的整体质量和参与度[3]。系统为学生提供了便捷的在线报名和成绩查询功能,增强了学生的参与感和满意度。通过简化报名流程,学生能够更轻松地参与到各类竞赛中,激发了他们的学习兴趣和创新能力。这样的变化不仅促进了学生的个人发展,也为学校培养优秀人才创造了条件。
近年来,随着信息技术的发展,越来越多的高校开始采用信息化手段来管理学科竞赛,推动了校园竞赛管理系统的研究与开发。国内学者在该领域做了大量探索,主要集中在竞赛管理系统的设计、功能实现以及平台优化等方面。
刘婷婷等[4]在其研究中提出了一种高校大学生学科竞赛管理系统的设计方案,该系统针对高校学科竞赛中的信息管理难题,设计了一套完整的管理平台,系统包括竞赛报名、成绩管理、通知发布等模块。该研究为本课题提供了一个初步的竞赛管理系统设计框架,借鉴了其在系统模块设计上的思路。杨慧洁[5]研究了基于.NET平台的高校竞赛管理系统设计,重点讨论了如何利用.NET平台构建一个高效、稳定的管理系统,通过信息化手段优化竞赛管理的流程。这一研究为本课题提供了不同技术平台下系统设计的借鉴,尤其是在平台选择和技术实现方面,给出了很多有价值的参考。孙成与闫晓莉[6]分析了高校大学生竞赛信息管理系统的建设问题,提出了系统优化与功能提升的具体策略,着重于数据存储与管理方面的效率提高。该研究为本课题提供了数据库设计方面的指导,特别是在大规模数据管理和高并发处理方面,具有重要参考意义。吴小芳[7]则在SSH框架下实现了学科竞赛管理系统的设计与实现,采用了Spring、Struts和Hibernate三大开源框架,突出了系统的可扩展性和灵活性,能够适应高校竞赛管理的需求。该研究为本课题的技术框架提供了重要参考,尤其是在框架选择和系统集成方面,具有较强的实际指导意义。李燕[8]研究了基于B/S架构的体育竞赛成绩管理系统,提出了一个适用于体育竞赛的管理系统架构,系统的优点在于界面简洁、操作便捷。尽管该研究聚焦于体育竞赛,但其在用户交互和成绩管理方面的设计理念,对于本课题中竞赛信息的管理和展示部分有较大的参考价值。马艳彬[9]则研究了基于Node.js和Vue框架的竞赛答题平台管理系统,强调了前后端分离和实时交互的特点。该研究对本课题的前端设计与用户交互方面提供了启发,尤其是对系统响应速度和用户体验方面的优化,具有较大的借鉴意义。
国内学者在设计高校学科竞赛管理系统时,注重功能模块的合理划分、技术框架的选择以及数据管理的效率提升,为相关系统的开发和应用提供了理论和实践支持。然而,随着技术的不断进步,如何进一步提高系统的智能化、自动化程度,并提升用户体验,依然是国内研究中需要进一步关注的方向。
在国外,竞赛管理系统的研究也得到了广泛的关注,许多系统已经应用于各类赛事管理与组织,尤其是在学术竞赛和创新大赛方面,国外研究更注重智能化、自动化和云平台的应用。国外的研究大多聚焦于如何通过技术手段提升竞赛管理的效率,尤其是在数据管理、实时反馈和用户体验等方面。
Dammak et al.[10]在其研究中提出了企业内容管理系统(ECMS)的一种图形化方法,尤其在创意竞赛中,探讨了如何通过信息系统提升创意产生的效率。虽然该研究主要针对创意竞赛,但其对竞赛管理系统的创新思维与平台设计提供了非常有价值的参考,尤其是在竞赛流程的创新与信息流的优化方面。Votocast Inc. [11]则在其专利中提出了一个集中化的在线竞赛管理系统,重点解决了多个竞赛活动同时进行时如何高效管理和分享竞赛视频内容的问题。该研究为本课题提供了在线竞赛管理和视频分享的解决方案,尤其是在多媒体管理方面具有较强的启示作用。Hamidon和Nurfatihah[12]研究了大学竞赛活动管理系统的发展,提出了一种新的综合管理平台,能够集成报名、成绩、奖励等功能,具有较强的系统集成性和可扩展性。这一研究对本课题中的系统集成与功能设计部分具有重要的借鉴意义,尤其是对于系统扩展性的设计思路提供了有力支持。
国外的研究更加注重竞赛管理系统的智能化与自动化,系统的高效性、实时性和可扩展性得到了充分的关注。通过借鉴国外在数据管理、平台设计及多媒体资源管理等方面的经验,本课题能够更好地优化竞赛管理系统,提升系统的整体性能与用户体验。
Java是一种跨平台的编程语言,广泛用于开发各种类型的应用程序,包括Web应用、移动应用和大型软件系统。在校园竞赛管理系统中,Java通常用于后端开发,提供强大的处理能力和稳定性[13]。同时Java是一种面向对象的编程语言,支持封装、继承和多态等特性,使代码更易于维护和重用。还拥有丰富的标准库和第三方框架,如Spring、Hibernate等,可以大大提高开发效率[14]。
B/S模式(Browser/Server模式)是一种网络应用架构,其中浏览器(Browser)作为客户端与服务器(Server)进行通信。这种模式使用户可以通过普通的Web浏览器访问应用程序,而无需安装额外的客户端软件。用户通过浏览器发送请求,服务器接收并处理这些请求,然后将结果返回给浏览器显示给用户[15]。在校园竞赛管理系统中,Spring Boot结合B/S模式的优势包括跨平台的兼容性,用户可以在不同操作系统和设备上访问应用程序。维护和部署也更为简便,并且能够实现较高的安全性,因为服务器端控制了应用程序和数据的访问权限。
Spring Boot是一个用于构建微服务的Java框架,简化了Spring应用程序的开发和部署过程。Spring Boot通过自动配置和约定优于配置的理念,简化了Spring应用程序的开发过程,使开发者可以更快地构建和部署应用程序[16][17]。拥有丰富的生态系统,如Spring Cloud、Spring Security等,可以满足各种企业级应用的需求。在校园竞赛管理系统中,Spring Boot可以帮助开发团队快速搭建后端服务,并实现各种功能模块的集成和管理。
MySQL是一种流行的开源关系型数据库管理系统,用于存储和管理数据。在校园竞赛管理系统中,MySQL可以用于数据存储、数据查询和数据管理等方面,用户可以免费使用和修改源代码,为平台提供可靠和高性能的数据库支持[18]。MySQL支持多种存储引擎,如InnoDB和MyISAM,可以根据不同的应用场景选择合适的存储引擎,提高性能;提供了多种数据安全机制,如用户权限管理、数据加密和备份恢复等,保证数据的安全性。
1.4本文结构安排
本文共分为七章,章节内容安排如下
第一章:前言,主要介绍校园竞赛管理系统领域研究的背景和意义,概述研究的现状。
第二章:系统分析,主要从校园竞赛管理系统的可行性、功能、性能等方面进行分析,为后续系统设计提供理论支持。
第三章:系统设计,主要对校园竞赛管理系统功能模块、数据库进行功能设计。
第四章:系统实现,主要介绍了校园竞赛管理系统各个用户的功能、系统界面的实现。
第五章:系统测试,主要对校园竞赛管理系统进行测试,验证功能完整性、稳定性和安全性,评估系统在实际运行中的性能表现。
第六章:结束语。总结全文研究内容,提出对校园竞赛管理系统领域未来发展的展望和建议,指出研究的不足和可优化之处,为相关领域的进一步探索提供参考。
第二章 系统分析
从技术角度来看,Spring Boot作为一种轻量级、快速构建的Java框架,能够提高开发效率,降低系统的复杂程度,易于维护和升级。MySQL作为关系型数据库,能够支持平台数据的存储与管理,保障系统的稳定性和高效性。因此,本系统具有技术可行性。
从经济角度来看,基于Spring Boot搭建校园竞赛管理系统的投入成本相对较低,因为Spring Boot本身是一个免费、开源的框架,可以节省开发成本。使用MySQL作为数据库也具有成本效益高的优势[19]。因此,本系统具有经济可行性。
从操作角度来看,Spring Boot的简洁性和高度集成的特点使得系统的部署和运行相对简单,容易维护和管理的同时,能够提供一个界面直观友好和操作简单高效的系统,能满足用户的各项要求,方便用户快速上手使用。因此,本系统具有操作可行性。
从运行角度来看,正因为本系统是在服务器的基础上开发的,系统开发成功以后,用户无需导航指导便可自己上手进行操作。系统一经开发测试后,在计算机移动客户端能上网的情况下,只需在浏览器里完成所有可用操作,也无需配置复杂的使用和运行环境,只需一个网址便可进入系统[20]。因此,本系统具有运行可行性。
综合来看,校园竞赛管理系统在经济、技术、操作、运行等方面都具有较高的可行性,能够为用户提供便捷的服务。
本校园竞赛管理系统设计分为三个主要用户角色学生用户、教师用户和管理员。以下是对每个角色的功能需求的详细描述。
学生用户功能模块
a) 首页:学生用户登录后可进入首页,查看系统的最新动态、赛事信息和重要通知。
b) 公告信息:学生可以查看学校发布的公告。
c) 学校资讯:学生可以浏览学校的各类资讯,支持对资讯进行点赞、收藏及评论。
d) 比赛信息:学生可以查看各类比赛的信息,包括比赛时间、地点、报名要求等,
e) 系统反馈:学生可以提交对系统的反馈和建议,帮助管理员改进系统功能。
f) 我的账户:学生可以管理自己的账户信息,包括个人资料、密码修改等。
g) 个人中心
个人首页:展示学生的基本信息。
在线报名:学生可以在线报名参加各类比赛。
通知学生查看管理员发布的通知。
录入成绩查看和管理自己的比赛成绩。
系统反馈再次提交反馈或查看之前的反馈记录。
收藏学生可以收藏感兴趣的比赛或资讯。
评论管理学生可以对比赛或资讯进行评论,参与互动和交流。
教师用户功能模块
a) 后台首页:教师用户登录后可进入后台首页,查看系统的整体状态、赛事动态和相关通知。
b) 比赛信息管理:教师可以管理比赛的信息,包括添加、编辑和删除比赛内容。
c) 在线报名管理:教师可以查看学生的在线报名情况,审核报名信息,确保符合参赛条件。
d) 录入成绩管理:教师可以录入和管理比赛成绩,确保成绩的准确记录和及时发布。
(3)管理员功能模块
a) 后台首页:管理员可通过登录进入后台首页,查看系统的整体状态和统计信息。
b) 系统用户管理:管理员可以对系统用户进行增删改查操作,确保用户信息的准确性和安全性。
c) 比赛类型管理:管理员可以添加、编辑或删除比赛类型。
d) 比赛信息管理:管理员可管理各类比赛信息,包括比赛的基本信息、时间、地点等。
e) 在线报名管理:管理员可以查看和管理学生的在线报名情况。
f) 通知学生管理:管理员可以发布通知,向学生传达重要信息和赛事动态。
g) 录入成绩管理:管理员可录入和管理比赛成绩。
h) 系统反馈管:理管理员可以查看和处理用户反馈,改进系统功能和用户体验。
i) 系统管理(轮播图):管理员可以管理网站的轮播图。
j) 公告信息管理:管理员可以发布和管理公告信息,确保学生及时获取重要信息。
k) 资源管理:(学校资讯、资讯分类)管理员可以管理学校的资讯和资讯分类。
l) 权限管理:管理员可设置和管理不同用户的权限,确保系统安全性和数据保护。
m) 操作日志:管理员可以查看系统的操作日志。
学生用户角色用例如图2-1所示。

图2-1学生用户用例图
教师用户角色用例如2-2所示。

图2-2 教师用户用例图
管理员角色用例如2-3所示。

图2-2 管理人员用例图
非功能性分析是系统设计的重要组成部分,其目标是保证系统在各种负载条件下的高效、稳定和可靠。对于校园竞赛管理系统的设计与实现,系统非功能性需求分析表如表2-1所示。
表2-1 非功能性需求表
| 项目 | 内容 |
| 性能 | 系统应支持至少500个并发用户访问,响应时间不超过2秒 |
| 安全性 | 用户数据需加密,系统应具备防攻击机制(如SQL注入、XSS防护) |
| 可用性 | 系统年可用性应达到99.5%,保证大部分时间能够正常访问 |
| 可维护性 | 代码易于阅读与修改,文档齐全,便于后期维护和功能扩展 |
| 扩展性 | 系统架构应支持后续功能的扩展,易于添加新模块或功能 |
| 兼容性 | 系统应支持主流浏览器(如Chrome、Firefox、Safari) |
| 用户体验 | 界面友好、简洁,操作应当简便,避免用户困惑 |
2.4.1用户功能操作流程
学生用户登录系统后可进入首页查看最新的系统动态、赛事通知和公告信息;通过“比赛信息”模块了解各类比赛详情,并在“在线报名”功能中完成参赛报名。同时,学生可进入“个人中心”管理账户信息,查看比赛成绩、收藏比赛资讯、查看通知和反馈记录。在“学校资讯”中,学生可以浏览、评论和收藏感兴趣的内容;若在使用过程中有建议或问题,可通过“系统反馈”提交意见,系统也支持对资讯和比赛进行互动评论,从而提升学生的参与感和用户体验。操作流程图如图2-4所示。

图2-4 用户功能操作流程图
2.4.2教师操作流程
教师用户登录后台后,首先可通过首页了解系统概况和赛事动态。在“比赛信息管理”中,教师可以发布和维护比赛项目;在“在线报名管理”中审核学生的报名信息,确保其参赛资格;比赛结束后,教师可在“录入成绩管理”模块中录入参赛学生成绩。教师操作流程图如图2-5所示。

图2-5 教师操作流程图
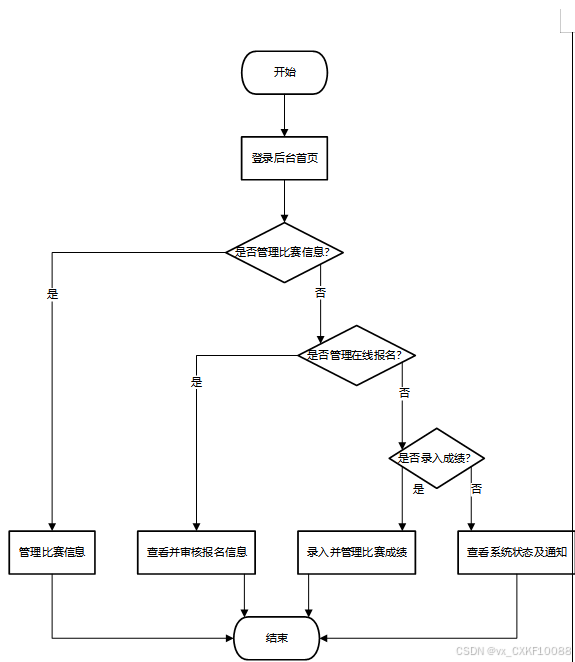
2.4.3管理员操作流程
管理员登录后台后可全面掌控系统运行状态,包括查看各项统计信息和用户活动数据。在“系统用户管理”中对学生、教师等用户进行账户管理和权限配置;在“比赛类型管理”与“比赛信息管理”中维护比赛分类与具体内容,保障信息完整准确。管理员还需审核和管理在线报名、录入成绩、发布通知公告,并处理学生提交的反馈。在“系统管理”中,管理员负责轮播图、资讯、公告、敏感词等内容维护,确保平台安全、规范运行;同时可通过操作日志追踪系统使用情况,实现全方位的信息化管理。用户注册流程图如图2-6所示。

图2-6 管理员操作流程图
第三章 系统设计
本项目采用B/S架构,遵循MVC设计思想,采用前后端分离的方式进行架构搭建。系统主要由表示层、控制层、业务逻辑层和数据层构成,系统架构如图3-1所示。

图3-1 系统整体架构图
系统使用Spring Boot与Vue框架进行搭建,架构分为视图层、控制层、业务逻辑层、数据持久层和数据库服务器。视图层利用Vue框架和Element UI界面渲染工具构建前端页面,前端页面通过HTTP协议发送请求至控制层。控制层与业务逻辑层通过Spring Boot框架搭建,控制层接收前端请求,进行解析和数据校验,将数据传递至Service层进行业务逻辑处理。业务处理完成后,通过数据持久层访问数据库服务器,执行数据库操作,最终将结果返回至控制层,并传递至前端进行页面处理。
根据系统分析,校园竞赛管理系统后台管理端设计为登录、后台首页、系统用户、比赛类型管理、比赛信息管理、在线报名管理、通知学生管理、录入成绩管理、系统反馈管理、系统管理、公告信息管理、资源管理、权限管理、操作日志等,其中管理员可以对系统的所有模块进行管理。用户端通过电脑浏览器访问系统,学生用户设计的功能模块有登录或注册、首页、公告信息、学校资讯、比赛信息、系统反馈、我的账户、个人中心(个人首页、在线报名、通知学生、录入成绩、系统反馈、收藏、评论管理)等。教师用户设计的功能模块有后台首页、比赛信息管理、在线报名管理、录入成绩管理等。整个系统的功能模块设计如图3-2所示。

图3-2 系统功能模块图
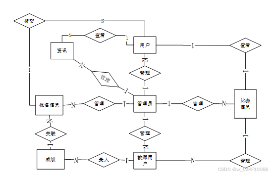
数据库设计是一种用于创建数据库结构的过程,通过需求分析确定数据类型和操作需求,并使用实体-关系图表达数据的实体、属性及其关系,形成概念模型[10] 。在此基础上,将概念模型转化为特定数据库系统可识别的逻辑模型,确定表结构、字段、数据类型及约束关系。数据库设计通常分为概念设计、逻辑设计两个阶段。
3.3.1概念模型设计
概念设计作为数据库设计的关键环节,通过高层次的抽象描述系统中的数据结构和关系,明确系统的数据需求。通常采用E-R图来展现数据的实体、属性及关系,形成逻辑完整的模型,更加清晰地表达和传达设计意图。在该阶段,需要确定关键数据实体,定义属性并表达关系类型,为数据库的逻辑设计和物理设计奠定必要基础。以下是系统各个实体图和总体E-R图。
(1)管理员实体属性图如下图3-3所示

图3-3管理员实体属性图
(2) 学生用户实体属性如下图3-4所示

图3-4用户实体属性图
(3) 比赛信息实体属性如下图3-5所示

图3-5比赛信息实体属性图
(4) 在线报名实体属性如下图3-6所示

图3-6在线报名实体属性图
(5) 资讯实体属性如下图3-7所示

图3-7资讯信息实体属性图
(6)校园竞赛管理系统总E-R图如下图3-8所示

图3-8校园竞赛管理系统总E-R图
3.3.2逻辑结构设计
逻辑设计是数据库设计中的关键环节,主要任务是将概念设计中的抽象模型转化为数据库管理系统可识别的结构,确定表结构、字段名称、数据类型、主键和外键等要素,从而构建数据的逻辑框架。逻辑设计明确了数据的存储方式和关联规则,维持数据一致性与完整性,并提升查询与管理的效率。以下是系统的数据库表设计。
| 编号 | 名称 | 数据类型 | 长度 | 允许空值 | 主键 | 说明 |
| 1 | comment_id | int | 10 | N | Y | 评论ID |
| 2 | user_id | int | 10 | N | N | 评论人ID |
| 3 | reply_to_id | int | 10 | N | N | 回复评论ID空为0 |
| 4 | content | longtext | 2147483647 | Y | N | 内容 |
| 5 | nickname | varchar | 255 | Y | N | 昵称 |
| 6 | avatar | varchar | 255 | Y | N | 头像地址[0,255] |
| 7 | create_time | timestamp | 19 | N | N | 创建时间 |
| 8 | update_time | timestamp | 19 | N | N | 更新时间 |
| 9 | source_table | varchar | 255 | Y | N | 来源表 |
| 10 | source_field | varchar | 255 | Y | N | 来源字段 |
| 11 | source_id | int | 10 | N | N | 来源ID |
表4.2 competition_information (比赛信息)
| 编号 | 名称 | 数据类型 | 长度 | 允许空值 | 主键 | 说明 |
| 1 | competition_information_id | int | 10 | N | Y | 比赛信息ID |
| 2 | teacher_users | int | 10 | Y | N | 教师用户 |
| 3 | competition_name | varchar | 64 | Y | N | 比赛名称 |
| 4 | competition_type | varchar | 64 | Y | N | 比赛类型 |
| 5 | cover_photo | varchar | 255 | Y | N | 封面图片 |
| 6 | participating_teams | varchar | 64 | Y | N | 参赛队伍 |
| 7 | competition_time | datetime | 19 | Y | N | 比赛时间 |
| 8 | venue_of_the_competition | varchar | 64 | Y | N | 比赛地点 |
| 9 | entry_requirements | longtext | 2147483647 | Y | N | 参赛要求 |
| 10 | hits | int | 10 | N | N | 点击数 |
| 11 | praise_len | int | 10 | N | N | 点赞数 |
| 12 | collect_len | int | 10 | N | N | 收藏数 |
| 13 | comment_len | int | 10 | N | N | 评论数 |
| 14 | online_registration_limit_times | int | 10 | N | N | 在线报名限制次数 |
| 15 | create_time | datetime | 19 | N | N | 创建时间 |
| 16 | update_time | timestamp | 19 | N | N | 更新时间 |
| 编号 | 名称 | 数据类型 | 长度 | 允许空值 | 主键 | 说明 |
| 1 | competition_type_id | int | 10 | N | Y | 比赛类型ID |
| 2 | competition_type | varchar | 64 | Y | N | 比赛类型 |
| 3 | create_time | datetime | 19 | N | N | 创建时间 |
| 4 | update_time | timestamp | 19 | N | N | 更新时间 |
| 编号 | 名称 | 数据类型 | 长度 | 允许空值 | 主键 | 说明 |
| 1 | enter_grades_id | int | 10 | N | Y | 录入成绩ID |
| 2 | teacher_users | int | 10 | Y | N | 教师用户 |
| 3 | teachers_name | varchar | 64 | Y | N | 教师姓名 |
| 4 | student_users | int | 10 | Y | N | 学生用户 |
| 5 | student_name | varchar | 64 | Y | N | 学生姓名 |
| 6 | competition_name | varchar | 64 | Y | N | 比赛名称 |
| 7 | competition_type | varchar | 64 | Y | N | 比赛类型 |
| 8 | participating_teams | varchar | 64 | Y | N | 参赛队伍 |
| 9 | average_score | double | 9 | Y | N | 平均分数 |
| 10 | highest_score | double | 9 | Y | N | 最高分数 |
| 11 | score_ranking | varchar | 64 | Y | N | 成绩排名 |
| 12 | enter_time | datetime | 19 | Y | N | 录入时间 |
| 13 | score_remarks | text | 65535 | Y | N | 成绩备注 |
| 14 | examine_state | varchar | 16 | N | N | 审核状态 |
| 15 | create_time | datetime | 19 | N | N | 创建时间 |
| 16 | update_time | timestamp | 19 | N | N | 更新时间 |
| 17 | source_table | varchar | 255 | Y | N | 来源表 |
| 18 | source_id | int | 10 | Y | N | 来源ID |
| 19 | source_user_id | int | 10 | Y | N | 来源用户 |
| 编号 | 名称 | 数据类型 | 长度 | 允许空值 | 主键 | 说明 |
| 1 | notify_students_id | int | 10 | N | Y | 通知学生ID |
| 2 | student_users | int | 10 | Y | N | 学生用户 |
| 3 | student_name | varchar | 64 | Y | N | 学生姓名 |
| 4 | notification_time | datetime | 19 | Y | N | 通知时间 |
| 5 | notification_content | text | 65535 | Y | N | 通知内容 |
| 6 | create_time | datetime | 19 | N | N | 创建时间 |
| 7 | update_time | timestamp | 19 | N | N | 更新时间 |
| 8 | source_table | varchar | 255 | Y | N | 来源表 |
| 9 | source_id | int | 10 | Y | N | 来源ID |
| 10 | source_user_id | int | 10 | Y | N | 来源用户 |
表4.6 online_registration (在线报名)
| 编号 | 名称 | 数据类型 | 长度 | 允许空值 | 主键 | 说明 |
| 1 | online_registration_id | int | 10 | N | Y | 在线报名ID |
| 2 | student_users | int | 10 | Y | N | 学生用户 |
| 3 | student_name | varchar | 64 | Y | N | 学生姓名 |
| 4 | student_age | varchar | 64 | Y | N | 学生年龄 |
| 5 | student_gender | varchar | 64 | Y | N | 学生性别 |
| 6 | contact_information | varchar | 64 | Y | N | 联系方式 |
| 7 | teacher_users | int | 10 | Y | N | 教师用户 |
| 8 | competition_name | varchar | 64 | Y | N | 比赛名称 |
| 9 | competition_type | varchar | 64 | Y | N | 比赛类型 |
| 10 | participating_teams | varchar | 64 | Y | N | 参赛队伍 |
| 11 | number_of_applicants | varchar | 64 | Y | N | 报名人数 |
| 12 | registration_time | datetime | 19 | Y | N | 报名时间 |
| 13 | registration_remarks | text | 65535 | Y | N | 报名备注 |
| 14 | examine_state | varchar | 16 | N | N | 审核状态 |
| 15 | examine_reply | varchar | 16 | Y | N | 审核回复 |
| 16 | notify_students_limit_times | int | 10 | N | N | 通知学生限制次数 |
| 17 | enter_grades_limit_times | int | 10 | N | N | 录入成绩限制次数 |
| 18 | create_time | datetime | 19 | N | N | 创建时间 |
| 19 | update_time | timestamp | 19 | N | N | 更新时间 |
| 20 | source_table | varchar | 255 | Y | N | 来源表 |
| 21 | source_id | int | 10 | Y | N | 来源ID |
| 22 | source_user_id | int | 10 | Y | N | 来源用户 |
| 编号 | 名称 | 数据类型 | 长度 | 允许空值 | 主键 | 说明 |
| 1 | student_users_id | int | 10 | N | Y | 学生用户ID |
| 2 | student_name | varchar | 64 | Y | N | 学生姓名 |
| 3 | student_age | varchar | 64 | Y | N | 学生年龄 |
| 4 | student_gender | varchar | 64 | Y | N | 学生性别 |
| 5 | contact_information | varchar | 16 | Y | N | 联系方式 |
| 6 | student_id | varchar | 64 | Y | N | 学生学号 |
| 7 | examine_state | varchar | 16 | N | N | 审核状态 |
| 8 | user_id | int | 10 | N | N | 用户ID |
| 9 | create_time | datetime | 19 | N | N | 创建时间 |
| 10 | update_time | timestamp | 19 | N | N | 更新时间 |
| 编号 | 名称 | 数据类型 | 长度 | 允许空值 | 主键 | 说明 |
| 1 | teacher_users_id | int | 10 | N | Y | 教师用户ID |
| 2 | teachers_name | varchar | 64 | Y | N | 教师姓名 |
| 3 | teachers_age | varchar | 64 | Y | N | 教师年龄 |
| 4 | teacher_gender | varchar | 64 | Y | N | 教师性别 |
| 5 | examine_state | varchar | 16 | N | N | 审核状态 |
| 6 | user_id | int | 10 | N | N | 用户ID |
| 7 | create_time | datetime | 19 | N | N | 创建时间 |
| 8 | update_time | timestamp | 19 | N | N | 更新时间 |
第四章 系统实现
用户登录后,点击“学校资讯”进入模块。在学校资讯首页,可以查看所有发布的资读,点击任意资讯标题以查看详细内容。页面下方有“评论”和“点赞”按钮,点击评论按钮后可以进行评论。用户填写标题和内容,选择相关标签,点击“提交”按钮发布评论。学校资讯功能效果图如图4-1所示。

图4-1学校资讯功能效果图
关键代码如下:

4.1.2公告消息
用户在主页点击“公告消息”进入公告消息。每条通知以标题和发布日期显示,用户可以点击标题查看详细内容。用户可以通过搜索框输入关键词,快速找到相关公告。公告消息功能效果图如图4-2所示。

图4-2公告消息功能效果图
关键代码如下:

进入“比赛信息”后,用户会看到所有比赛信息列表。显示比赛照片、基本信息。用户点击具体比赛的照片后,将进入详细信息页面,用户可以查看更多详细描述。若希望报名,用户需点击“在线报名”按钮,填写信息并提交。比赛信息功能效果图如图4-3所示。

图4-3 比赛信息功能效果图
关键代码如下:

教师用户登录后,进入“比赛信息管理”模块,可以查看比赛信息列表和比赛信息添加界面。比赛信息管理功能效果图如图4-4所示。

图4-4 比赛信息管理功能效果图
关键代码如下:

教师用户可以查看在线报名列表界面。查看报名详细信息及对在线报名进行查询、重置等操作。在线报名管理功能效果图如图4-5所示。

图4-5 线报名管理功能效果图
关键代码如下:

4.2.3录入成绩管理
教师用户点击“录入成绩管理”界面可以查看录入成绩列表。录入成绩管理功能效果图如图4-6所示。

图4-6 录入成绩管理功能效果图
关键代码如下:

管理员登录后,进入“比赛类型管理”模块。在列表中,可以查看所有比赛类型信息,点击任意条目进入编辑页面。管理员可添加比赛类型、修改比赛类型或删除不再适用的条目。更改完成后,需点击“保存”按钮,确认修改。比赛类型管理功能效果图如图4-7所示。

图4-7 比赛类型管理功能效果图
关键代码如下:

进入“通知学生管理”后,管理员可以查看所有通知学生信息。每条记录包括通知时间、通知内容。管理员可点击查看详情,必要时可进行查询、重置和删除的操作。通知学生管理如图4-8所示。

图4-8通知学生管理功能效果图
关键代码如下:

管理员可以管理网站的轮播图,更新展示的内容以吸引用户关注。系统管理功能效果图如图4-9所示。

图4-9系统管理功能效果图
关键代码如下:

管理员在“公告消息管理”模块可发布新公告。点击“添加”按钮,填写标题和内容后点击“发布”。管理员还可以查看和编辑已有公告,必要时删除不再适用的公告。公告消息管理功能效果图如图4-10所示。

图4-10公告消息管理功能效果图
关键代码如下:

在“资源管理”中,管理员可查看系统内所有学校资讯。管理员也可以对学校资讯和资讯分类。资源管理功能效果图如图4-11所示。

图4-11 资源管理功能效果图
关键代码如下:

第五章 系统测试
软件测试的目的在于识别系统缺陷,验证软件对需求的符合程度,使其功能、性能和安全性达到设计标准。在开发过程中,测试能够及时发现潜在问题,降低发布后出现故障的风险。测试不仅关注系统的正常运行,还模拟各种异常情况,评估在不同环境和边界条件下的表现,从而提升软件的可靠性和稳定性,为用户提供更高质量的产品体验,增强信任感。测试过程中的数据和经验积累能完善测试策略,改进开发流程,成为后续项目的参考。软件测试贯穿开发生命周期,是实现产品质量和发布标准的重要环节。
测试方法是一系列用于评估和验证产品、软件或系统性能的技术和程序。这些方法根据测试目标的不同,可以划分为黑盒测试、白盒测试和灰盒测试等多种类型。黑盒测试关注输入和输出,不涉及内部逻辑结构。白盒测试深入代码和系统内部结构,检查程序流程和逻辑错误。灰盒测试介于两者之间,对内部结构有部分了解。其他方法还包括自动化测试、手动测试、性能测试和安全测试,各自具有特定的应用场景和优势。性能测试检验系统的响应时间和稳定性,安全测试识别潜在的安全漏洞。选择适当的测试方法能够有效发现问题,提高产品的质量和可靠性。
系统采用黑盒测试对系统功能进行测试,以下是测试的详细用例表。
表5-1 评论功能测试用例表
| 测试目的 | 验证评论功能 |
| 测试条件 | 用户已登录 |
| 测试步骤 | 1. 登录系统。 2. 进入比赛信息评论模块。 3. 发布评论。 4 删除自己的评论。 |
| 预期效果 | 能成功发布和删除评论 |
| 实际效果 | 与预期结果一致 |
| 结论 | 测试通过 |
表5-2 比赛信息功能测试用例表
| 测试目的 | 验证比赛信息功能 |
| 测试条件 | 用户已登录 |
| 测试步骤 | 1. 登录系统。 2. 进入比赛信息模块。 3. 浏览比赛信息列表。 4. 点击查看详细信息。 |
| 预期效果 | 能正常查看比赛信息 |
| 实际效果 | 与预期结果一致 |
| 结论 | 测试通过 |
表5-3 在线报名功能测试用例表
| 测试目的 | 验证在线报名功能 |
| 测试条件 | 用户已登录 |
| 测试步骤 | 1. 登录系统。 2. 进入在线报名模块。 3. 浏览在线报名。 4. 点击查看详细信息。 |
| 预期效果 | 能正常查看在线报名 |
| 实际效果 | 与预期结果一致 |
| 结论 | 测试通过 |
表5-4 录入成绩功能测试用例表
| 测试目的 | 验证录入成绩功能 |
| 测试条件 | 用户已登录 |
| 测试步骤 | 1. 登录系统。 2. 进入录入成绩模块。 3. 浏览录入成绩列表。 4. 点击查看具体内容。 |
| 预期效果 | 能正常查看录入成绩 |
| 实际效果 | 与预期结果一致 |
| 结论 | 测试通过 |
表5-5 比赛信息管理功能测试用例表
| 测试目的 | 验证比赛信息管理功能 |
| 测试条件 | 管理员已登录 |
| 测试步骤 | 1. 登录系统。 2. 进入比赛信息管理模块。 3. 添加新的比赛信息。 4. 修改已有比赛信息。 5. 删除比赛信息。 |
| 预期效果 | 能正常添加、修改和删除信息 |
| 实际效果 | 与预期结果一致 |
| 结论 | 测试通过 |
表5-6 比赛类型管理功能测试用例表
| 测试目的 | 验证比赛类型管理功能 |
| 测试条件 | 管理员已登录 |
| 测试步骤 | 1. 登录系统。 2. 进入比赛类型管理模块。 3. 添加新的比赛类型。 4. 修改已有比赛类型。 5. 删除比赛类型。 |
| 预期效果 | 能正常添加、修改和删除信息 |
| 实际效果 | 与预期结果一致 |
| 结论 | 测试通过 |
表5-7 通知学生管理功能测试用例表
| 测试目的 | 验证通知学生管理功能 |
| 测试条件 | 管理员已登录 |
| 测试步骤 | 1. 登录系统。 2. 进入通知学生管理模块。 3. 查看所有通知学生。 4. 删除某条记录。 |
| 预期效果 | 能正常查看和删除记录 |
| 实际效果 | 与预期结果一致 |
| 结论 | 测试通过 |
通过对评论功能、比赛信息、在线报名、录入成绩、比赛信息管理、比赛类型管理及通知学生管理模块的详细测试,涵盖了用户和管理员的多个关键功能。测试内容涉及用户在比赛信息中发布、删除评论,浏览和查看比赛信息,管理员对在线报名的管理、录入成绩查看与删除以及比赛信息管理等重要操作。所有测试功能均符合预期结果,未发现明显问题,显示出系统在当前测试条件下的稳定性和可靠性。这些结果表明,系统能够有效支持用户和管理员顺畅完成各自的核心活动,未出现操作障碍或功能缺陷。
第六章 总结与展望
在本次毕业设计项目中,成功开发了一个校园竞赛管理系统,目标在于解决传统比赛信息不对称与管理效率低下的问题。通过采用Spring Boot框架、MySQL数据库和前端Vue.js技术,该系统实现了比赛信息的在线报名的数字化处理,强化了用户权限管理与数据安全保护措施。这一系列功能的实现显著提升了在线报名的效率,为校园竞赛线上管理迈出了重要一步。
在研究过程中也面临了一些问题和挑战。当前的技术选型在满足基本需求的同时,对于不断变化的业务环境和用户期望显得较为僵化。用户体验方面,系统的界面设计与交互逻辑尚需优化,以符合现代用户对高效、直观操作的要求。随着网络安全威胁的上升,保护用户数据的安全性与隐私问题亦需持续重视。
未来的研究将集中于以下几个方向探索更灵活、高效的技术架构的应用提升系统的可扩展性与维护性。将引入前沿的设计理念,进一步改善用户界面并增强用户体验。在数据安全方面,研究更为先进的加密技术与安全策略,保障系统能够应对复杂的网络安全挑战。随着人工智能与大数据技术的发展,未来的研究还将探索如何利用这些技术提供智能化分析与决策支持,进一步提升比赛管理效率与服务质量。
致 谢
时光荏苒,五年的求学生涯在不经意间画上了圆满的句号。在这段充满挑战与成长的旅程中,许多人给予了我无私的支持与鼓励。在此,我怀着无比感激的心情,向所有帮助和关心过我的人致以诚挚的感谢。
首先,我要特别感谢我的指导老师。您不仅是知识的传播者,更是我人生道路上的引路人。您严谨治学、孜孜不倦的精神深深感染了我,让我明白了追求真理的重要性。无论是细致的反馈,还是启发性的建议,您都让我感受到一种无形的力量,激励着我不断超越自我。感谢您在我最迷茫的时刻,为我指明方向,给予我勇气,让我在道路上走得更加坚定。
我要感谢我的父母。感谢你们无私的爱与支持,是你们的辛勤付出让我得以追逐梦想,成就自我。无论是在我遇到挫折时的鼓励,还是在我获得成绩时的欢笑,你们总是我最坚实的后盾。在你们的呵护下,我得以在知识的海洋中遨游,体会到求知的乐趣与美好。你们教会我如何面对生活中的风雨,教会我如何在困境中寻找希望。每当我回首过往,心中涌起的都是对你们的感激与爱戴。没有你们的支持,我无法走到今天这一步。愿在未来的日子里,能用自己的努力回报你们的厚爱。
我也要感谢我的同学们。在这四年的岁月里,我们共同经历了无数的挑战与欢笑。无论是一起熬夜复习的辛酸,还是考试后的欢庆,你们的陪伴让我不再孤单。在学习上,我们相互借鉴、共同进步。在生活中,我们彼此扶持、携手前行。与你们的友谊让我感受到青春的热情与力量。每一次的团结合作,都让我意识到团队的力量是无穷的。感谢你们在我人生旅途中的陪伴,你们的存在让我的大学生活更加丰富多彩。
最后,感谢这个校园。这里承载了我的青春与梦想,见证了我的成长与蜕变。每一处熟悉的角落,都蕴藏着我无数的回忆。无论是静谧的图书馆,还是热闹的操场,都成为我心中不可磨灭的印记。这里的每一位老师、每一位同学、每一段经历,都将成为我人生旅途中最珍贵的财富。
在即将踏入新的人生阶段之际,我衷心地感谢所有给予我帮助与关心的人。是你们的陪伴让我在这条路上走得更加坚定与自信。未来的路途或许会有荆棘与挑战,但我将带着你们给予我的勇气与力量,勇敢前行。愿在不久的将来,能够以自己的成就来回馈你们的厚爱。
再次感谢每一位在我生命中出现的人,愿我们都能在各自的人生舞台上,绽放出属于自己的光彩。
参考文献
- 方伟鉴,曾俊成,唐银翔,等.基于B/S的高校大学生学科竞赛大数据管理系统设计与实现[J].信息通信,2020,(06):164-165.
- 刘海燕,周雪莹.气象预报竞赛产品管理系统的设计与实现[J].电脑知识与技术,2021,17(26):63-64.
- 胡沁涵,王亚男,杨季文,等.高校学科竞赛组织管理平台的研究与实现[J].福建电脑,2021,37(09):75-78.
- 刘婷婷,张曰花,陈红娟.高校大学生学科竞赛管理系统的设计[J].黑龙江科学,2024,15(05):119-121.
- 杨慧洁.基于.NET平台的高校竞赛管理系统设计[J].信息与电脑(理论版),2024,36(01):1-3.
- 孙成,闫晓莉.高校大学生竞赛信息管理系统的建设与分析[J].电脑知识与技术,2023,19(35):169-171+174.
- 吴小芳.SSH框架下学科竞赛管理系统设计与实现[J].福建电脑,2022,38(05):73-77.
- 李燕.基于B/S架构的体育竞赛成绩管理系统设计[J].微型电脑应用,2021,37(11):47-49+60.
- 马艳彬.基于Node.js和Vue框架的竞赛类答题平台管理系统的设计[C]//中国新闻技术工作者联合会.中国新闻技术工作者联合会2021年学术年会论文集.新华社技术局;,2021:77-82.
- Dammak H ,Dkhil A ,Cherifi A , et al.Enterprise content management systems: a graphical approach to improve the creativity during ideation sessions—case study of an innovation competition “24 h of innovation”[J].International Journal on Interactive Design and Manufacturing (IJIDeM),2020,14(3):939-953.
- Votocast Inc.; Patent Issued for Systems And Methods For Centralized Online Contest Management And Video Sharing (USPTO 10,489,733)[J].Journal of Engineering,2019,
- Hamidon K ,Nurfatihah B .The Development of Competition Activity Management System for Universities[J].Journal of Engineering and Applied Sciences,2019,14(20):7481-7484.
- 侯军杰,杨威,陈畅.创新创业竞赛管理系统设计与实现[J].电子测试,2020,(20):80-81.
- 沈佳棋,倪珊,王杰,等.基于Vue+SpringBoot的分类学科竞赛管理系统设计[J].无线互联科技,2020,17(17):74-77.
- 韩菁,林立杰.高校竞赛管理信息系统构建初探[J].中国管理信息化,2020,23(16):219-220.
- Ullenboom C .Java Programming Exercises:Volume Two: Java Standard Library[M].CRC Press:2024-03-30.
- Nick S .Learn Java 17 Programming:Learn the fundamentals of Java Programming with this updated guide with the latest features[M].Packt Publishing Limited:2022-07-29.
- 蒋勤德.基于OLAP技术的学科竞赛管理系统设计与实现[D].广西大学,2019.
- 李发海,MOS竞赛信息管理系统V1.0.湖北省,湖北汽车工业学院,2019-05-27.
- 段瑞,李方一.Java项目任务教学研究与设计[C] //河南省民办教育协会.2024年高等教育发展论坛论文集(上册).绵阳城市学院;,2024:2.
1888

被折叠的 条评论
为什么被折叠?



