目录
摘 要
本文介绍了一种基于Python语言设计与实现的智能个人财务管理系统,在为用户提供高效、安全的财务管理解决方案。系统主要分为注册用户和管理员两大模块,通过明确的功能划分满足不同角色的需求。注册用户可以通过后台首页进行公告信息浏览、个人账户管理、支出报表管理和收入报表管理等操作;而管理员则拥有对整个系统的全面控制权,能够访问后台首页,执行系统用户管理、个人账户管理、支出及收入报表管理、以及权限管理等高级功能。系统采用了现代化的Web开发技术栈,确保了系统的可扩展性和易用性。
在技术实现方面,本系统利用了Python强大的数据处理能力和丰富的第三方库支持,结合使用了Django这样的Web框架来构建后端服务,使得前后端分离的设计理念得以实现,增强了系统的灵活性和响应速度。数据库方面选择了关系型数据库以存储系统数据,保证了数据的一致性和安全性。通过这种结构化的设计方案,不仅提升了用户的操作体验,也为系统的长期发展奠定了坚实的基础。
关键词:个人财务管理系统;Django框架;Python语言
Abstract
This article introduces an intelligent personal financial management system designed and implemented based on Python language, which provides users with efficient and secure financial management solutions. The system is mainly divided into two modules: registered users and administrators, which meet the needs of different roles through clear functional division. Registered users can browse announcement information, manage personal accounts, manage expenditure reports, and manage income reports through the backend homepage; And administrators have comprehensive control over the entire system, able to access the backend homepage, perform advanced functions such as system user management, personal account management, expense and income report management, and permission management. The system adopts modern web development technology stack, ensuring the scalability and usability of the system.
In terms of technical implementation, this system utilizes Python's powerful data processing capabilities and rich third-party library support, combined with the use of web frameworks such as Django to build backend services, enabling the design concept of front-end and back-end separation to be implemented, enhancing the flexibility and response speed of the system. We have chosen a relational database to store system data, ensuring data consistency and security. The system also introduces the RESTful API design pattern, which facilitates integration and data interaction with other systems in the future. Through this structured design scheme, not only has the user experience been improved, but it has also laid a solid foundation for the long-term development of the system.
Keywords: personal financial management system; Django framework; Python language
第一章 绪 论
1.1研究背景及意义
在信息化快速发展的背景下,个人财务管理的复杂性和需求都在不断增加。传统的手工记账方式已经难以满足现代人对于财务管理的需求,尤其是在需要处理大量数据和进行复杂分析的情况下。互联网的普及使得人们更加关注财务信息的安全性和隐私保护。开发一个能够高效、安全地管理个人财务信息的系统显得尤为重要。在这样的背景下,本研究利用Python语言及其强大的Django框架来设计并实现一个智能个人财务管理系统。系统不仅能够帮助用户轻松管理个人收支情况,还能通过详细的报表分析支持用户的财务规划和决策过程,同时确保所有财务数据的安全性和隐私性。这一解决方案在为用户提供便捷、可靠的财务管理工具,以适应日益增长的个人理财需求。
本研究的意义在于通过开发一个基于Python语言和Django框架的智能个人财务管理系统,为用户提供了一个高效、安全且易于使用的财务管理解决方案。在当前经济环境下,个人理财的重要性日益凸显,而传统的财务管理工具往往无法满足现代用户对于数据处理速度、准确性以及隐私保护的需求。系统不仅能够帮助用户实时追踪和管理自己的收入与支出,还能通过详细的报表分析功能支持用户的财务决策过程,增强个人理财的有效性和科学性。系统的权限管理和数据加密技术确保了用户信息的安全,增强了用户对在线财务管理服务的信任。从更广泛的角度来看,这项研究还推动了信息技术在个人理财领域的应用和发展,为未来的智能化财务管理工具提供了有价值的参考和借鉴。
1.2国内外研究现状
当前,国内个人财务管理的现状呈现出多样化和技术化的特点。随着经济的持续增长和居民收入水平的提高,人们对个人理财的需求日益增加,不仅关注收入与支出的基本记录,更加注重财务规划、投资分析以及风险管理等方面。然而,传统的财务管理方式如手工记账或简单的电子表格管理已经难以满足现代用户的需求。在此背景下,基于互联网和移动技术的智能财务管理工具逐渐兴起,为用户提供便捷的服务。尽管如此,市场上的这些工具在数据安全、隐私保护及个性化服务方面仍存在不足。同时,随着金融科技的发展,越来越多的用户开始接受并依赖于在线和移动平台进行财务管理,这也促使了更多创新的个人财务管理系统的出现,以适应不断变化的市场需求和技术进步。
在国外,个人财务管理工具已经显著进化,专注于为用户提供便捷和高效的财务管理解决方案。这些系统通过自动分类收支记录、提供预算建议以及帮助用户预测未来的财务状况,极大地增强了用户的财务规划能力。它们支持全面的本地财务管理功能,并能处理跨境资金操作,为用户提供有效的策略来应对复杂的税务问题和货币波动。这些工具注重提升用户体验,简化操作流程,确保各类用户都能方便地使用这些系统进行日常财务管理。尽管在功能上取得了显著进步,适应不同国家间的法律和文化差异仍然是该领域面临的重要挑战。这反映了国外在提高个人财务管理效率和便利性方面的持续努力和发展方向。
1.3论文组织结构
本论文共分为七个主要章节,具体结构如下:
1. 绪论:介绍研究背景与意义,回顾国内外研究现状,并概述论文的组织结构。
2. 相关技术介绍:详细介绍与本研究相关的技术,包括Python语言、B/S框架、Django框架和MySQL数据库。
3. 需求分析:对系统的功能需求和非功能需求进行分析,明确用户和管理员的需求,并进行可行性分析,包括技术、操作和经济可行性。
4. 系统设计:涵盖系统架构设计、系统模块设计,并进行数据库的概念设计与表设计。
5. 系统实现:具体描述各个功能模块的实现过程,展示系统如何根据需求进行开发。
6. 系统测试:阐述测试的目的,分析测试结果并得出结论,以验证系统的稳定性和功能完整性。
7. 总结:总结研究的主要成果和贡献,指出存在的不足及未来的研究方向。
第二章 关键技术
2.1MySQL简介
MySQL是一个关系型数据库管理系统(RDBMS),由瑞典的MySQL AB公司开发,现在属于Oracle公司旗下产品。它使用结构化查询语言(SQL)进行数据库管理。MySQL是最流行的关系型数据库管理系统之一,尤其在WEB应用方面表现出色[1]。
MySQL的主要特点包括:
1.关系型数据库:它使用表格来存储数据,每个表格都有行和列,行代表记录,列代表字段。这种结构使得数据的管理和查询变得非常高效。
2.SQL语言:MySQL使用SQL语言进行数据操作,这是一种非常强大且通用的语言,可以用于创建、修改、查询和删除数据库中的数据[2]。
3.开源和免费:MySQL是开源的,意味着任何人都可以查看、修改和分发其源代码。此外,社区版是免费的,适合中小型网站的开发。
4.高效和稳定:MySQL的设计注重性能和稳定性,即使在处理大量数据时也能保持高效的性能[3]。
5.支持多种平台:MySQL可以在多种操作系统上运行,包括Windows、Linux、Mac OS等。
6.可扩展性:MySQL支持各种扩展功能,如复制、分区、集群等,使得数据库可以适应不同的应用场景[4]。
总的来说,MySQL是一个功能强大、易于使用且高度灵活的数据库管理系统,广泛应用于各种类型的网站和应用中。
2.2Python
Python是一种相对于编译型语言存在的、一种独立于机器,面向过程或对象的语言,Python表达方式简练、明了,没有冗余或多余的内容,容易理解。在通过使用统计分析方法来提取有用信息并形成结论,以支持决策制定的过程中Python都展现出了其特别的优势[5]。Python有一个规模很大的数据处理库,这些库提供了功能性很强的数据元素的集合和数据分析手段,可以方便地对平台产生的海量数据进行处理、清洗和转换。Python具有多种相对前卫的推演和计算方式,这些方式提供了很多的图表类型和可视化效果,让用户可以简单易懂的了解数据信息。Python可以结合无界数据集设计的数据处理引擎,实现对直播平台数据的实时采集、处理和分析,从而为用户提供及时、准确的数据支持[6]。
2.3Django框架
Django是一个使用Python语言开发的Web应用程序框架。它提供了一种简单而强大的方式来构建复杂的网站和应用程序。通过使用Django,开发人员可以更轻松地处理数据库、创建用户界面和处理用户请求。它还提供了一个自动生成管理界面的功能,使得管理后台数据变得更加简单。Django还具有强大的安全功能,可以保护网站免受常见的网络攻击。总之,Django是一个非常实用和易于学习的框架,适用于各种规模的Web项目[7]。无论你是初学者还是经验丰富的开发人员,都可以从Django的便利性和灵活性中受益。
2.4Pycharm简介
PyCharm是由JetBrains公司开发的专业Python集成开发环境(IDE),旨在提供全面的开发支持和工具,以提高Python项目的开发效率。它拥有强大的代码编辑器、调试器、测试框架支持和项目管理功能,可以帮助开发人员更快地编写正确的代码、进行代码调试和问题排查,并方便地进行单元测试和集成测试。此外,PyCharm还集成了常用的版本控制系统,支持团队协作和代码版本管理。总之,PyCharm是一款功能丰富、用户友好的Python开发工具,无论是初学者还是经验丰富的开发人员都能从中受益[8]。
2.5B/S模式
B/S模式,全称为Browser/Server(浏览器/服务器模式),也被称为B/S结构,是WEB兴起后的一种网络结构模式。
B/S模式统一了客户端,将系统功能实现的核心部分集中到服务器上,简化了系统的开发、维护和使用。在这种模式中,客户机上只需要安装一个浏览器,如Chrome、Safari、Microsoft Edge、Netscape Navigator或Internet Explorer等,而服务器则安装SQL Server、Oracle、MYSQL等数据库。浏览器通过Web Server同数据库进行数据交互。
此外,B/S模式是一种基于浏览器和服务器的应用程序架构,也被称为Web应用程序开发模式。该模式将应用程序的业务逻辑和数据处理都放在服务器端完成,而客户端只需要通过浏览器来访问服务器。这种模式实现了跨平台、跨操作系统和分布式计算等特点,主要依赖于Web技术,如HTML、CSS、PythonScript等,以及Web服务器、数据库等后端技术。
与传统的C/S(Client/Server)开发模式相比,B/S开发模式可以减少客户端的安装和维护工作,提高了应用程序的可移植性和易用性,适合于大规模企业级应用的开发。
第三章 系统分析
3.1系统可行性分析
3.1.1技术可行性
现代软件开发技术已经相当成熟,提供了丰富的工具和框架,可以应对各种复杂的业务需求。采用Python等成熟、稳定的语言进行开发,利用其面向对象、跨平台等特性,实现系统的模块化、可扩展性和可维护性。利用Django等现代框架,简化开发过程,提高开发效率。对于数据库的选择,使用MySQL等关系型数据库,以满足数据存储和查询的需求。因此,从技术层面来看,开发个人财务管理系统是完全可行的。
3.1.2经济可行性
系统的开发成本相对较低,可以利用开源框架和工具,降低开发成本。其次,系统的运行和维护成本也相对较低,可以采用Python等技术,实现系统的自动化部署和维护。因此,从经济层面来看,开发个人财务管理系统也是可行的。
3.1.3社会可行性
系统开发符合社会的信息化发展趋势,能够提高企业的管理效率和竞争力。此外,系统的使用不会对社会造成负面影响,且有助于提高人们的工作效率和生活质量。因此,从社会层面来看,开发个人财务管理系统同样具有可行性。
3.1.4操作可行性
系统的操作界面设计简洁明了,易于用户理解和操作。系统提供了详尽的操作指南和帮助文档,使得用户能够快速上手并熟练使用系统。系统还具备良好的容错性和错误提示功能,当用户操作失误时,能够及时给出提示信息,引导用户进行正确的操作。因此,从操作层面来看,个人财务管理系统同样具备可行性。
3.2系统功能分析
3.2.1功能性分析
个人财务管理系统划分为了前端模块和后端模块两大部分。
前端注册用户模块:
- 注册登录:注册功能允许用户输入必要的个人信息来创建一个新账户,而登录功能则允许已注册用户通过输入用户名和密码来访问他们的账户。
- 首页:首页是用户访问平台时首先看到的页面,通常包含最新或最重要的信息。它可能包括个人账户管理、支出报表管理和收入报表管理板块,为用户提供快速访问最新内容的途径。
- 个人账户管理:允许用户维护和更新其个人信息,包括但不限于联系方式、密码修改以及安全设置等。还支持用户添加或删除银行账户、信用卡和其他金融工具的信息,便于全面管理个人资产和负债情况。
- 支出报表管理:在帮助用户详细记录并分析其日常开支情况。用户可以通过这个功能输入每一笔支出的具体信息,如金额、日期、类别(食品、交通、娱乐等)等,并生成详细的报表以供查看和分析。
- 收入报表管理:用户能够有效地跟踪和管理其所有来源的收入。可以记录工资、奖金、投资收益等各种形式的收入,并对这些数据进行分类整理。
后端管理员模块:
- 登录:后端管理员模块的登录功能是整个系统安全的第一道防线,它允许系统管理员通过输入预设的用户名和密码来访问后台管理界面。
- 后台首页:登录成功后,管理员将进入后台首页,提供了一个综合视图,展示了系统的关键性能指标和重要通知。该页面可能包括用户活动概览、系统健康状态、最近的操作日志等信息,以便管理员能够快速了解系统的运行状况并作出相应的管理决策。
- 系统用户:管理员可以查看、添加、编辑或删除系统中的所有注册用户。这包括管理用户的账户状态(激活/禁用)、重置密码以及调整用户的角色和权限。此外,管理员还可以监控用户的登录活动和行为记录,以确保系统的安全性和合规性。
- 个人账户管理:尽管普通用户也能访问个人账户管理功能来维护自己的信息,但管理员拥有更广泛的权限来直接管理和修改任何用户的个人账户信息。这包括但不限于银行账户详情、联系方式以及其他敏感信息的更新与维护。
- 支出报表管理:管理员的支出报表管理不仅涵盖了普通用户的全部功能,还提供了额外的分析工具和报告生成功能。管理员可以查看所有用户的支出数据汇总,识别异常交易模式,并根据需要生成详细的财务报告。
- 收入报表管理:类似于支出报表管理,管理员的收入报表管理功能允许全面查看和分析所有用户的收入数据。管理员可以监控总收入趋势、识别高收入来源,并评估不同用户群体的财务健康状况。
- 权限管理:权限管理是管理员独有的核心功能之一,它允许设定和调整不同角色的访问权限和操作权限。通过精细的权限配置,管理员可以控制哪些用户可以访问特定的功能模块,执行某些操作或查看敏感信息。
3.2.2非功能性分析
个人财务管理系统的非功能性需求比如个人财务管理系统的安全性怎么样,可靠性怎么样,性能怎么样,可拓展性怎么样等,具体可以表示在如下3-1表格中:
表3-1个人财务管理系统非功能需求表
| 安全性 | 主要指个人财务管理系统数据库的安装,数据库的使用和密码的设定必须合乎规范。 |
| 可靠性 | 可靠性是指个人财务管理系统能够安装用户的指示进行操作,经过测试,可靠性90%以上。 |
| 性能 | 性能是影响个人财务管理系统占据市场的必要条件,所以性能最好要佳才好。 |
| 可扩展性 | 比如数据库预留多个属性,比如接口的使用等确保了系统的非功能性需求。 |
| 易用性 | 用户只要跟着个人财务管理系统的页面展示内容进行操作,就可以了。 |
| 可维护性 | 个人财务管理系统开发的可维护性是非常重要的,经过测试,可维护性没有问题 |
3.3系统用例分析
个人财务管理系统的完整UML用例图分别是图3-1、3-2。
注册用户角色用例如图3-1所示。

图 3-1个人财务管理系统注册用户角色用例图
管理员角色用例如图3-2所示。

图 3-2个人财务管理系统管理员角色用例图
3.4系统总体流程设计
3.4.1数据开发流程
系统开发流程的主要步骤,从需求分析到系统完成的全过程。流程包括需求分析、总体设计(结构、功能、数据)、详细设计(模块、编码)、模块整合与调用,以及测试、扩展和完善,最终完成系统的开发。本系统的开发流程如图所示

图 3-3系统开发流程图
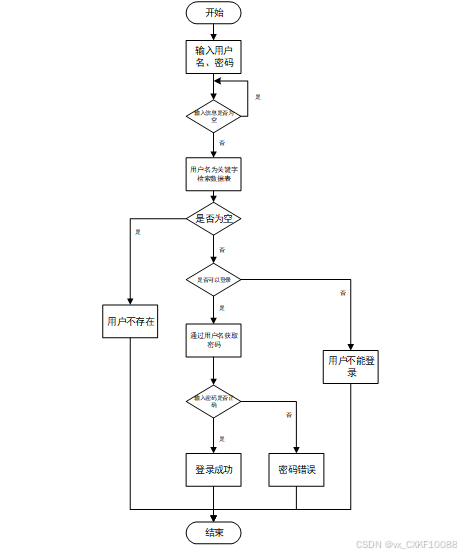
3.4.2用户登录流程
用户输入用户名和密码后,系统先检查输入是否为空,再验证用户名是否存在,若存在则通过用户名获取密码并校验。若密码正确则登录成功,否则提示密码错误。若用户名不存在或无法登录,提示用户操作无效。如图所示。

图 3-4登录流程图
3.4.3系统操作流程
用户首先进入系统登录界面,输入用户名和密码后,系统验证信息是否正确。若验证失败,返回登录界面重新输入,若验证成功,则进入功能界面,执行相应功能处理后结束操作流程。操作流程如图所示。

图 3-5 系统操作流程图
3.4.4添加信息流程
管理员可以添加信息,用户添加可以自己权限内的信息,输入信息后,要想利用这个软件来进行系统的安全管理,首先需要登录到该软件中。添加信息流程如图所示。

图 3-6 添加信息流程图
3.4.5修改信息流程
用户首先选择需要修改的记录,输入修改后的数据,系统判断输入数据是否合法。若数据不合法,提示重新输入,若数据合法,则将修改后的数据写入数据库,完成操作后流程结束。修改信息流程图如图所示。

图 3-7 修改信息流程图
3.4.6删除信息流程
用户选择需要删除的记录后,系统判断是否确认删除。若未确认,返回选择环节,若确认删除,则更新数据库,删除对应记录,完成操作后流程结束。删除信息流程图如图所示。

图 3-8删除信息流程图
第四章 总体设计
本章主要讨论的内容包括个人财务管理系统的功能模块设计、数据库系统设计。
4.1系统架构设计
本个人财务管理系统从架构上分为三层:表现层(UI)、业务逻辑层(BLL)以及数据层(DL)。

图 4-1个人财务管理系统架构设计图
表现层(UI):也称为用户界面层,它负责与用户进行直接的交互。一个优秀的UI设计能够显著提升用户的体验,确保用户在使用个人财务管理系统时感到舒适和便捷。为了确保良好的兼容性,UI界面设计需要适应不同版本的平台和各种屏幕尺寸的分辨率。此外,UI交互功能必须合理设计,确保用户的操作能够得到相应的反馈和结果,这要求表现层与业务逻辑层之间保持良好的通信和协同工作。
业务逻辑层(BLL):这一层主要处理个人财务管理系统的数据和业务逻辑。当用户通过表现层提交数据时,业务逻辑层会接收这些数据,进行处理,并将结果传递给数据层进行存储或查询。同时,当系统需要从数据层读取数据时,业务逻辑层会处理这些数据,并将其传递给表现层进行展示。
数据层(DL):虽然本个人财务管理系统的数据存储在服务端的MySQL数据库中,但数据层仍然作为一个独立的部分存在。它的主要功能是存储和管理个人财务管理系统的数据。数据层与MySQL数据库进行交互,执行数据的增、删、改、查等操作,确保数据的完整性和安全性。
这三个层次相互独立但又紧密协作,共同构成了个人财务管理系统的完整架构。通过合理的分层设计,可以提高系统的可维护性、可扩展性和可重用性,为用户提供更好的服务和体验。
4.2系统模块设计
在上一章节中主要对系统的功能性需求和非功能性需求进行分析,并且根据需求分析了本个人财务管理系统中的用例。那么接下来就要开始对本个人财务管理系统的架构、主要功能和数据库开始进行设计。个人财务管理系统根据前面章节的需求分析得出,个人财务管理系统的功能模块图如下图所示。

图 4-2个人财务管理系统功能模块图
4.3数据库设计
数据库设计一般包括需求分析、概念模型设计、数据库表建立三大过程,其中需求分析前面章节已经阐述,概念模型设计有概念模型和逻辑结构设计两部分。
4.3.1数据库概念结构设计
下面是整个个人财务管理系统中主要的数据库表总E-R实体关系图。

图 4-3个人财务管理系统总E-R关系图
4.3.2数据库逻辑结构设计
通过上一小节中个人财务管理系统中总E-R关系图上得出一共需要创建多个数据表。在此主要罗列几个主要的数据库表结构设计。
表 4-1-access_token(登陆访问时长)
| 编号 | 字段名 | 类型 | 长度 | 是否非空 | 是否主键 | 注释 |
| 1 | token_id | int | 是 | 是 | 临时访问牌ID | |
| 2 | token | varchar | 64 | 否 | 否 | 临时访问牌 |
| 3 | info | text | 65535 | 否 | 否 | 信息 |
| 4 | maxage | int | 是 | 否 | 最大寿命:默认2小时 | |
| 5 | create_time | timestamp | 是 | 否 | 创建时间 | |
| 6 | update_time | timestamp | 是 | 否 | 更新时间 | |
| 7 | user_id | int | 是 | 否 | 用户编号 |
表 4-2-auth(用户权限管理)
| 编号 | 字段名 | 类型 | 长度 | 是否非空 | 是否主键 | 注释 |
| 1 | auth_id | int | 是 | 是 | 授权ID | |
| 2 | user_group | varchar | 64 | 否 | 否 | 用户组 |
| 3 | mod_name | varchar | 64 | 否 | 否 | 模块名 |
| 4 | table_name | varchar | 64 | 否 | 否 | 表名 |
| 5 | page_title | varchar | 255 | 否 | 否 | 页面标题 |
| 6 | path | varchar | 255 | 否 | 否 | 路由路径 |
| 7 | parent | varchar | 64 | 否 | 否 | 父级菜单 |
| 8 | parent_sort | int | 是 | 否 | 父级菜单排序 | |
| 9 | position | varchar | 32 | 否 | 否 | 位置 |
| 10 | mode | varchar | 32 | 是 | 否 | 跳转方式 |
| 11 | add | tinyint | 是 | 否 | 是否可增加 | |
| 12 | del | tinyint | 是 | 否 | 是否可删除 | |
| 13 | set | tinyint | 是 | 否 | 是否可修改 | |
| 14 | get | tinyint | 是 | 否 | 是否可查看 | |
| 15 | field_add | text | 65535 | 否 | 否 | 添加字段 |
| 16 | field_set | text | 65535 | 否 | 否 | 修改字段 |
| 17 | field_get | text | 65535 | 否 | 否 | 查询字段 |
| 18 | table_nav_name | varchar | 500 | 否 | 否 | 跨表导航名称 |
| 19 | table_nav | varchar | 500 | 否 | 否 | 跨表导航 |
| 20 | option | text | 65535 | 否 | 否 | 配置 |
| 21 | create_time | timestamp | 是 | 否 | 创建时间 | |
| 22 | update_time | timestamp | 是 | 否 | 更新时间 |
表 4-3-code_token(验证码)
| 编号 | 字段名 | 类型 | 长度 | 是否非空 | 是否主键 | 注释 |
| 1 | code_token_id | int | 是 | 是 | 验证码ID | |
| 2 | token | varchar | 255 | 否 | 否 | 令牌 |
| 3 | code | varchar | 255 | 否 | 否 | 验证码 |
| 4 | expire_time | timestamp | 是 | 否 | 失效时间 | |
| 5 | create_time | timestamp | 是 | 否 | 创建时间 | |
| 6 | update_time | timestamp | 是 | 否 | 更新时间 |
表 4-4-expenditure_report(支出报表)
| 编号 | 字段名 | 类型 | 长度 | 是否非空 | 是否主键 | 注释 |
| 1 | expenditure_report_id | int | 是 | 是 | 支出报表ID | |
| 2 | registered_user | int | 否 | 否 | 注册用户 | |
| 3 | user_name | varchar | 64 | 否 | 否 | 用户姓名 |
| 4 | account_balance | varchar | 64 | 否 | 否 | 账户余额 |
| 5 | record_title | varchar | 64 | 是 | 否 | 记录标题 |
| 6 | record_type | varchar | 64 | 是 | 否 | 记录类型 |
| 7 | expenditure_amount | double | 是 | 否 | 支出金额 | |
| 8 | record_date | date | 否 | 否 | 记录日期 | |
| 9 | record_introduction | text | 65535 | 否 | 否 | 记录简介 |
| 10 | record_details | text | 65535 | 否 | 否 | 记录明细 |
| 11 | create_time | datetime | 是 | 否 | 创建时间 | |
| 12 | update_time | timestamp | 是 | 否 | 更新时间 | |
| 13 | source_table | varchar | 255 | 否 | 否 | 来源表 |
| 14 | source_id | int | 否 | 否 | 来源ID | |
| 15 | source_user_id | int | 否 | 否 | 来源用户 |
表 4-5-hits(用户点击)
| 编号 | 字段名 | 类型 | 长度 | 是否非空 | 是否主键 | 注释 |
| 1 | hits_id | int | 是 | 是 | 点赞ID | |
| 2 | user_id | int | 是 | 否 | 点赞人 | |
| 3 | create_time | timestamp | 是 | 否 | 创建时间 | |
| 4 | update_time | timestamp | 是 | 否 | 更新时间 | |
| 5 | source_table | varchar | 255 | 否 | 否 | 来源表 |
| 6 | source_field | varchar | 255 | 否 | 否 | 来源字段 |
| 7 | source_id | int | 是 | 否 | 来源ID |
表 4-6-income_statement(收入报表)
| 编号 | 字段名 | 类型 | 长度 | 是否非空 | 是否主键 | 注释 |
| 1 | income_statement_id | int | 是 | 是 | 收入报表ID | |
| 2 | registered_user | int | 否 | 否 | 注册用户 | |
| 3 | user_name | varchar | 64 | 否 | 否 | 用户姓名 |
| 4 | account_balance | varchar | 64 | 否 | 否 | 账户余额 |
| 5 | record_title | varchar | 64 | 是 | 否 | 记录标题 |
| 6 | record_type | varchar | 64 | 是 | 否 | 记录类型 |
| 7 | income_amount | double | 是 | 否 | 收入金额 | |
| 8 | record_date | date | 否 | 否 | 记录日期 | |
| 9 | record_introduction | text | 65535 | 否 | 否 | 记录简介 |
| 10 | record_details | text | 65535 | 否 | 否 | 记录明细 |
| 11 | create_time | datetime | 是 | 否 | 创建时间 | |
| 12 | update_time | timestamp | 是 | 否 | 更新时间 | |
| 13 | source_table | varchar | 255 | 否 | 否 | 来源表 |
| 14 | source_id | int | 否 | 否 | 来源ID | |
| 15 | source_user_id | int | 否 | 否 | 来源用户 |
表 4-7-individual_account(个人账户)
| 编号 | 字段名 | 类型 | 长度 | 是否非空 | 是否主键 | 注释 |
| 1 | individual_account_id | int | 是 | 是 | 个人账户ID | |
| 2 | registered_user | int | 否 | 否 | 注册用户 | |
| 3 | user_name | varchar | 64 | 否 | 否 | 用户姓名 |
| 4 | title_of_account | varchar | 64 | 是 | 否 | 账户名称 |
| 5 | account_type | varchar | 64 | 是 | 否 | 账户类型 |
| 6 | account_balance | double | 否 | 否 | 账户余额 | |
| 7 | account_introduction | text | 65535 | 否 | 否 | 账户简介 |
| 8 | account_details | text | 65535 | 否 | 否 | 账户详情 |
| 9 | expenditure_report_limit_times | int | 是 | 否 | 支出限制次数 | |
| 10 | income_statement_limit_times | int | 是 | 否 | 收入限制次数 | |
| 11 | create_time | datetime | 是 | 否 | 创建时间 | |
| 12 | update_time | timestamp | 是 | 否 | 更新时间 |
表 4-8-registered_user(注册用户)
| 编号 | 字段名 | 类型 | 长度 | 是否非空 | 是否主键 | 注释 |
| 1 | registered_user_id | int | 是 | 是 | 注册用户ID | |
| 2 | user_name | varchar | 64 | 是 | 否 | 用户姓名 |
| 3 | user_gender | varchar | 64 | 否 | 否 | 用户性别 |
| 4 | phone_number | varchar | 16 | 是 | 是 | 手机号码 |
| 5 | examine_state | varchar | 16 | 是 | 否 | 审核状态 |
| 6 | user_id | int | 是 | 否 | 用户ID | |
| 7 | create_time | datetime | 是 | 否 | 创建时间 | |
| 8 | update_time | timestamp | 是 | 否 | 更新时间 |
表 4-9-schedule(日程管理)
| 编号 | 字段名 | 类型 | 长度 | 是否非空 | 是否主键 | 注释 |
| 1 | schedule_id | smallint | 是 | 是 | 日程ID | |
| 2 | content | varchar | 255 | 否 | 否 | 日程内容 |
| 3 | scheduled_time | datetime | 否 | 否 | 计划时间 | |
| 4 | user_id | int | 是 | 否 | 用户ID | |
| 5 | create_time | datetime | 否 | 否 | 创建时间 | |
| 6 | update_time | datetime | 否 | 否 | 更新时间 |
表 4-10-score(评分)
| 编号 | 字段名 | 类型 | 长度 | 是否非空 | 是否主键 | 注释 |
| 1 | score_id | int | 是 | 是 | 评分ID | |
| 2 | user_id | int | 是 | 否 | 评分人 | |
| 3 | nickname | varchar | 64 | 否 | 否 | 昵称 |
| 4 | score_num | double | 是 | 否 | 评分 | |
| 5 | create_time | timestamp | 是 | 否 | 创建时间 | |
| 6 | update_time | timestamp | 是 | 否 | 更新时间 | |
| 7 | source_table | varchar | 255 | 否 | 否 | 来源表 |
| 8 | source_field | varchar | 255 | 否 | 否 | 来源字段 |
| 9 | source_id | int | 是 | 否 | 来源ID |
表 4-11-upload(文件上传)
| 编号 | 字段名 | 类型 | 长度 | 是否非空 | 是否主键 | 注释 |
| 1 | upload_id | int | 是 | 是 | 上传ID | |
| 2 | name | varchar | 64 | 否 | 否 | 文件名 |
| 3 | path | varchar | 255 | 否 | 否 | 访问路径 |
| 4 | file | varchar | 255 | 否 | 否 | 文件路径 |
| 5 | display | varchar | 255 | 否 | 否 | 显示顺序 |
| 6 | father_id | int | 否 | 否 | 父级ID | |
| 7 | dir | varchar | 255 | 否 | 否 | 文件夹 |
| 8 | type | varchar | 32 | 否 | 否 | 文件类型 |
表 4-12-user(用户账户)
| 编号 | 字段名 | 类型 | 长度 | 是否非空 | 是否主键 | 注释 |
| 1 | user_id | int | 是 | 是 | 用户ID | |
| 2 | state | smallint | 是 | 否 | 账户状态:(1可用|2异常|3已冻结|4已注销) | |
| 3 | user_group | varchar | 32 | 否 | 否 | 所在用户组 |
| 4 | login_time | timestamp | 是 | 否 | 上次登录时间 | |
| 5 | phone | varchar | 11 | 否 | 否 | 手机号码 |
| 6 | phone_state | smallint | 是 | 否 | 手机认证:(0未认证|1审核中|2已认证) | |
| 7 | username | varchar | 16 | 是 | 否 | 用户名 |
| 8 | nickname | varchar | 16 | 否 | 否 | 昵称 |
| 9 | password | varchar | 64 | 是 | 否 | 密码 |
| 10 | | varchar | 64 | 否 | 否 | 邮箱 |
| 11 | email_state | smallint | 是 | 否 | 邮箱认证:(0未认证|1审核中|2已认证) | |
| 12 | avatar | varchar | 255 | 否 | 否 | 头像地址 |
| 13 | open_id | varchar | 255 | 否 | 否 | 针对获取用户信息字段 |
| 14 | create_time | timestamp | 是 | 否 | 创建时间 |
表 4-13-user_group(用户组)
| 编号 | 字段名 | 类型 | 长度 | 是否非空 | 是否主键 | 注释 |
| 1 | group_id | mediumint | 是 | 是 | 用户组ID | |
| 2 | display | smallint | 是 | 否 | 显示顺序 | |
| 3 | name | varchar | 16 | 是 | 否 | 名称 |
| 4 | description | varchar | 255 | 否 | 否 | 描述 |
| 5 | source_table | varchar | 255 | 否 | 否 | 来源表 |
| 6 | source_field | varchar | 255 | 否 | 否 | 来源字段 |
| 7 | source_id | int | 是 | 否 | 来源ID | |
| 8 | register | smallint | 否 | 否 | 注册位置 | |
| 9 | create_time | timestamp | 是 | 否 | 创建时间 | |
| 10 | update_time | timestamp | 是 | 否 | 更新时间 |
第五章 详细设计与实现
个人财务管理系统的详细设计与实现主要是根据前面的个人财务管理系统的需求分析和个人财务管理系统的总体设计来设计页面并实现业务逻辑。主要从个人财务管理系统界面实现、业务逻辑实现这两部分进行介绍。
5.1前端首页模块
首页是用户访问平台时首先看到的页面,通常包含最新或最重要的信息。它可能包括个人账户管理、支出报表管理和收入报表管理等板块,为用户提供快速访问最新内容的途径。前台首页模块展示如下图所示。

图 5-1前台首页模块图
5.2用户注册模块
个人财务管理系统中正式用户的是可以在线进行注册的,当填写上自己的账号+设置密码+确认密码+昵称+邮箱+手机号+身份+用户姓名+用户性别等信息后再点击“注册”按钮后将会先验证输入的有没有空数据,再次验证密码和确认密码是否是一样的,最后验证输入的账户名和数据库表中已经注册的账户名是否重复,只有都验证没问题后即可用户注册成功。其用户注册模块展示如下图所示。

图 5-2注册模块图
5.3登录模块
个人财务管理系统中的前台上注册后的用户是可以通过自己的用户名+密码进行登录的,当用户输入完整的自己的用户名+密码信息并点击“登录”按钮后,将会首先验证输入的有没有空数据,再次验证输入的用户名+密码和数据库中当前保存的用户信息是否一致,只有在一致后将会登录成功并自动跳转到个人财务管理系统的首页中,否则将会提示相应错误信息,登录模块如下图所示。

图 5-3登录模块图
5.4前端注册用户功能模块
5.4.1个人账户管理模块
个人账户管理板块用户维护和更新其个人信息,包括但不限于联系方式、密码修改以及安全设置等。此模块还支持用户添加或删除银行账户、信用卡和其他金融工具的信息,便于全面管理个人资产和负债情况。个人账户管理模块如下图所示:

图 5-4个人账户管理模块图
5.4.2支出报表管理模块
支出报表管理板块在帮助用户详细记录并分析其日常开支情况。用户可以通过这个功能输入每一笔支出的具体信息,如金额、日期、类别(食品、交通、娱乐等)等,并生成详细的报表以供查看和分析。支出报表管理模块如下图所示。

图 5-5支出报表管理模块图
5.4.3收入报表管理模块
收入报表管理板块能够有效地跟踪和管理其所有来源的收入。用户可以记录工资、奖金、投资收益等各种形式的收入,并对这些数据进行分类整理。收入报表管理模块如下图所示。

图 5-6收入报表管理模块图
5.5后端管理员功能模块
5.5.1系统用户模块
系统用户管理功能允许管理员对系统中的用户进行全面管理。管理员可以添加用户、修改用户信息、设定用户角色以及处理用户账号的停用或删除。这一功能确保了系统用户信息的准确性和安全性,也方便管理员根据实际需要调整用户权限。用户管理流程图如下所示。

图 5-8用户管理流程图
系统用户模块如下图所示。

图 5-9系统用户模块图
5.5.2个人账户管理模块
尽管普通用户也能访问个人账户管理功能来维护自己的信息,但管理员拥有更广泛的权限来直接管理和修改任何用户的个人账户信息。个人账户管理模块如下图所示。

图 5-10个人账户管理模块图
5.5.3支出报表管理模块
管理员的支出报表管理不仅涵盖了普通用户的全部功能,还提供了额外的分析工具和报告生成功能。管理员可以查看所有用户的支出数据汇总,识别异常交易模式,并根据需要生成详细的财务报告。支出报表管理模块如下图所示。

图 5-11支出报表管理模块图
5.5.4收入报表管理模块
公类似于支出报表管理,管理员的收入报表管理功能允许全面查看和分析所有用户的收入数据。管理员可以监控总收入趋势、识别高收入来源,并评估不同用户群体的财务健康状况。收入报表管理模块如下图所示。

图 5-12收入报表管理模块图
5.5.5权限管理模块
权限管理是管理员独有的核心功能之一,它允许设定和调整不同角色的访问权限和操作权限。通过精细的权限配置,管理员可以控制哪些用户可以访问特定的功能模块,执行某些操作或查看敏感信息。权限管理模块如下图所示。

图 5-13权限管理模块图
第六章 系统测试
在系统开发的流程中,前台、后台以及数据库的建设只是整个项目的基础构建部分,完成了这些仅仅意味着系统框架的搭建告一段落。然而,一个系统的真正成熟与稳定,关键在于其是否能经受住严格的测试。测试是系统开发流程中不可或缺的一环,它对于确保系统质量至关重要。
6.1系统测试的目的
一个系统测试的目的就是检验系统在真正的工作环境和条件下是不是能够正常运行,各种功能能不能符合设计的要求,通过测试发现系统当中存在的一些潜在的错误,然后对系统进行改进,使得系统最终以完美的形式展现给用户,提高用户使用过程中的体验度,真正达到项目的实际使用目的。
6.2测试用例
6.2.1用户登录功能测试
表6-1 用户登录功能测试表
| 用例名称 | 用户登录系统 |
| 目的 | 测试用户通过正确的用户名和密码可否登录功能 |
| 前提 | 未登录的情况下 |
| 测试流程 | 1) 进入登录页面 2) 输入正确的用户名和密码 |
| 预期结果 | 用户名和密码正确的时候,跳转到登录成功界面,反之则显示错误信息,提示重新输入 |
| 实际结果 | 实际结果与预期结果一致 |
6.2.2创建数据测试
在系统中,创建功能也是基础功能之一,因此创建功能的测试很有代表性。在此章节主要列举在创建时各种情况下系统结果的测试。由于系统涉及创建功能操作过多,因此将多处统称创建功能。
创建数据用例如表6-2 所示。
表6-2 创建数据测试用例
| 测试用例编号 | YL_05 | |
| 测试用例名称 | 系统使用者进行创建数据 | |
| 测试用例描述 | 使用者输入要创建的数据 | |
| 系统入口 | 浏览器 | |
| 步骤 | 预期结果 | 实际结果 |
| 输入完整并且格式正确的数据 | 提示“创建成功”,并显示所有数据 | 预期结果 |
| 核心位置数据但非必要位置不输入数据 | 提示“创建成功”,并显示所有数据 | 预期结果 |
| 核心数据位置不输入数据 | 提示“创建失败” | 预期结果 |
6.2.3修改数据测试
在系统中,修改功能是系统主要实现功能,因此修改功能的测试很有代表性。在此章节主要列举在修改时各种情况下系统结果的测试。由于系统涉及修改功能操作过多,因此将多处数据表记录修改和状态修改统称修改功能。
修改数据用例如表6-3所示。
表6-3 修改数据测试用例
| 测试用例编号 | YL_06 | |
| 测试用例名称 | 系统使用者进行修改数据 | |
| 测试用例描述 | 使用者对可修改的数据项进行修改 | |
| 系统入口 | 浏览器 | |
| 步骤 | 预期结果 | 实际结果 |
| 将现有数据修改成正确的数据 | 提示“修改成功”,并显示所有数据 | 预期结果 |
| 将现有数据修改成错误的数据 | 提示“修改失败” | 预期结果 |
6.2.4查询数据测试
在系统中,查询功能是使用系统使用最多也是最基础的功能,因此查询功能的测试很有代表性。在此章节主要列举在查询时各种情况下系统结果的测试。
查询数据用例如表6-4所示。
表6-4 查询数据测试用例
| 测试用例编号 | YL_05 | |
| 测试用例名称 | 系统使用者进行查询数据 | |
| 测试用例描述 | 全部查询以及输入关键词查询 | |
| 系统入口 | 浏览器 | |
| 步骤 | 预期结果 | 实际结果 |
| 界面自动查询全部 | 显示对应所有记录 | 预期结果 |
| 输入已存在且能匹配成功的关键字 | 显示所查询到的数据 | 预期结果 |
| 输入不存在的关键字 | 显示数据界面为空 | 预期结果 |
6.3测试结果
在本次测试的过程主要针对所有功能下的添加操作,修改操作和删除操作,并以真实数据一一进行相关功能项目的输入,最终能够保证每个项目涉及的功能都能够正常运行,因此能够保证本次设计的,已实现的功能能够正常运行并且相关数据库的信息也同样保证正确。
结 论
经过本次系统测试,个人财务管理系统的各项功能均得到了全面的验证。测试结果显示,系统在不同使用场景下均能稳定运行,功能和性能均达到了预期的设计要求。特别是在数据创建、数据修改以及数据查询等核心功能上,系统展现出了良好的稳定性和准确性。
在测试过程中,我们发现了少量潜在的缺陷,并及时进行了修复。这些修复工作进一步提升了系统的可靠性和用户体验。通过全面的测试用例执行,我们确保了系统的测试覆盖率达到了较高水平,为系统的最终上线提供了坚实的保障。
综上所述,本次系统测试取得了圆满成功。个人财务管理系统的功能和性能均达到了预期目标,为系统的后续开发和维护奠定了坚实的基础。该模块将在实际应用中发挥出色的表现,为用户提供高效、便捷的资源管理服务。
参考文献
- 杨立骁,孙鹏飞,袁博,等.基于Python的校招网数据分析与可视化系统实现[J].物联网技术,2025,15(06):129-132.DOI:10.16667/j.issn.2095-1302.2025.06.027.
- 谭胜杰,陈洋.基于Python的不动产可视化报告生成技术研究[J].中国设备工程,2025,(05):256-258.
- 赵强,潘友强,秦培超.如何使用AI和Python语言编写审计实用小工具[J].现代审计与会计,2025,(03):25-26.
- M K K A ,Srinivasa N .The Impact of Financial Literacy on Personal Financial Decision-Making: A Study with Students[J].Journal of Research in Vocational Education,2025,7(1):35-39.
- 李鹊,郑陆峰,于琦,等.基于Neo4j和Django的天人相应知识图谱构建研究[J].中国中医药图书情报杂志,2025,49(01):79-83.
- 陈玲.基于Django的名著人物展示系统的设计与实现[J].中国信息界,2024,(07):188-190.
- 张茂,左贵才.S高校财务管理个人借用公款长期挂账问题探析[J].西南林业大学学报(社会科学),2024,8(04):117-121.
- Thompson R D L ,Thompson A P .Seven Steps to Financial Health.[J].Head and neck pathology,2024,18(1):30-30.
- Personal Financial Management Platform Piere Launches Android App[J].Telecomworldwire,2024,
- 周芝情.高校财务管理专业教师教学能力现状调研[J].黑龙江科学,2024,15(01):138-140.
- 吴海燕,贾丽.财务报表分析课程教学的新路径:知识生活化——以利润表、资产负债表学习为例[J].阴山学刊,2023,36(03):104-107.DOI:10.13388/j.cnki.ysaj.2023.03.004.
- 户孟强.基于服务设计思维的宠物寄养产品设计应用与研究[D].天津美术学院,2023.DOI:10.27361/d.cnki.gtmsy.2023.000026.
- 潘宇.基于移情理念的宠物猫寄养产品设计研究[D].南昌航空大学,2023.DOI:10.27233/d.cnki.gnchc.2023.000099.
- 王雅妮.基于Fogg模型的宠物寄养APP界面设计研究[D].西南交通大学,2023.DOI:10.27414/d.cnki.gxnju.2023.003637.
- 王莹莹.共享经济下的社区宠物寄养服务及产品设计研究[D].华东师范大学,2023.DOI:10.27149/d.cnki.ghdsu.2023.002855.
- 包春兰,喻曦.基于数字化的宠物寄养服务研究[J].信息系统工程,2022,(11):143-147.
- 李乐天,宁芳,蒋浩.宠物寄养产品服务系统设计[J].机电产品开发与创新,2021,34(05):60-63.
- 周文莲.新《行政会计制度》视角下的街道办事处财务管理分析[J].财经界,2021,(02):135-136.DOI:10.19887/j.cnki.cn11-4098/f.2021.02.065.
- 林超.个人理财规划探析[J].中国市场,2020,(29):55+62.DOI:10.13939/j.cnki.zgsc.2020.29.055.
- 邢雅.双高背景下个人理财规划课程教学改革方法研究[J].现代职业教育,2020,(41):158-159.
- 邢雅.双高背景下个人理财规划课程教学改革方法研究[J].现代职业教育,2020,(41):
致 谢
个人财务管理系统设计与实现工作已结束,虽然过程中充满挑战,但内心充满自豪和满足。感谢大学四年间教导我的所有老师,他们的专业知识与人生智慧让我成长为能独立完成系统的学生。特别感谢指导老师,他耐心解答疑惑,引导我解决问题,提升自主解决能力。室友和同学们的宝贵建议和支持也让我取得长足进步。未来,我将继续努力追求卓越,不辜负所学所悟和老师期望。坚信坚定信念和不懈努力,未来定能取得更辉煌成就。期待更美好未来!
此外,个人财务管理系统设计与实现不仅是技术挑战,挫折和困难是成长的垫脚石,让我更深入理解问题,精确找到解决方案。每次解决问题,都感到满足和自豪。
对于未来,我充满期待和信心。无论道路多崎岖,只要保持坚定信念,持续努力,定能取得更大成就。期待将知识和技能运用到实际中,为社会做出更大贡献。
最后,感谢所有帮助和支持我的人。你们的教诲、鼓励和支持让我有今天的成就。我会继续努力,不辜负期望,为实现更美好的未来而奋斗。
1899

被折叠的 条评论
为什么被折叠?



