目 录
摘 要
本文旨在探讨基于springBoot和Vue框架的乡村信息化管理与服务平台的设计与实现。随着信息技术的不断发展,乡村信息化已成为推动农村经济社会发展的重要力量。系统采用springBoot作为后端框架,实现了业务逻辑的处理和数据访问;前端则采用Vue框架,提供了友好的用户界面和交互体验。通过本文的研究与实践,我们成功开发了一款适用于乡村信息化管理的服务平台,为乡村地区的信息化建设和发展提供了有力的支持,加强了乡村信息的传播和交流。
综上所述,本文所设计的基于springBoot和Vue框架的乡村信息化管理与服务平台具有较高的实用价值和推广意义。它不仅为乡村地区提供了便捷的信息化管理工具,还为推动乡村信息化建设和经济社会发展做出了积极贡献。
关键词:乡村信息化管理与服务平台;SpringBoot框架
Abstract
This article aims to explore the design and implementation of a rural information management and service platform based on the springBoot and Vue frameworks. With the continuous development of information technology, rural informatization has become an important force in promoting rural economic and social development. The system adopts springBoot as the backend framework, realizing the processing of business logic and data access; the front end uses the Vue framework, providing a user-friendly interface and interactive experience. Through the research and practice in this article, we have successfully developed a service platform suitable for rural information management, providing strong support for the information construction and development of rural areas, and strengthening the dissemination and communication of rural information.
In summary, the rural information management and service platform designed in this article based on the springBoot and Vue frameworks has high practical value and promotion significance. It not only provides convenient information management tools for rural areas but also makes positive contributions to promoting rural information construction and economic and social development.
Keywords: Rural Information Management and Service Platform; SpringBoot Framework
第一章 绪 论
1.1研究背景及意义
在当前信息化高速发展的时代背景下,农村地区的信息管理与服务水平相对滞后,这严重制约了农村地区的经济发展和社会进步。为了提高农村地区的信息化水平,促进农村经济的发展,设计与实现一个基于SpringBoot和Vue框架的乡村信息化管理与服务平台显得尤为重要。该平台能够整合农村地区的各类信息资源,为农村地区提供便捷的信息管理工具,从而推动农村信息化建设,促进农村经济社会的发展。因此,本研究具有高度的实践价值和推广意义。通过该平台的建设,可以实现农村信息资源的集中管理和高效利用,提高信息资源的共享程度,减少信息孤岛现象的发生。同时,该平台还可以为农村地区提供便捷的信息服务,如政策咨询、技术培训、市场动态等,帮助农村地区更好地融入市场经济体系,提升农村地区的整体竞争力。
此外,该平台的设计与开发也充分考虑了农村地区的实际情况和需求,采用了先进的技术架构和开发理念,确保了平台的稳定性、可扩展性和易用性。通过该平台的建设,不仅可以提高农村地区的信息化管理水平,还可以为其他地区的信息化建设提供有益的借鉴和参考。
综上所述,基于springBoot和Vue框架的乡村信息化管理与服务平台的设计与实现具有重要的研究背景和意义,将为农村地区的信息化建设和社会发展做出积极的贡献。
1.2国内外研究现状
近年来,国内外在乡村信息化管理与服务平台的设计与开发方面取得了显著的进展。在国外,一些发达国家已经建立了较为完善的乡村信息化管理体系,通过运用先进的技术手段,实现了乡村信息资源的有效整合和高效利用。这些平台不仅提供了丰富的信息服务,还为乡村地区的经济发展和社会进步提供了有力的支撑。
在国内,随着信息技术的快速发展和普及,乡村信息化管理与服务平台的建设也日益受到重视。许多学者和专家致力于研究和开发适合我国农村地区的信息化管理与服务平台,以推动农村地区的信息化建设和社会发展。然而,与发达国家相比,我国在乡村信息化管理与服务平台的设计与开发方面还存在一定的差距,需要进一步加强研究和探索。基于springBoot和Vue框架的乡村信息化管理与服务平台的设计与实现,正是为了弥补这一差距,推动我国乡村信息化建设的进一步发展。springBoot作为一种轻量级的Java开发框架,具有简洁、易用、高效等优点,能够快速构建稳定、可扩展的Web应用程序。而Vue则是一款流行的前端JavaScript框架,以其数据驱动和组件化的特点,为开发者提供了丰富的工具和库,使得前端开发更加便捷和高效。
在国内外研究现状的基础上,本文将进一步探讨基于springBoot和Vue框架的乡村信息化管理与服务平台的设计与实现方法,包括系统架构设计、功能模块划分、数据库设计等方面。通过本文的研究和实践,将为我国乡村信息化建设提供有益的借鉴和参考,推动乡村地区的经济和社会发展。
1.3论文组织结构
本论文共分为七个主要章节,具体结构如下:
1. 绪论:介绍研究背景与意义,回顾国内外研究现状,并概述论文的组织结构。
2. 相关技术介绍:详细介绍与本研究相关的技术,包括Java语言、B/S框架、SpringBoot框架、Vue技术和MySQL数据库。
3. 需求分析:对系统的功能需求和非功能需求进行分析,明确用户和管理员的需求,并进行可行性分析,包括技术、操作和经济可行性。
4. 系统设计:涵盖系统架构设计、系统模块设计,并进行数据库的概念设计与表设计。
5. 系统实现:具体描述各个功能模块的实现过程,展示系统如何根据需求进行开发。
6. 系统测试:阐述测试的目的,分析测试结果并得出结论,以验证系统的稳定性和功能完整性。
7. 总结:总结研究的主要成果和贡献,指出存在的不足及未来的研究方向。
第二章 关键技术
2.1Java语言
Java语言是一种广泛使用的高级编程语言,具有平台无关性、面向对象特性和丰富的标准库。Java通过Java虚拟机(JVM)实现跨平台运行,开发者可以编写一次代码,在任何支持JVM的环境中执行[1]。Java的面向对象特性使得代码复用和模块化变得更加容易,促进了软件的维护和扩展。Java支持多线程编程,允许开发者在同一程序中同时执行多个任务,提升了应用程序的性能。
Java语言的语法结构简洁且易于理解,吸引了大量开发者。Java的标准库包含数据结构、输入输出处理、网络编程等众多功能模块。这使得开发者在构建应用程序时能够高效利用已有工具,减少重复劳动。Java广泛应用于企业级应用、移动应用、Web开发和大数据处理等领域。
2.2 B/S框架
B/S(Browser/Server)架构是一种基于浏览器和服务器的系统架构模式,用户通过浏览器与服务器进行交互。B/S架构简化了客户端的部署和管理,用户无需在本地安装复杂的软件,只需使用标准浏览器即可访问应用程序。服务器端负责处理业务逻辑和数据存储,客户端则主要负责展示用户界面和数据交互[2]。B/S架构的设计使得系统更新和维护集中在服务器端,降低了维护成本。
B/S架构通常采用Web技术进行实现,包括HTML、CSS和JavaScript等。用户在浏览器中发起请求,服务器响应并返回数据。数据传输通常通过HTTP或HTTPS协议进行,B/S架构的灵活性使其适用于在线购物、信息管理系统和社交网络等各类应用场景[3]。由于其易于扩展性,B/S架构可以方便地支持大规模用户访问,适应不断变化的业务需求。
2.3 SpringBoot框架
SpringBoot框架是基于Spring框架的开源项目,简化Java应用程序的开发过程。SpringBoot通过约定优于配置的理念,减少了传统Spring应用的繁琐配置,开发者可以快速搭建和部署应用程序。框架提供了一系列默认配置,支持自动化配置,简化了应用启动的复杂性[4]。SpringBoot内置了嵌入式Web服务器,使得开发者能够独立运行Java应用,无需外部容器。
SpringBoot支持微服务架构,开发者可以轻松创建和管理多个微服务。框架集成了丰富的功能模块,包括安全、数据访问和消息中间件等,支持RESTful API和JSON数据格式的处理[5]。SpringBoot还提供了强大的监控和管理功能,允许开发者实时监控应用的健康状态和性能指标。借助SpringBoot,开发者能够高效构建和维护现代企业级应用,满足复杂业务需求。
2.4 Vue技术
Vue是一种渐进式JavaScript框架,专注于构建用户界面。Vue采用组件化的开发模式,允许开发者将应用程序拆分为独立的、可重用的组件,从而提高了开发效率和代码的可维护性[6]。框架的核心库专注于视图层,支持数据绑定和DOM操作,提供了简洁的API。Vue的虚拟DOM机制提升了应用的性能,减少了实际DOM操作的次数。
Vue支持双向数据绑定,能够自动更新视图与模型之间的变化。开发者可以通过Vue的指令系统,简化数据展示和事件处理。Vue还支持路由管理和状态管理,使得开发复杂单页面应用变得更加容易[7]。借助Vue的生态系统,开发者能够使用多种工具和库来扩展功能,满足不同的业务需求。Vue在前端开发中逐渐成为主流选择,受到广泛关注和应用。
2.5 MySQL数据库
MySQL是一种开源关系型数据库管理系统,广泛应用于Web应用和企业级数据存储。MySQL支持结构化查询语言,允许开发者通过标准语句进行数据的创建、读取、更新和删除操作[8]。数据库通过表格形式组织数据,支持数据完整性和约束条件的定义。MySQL的存储引擎机制使得用户可以根据具体需求选择不同的存储引擎,以优化性能和功能。
MySQL具有高性能和可扩展性,支持大规模数据存储和高并发访问。系统提供了丰富的用户权限管理和数据加密安全特性。
第三章 乡村信息化管理与服务平台 系统分析
3.1系统可行性分析
3.1.1技术可行性
现代软件开发技术已经相当成熟,提供了丰富的工具和框架,可以应对各种复杂的业务需求。采用Java等成熟、稳定的语言进行开发,利用其面向对象、跨平台等特性,实现系统的模块化、可扩展性和可维护性。利用SpringBoot等现代框架,简化开发过程,提高开发效率。对于数据库的选择,使用MySQL等关系型数据库,以满足数据存储和查询的需求。因此,从技术层面来看,开发乡村信息化管理与服务平台是完全可行的。
3.1.2经济可行性
系统的开发成本相对较低,可以利用开源框架和工具,降低开发成本。其次,系统的运行和维护成本也相对较低,可以采用Java等技术,实现系统的自动化部署和维护。因此,从经济层面来看,开发乡村信息化管理与服务平台也是可行的。
3.1.3社会可行性
在社会层面,乡村信息化管理与服务平台将带来诸多积极的影响。首先,它能够提高乡村治理的透明度和效率,通过信息化手段,村民可以更加便捷地了解乡村事务,参与决策过程,促进民主化进程。其次,平台能够提供多样化的信息服务,如农业技术咨询、市场信息发布等,帮助农民提高生产效益,增加收入。此外,乡村信息化管理与服务平台还有助于提升乡村的文化教育水平,通过在线教育资源,让村民能够随时随地学习新知识,提高自身素质。因此,从社会层面来看,开发乡村信息化管理与服务平台具有重要的现实意义和社会价值。
3.1.4操作可行性
系统的操作界面设计简洁明了,易于用户理解和操作。系统提供了详尽的操作指南和帮助文档,使得用户能够快速上手并熟练使用系统。系统还具备良好的容错性和错误提示功能,当用户操作失误时,能够及时给出提示信息,引导用户进行正确的操作。因此,从操作层面来看,乡村信息化管理与服务平台同样具备可行性。
3.2系统功能分析
3.2.1功能性分析
乡村信息化管理与服务平台划分为了前端模块和后端模块两大部分。
前端普通用户模块:
- 首页:展示乡村的概况、最新动态及重要通知,便于村民和游客快速了解乡村信息。
- 邻里交流:提供一个互动平台,村民可以在此分享生活点滴、交流心得,增进邻里感情。
- 新闻资讯:实时更新国内外新闻、时事热点,让村民紧跟时代步伐,拓宽视野。
- 公告信息:发布乡村的官方公告、政策解读,确保信息的权威性和准确性。
- 失物招领:为村民提供失物登记和找回服务,方便大家寻找遗失物品。
- 专家咨询:邀请各领域专家入驻,为村民提供专业咨询和解答,助力乡村发展。
- 党员风采:展示党员的风采和事迹,激励广大党员发挥先锋模范作用,推动乡村建设。
- 村民代表:公布村民代表的联系方式和职责,便于村民与代表沟通,反映问题和建议。
- 党建活动:记录党组织的活动安排和成果,加强党组织凝聚力和战斗力。
- 乡村景点:介绍乡村的旅游景点、特色风光,吸引游客前来观光旅游,促进乡村旅游经济发展。
- 特色产品:展示乡村的特色农产品、手工艺品等,提供购买渠道,助力农产品上行。
- 娱乐住宿:推荐乡村的娱乐场所、民宿酒店等,满足游客的休闲娱乐需求。
- 乡村动态:实时更新乡村的发展动态、项目建设进展,让村民了解乡村的最新变化。
- 投票选举:提供线上投票功能,方便村民参与乡村事务的决策和选举。
- 就业信息:发布乡村的招聘信息、创业扶持政策等,促进村民就业创业。
- 农技知识:分享农业种植、养殖等方面的技术知识,提升村民的农业生产技能。
- 技能培训:提供各类技能培训课程,帮助村民提升个人能力和职业素养。
- 安全二三事:宣传安全知识、防范措施,提高村民的安全意识和自我保护能力。
- 我的账户:普通用户提供个性化账户管理界面,普通用户可以轻松管理自己的账户信息,查看个人资料、修改密码等,享受专属服务体验。
- 个人中心:普通用户可以查看个人首页、失物招领、补贴申请、党建报名、乡土文化、投票信息、就业申请、培训报名、农机申请、邻里交流、收藏、评论管理等相关操作,帮助我们不断优化服务,提升用户体验。
后端管理员模块:
- 后台首页:管理员可以查看在此查看党建报名统计图和所有系统相关的信息,以便更好的操作后台。
- 系统用户管理:管理员可以管理后台所有用户,包括管理员和普通用户,进行用户的查询、添加、删除以及查看用户详情等操作。
- 公告信息管理:管理员可以发布、查询、添加、删除公告信息,以及查看公告的评论情况。
- 失物招领管理:管理员可以管理后台的失物招领信息,包括查询、添加、删除失物信息,以及查看失物的详情和评论。
- 专家咨询管理:管理员可以管理后台的专家咨询信息,包括查询、添加、删除咨询信息,以及查看咨询的详情和评论。
- 补贴申请管理:管理员可以查看、查询、添加、删除用户的补贴申请信息,并进行审核操作。
- 党员风采管理:管理员可以管理后台的党员风采展示信息,包括查询、添加、删除风采信息,以及查看风采的详情和评论。
- 村民代表管理:管理员可以管理后台的村民代表信息,包括查询、添加、删除代表信息,以及查看代表的详情。
- 党建活动管理:管理员可以查看、查询、审核、删除党建活动信息,并查看活动的详情和评论。
- 党建报名管理:管理员可以查看、查询、审核、删除党建报名信息,并查看报名的详情和评论。
- 乡土文化管理:管理员可以管理后台的乡土文化信息,包括查询、添加、删除文化信息,以及查看文化的详情和评论。通过这一功能,管理员能够有效地整理和展示乡村的特色文化,促进文化的传承与发展。
- 乡村景点管理:管理员可以管理后台的乡村景点信息,包括查询、添加、删除景点信息,以及查看景点的详情、图片和视频。通过这一功能,同时,管理员还可以对景点的评论进行管理,确保评论内容的积极健康,为游客提供更好的游览体验。
- 特色产品管理:管理员可以管理后台的特色产品信息,包括查询、添加、删除产品信息,以及查看产品的详情、图片、视频和库存情况。管理员可以方便地更新和维护乡村的特色产品信息,确保信息的准确性和完整性。
- 娱乐住宿管理:管理员可以分别管理后台的娱乐住宿信息,包括查询、添加、删除信息,并查看详情。
- 乡村动态管理:管理员可以查看、查询、添加、删除乡村动态信息。方便用户及时解乡村动态。
- 投票选举管理:管理员可以通过投票选举管理功能,组织和管理乡村的投票选举活动。该功能支持管理员发布投票选举信息,同时,管理员可以实时监控投票进度,统计投票结果,确保选举过程的公正、透明。这一功能不仅提高了选举效率,还增强了村民的参与感和归属感。
- 投票信息管理:管理员可以管理后台的投票选举和投票信息,包括查询、添加、删除信息,并查看详情。
- 就业信息管理:管理员可以全面管理后台的就业信息,涵盖了信息的查询、添加、删除以及详细查看等各项功能。通过这一系统,管理员能够实时更新和发布最新的就业信息,有效提升了就业匹配的效率。
- 就业申请管理:管理员可以查看、查询、添加、删除就业信息和就业申请信息。
- 农技知识管理:农技知识管理模块旨在整合、发布和更新农业技术知识,为农民和农业从业者提供一个便捷的学习平台。管理员可以通过后台系统上传、编辑和删除农技知识内容,确保信息的准确性和时效性。
- 技能培训管理:技能培训管理模块是系统的重要组成部分,管理员可以通过该模块制定详细的培训计划,包括培训的主题、时间、地点以及参与人员等。培训内容涵盖广泛的农业知识和技能,适应现代农业发展的需求。
- 技能报名管理:管理员可以分别管理后台的农技知识、技能培训、技能报名信息,包括查询、审核、删除信息,并查看详情。
- 农机申请管理:管理员可以查看、查询、添加、删除农机申请信息,并进行审核操作。
- 安全二三事管理:管理员可以查看、查询、添加、删除安全二三事信息,并查看详情。
- 系统管理:管理员可以管理后台的轮播图信息,包括查询、添加、删除轮播图,并查看详情。
- 资源管理:管理员可以管理后台的新闻资讯信息,包括查询、添加、删除交流信息,以及查看资讯分类详情。
- 交流管理:管理员可以管理后台的邻里交流信息,包括查询、添加、删除资讯信息,以及查看交流分类详情。
3.2.2非功能性分析
乡村信息化管理与服务平台的非功能性需求比如乡村信息化管理与服务平台的安全性怎么样,可靠性怎么样,性能怎么样,可拓展性怎么样等,具体可以表示在如下3-1表格中:
表3-1乡村信息化管理与服务平台非功能需求表
| 安全性 | 主要指乡村信息化管理与服务平台数据库的安装,数据库的使用和密码的设定必须合乎规范。 |
| 可靠性 | 可靠性是指乡村信息化管理与服务平台能够安装用户的指示进行操作,经过测试,可靠性90%以上。 |
| 性能 | 性能是影响乡村信息化管理与服务平台占据市场的必要条件,所以性能最好要佳才好。 |
| 可扩展性 | 比如数据库预留多个属性,比如接口的使用等确保了系统的非功能性需求。 |
| 易用性 | 用户只要跟着乡村信息化管理与服务平台的页面展示内容进行操作,就可以了。 |
| 可维护性 | 乡村信息化管理与服务平台开发的可维护性是非常重要的,经过测试,可维护性没有问题 |
3.3系统用例分析
乡村信息化管理与服务平台的完整UML用例图分别是图3-1、3-2。
普通用户角色用例如下图所示。

图 3-1乡村信息化管理与服务平台普通用户角色用例图
管理员角色用例如下图所示。

图 3-2乡村信息化管理与服务平台管理员角色用例图
3.4系统总体流程设计
3.4.1数据开发流程
系统开发流程的主要步骤,从需求分析到系统完成的全过程。流程包括需求分析、总体设计(结构、功能、数据)、详细设计(模块、编码)、模块整合与调用,以及测试、扩展和完善,最终完成系统的开发。本系统的开发流程如下图所示

图 3-3系统开发流程图
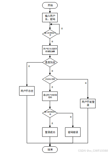
3.4.2用户登录流程
用户输入用户名和密码后,系统先检查输入是否为空,再验证用户名是否存在,若存在则通过用户名获取密码并校验。若密码正确则登录成功,否则提示密码错误。若用户名不存在或无法登录,提示用户操作无效。如下图所示。

图 3-4登录流程图
3.4.3系统操作流程
用户首先进入系统登录界面,输入用户名和密码后,系统验证信息是否正确。若验证失败,返回登录界面重新输入,若验证成功,则进入功能界面,执行相应功能处理后结束操作流程。操作流程如下图所示。

图 3-5系统操作流程图
3.4.4添加信息流程
管理员可以添加信息,用户添加可以自己权限内的信息,输入信息后,要想利用这个软件来进行系统的安全管理,首先需要登录到该软件中。添加信息流程如下图所示。

图 3-6 添加信息流程图
3.4.5修改信息流程
用户首先选择需要修改的记录,输入修改后的数据,系统判断输入数据是否合法。若数据不合法,提示重新输入,若数据合法,则将修改后的数据写入数据库,完成操作后流程结束。修改信息流程图如下图所示。

图 3-7 修改信息流程图
3.4.6删除信息流程
用户选择需要删除的记录后,系统判断是否确认删除。若未确认,返回选择环节,若确认删除,则更新数据库,删除对应记录,完成操作后流程结束。删除信息流程图如下图所示。

图 3-8删除信息流程图
3.4.7系统业务流程图
业务流程图展示了内部业务联系和产品销售交易信息流动。乡村信息化管理与服务平台支持多职能,功能模块间有多种关联信息,形成有机整体。针对产品销售特点和现实条件,设计了业务流程图。系统流程顺畅高效,满足交易需求,管理便捷,提升了运行效率和用户体验。乡村信息化管理与服务平台的业务流程和用户购买产品流程如图所示。

图 3-10用户购买产品流程图
第四章 乡村信息化管理与服务平台 总体设计
本章主要讨论的内容包括乡村信息化管理与服务平台的功能模块设计、数据库系统设计。
4.1系统架构设计
本乡村信息化管理与服务平台从架构上分为三层:表现层(UI)、业务逻辑层(BLL)以及数据层(DL)。

图 4-1乡村信息化管理与服务平台架构设计图
表现层(UI):也称为用户界面层,它负责与用户进行直接的交互。一个优秀的UI设计能够显著提升用户的体验,确保用户在使用乡村信息化管理与服务平台时感到舒适和便捷。为了确保良好的兼容性,UI界面设计需要适应不同版本的平台和各种屏幕尺寸的分辨率。此外,UI交互功能必须合理设计,确保用户的操作能够得到相应的反馈和结果,这要求表现层与业务逻辑层之间保持良好的通信和协同工作。
业务逻辑层(BLL):这一层主要处理乡村信息化管理与服务平台的数据和业务逻辑。当用户通过表现层提交数据时,业务逻辑层会接收这些数据,进行处理,并将结果传递给数据层进行存储或查询。同时,当系统需要从数据层读取数据时,业务逻辑层会处理这些数据,并将其传递给表现层进行展示。
数据层(DL):虽然本乡村信息化管理与服务平台的数据存储在服务端的MySQL数据库中,但数据层仍然作为一个独立的部分存在。它的主要功能是存储和管理乡村信息化管理与服务平台的数据。数据层与MySQL数据库进行交互,执行数据的增、删、改、查等操作,确保数据的完整性和安全性。
这三个层次相互独立但又紧密协作,共同构成了乡村信息化管理与服务平台的完整架构。通过合理的分层设计,可以提高系统的可维护性、可扩展性和可重用性,为用户提供更好的服务和体验。
4.2系统模块设计
在上一章节中主要对系统的功能性需求和非功能性需求进行分析,并且根据需求分析了本乡村信息化管理与服务平台中的用例。那么接下来就要开始对本乡村信息化管理与服务平台的架构、主要功能和数据库开始进行设计。乡村信息化管理与服务平台根据前面章节的需求分析得出,乡村信息化管理与服务平台的功能模块图如下图所示。

图 4-2乡村信息化管理与服务平台功能模块图
4.3数据库设计
数据库设计一般包括需求分析、概念模型设计、数据库表建立三大过程,其中需求分析前面章节已经阐述,概念模型设计有概念模型和逻辑结构设计两部分。
4.3.1数据库概念结构设计
下面是整个乡村信息化管理与服务平台中主要的数据库表总E-R实体关系图。

图 4-3乡村信息化管理与服务平台总E-R关系图
4.3.2数据库逻辑结构设计
通过上一小节中乡村信息化管理与服务平台中总E-R关系图上得出一共需要创建多个数据表。在此主要罗列几个主要的数据库表结构设计。
| 编号 | 字段名 | 类型 | 长度 | 是否非空 | 是否主键 | 注释 |
| 1 | token_id | int | 是 | 是 | 临时访问牌ID | |
| 2 | token | varchar | 64 | 否 | 否 | 临时访问牌 |
| 3 | info | text | 65535 | 否 | 否 | 信息 |
| 4 | maxage | int | 是 | 否 | 最大寿命:默认2小时 | |
| 5 | create_time | timestamp | 是 | 否 | 创建时间 | |
| 6 | update_time | timestamp | 是 | 否 | 更新时间 | |
| 7 | user_id | int | 是 | 否 | 用户编号 |
表 4-2-agricultural_machinery_application(农机申请)
| 编号 | 字段名 | 类型 | 长度 | 是否非空 | 是否主键 | 注释 |
| 1 | agricultural_machinery_application_id | int | 是 | 是 | 农机申请ID | |
| 2 | ordinary_user | int | 否 | 否 | 普通用户 | |
| 3 | user_name | varchar | 64 | 否 | 否 | 用户姓名 |
| 4 | id_number | varchar | 255 | 否 | 否 | 身份证号 |
| 5 | contact_phone | varchar | 16 | 否 | 否 | 联系电话 |
| 6 | application_title | varchar | 64 | 否 | 否 | 申请标题 |
| 7 | type_of_agricultural_machinery | varchar | 64 | 否 | 否 | 农机类型 |
| 8 | date_of_use | varchar | 64 | 否 | 否 | 使用日期 |
| 9 | operation_position | varchar | 64 | 否 | 否 | 作业位置 |
| 10 | application_description | text | 65535 | 否 | 否 | 申请说明 |
| 11 | examine_state | varchar | 16 | 是 | 否 | 审核状态 |
| 12 | examine_reply | varchar | 16 | 否 | 否 | 审核回复 |
| 13 | create_time | datetime | 是 | 否 | 创建时间 | |
| 14 | update_time | timestamp | 是 | 否 | 更新时间 |
表 4-3-agricultural_technology_knowledge(农技知识)
| 编号 | 字段名 | 类型 | 长度 | 是否非空 | 是否主键 | 注释 |
| 1 | agricultural_technology_knowledge_id | int | 是 | 是 | 农技知识ID | |
| 2 | knowledge_title | varchar | 64 | 否 | 否 | 知识标题 |
| 3 | type_of_knowledge | varchar | 64 | 否 | 否 | 知识类型 |
| 4 | release_date | date | 否 | 否 | 发布日期 | |
| 5 | knowledge_domain | varchar | 64 | 否 | 否 | 知识领域 |
| 6 | knowledge_content | text | 65535 | 否 | 否 | 知识内容 |
| 7 | key_points_of_knowledge | text | 65535 | 否 | 否 | 知识要点 |
| 8 | method_of_operation | text | 65535 | 否 | 否 | 操作方法 |
| 9 | knowledge_details | longtext | 4294967295 | 否 | 否 | 知识详情 |
| 10 | hits | int | 是 | 否 | 点击数 | |
| 11 | praise_len | int | 是 | 否 | 点赞数 | |
| 12 | collect_len | int | 是 | 否 | 收藏数 | |
| 13 | comment_len | int | 是 | 否 | 评论数 | |
| 14 | create_time | datetime | 是 | 否 | 创建时间 | |
| 15 | update_time | timestamp | 是 | 否 | 更新时间 |
表 4-4-announcement_information(公告信息)
| 编号 | 字段名 | 类型 | 长度 | 是否非空 | 是否主键 | 注释 |
| 1 | announcement_information_id | int | 是 | 是 | 公告信息ID | |
| 2 | announcement_title | varchar | 64 | 否 | 否 | 公告标题 |
| 3 | announcement_type | varchar | 64 | 否 | 否 | 公告类型 |
| 4 | release_date | date | 否 | 否 | 发布日期 | |
| 5 | publisher | varchar | 64 | 否 | 否 | 发布人 |
| 6 | announcement_picture | varchar | 255 | 否 | 否 | 公告图片 |
| 7 | announcement_content | text | 65535 | 否 | 否 | 公告内容 |
| 8 | announcement_details | longtext | 4294967295 | 否 | 否 | 公告详情 |
| 9 | hits | int | 是 | 否 | 点击数 | |
| 10 | praise_len | int | 是 | 否 | 点赞数 | |
| 11 | collect_len | int | 是 | 否 | 收藏数 | |
| 12 | comment_len | int | 是 | 否 | 评论数 | |
| 13 | recommend | int | 是 | 否 | 智能推荐 | |
| 14 | istop | int | 是 | 否 | 是否置顶 | |
| 15 | create_time | datetime | 是 | 否 | 创建时间 | |
| 16 | update_time | timestamp | 是 | 否 | 更新时间 |
表 4-5-application_for_employment(就业申请)
| 编号 | 字段名 | 类型 | 长度 | 是否非空 | 是否主键 | 注释 |
| 1 | application_for_employment_id | int | 是 | 是 | 就业申请ID | |
| 2 | announcement_title | varchar | 64 | 否 | 否 | 公告标题 |
| 3 | place_of_work | varchar | 64 | 否 | 否 | 工作地点 |
| 4 | ordinary_user | int | 否 | 否 | 普通用户 | |
| 5 | user_name | varchar | 64 | 否 | 否 | 用户姓名 |
| 6 | user_gender | varchar | 64 | 否 | 否 | 用户性别 |
| 7 | user_age | varchar | 64 | 否 | 否 | 用户年龄 |
| 8 | apply_for_post | varchar | 64 | 否 | 否 | 申请岗位 |
| 9 | work_experience | text | 65535 | 否 | 否 | 工作经验 |
| 10 | emergency_contacts | text | 65535 | 否 | 否 | 紧急联系人 |
| 11 | health_certificate | varchar | 255 | 是 | 否 | 健康证明 |
| 12 | skills_certificate | varchar | 255 | 否 | 否 | 技能证书 |
| 13 | examine_state | varchar | 16 | 是 | 否 | 审核状态 |
| 14 | examine_reply | varchar | 16 | 否 | 否 | 审核回复 |
| 15 | create_time | datetime | 是 | 否 | 创建时间 | |
| 16 | update_time | timestamp | 是 | 否 | 更新时间 | |
| 17 | source_table | varchar | 255 | 否 | 否 | 来源表 |
| 18 | source_id | int | 否 | 否 | 来源ID | |
| 19 | source_user_id | int | 否 | 否 | 来源用户 |
表 4-6-application_for_subsidy(补贴申请)
| 编号 | 字段名 | 类型 | 长度 | 是否非空 | 是否主键 | 注释 |
| 1 | application_for_subsidy_id | int | 是 | 是 | 补贴申请ID | |
| 2 | ordinary_user | int | 否 | 否 | 普通用户 | |
| 3 | user_name | varchar | 64 | 否 | 否 | 用户姓名 |
| 4 | id_number | varchar | 255 | 否 | 否 | 身份证号 |
| 5 | contact_phone | varchar | 16 | 否 | 否 | 联系电话 |
| 6 | one_card_account | varchar | 64 | 否 | 否 | 一卡通账号 |
| 7 | application_title | varchar | 64 | 否 | 否 | 申请标题 |
| 8 | type_of_subsidy | varchar | 64 | 否 | 否 | 补贴类型 |
| 9 | application_date | date | 否 | 否 | 申请日期 | |
| 10 | proof_materials | varchar | 255 | 否 | 否 | 证明材料 |
| 11 | other_notes | text | 65535 | 否 | 否 | 其他说明 |
| 12 | review_progress | varchar | 64 | 否 | 否 | 审核进度 |
| 13 | examine_state | varchar | 16 | 是 | 否 | 审核状态 |
| 14 | create_time | datetime | 是 | 否 | 创建时间 | |
| 15 | update_time | timestamp | 是 | 否 | 更新时间 |
表 4-7-article(文章)
| 编号 | 字段名 | 类型 | 长度 | 是否非空 | 是否主键 | 注释 |
| 1 | article_id | mediumint | 是 | 是 | 文章id | |
| 2 | title | varchar | 125 | 是 | 是 | 标题 |
| 3 | type | varchar | 64 | 是 | 否 | 文章分类 |
| 4 | hits | int | 是 | 否 | 点击数 | |
| 5 | praise_len | int | 是 | 否 | 点赞数 | |
| 6 | create_time | timestamp | 是 | 否 | 创建时间 | |
| 7 | update_time | timestamp | 是 | 否 | 更新时间 | |
| 8 | source | varchar | 255 | 否 | 否 | 来源 |
| 9 | url | varchar | 255 | 否 | 否 | 来源地址 |
| 10 | tag | varchar | 255 | 否 | 否 | 标签 |
| 11 | content | longtext | 4294967295 | 否 | 否 | 正文 |
| 12 | img | varchar | 255 | 否 | 否 | 封面图 |
| 13 | description | text | 65535 | 否 | 否 | 文章描述 |
表 4-8-article_type(文章分类)
| 编号 | 字段名 | 类型 | 长度 | 是否非空 | 是否主键 | 注释 |
| 1 | type_id | smallint | 是 | 是 | 分类ID | |
| 2 | display | smallint | 是 | 否 | 显示顺序 | |
| 3 | name | varchar | 16 | 是 | 否 | 分类名称 |
| 4 | father_id | smallint | 是 | 否 | 上级分类ID | |
| 5 | description | varchar | 255 | 否 | 否 | 描述 |
| 6 | icon | text | 65535 | 否 | 否 | 分类图标 |
| 7 | url | varchar | 255 | 否 | 否 | 外链地址 |
| 8 | create_time | timestamp | 是 | 否 | 创建时间 | |
| 9 | update_time | timestamp | 是 | 否 | 更新时间 |
表 4-9-auth(用户权限管理)
| 编号 | 字段名 | 类型 | 长度 | 是否非空 | 是否主键 | 注释 |
| 1 | auth_id | int | 是 | 是 | 授权ID | |
| 2 | user_group | varchar | 64 | 否 | 否 | 用户组 |
| 3 | mod_name | varchar | 64 | 否 | 否 | 模块名 |
| 4 | table_name | varchar | 64 | 否 | 否 | 表名 |
| 5 | page_title | varchar | 255 | 否 | 否 | 页面标题 |
| 6 | path | varchar | 255 | 否 | 否 | 路由路径 |
| 7 | parent | varchar | 64 | 否 | 否 | 父级菜单 |
| 8 | parent_sort | int | 是 | 否 | 父级菜单排序 | |
| 9 | position | varchar | 32 | 否 | 否 | 位置 |
| 10 | mode | varchar | 32 | 是 | 否 | 跳转方式 |
| 11 | add | tinyint | 是 | 否 | 是否可增加 | |
| 12 | del | tinyint | 是 | 否 | 是否可删除 | |
| 13 | set | tinyint | 是 | 否 | 是否可修改 | |
| 14 | get | tinyint | 是 | 否 | 是否可查看 | |
| 15 | field_add | text | 65535 | 否 | 否 | 添加字段 |
| 16 | field_set | text | 65535 | 否 | 否 | 修改字段 |
| 17 | field_get | text | 65535 | 否 | 否 | 查询字段 |
| 18 | table_nav_name | varchar | 500 | 否 | 否 | 跨表导航名称 |
| 19 | table_nav | varchar | 500 | 否 | 否 | 跨表导航 |
| 20 | option | text | 65535 | 否 | 否 | 配置 |
| 21 | create_time | timestamp | 是 | 否 | 创建时间 | |
| 22 | update_time | timestamp | 是 | 否 | 更新时间 |
表 4-10-code_token(验证码)
| 编号 | 字段名 | 类型 | 长度 | 是否非空 | 是否主键 | 注释 |
| 1 | code_token_id | int | 是 | 是 | 验证码ID | |
| 2 | token | varchar | 255 | 否 | 否 | 令牌 |
| 3 | code | varchar | 255 | 否 | 否 | 验证码 |
| 4 | expire_time | timestamp | 是 | 否 | 失效时间 | |
| 5 | create_time | timestamp | 是 | 否 | 创建时间 | |
| 6 | update_time | timestamp | 是 | 否 | 更新时间 |
表 4-11-collect(收藏)
| 编号 | 字段名 | 类型 | 长度 | 是否非空 | 是否主键 | 注释 |
| 1 | collect_id | int | 是 | 是 | 收藏ID | |
| 2 | user_id | int | 是 | 是 | 收藏人ID | |
| 3 | source_table | varchar | 255 | 否 | 否 | 来源表 |
| 4 | source_field | varchar | 255 | 否 | 否 | 来源字段 |
| 5 | source_id | int | 是 | 否 | 来源ID | |
| 6 | title | varchar | 255 | 否 | 否 | 标题 |
| 7 | img | varchar | 255 | 否 | 否 | 封面 |
| 8 | create_time | timestamp | 是 | 否 | 创建时间 | |
| 9 | update_time | timestamp | 是 | 否 | 更新时间 |
表 4-12-comment(评论)
| 编号 | 字段名 | 类型 | 长度 | 是否非空 | 是否主键 | 注释 |
| 1 | comment_id | int | 是 | 是 | 评论ID | |
| 2 | user_id | int | 是 | 是 | 评论人ID | |
| 3 | reply_to_id | int | 是 | 否 | 回复评论ID | |
| 4 | content | longtext | 4294967295 | 否 | 否 | 内容 |
| 5 | nickname | varchar | 255 | 否 | 否 | 昵称 |
| 6 | avatar | varchar | 255 | 否 | 否 | 头像地址 |
| 7 | create_time | timestamp | 是 | 否 | 创建时间 | |
| 8 | update_time | timestamp | 是 | 否 | 更新时间 | |
| 9 | source_table | varchar | 255 | 否 | 否 | 来源表 |
| 10 | source_field | varchar | 255 | 否 | 否 | 来源字段 |
| 11 | source_id | int | 是 | 否 | 来源ID |
表 4-13-employment_information(就业信息)
| 编号 | 字段名 | 类型 | 长度 | 是否非空 | 是否主键 | 注释 |
| 1 | employment_information_id | int | 是 | 是 | 就业信息ID | |
| 2 | announcement_title | varchar | 64 | 否 | 否 | 公告标题 |
| 3 | recruitment_post | varchar | 64 | 否 | 否 | 招聘岗位 |
| 4 | place_of_work | varchar | 64 | 否 | 否 | 工作地点 |
| 5 | registration_contact | varchar | 16 | 否 | 否 | 报名联络 |
| 6 | salary_treatment | text | 65535 | 否 | 否 | 薪资待遇 |
| 7 | post_requirements | text | 65535 | 否 | 否 | 岗位要求 |
| 8 | post_details | longtext | 4294967295 | 否 | 否 | 岗位详情 |
| 9 | hits | int | 是 | 否 | 点击数 | |
| 10 | praise_len | int | 是 | 否 | 点赞数 | |
| 11 | collect_len | int | 是 | 否 | 收藏数 | |
| 12 | comment_len | int | 是 | 否 | 评论数 | |
| 13 | application_for_employment_limit_times | int | 是 | 否 | 就业申请限制次数 | |
| 14 | create_time | datetime | 是 | 否 | 创建时间 | |
| 15 | update_time | timestamp | 是 | 否 | 更新时间 |
表 4-14-entertainment_accommodation(娱乐住宿)
| 编号 | 字段名 | 类型 | 长度 | 是否非空 | 是否主键 | 注释 |
| 1 | entertainment_accommodation_id | int | 是 | 是 | 娱乐住宿ID | |
| 2 | project_name | varchar | 64 | 否 | 否 | 项目名称 |
| 3 | project_location | varchar | 64 | 否 | 否 | 项目位置 |
| 4 | project_type | varchar | 64 | 否 | 否 | 项目类型 |
| 5 | project_price | varchar | 64 | 否 | 否 | 项目价格 |
| 6 | style_positioning | varchar | 64 | 否 | 否 | 风格定位 |
| 7 | core_features | text | 65535 | 否 | 否 | 核心特色 |
| 8 | signboard_experience | text | 65535 | 否 | 否 | 招牌体验 |
| 9 | details_introduction | longtext | 4294967295 | 否 | 否 | 详情介绍 |
| 10 | hits | int | 是 | 否 | 点击数 | |
| 11 | praise_len | int | 是 | 否 | 点赞数 | |
| 12 | collect_len | int | 是 | 否 | 收藏数 | |
| 13 | comment_len | int | 是 | 否 | 评论数 | |
| 14 | create_time | datetime | 是 | 否 | 创建时间 | |
| 15 | update_time | timestamp | 是 | 否 | 更新时间 |
表 4-15-expert_consultation(专家咨询)
| 编号 | 字段名 | 类型 | 长度 | 是否非空 | 是否主键 | 注释 |
| 1 | expert_consultation_id | int | 是 | 是 | 专家咨询ID | |
| 2 | expert_name | varchar | 64 | 否 | 否 | 专家姓名 |
| 3 | expert_gender | varchar | 64 | 否 | 否 | 专家性别 |
| 4 | expert_category | varchar | 64 | 否 | 否 | 专家类别 |
| 5 | expert_title | varchar | 64 | 否 | 否 | 专家职称 |
| 6 | professional_field | varchar | 64 | 否 | 否 | 专业领域 |
| 7 | contact_transfer | varchar | 16 | 否 | 否 | 联系转接 |
| 8 | practice_resume | text | 65535 | 否 | 否 | 执业履历 |
| 9 | service_expertise | text | 65535 | 否 | 否 | 服务专长 |
| 10 | service_evaluation | text | 65535 | 否 | 否 | 服务评价 |
| 11 | expert_cases | text | 65535 | 否 | 否 | 专家案例 |
| 12 | expert_details | longtext | 4294967295 | 否 | 否 | 专家详情 |
| 13 | hits | int | 是 | 否 | 点击数 | |
| 14 | praise_len | int | 是 | 否 | 点赞数 | |
| 15 | collect_len | int | 是 | 否 | 收藏数 | |
| 16 | comment_len | int | 是 | 否 | 评论数 | |
| 17 | create_time | datetime | 是 | 否 | 创建时间 | |
| 18 | update_time | timestamp | 是 | 否 | 更新时间 |
表 4-16-featured_products(特色产品)
| 编号 | 字段名 | 类型 | 长度 | 是否非空 | 是否主键 | 注释 |
| 1 | featured_products_id | int | 是 | 是 | 特色产品ID | |
| 2 | product_name | varchar | 64 | 否 | 否 | 产品名称 |
| 3 | product_category | varchar | 64 | 否 | 否 | 产品类别 |
| 4 | product_specifications | varchar | 64 | 否 | 否 | 产品规格 |
| 5 | product_price | double | 否 | 否 | 产品价格 | |
| 6 | product_highlights | text | 65535 | 否 | 否 | 产品亮点 |
| 7 | star_products | text | 65535 | 否 | 否 | 明星产品 |
| 8 | process_characteristics | text | 65535 | 否 | 否 | 工艺特色 |
| 9 | purchased_items | text | 65535 | 否 | 否 | 可购单品 |
| 10 | taste_bud_skills | text | 65535 | 否 | 否 | 味蕾技艺 |
| 11 | cultural_connotation | text | 65535 | 否 | 否 | 文化内涵 |
| 12 | design_innovation | text | 65535 | 否 | 否 | 设计创新 |
| 13 | custom_services | text | 65535 | 否 | 否 | 定制服务 |
| 14 | product_details | longtext | 4294967295 | 否 | 否 | 产品详情 |
| 15 | hits | int | 是 | 否 | 点击数 | |
| 16 | praise_len | int | 是 | 否 | 点赞数 | |
| 17 | collect_len | int | 是 | 否 | 收藏数 | |
| 18 | comment_len | int | 是 | 否 | 评论数 | |
| 19 | create_time | datetime | 是 | 否 | 创建时间 | |
| 20 | update_time | timestamp | 是 | 否 | 更新时间 |
表 4-17-forum(论坛)
| 编号 | 字段名 | 类型 | 长度 | 是否非空 | 是否主键 | 注释 |
| 1 | forum_id | mediumint | 是 | 是 | 论坛ID | |
| 2 | display | smallint | 是 | 否 | 排序 | |
| 3 | user_id | mediumint | 是 | 否 | 用户ID | |
| 4 | nickname | varchar | 16 | 否 | 否 | 昵称 |
| 5 | praise_len | int | 否 | 否 | 点赞数 | |
| 6 | hits | int | 是 | 否 | 访问数 | |
| 7 | title | varchar | 125 | 是 | 否 | 标题 |
| 8 | keywords | varchar | 125 | 否 | 否 | 关键词 |
| 9 | description | varchar | 255 | 否 | 否 | 描述 |
| 10 | url | varchar | 255 | 否 | 否 | 来源地址 |
| 11 | tag | varchar | 255 | 否 | 否 | 标签 |
| 12 | img | text | 65535 | 否 | 否 | 封面图 |
| 13 | content | longtext | 4294967295 | 否 | 否 | 正文 |
| 14 | create_time | timestamp | 是 | 否 | 创建时间 | |
| 15 | update_time | timestamp | 是 | 否 | 更新时间 | |
| 16 | avatar | varchar | 255 | 否 | 否 | 发帖人头像 |
| 17 | type | varchar | 64 | 是 | 否 | 论坛分类 |
| 18 | istop | int | 是 | 否 | 是否置顶 |
表 4-18-forum_type(论坛分类)
| 编号 | 字段名 | 类型 | 长度 | 是否非空 | 是否主键 | 注释 |
| 1 | type_id | smallint | 是 | 是 | 分类ID | |
| 2 | name | varchar | 16 | 是 | 否 | 分类名称 |
| 3 | description | varchar | 255 | 否 | 否 | 描述 |
| 4 | url | varchar | 255 | 否 | 否 | 外链地址 |
| 5 | father_id | smallint | 是 | 否 | 上级分类ID | |
| 6 | icon | varchar | 255 | 否 | 否 | 分类图标 |
| 7 | create_time | timestamp | 是 | 否 | 创建时间 | |
| 8 | update_time | timestamp | 是 | 否 | 更新时间 |
表 4-19-hits(用户点击)
| 编号 | 字段名 | 类型 | 长度 | 是否非空 | 是否主键 | 注释 |
| 1 | hits_id | int | 是 | 是 | 点赞ID | |
| 2 | user_id | int | 是 | 否 | 点赞人 | |
| 3 | create_time | timestamp | 是 | 否 | 创建时间 | |
| 4 | update_time | timestamp | 是 | 否 | 更新时间 | |
| 5 | source_table | varchar | 255 | 否 | 否 | 来源表 |
| 6 | source_field | varchar | 255 | 否 | 否 | 来源字段 |
| 7 | source_id | int | 是 | 否 | 来源ID |
表 4-20-local_culture(乡土文化)
| 编号 | 字段名 | 类型 | 长度 | 是否非空 | 是否主键 | 注释 |
| 1 | local_culture_id | int | 是 | 是 | 乡土文化ID | |
| 2 | cultural_title | varchar | 64 | 否 | 否 | 文化标题 |
| 3 | cultural_type | varchar | 64 | 否 | 否 | 文化类型 |
| 4 | origin_year | varchar | 64 | 否 | 否 | 起源年代 |
| 5 | cultural_content | text | 65535 | 否 | 否 | 文化内容 |
| 6 | cultural_background | text | 65535 | 否 | 否 | 文化背景 |
| 7 | cultural_cases | longtext | 4294967295 | 否 | 否 | 文化案例 |
| 8 | create_time | datetime | 是 | 否 | 创建时间 | |
| 9 | update_time | timestamp | 是 | 否 | 更新时间 |
表 4-21-lost_and_found(失物招领)
| 编号 | 字段名 | 类型 | 长度 | 是否非空 | 是否主键 | 注释 |
| 1 | lost_and_found_id | int | 是 | 是 | 失物招领ID | |
| 2 | publish_user | int | 否 | 否 | 发布用户 | |
| 3 | user_name | varchar | 64 | 否 | 否 | 用户姓名 |
| 4 | user_phone_number | varchar | 64 | 否 | 否 | 用户电话 |
| 5 | lost_item | varchar | 64 | 否 | 否 | 失物物品 |
| 6 | lost_place | varchar | 64 | 否 | 否 | 遗失地点 |
| 7 | item_pictures | varchar | 255 | 否 | 否 | 物品图片 |
| 8 | product_introduction | text | 65535 | 否 | 否 | 物品简介 |
| 9 | item_details | longtext | 4294967295 | 否 | 否 | 物品详情 |
| 10 | hits | int | 是 | 否 | 点击数 | |
| 11 | praise_len | int | 是 | 否 | 点赞数 | |
| 12 | collect_len | int | 是 | 否 | 收藏数 | |
| 13 | comment_len | int | 是 | 否 | 评论数 | |
| 14 | create_time | datetime | 是 | 否 | 创建时间 | |
| 15 | update_time | timestamp | 是 | 否 | 更新时间 |
表 4-22-ordinary_user(普通用户)
| 编号 | 字段名 | 类型 | 长度 | 是否非空 | 是否主键 | 注释 |
| 1 | ordinary_user_id | int | 是 | 是 | 普通用户ID | |
| 2 | user_name | varchar | 64 | 否 | 否 | 用户姓名 |
| 3 | user_gender | varchar | 64 | 否 | 否 | 用户性别 |
| 4 | examine_state | varchar | 16 | 是 | 否 | 审核状态 |
| 5 | user_id | int | 是 | 否 | 用户ID | |
| 6 | create_time | datetime | 是 | 否 | 创建时间 | |
| 7 | update_time | timestamp | 是 | 否 | 更新时间 |
表 4-23-party_building_activities(党建活动)
| 编号 | 字段名 | 类型 | 长度 | 是否非空 | 是否主键 | 注释 |
| 1 | party_building_activities_id | int | 是 | 是 | 党建活动ID | |
| 2 | party_building_theme | varchar | 64 | 否 | 否 | 党建主题 |
| 3 | type_of_party_building | varchar | 64 | 否 | 否 | 党建类型 |
| 4 | party_building_time | varchar | 64 | 否 | 否 | 党建时间 |
| 5 | party_building_location | varchar | 64 | 否 | 否 | 党建地点 |
| 6 | forms_of_party_building | varchar | 64 | 否 | 否 | 党建形式 |
| 7 | party_building_target | varchar | 64 | 否 | 否 | 党建对象 |
| 8 | party_building_content | text | 65535 | 否 | 否 | 党建内容 |
| 9 | party_building_details | longtext | 4294967295 | 否 | 否 | 党建详情 |
| 10 | hits | int | 是 | 否 | 点击数 | |
| 11 | praise_len | int | 是 | 否 | 点赞数 | |
| 12 | collect_len | int | 是 | 否 | 收藏数 | |
| 13 | comment_len | int | 是 | 否 | 评论数 | |
| 14 | party_building_registration_limit_times | int | 是 | 否 | 报名限制次数 | |
| 15 | create_time | datetime | 是 | 否 | 创建时间 | |
| 16 | update_time | timestamp | 是 | 否 | 更新时间 |
表 4-24-party_building_registration(党建报名)
| 编号 | 字段名 | 类型 | 长度 | 是否非空 | 是否主键 | 注释 |
| 1 | party_building_registration_id | int | 是 | 是 | 党建报名ID | |
| 2 | party_building_theme | varchar | 64 | 否 | 否 | 党建主题 |
| 3 | type_of_party_building | varchar | 64 | 否 | 否 | 党建类型 |
| 4 | party_building_time | varchar | 64 | 否 | 否 | 党建时间 |
| 5 | party_building_location | varchar | 64 | 否 | 否 | 党建地点 |
| 6 | ordinary_user | int | 否 | 否 | 普通用户 | |
| 7 | user_name | varchar | 64 | 否 | 否 | 用户姓名 |
| 8 | number_of_enrolment | double | 否 | 否 | 报名人数 | |
| 9 | registration_reasons | text | 65535 | 否 | 否 | 报名原因 |
| 10 | examine_state | varchar | 16 | 是 | 否 | 审核状态 |
| 11 | examine_reply | varchar | 16 | 否 | 否 | 审核回复 |
| 12 | create_time | datetime | 是 | 否 | 创建时间 | |
| 13 | update_time | timestamp | 是 | 否 | 更新时间 | |
| 14 | source_table | varchar | 255 | 否 | 否 | 来源表 |
| 15 | source_id | int | 否 | 否 | 来源ID | |
| 16 | source_user_id | int | 否 | 否 | 来源用户 |
表 4-25-party_member_style(党员风采)
| 编号 | 字段名 | 类型 | 长度 | 是否非空 | 是否主键 | 注释 |
| 1 | party_member_style_id | int | 是 | 是 | 党员风采ID | |
| 2 | name_of_cadre | varchar | 64 | 否 | 否 | 干部姓名 |
| 3 | cadre_gender | varchar | 64 | 否 | 否 | 干部性别 |
| 4 | date_of_joining_the_party | date | 否 | 否 | 入党日期 | |
| 5 | party_member_profile_picture | varchar | 255 | 否 | 否 | 党员头像 |
| 6 | party_members_length_of_service | varchar | 64 | 否 | 否 | 党员党龄 |
| 7 | current_position | varchar | 64 | 否 | 否 | 现任职务 |
| 8 | introduction_of_cadres | text | 65535 | 否 | 否 | 干部介绍 |
| 9 | party_building_contribution | text | 65535 | 否 | 否 | 党建贡献 |
| 10 | honorary_awards | text | 65535 | 否 | 否 | 荣誉奖项 |
| 11 | cadre_case | longtext | 4294967295 | 否 | 否 | 干部案例 |
| 12 | hits | int | 是 | 否 | 点击数 | |
| 13 | praise_len | int | 是 | 否 | 点赞数 | |
| 14 | collect_len | int | 是 | 否 | 收藏数 | |
| 15 | comment_len | int | 是 | 否 | 评论数 | |
| 16 | create_time | datetime | 是 | 否 | 创建时间 | |
| 17 | update_time | timestamp | 是 | 否 | 更新时间 |
表 4-26-praise(点赞)
| 编号 | 字段名 | 类型 | 长度 | 是否非空 | 是否主键 | 注释 |
| 1 | praise_id | int | 是 | 是 | 点赞ID | |
| 2 | user_id | int | 是 | 是 | 点赞人 | |
| 3 | create_time | timestamp | 是 | 否 | 创建时间 | |
| 4 | update_time | timestamp | 是 | 否 | 更新时间 | |
| 5 | source_table | varchar | 255 | 否 | 否 | 来源表 |
| 6 | source_field | varchar | 255 | 否 | 否 | 来源字段 |
| 7 | source_id | int | 是 | 否 | 来源ID | |
| 8 | status | tinyint | 是 | 否 | 点赞状态:1为点赞,0已取消 |
表 4-27-rural_dynamics(乡村动态)
| 编号 | 字段名 | 类型 | 长度 | 是否非空 | 是否主键 | 注释 |
| 1 | rural_dynamics_id | int | 是 | 是 | 乡村动态ID | |
| 2 | dynamic_title | varchar | 64 | 否 | 否 | 动态标题 |
| 3 | dynamic_type | varchar | 64 | 否 | 否 | 动态类型 |
| 4 | release_date | date | 否 | 否 | 发布日期 | |
| 5 | registration_method | varchar | 64 | 否 | 否 | 报名方式 |
| 6 | dynamic_content | text | 65535 | 否 | 否 | 动态内容 |
| 7 | question_feedback | text | 65535 | 否 | 否 | 问题反馈 |
| 8 | real_shot_today | text | 65535 | 否 | 否 | 今日实拍 |
| 9 | dynamic_case | longtext | 4294967295 | 否 | 否 | 动态案例 |
| 10 | hits | int | 是 | 否 | 点击数 | |
| 11 | praise_len | int | 是 | 否 | 点赞数 | |
| 12 | collect_len | int | 是 | 否 | 收藏数 | |
| 13 | comment_len | int | 是 | 否 | 评论数 | |
| 14 | create_time | datetime | 是 | 否 | 创建时间 | |
| 15 | update_time | timestamp | 是 | 否 | 更新时间 |
表 4-28-safety_two_three_things(安全二三事)
| 编号 | 字段名 | 类型 | 长度 | 是否非空 | 是否主键 | 注释 |
| 1 | safety_two_three_things_id | int | 是 | 是 | 安全二三事ID | |
| 2 | security_title | varchar | 64 | 否 | 否 | 安全标题 |
| 3 | security_type | varchar | 64 | 否 | 否 | 安全类型 |
| 4 | release_date | date | 否 | 否 | 发布日期 | |
| 5 | video_link | text | 65535 | 否 | 否 | 视频链接 |
| 6 | issued | varchar | 64 | 否 | 否 | 发布单位 |
| 7 | security_content | text | 65535 | 否 | 否 | 安全内容 |
| 8 | safety_case | longtext | 4294967295 | 否 | 否 | 安全案例 |
| 9 | hits | int | 是 | 否 | 点击数 | |
| 10 | praise_len | int | 是 | 否 | 点赞数 | |
| 11 | collect_len | int | 是 | 否 | 收藏数 | |
| 12 | comment_len | int | 是 | 否 | 评论数 | |
| 13 | create_time | datetime | 是 | 否 | 创建时间 | |
| 14 | update_time | timestamp | 是 | 否 | 更新时间 |
表 4-29-schedule(日程管理)
| 编号 | 字段名 | 类型 | 长度 | 是否非空 | 是否主键 | 注释 |
| 1 | schedule_id | smallint | 是 | 是 | 日程ID | |
| 2 | content | varchar | 255 | 否 | 否 | 日程内容 |
| 3 | scheduled_time | datetime | 否 | 否 | 计划时间 | |
| 4 | user_id | int | 是 | 否 | 用户ID | |
| 5 | create_time | datetime | 否 | 否 | 创建时间 | |
| 6 | update_time | datetime | 否 | 否 | 更新时间 |
表 4-30-score(评分)
| 编号 | 字段名 | 类型 | 长度 | 是否非空 | 是否主键 | 注释 |
| 1 | score_id | int | 是 | 是 | 评分ID | |
| 2 | user_id | int | 是 | 否 | 评分人 | |
| 3 | nickname | varchar | 64 | 否 | 否 | 昵称 |
| 4 | score_num | double | 是 | 否 | 评分 | |
| 5 | create_time | timestamp | 是 | 否 | 创建时间 | |
| 6 | update_time | timestamp | 是 | 否 | 更新时间 | |
| 7 | source_table | varchar | 255 | 否 | 否 | 来源表 |
| 8 | source_field | varchar | 255 | 否 | 否 | 来源字段 |
| 9 | source_id | int | 是 | 否 | 来源ID |
表 4-31-skills_training(技能培训)
| 编号 | 字段名 | 类型 | 长度 | 是否非空 | 是否主键 | 注释 |
| 1 | skills_training_id | int | 是 | 是 | 技能培训ID | |
| 2 | training_theme | varchar | 64 | 是 | 是 | 培训主题 |
| 3 | training_type | varchar | 64 | 否 | 否 | 培训类型 |
| 4 | training_time | varchar | 64 | 否 | 否 | 培训时间 |
| 5 | training_location | varchar | 64 | 否 | 否 | 培训地点 |
| 6 | training_target | varchar | 64 | 否 | 否 | 培训对象 |
| 7 | number_of_trainees | varchar | 64 | 是 | 否 | 培训人数 |
| 8 | training_points | text | 65535 | 否 | 否 | 培训要点 |
| 9 | training_content | text | 65535 | 否 | 否 | 培训内容 |
| 10 | training_details | longtext | 4294967295 | 否 | 否 | 培训详情 |
| 11 | hits | int | 是 | 否 | 点击数 | |
| 12 | praise_len | int | 是 | 否 | 点赞数 | |
| 13 | collect_len | int | 是 | 否 | 收藏数 | |
| 14 | comment_len | int | 是 | 否 | 评论数 | |
| 15 | training_registration_limit_times | int | 是 | 否 | 培训报名限制次数 | |
| 16 | create_time | datetime | 是 | 否 | 创建时间 | |
| 17 | update_time | timestamp | 是 | 否 | 更新时间 |
表 4-32-slides(轮播图)
| 编号 | 字段名 | 类型 | 长度 | 是否非空 | 是否主键 | 注释 |
| 1 | slides_id | int | 是 | 是 | 轮播图ID | |
| 2 | title | varchar | 64 | 否 | 否 | 标题 |
| 3 | content | varchar | 255 | 否 | 否 | 内容 |
| 4 | url | varchar | 255 | 否 | 否 | 链接 |
| 5 | img | varchar | 255 | 否 | 否 | 轮播图 |
| 6 | hits | int | 是 | 否 | 点击量 | |
| 7 | create_time | timestamp | 是 | 否 | 创建时间 | |
| 8 | update_time | timestamp | 是 | 否 | 更新时间 |
表 4-33-training_registration(培训报名)
| 编号 | 字段名 | 类型 | 长度 | 是否非空 | 是否主键 | 注释 |
| 1 | training_registration_id | int | 是 | 是 | 培训报名ID | |
| 2 | training_theme | varchar | 64 | 否 | 否 | 培训主题 |
| 3 | training_type | varchar | 64 | 否 | 否 | 培训类型 |
| 4 | training_time | varchar | 64 | 否 | 否 | 培训时间 |
| 5 | training_location | varchar | 64 | 否 | 否 | 培训地点 |
| 6 | ordinary_user | int | 否 | 否 | 普通用户 | |
| 7 | user_name | varchar | 64 | 否 | 否 | 用户姓名 |
| 8 | number_of_enrolment | varchar | 64 | 是 | 否 | 报名人数 |
| 9 | application_for_registration | text | 65535 | 否 | 否 | 报名申请 |
| 10 | examine_state | varchar | 16 | 是 | 否 | 审核状态 |
| 11 | examine_reply | varchar | 16 | 否 | 否 | 审核回复 |
| 12 | create_time | datetime | 是 | 否 | 创建时间 | |
| 13 | update_time | timestamp | 是 | 否 | 更新时间 | |
| 14 | source_table | varchar | 255 | 否 | 否 | 来源表 |
| 15 | source_id | int | 否 | 否 | 来源ID | |
| 16 | source_user_id | int | 否 | 否 | 来源用户 |
表 4-34-upload(文件上传)
| 编号 | 字段名 | 类型 | 长度 | 是否非空 | 是否主键 | 注释 |
| 1 | upload_id | int | 是 | 是 | 上传ID | |
| 2 | name | varchar | 64 | 否 | 否 | 文件名 |
| 3 | path | varchar | 255 | 否 | 否 | 访问路径 |
| 4 | file | varchar | 255 | 否 | 否 | 文件路径 |
| 5 | display | varchar | 255 | 否 | 否 | 显示顺序 |
| 6 | father_id | int | 否 | 否 | 父级ID | |
| 7 | dir | varchar | 255 | 否 | 否 | 文件夹 |
| 8 | type | varchar | 32 | 否 | 否 | 文件类型 |
表 4-35-user(用户账户)
| 编号 | 字段名 | 类型 | 长度 | 是否非空 | 是否主键 | 注释 |
| 1 | user_id | int | 是 | 是 | 用户ID | |
| 2 | state | smallint | 是 | 否 | 账户状态:(1可用|2异常|3已冻结|4已注销) | |
| 3 | user_group | varchar | 32 | 否 | 否 | 所在用户组 |
| 4 | login_time | timestamp | 是 | 否 | 上次登录时间 | |
| 5 | phone | varchar | 11 | 否 | 否 | 手机号码 |
| 6 | phone_state | smallint | 是 | 否 | 手机认证:(0未认证|1审核中|2已认证) | |
| 7 | username | varchar | 16 | 是 | 否 | 用户名 |
| 8 | nickname | varchar | 16 | 否 | 否 | 昵称 |
| 9 | password | varchar | 64 | 是 | 否 | 密码 |
| 10 | | varchar | 64 | 否 | 否 | 邮箱 |
| 11 | email_state | smallint | 是 | 否 | 邮箱认证:(0未认证|1审核中|2已认证) | |
| 12 | avatar | varchar | 255 | 否 | 否 | 头像地址 |
| 13 | open_id | varchar | 255 | 否 | 否 | 针对获取用户信息字段 |
| 14 | create_time | timestamp | 是 | 否 | 创建时间 |
表 4-36-user_group(用户组)
| 编号 | 字段名 | 类型 | 长度 | 是否非空 | 是否主键 | 注释 |
| 1 | group_id | mediumint | 是 | 是 | 用户组ID | |
| 2 | display | smallint | 是 | 否 | 显示顺序 | |
| 3 | name | varchar | 16 | 是 | 否 | 名称 |
| 4 | description | varchar | 255 | 否 | 否 | 描述 |
| 5 | source_table | varchar | 255 | 否 | 否 | 来源表 |
| 6 | source_field | varchar | 255 | 否 | 否 | 来源字段 |
| 7 | source_id | int | 是 | 否 | 来源ID | |
| 8 | register | smallint | 否 | 否 | 注册位置 | |
| 9 | create_time | timestamp | 是 | 否 | 创建时间 | |
| 10 | update_time | timestamp | 是 | 否 | 更新时间 |
表 4-37-villager_representative(村民代表)
| 编号 | 字段名 | 类型 | 长度 | 是否非空 | 是否主键 | 注释 |
| 1 | villager_representative_id | int | 是 | 是 | 村民代表ID | |
| 2 | name_of_representative | varchar | 64 | 否 | 否 | 代表姓名 |
| 3 | representation_of_gender | varchar | 64 | 否 | 否 | 代表性别 |
| 4 | representative_age | double | 否 | 否 | 代表年龄 | |
| 5 | typical_deeds | text | 65535 | 否 | 否 | 典型事迹 |
| 6 | presentation_of_representatives | text | 65535 | 否 | 否 | 代表介绍 |
| 7 | representative_details | longtext | 4294967295 | 否 | 否 | 代表详情 |
| 8 | hits | int | 是 | 否 | 点击数 | |
| 9 | praise_len | int | 是 | 否 | 点赞数 | |
| 10 | collect_len | int | 是 | 否 | 收藏数 | |
| 11 | comment_len | int | 是 | 否 | 评论数 | |
| 12 | create_time | datetime | 是 | 否 | 创建时间 | |
| 13 | update_time | timestamp | 是 | 否 | 更新时间 |
表 4-38-village_attractions(乡村景点)
| 编号 | 字段名 | 类型 | 长度 | 是否非空 | 是否主键 | 注释 |
| 1 | village_attractions_id | int | 是 | 是 | 乡村景点ID | |
| 2 | scenic_spot_name | varchar | 64 | 否 | 否 | 景点名称 |
| 3 | types_of_tourist_attractions | varchar | 64 | 否 | 否 | 景点类型 |
| 4 | scenic_spot_address | varchar | 64 | 否 | 否 | 景点地址 |
| 5 | scenic_spot_tickets | double | 否 | 否 | 景点门票 | |
| 6 | scenic_spot_pictures | varchar | 255 | 否 | 否 | 景点图片 |
| 7 | opening_hours | varchar | 64 | 否 | 否 | 开放时间 |
| 8 | core_watch | text | 65535 | 否 | 否 | 核心看点 |
| 9 | introduction_of_scenic_spots | text | 65535 | 否 | 否 | 景点介绍 |
| 10 | experience_project | text | 65535 | 否 | 否 | 体验项目 |
| 11 | scenic_spot_details | longtext | 4294967295 | 否 | 否 | 景点详情 |
| 12 | hits | int | 是 | 否 | 点击数 | |
| 13 | praise_len | int | 是 | 否 | 点赞数 | |
| 14 | collect_len | int | 是 | 否 | 收藏数 | |
| 15 | comment_len | int | 是 | 否 | 评论数 | |
| 16 | create_time | datetime | 是 | 否 | 创建时间 | |
| 17 | update_time | timestamp | 是 | 否 | 更新时间 |
表 4-39-voting_for_elections(投票选举)
| 编号 | 字段名 | 类型 | 长度 | 是否非空 | 是否主键 | 注释 |
| 1 | voting_for_elections_id | int | 是 | 是 | 投票选举ID | |
| 2 | election_number | varchar | 64 | 否 | 否 | 选举编号 |
| 3 | name_of_candidate | varchar | 64 | 否 | 否 | 候选人姓名 |
| 4 | gender_of_candidate | varchar | 64 | 否 | 否 | 候选人性别 |
| 5 | candidacy_positioning | varchar | 64 | 否 | 否 | 参选定位 |
| 6 | number_of_candidates | double | 否 | 否 | 候选人票数 | |
| 7 | main_contribution | text | 65535 | 否 | 否 | 主要贡献 |
| 8 | personal_highlights | text | 65535 | 否 | 否 | 个人亮点 |
| 9 | core_achievements | text | 65535 | 否 | 否 | 核心成就 |
| 10 | innovation_events | text | 65535 | 否 | 否 | 创新事件 |
| 11 | governing_performance | text | 65535 | 否 | 否 | 执政实绩 |
| 12 | work_style | text | 65535 | 否 | 否 | 工作风格 |
| 13 | declaration_of_candidacy | longtext | 4294967295 | 否 | 否 | 参选宣言 |
| 14 | hits | int | 是 | 否 | 点击数 | |
| 15 | praise_len | int | 是 | 否 | 点赞数 | |
| 16 | collect_len | int | 是 | 否 | 收藏数 | |
| 17 | comment_len | int | 是 | 否 | 评论数 | |
| 18 | voting_information_limit_times | int | 是 | 否 | 投票限制次数 | |
| 19 | create_time | datetime | 是 | 否 | 创建时间 | |
| 20 | update_time | timestamp | 是 | 否 | 更新时间 |
表 4-40-voting_information(投票信息)
| 编号 | 字段名 | 类型 | 长度 | 是否非空 | 是否主键 | 注释 |
| 1 | voting_information_id | int | 是 | 是 | 投票信息ID | |
| 2 | election_number | varchar | 64 | 否 | 否 | 选举编号 |
| 3 | name_of_candidate | varchar | 64 | 否 | 否 | 候选人姓名 |
| 4 | gender_of_candidate | varchar | 64 | 否 | 否 | 候选人性别 |
| 5 | ordinary_user | int | 否 | 否 | 普通用户 | |
| 6 | user_name | varchar | 64 | 否 | 否 | 用户姓名 |
| 7 | number_of_votes | varchar | 64 | 是 | 否 | 投票票数 |
| 8 | vote_description | text | 65535 | 否 | 否 | 投票说明 |
| 9 | create_time | datetime | 是 | 否 | 创建时间 | |
| 10 | update_time | timestamp | 是 | 否 | 更新时间 | |
| 11 | source_table | varchar | 255 | 否 | 否 | 来源表 |
| 12 | source_id | int | 否 | 否 | 来源ID | |
| 13 | source_user_id | int | 否 | 否 | 来源用户 |
第五章 乡村信息化管理与服务平台 详细设计与实现
乡村信息化管理与服务平台的详细设计与实现主要是根据前面的乡村信息化管理与服务平台的需求分析和乡村信息化管理与服务平台的总体设计来设计页面并实现业务逻辑。主要从乡村信息化管理与服务平台界面实现、业务逻辑实现这两部分进行介绍。
5.1前端首页模块
首页是普通用户访问网站时首先看到的页面,它通常包含网站的导航栏、最新公告、热门新闻资讯等重要信息。首页设计简洁明了,方便用户快速找到所需内容。前台首页模块展示如下图所示。

图 5-1前台首页模块图
5.2用户注册模块
不是乡村信息化管理与服务平台中正式用户的是可以在线进行注册的,当填写上自己的账号+设置密码+确认密码+昵称+邮箱+手机号+身份+用户姓名+用户性别等信息后再点击“注册”按钮后将会先验证输入的有没有空数据,再次验证密码和确认密码是否是一样的,最后验证输入的账户名和数据库表中已经注册的账户名是否重复,只有都验证没问题后即可用户注册成功。其用户注册模块展示如下图所示。

图 5-2注册模块图
5.3登录模块
乡村信息化管理与服务平台中的前台上注册后的用户是可以通过自己的用户名+密码进行登录的,当用户输入完整的自己的用户名+密码信息并点击“登录”按钮后,将会首先验证输入的有没有空数据,再次验证输入的用户名+密码和数据库中当前保存的用户信息是否一致,只有在一致后将会登录成功并自动跳转到乡村信息化管理与服务平台的首页中,否则将会提示相应错误信息,登录模块如下图所示。

图 5-3登录模块图
5.4前端普通用户功能模块
5.4.1新闻资讯模块
新闻资讯:新闻资讯模块提供各种教育相关的新闻和文章,普通用户可以浏览最新的行业动态等。该模块还支持点赞、收藏和评论功能,方便用户与内容互动。新闻资讯模块如下图所示:

图 5-4新闻资讯模块图
5.4.2邻里交流模块
邻里交流:提供一个互动平台,村民可以在此分享生活点滴、交流心得,增进邻里感情。邻里交流模块如下图所示。

图 5-5邻里交流模块图
5.4.3乡村景点模块
乡村景点:介绍乡村的旅游景点、特色风光,吸引游客前来观光旅游,促进乡村旅游经济发展。乡村景点模块如下图所示。

图 5-6乡村景点模块图
5.4.4个人中心模块
个人中心:普通用户可以查看个人首页、失物招领、补贴申请、党建报名、乡土文化、投票信息、就业申请、培训报名、农机申请、邻里交流、收藏、评论管理等相关操作,帮助我们不断优化服务,提升用户体验。个人中心模块如下图所示。

图 5-7个人中心模块图
5.4.5娱乐住宿模块
娱乐住宿:推荐乡村的娱乐场所、民宿酒店等,满足游客的休闲娱乐需求。娱乐住宿模块如下图所示。

图 5-8娱乐住宿模块图
5.4.6投票选举模块
投票选举:提供线上投票功能,方便村民参与乡村事务的决策和选举。投票选举模块如下图所示。

图 5-9投票选举模块图
5.5后端管理员功能模块
5.5.1系统用户模块
系统用户:系统用户管理功能允许管理员对系统中的用户进行全面管理。管理员可以添加用户、修改用户信息、设定用户角色以及处理用户账号的停用或删除。这一功能确保了系统用户信息的准确性和安全性,也方便管理员根据实际需要调整用户权限。用户管理流程图如下所示。

图 5-10用户管理流程图
系统用户模块如下图所示。

图 5-11系统用户模块图
5.5.2系统管理模块
系统管理:系统管理模块提供了对网站关键元素的控制,例如轮播图的添加、删除和查询。管理员可以上传新的轮播图来吸引用户注意特定的活动或重要信息,并且可以轻松地更新或移除不再需要的轮播图。系统管理模块如下图所示。

图 5-12系统管理模块图
5.5.3农技知识管理模块
农技知识管理:农技知识管理模块旨在整合、发布和更新农业技术知识,为农民和农业从业者提供一个便捷的学习平台。管理员可以通过后台系统上传、编辑和删除农技知识内容,确保信息的准确性和时效性。农技知识管理模块如下图所示。

图 5-13农技知识管理模块图
5.5.4资源管理模块
资源管理:资源管理模块负责新闻资讯的管理,包括资讯分类的增加、删除、修改和查询。管理员可以创建新的资讯内容,对现有内容进行编辑,以及管理资讯的分类,确保内容的组织和检索。资源管理模块如下图所示。

图 5-14资源管理模块图
第六章 系统测试
6.1系统测试的目的
测试的主要目的是确保系统的功能和性能满足预期的需求,同时识别和修复潜在的缺陷。通过系统测试,可以验证各个功能模块的正确性和稳定性,确保系统在不同使用场景下的表现符合设计要求。测试目的包括确认系统功能的完整性、验证数据处理的准确性、评估系统的性能和安全性[10]。测试还可以提高用户满意度,保证用户在使用系统时获得流畅和可靠的体验。通过全面的测试,可以降低后期维护成本,减少系统上线后出现故障的风险,从而保障系统的长期稳定运行。
6.2测试方法
在本系统中,测试方法主要依赖于测试用例的设计与执行。测试用例是根据系统需求文档编写的,覆盖所有功能模块及其边界情况。每个测试用例包含输入数据、预期结果和实际结果的对比,以验证系统的功能是否按预期工作。
常见的测试用例包括功能测试用例、边界测试用例和异常测试用例。功能测试用例针对系统的各项功能进行验证;边界测试用例则侧重于输入数据的边界条件,验证系统在极端情况下是否能够稳定运行;异常测试用例则用于验证系统在处理错误输入或异常情况时的反应。本文选择功能测试用例进行系统测试。
在测试执行过程中,记录每个用例的执行结果,并根据实际结果与预期结果的对比,判断系统是否存在缺陷。通过系统化的测试用例执行,可以有效提高测试的覆盖率和效率,为系统的最终上线提供保障。
6.3测试用例
6.3.1用户登录功能测试
表6-1 用户登录功能测试表
| 用例名称 | 用户登录系统 |
| 目的 | 测试用户通过正确的用户名和密码可否登录功能 |
| 前提 | 未登录的情况下 |
| 测试流程 | 1) 进入登录页面 2) 输入正确的用户名和密码 |
| 预期结果 | 用户名和密码正确的时候,跳转到登录成功界面,反之则显示错误信息,提示重新输入 |
| 实际结果 | 实际结果与预期结果一致 |
6.3.2创建数据测试
在系统中,创建功能也是基础功能之一,因此创建功能的测试很有代表性。在此章节主要列举在创建时各种情况下系统结果的测试。由于系统涉及创建功能操作过多,因此将多处统称创建功能。
创建数据用例如表6-2 所示。
表6-2 创建数据测试用例
| 测试用例编号 | YL_05 | |
| 测试用例名称 | 系统使用者进行创建数据 | |
| 测试用例描述 | 使用者输入要创建的数据 | |
| 系统入口 | 浏览器 | |
| 步骤 | 预期结果 | 实际结果 |
| 输入完整并且格式正确的数据 | 提示“创建成功”,并显示所有数据 | 预期结果 |
| 核心位置数据但非必要位置不输入数据 | 提示“创建成功”,并显示所有数据 | 预期结果 |
| 核心数据位置不输入数据 | 提示“创建失败” | 预期结果 |
6.3.3修改数据测试
在系统中,修改功能是系统主要实现功能,因此修改功能的测试很有代表性。在此章节主要列举在修改时各种情况下系统结果的测试。由于系统涉及修改功能操作过多,因此将多处数据表记录修改和状态修改统称修改功能。
修改数据用例如表6-3所示。
表6-3 修改数据测试用例
| 测试用例编号 | YL_06 | |
| 测试用例名称 | 系统使用者进行修改数据 | |
| 测试用例描述 | 使用者对可修改的数据项进行修改 | |
| 系统入口 | 浏览器 | |
| 步骤 | 预期结果 | 实际结果 |
| 将现有数据修改成正确的数据 | 提示“修改成功”,并显示所有数据 | 预期结果 |
| 将现有数据修改成错误的数据 | 提示“修改失败” | 预期结果 |
6.3.4查询数据测试
在系统中,查询功能是使用系统使用最多也是最基础的功能,因此查询功能的测试很有代表性。在此章节主要列举在查询时各种情况下系统结果的测试。
查询数据用例如表6-4所示。
表6-4 查询数据测试用例
| 测试用例编号 | YL_05 | |
| 测试用例名称 | 系统使用者进行查询数据 | |
| 测试用例描述 | 全部查询以及输入关键词查询 | |
| 系统入口 | 浏览器 | |
| 步骤 | 预期结果 | 实际结果 |
| 界面自动查询全部 | 显示对应所有记录 | 预期结果 |
| 输入已存在且能匹配成功的关键字 | 显示所查询到的数据 | 预期结果 |
| 输入不存在的关键字 | 显示数据界面为空 | 预期结果 |
6.4测试结果
在本次测试的过程主要针对所有功能下的添加操作,修改操作和删除操作,并以真实数据一一进行相关功能项目的输入,最终能够保证每个项目涉及的功能都能够正常运行,因此能够保证本次设计的,已实现的功能能够正常运行并且相关数据库的信息也同样保证正确。
结 论
经过本次系统测试,乡村信息化管理与服务平台的各项功能均得到了全面的验证。测试结果显示,系统在不同使用场景下均能稳定运行,功能和性能均达到了预期的设计要求。特别是在数据创建、数据修改以及数据查询等核心功能上,系统展现出了良好的稳定性和准确性。
在测试过程中,我们发现了少量潜在的缺陷,并及时进行了修复。这些修复工作进一步提升了系统的可靠性和用户体验。通过全面的测试用例执行,我们确保了系统的测试覆盖率达到了较高水平,为系统的最终上线提供了坚实的保障。
综上所述,本次系统测试取得了圆满成功。乡村信息化管理与服务平台的功能和性能均达到了预期目标,为系统的后续开发和维护奠定了坚实的基础。该模块将在实际应用中发挥出色的表现,为用户提供高效、便捷的资源管理服务。
参考文献
- 尹应荆.JAVA编程语言在计算机软件开发中的应用[J].石河子科技,2023,(05):45-47.
- 刘江涛,王亮亮,吴庆茹,等.基于B/S模式的铁路勘测设计案例信息化管理系统设计与实现[J].铁路计算机应用,2021,30(03):32-35.
- 张丹丹,李弘.基于B/S架构的办公管理系统设计与开发[J].铁路通信信号工程技术,2024,21(09):44-48+106.
- 王志亮,纪松波.基于SpringBoot的Web前端与数据库的接口设计[J].工业控制计算机,2023,36(03):51-53.
- 熊永平.基于SpringBoot框架应用开发技术的分析与研究[J].电脑知识与技术,2021,15(36):76-77.
- 赵媛.基于Vue的Web系统前端性能优化分析[J].电脑编程技巧与维护,2024,(09):44-46.
- 秦冬.浅析Vue框架在前端开发中的应用[J].信息与电脑(理论版),2024,36(13):61-63.
- 李艳杰.MySQL数据库下存储过程的综合运用研究[J].现代信息科技,2023,7(11):80-82+88.
- 周晓玉,崔文超.基于Web技术的数据库应用系统设计[J].信息与电脑(理论版),2023,35(09):189-191.
- 李俊萌.计算机软件测试技术与开发应用策略分析[J].信息记录材料,2023,24(03):50-52.
- Java Sunrise Coffee: Better Beans, and Better Coffee [J]. M2 Presswire, 2025,
- Salunke V S ,Ouda A . A Performance Benchmark for the PostgreSQL and MySQL Databases [J]. Future Internet, 2024, 16 (10): 382-382.
- Shao W ,Liu K . Design and Implementation of Online Ordering System Based on SpringBoot [J]. Journal of Big Data and Computing, 2024, 2 (3):
- [1]仇德胜. 关于提升农业经济管理信息化水平的研究 [J]. 中国科技投资, 2024, (33): 26-28.
- [2]刘青. 信息化在促进乡村振兴提高农业经济管理效能的作用 [J]. 世界热带农业信息, 2024, (10): 77-80.
- [3]吴兴玲. 乡村振兴背景下渔业养殖系统信息化管理路径探讨 [J]. 农业工程技术, 2024, 44 (26): 80-81.
- [4]李啸驰,王苗,张伟. 新时代智慧旅游视域下乡村旅游管理信息化探讨 [J]. 旅游与摄影, 2024, (04): 22-24.
- [5]廖丽霞,周建达,顾勤华,等. 智慧乡村管理平台设计与实现 [J]. 测绘与空间地理信息, 2024, 47 (05): 71-74.
- [6]杨静. 乡村振兴背景下农村财务管理信息化存在的问题及解决策略 [J]. 中国农业会计, 2024, 34 (10): 66-68.
- [7]郭丽娟. 农村小学教育信息化管理现状及对策研究[D]. 河北大学, 2024.
致 谢
乡村信息化管理与服务平台设计与实现工作已结束,虽然过程中充满挑战,但内心充满自豪和满足。感谢大学四年间教导我的所有老师,他们的专业知识与人生智慧让我成长为能独立完成系统的学生。特别感谢指导老师,他耐心解答疑惑,引导我解决问题,提升自主解决能力。室友和同学们的宝贵建议和支持也让我取得长足进步。未来,我将继续努力追求卓越,不辜负所学所悟和老师期望。坚信坚定信念和不懈努力,未来定能取得更辉煌成就。期待更美好未来!
乡村信息化管理与服务平台设计与实现不仅是技术挑战,挫折和困难是成长的垫脚石,让我更深入理解问题,精确找到解决方案。每次解决问题,都感到满足和自豪。
对于未来,我充满期待和信心。无论道路多崎岖,只要保持坚定信念,持续努力,定能取得更大成就。期待将知识和技能运用到实际中,为社会做出更大贡献。
最后,感谢所有帮助和支持我的人。你们的教诲、鼓励和支持让我有今天的成就。我会继续努力,不辜负期望,为实现更美好的未来而奋斗。

被折叠的 条评论
为什么被折叠?



