目 录
摘 要
随着物联网技术的快速发展,传统的家庭与小型场所安防系统逐渐向智能化、自动化方向演进。当前许多安防系统存在响应延迟、信息反馈不及时、功能单一等问题,难以满足现代用户对实时监测与远程控制的需求。为此,本文设计并实现了一种基于物联网的智能安防系统,结合多种传感器、微控制器与移动终端,构建起一套响应迅速、功能完善的安防解决方案。
该系统以STM32单片机为核心控制平台,通过串口完成对各类传感器与通信模块的初始化配置。系统集成温度传感器、湿度传感器和烟雾传感器,实时采集环境参数并在OLED屏幕上显示;一旦检测到烟雾、温度或湿度超过设定阈值,系统立即启动蜂鸣器报警并通过WiFi模块上传异常信息至手机APP,用户可远程接收警报信息并查看摄像头抓拍的实时图像。同时,系统支持自动与手动两种工作模式,在自动模式下可通过设置阈值自动控制舵机开启相应装置,提高响应速度与智能化水平。
本系统具有良好的实时性、稳定性和扩展性,用户不仅可以通过手机远程查看实时数据和报警状态,还可灵活设置环境阈值,提升了家庭或办公场所的安全保障能力。该项目的实现为智能安防领域提供了一种基于物联网的可行性解决方案,具有一定的实际应用价值和推广前景。
关键词:智能安防系统;WiFi模块;手机APP
ABSTRACT
With the rapid development of IoT technology, traditional home and small place security systems are gradually evolving towards intelligence and automation. Many current security systems suffer from response delays, delayed information feedback, and limited functionality, making it difficult to meet the demands of modern users for real-time monitoring and remote control. To this end, this article designs and implements an intelligent security system based on the Internet of Things, combining multiple sensors, microcontrollers, and mobile terminals to build a responsive and fully functional security solution.
The system uses STM32 microcontroller as the core control platform and completes the initialization configuration of various sensors and communication modules through serial ports. The system integrates temperature sensors, humidity sensors, and smoke sensors to collect real-time environmental parameters and display them on OLED screens; Once smoke, temperature, or humidity exceeds the set threshold, the system immediately activates the buzzer alarm and uploads abnormal information to the mobile app through the WiFi module. Users can remotely receive the alarm information and view real-time images captured by the camera. At the same time, the system supports two working modes: automatic and manual. In automatic mode, the servo can be automatically controlled to turn on the corresponding device by setting a threshold, improving response speed and intelligence level.
This system has good real-time performance, stability, and scalability. Users can not only remotely view real-time data and alarm status through their mobile phones, but also flexibly set environmental thresholds, enhancing the security capabilities of their homes or workplaces. The implementation of this project provides a feasible solution based on the Internet of Things for the field of intelligent security, which has certain practical application value and promotion prospects.
Keywords: intelligent security system; WiFi module; Mobile APP
随着社会的快速发展和科技的进步,智能家居和物联网技术已经逐渐成为现代生活的重要组成部分。尤其在城市化进程加快的背景下,居民的安全问题日益受到关注。传统的安防系统大多依赖人工巡逻和简单的监控设备,无法满足现代社会对智能化、远程控制和实时响应的需求[1]。因此,基于物联网的智能安防系统应运而生,旨在通过自动化和智能化的手段提升安防管理的效率和准确性。
该系统以单片机作为核心处理单元,根据智能安防的需求,选择合适的监测传感器,如门窗传感器、红外传感器、烟雾传感器、摄像头等,对住户的安全情况进行实时监控。这些传感器通过数据采集,将监测结果传输至单片机进行处理,并通过物联网技术将数据发送至用户手机,实现远程监控和实时显示。除了基本的监控功能,该系统还具备报警功能,当检测到异常情况时,系统能够自动触发报警并通过手机推送通知给用户,及时提醒用户处理潜在的安全隐患[2]。
随着技术的发展,系统在未来可能需要通过上位机进一步拓展功能,如集成更多的监控设备,支持更多的智能化场景设置,或与其他家居智能设备进行联动,以提供更为全面、智能的安防服务。基于物联网的智能安防系统,不仅提高了居住环境的安全性,还让用户能够随时随地掌握家中的安全状况,极大提升了用户的生活质量与安全保障[3]。
近年来,随着“智慧城市”和“数字中国”战略的推进,智能安防系统成为国内物联网应用的热点方向。国内学者围绕多传感器融合、无线通信、边缘计算与云端协同管理等技术展开了深入研究。2021年,刘强等在《智能物联技术》期刊中设计了一套基于物联网的智能安防系统,系统集成温湿度、烟雾、红外等多类传感器,并通过Wi-Fi模块与云端平台通信,实现了实时监控、数据上传和智能联动控制,显著提升了报警系统的响应速度和事件识别准确率[4]。2022年,胡俊凯在《集成电路应用》期刊中提出了面向文化活动场所的分布式安防系统架构,融合电气自动化、传感器网络和云计算技术,提升了大场景下的联动控制效率[5]。2023年,孙洪保等针对电厂高风险环境的安全监测需求,在《电子设计工程》中提出基于ZigBee无线通信和D-S证据理论的数据融合方法,实现了对烟雾、温度等信息的远程监控和自动控制,并在抗干扰能力上获得了良好实验效果[6]。同年,臧殿红在《物联网技术》期刊中构建了一种基于ESP32的家庭安防系统,采用MQTT协议实现数据远传,具备声光报警与远程提醒功能,为家庭用户提供了一种低成本、高灵敏度的安防解决方案[7]。总体来看,国内研究趋于工程实践导向,已在工业园区、电厂、家庭等典型场景中得到初步应用验证,逐步向系统集成化、平台智能化方向发展。
国外在智能安防系统研究方面起步较早,技术路线更加多元,涵盖可穿戴设备、人工智能辅助识别、网络安全防护等多个方向,并在系统可靠性和隐私保护等方面形成了较为成熟的理论与应用体系。2020年,Petar Radanliev 等学者在《Frontiers in Big Data》期刊中针对物联网系统中低内存设备的网络安全问题,构建了一种可用于评估IoT系统中网络威胁和风险的模型,特别适用于无人机、机器人等新兴智能设备,为网络安全保险和风险预估提供了可行思路[8]。2021年,Nanda R. Wagh 等人于《Wireless Personal Communications》提出了一种针对妇女与儿童的可穿戴智能安防系统,系统集成GPS、加速度计和多类型生理传感器,通过蓝牙和移动通信技术实现实时定位与紧急报警,能够在用户遇险时第一时间通知家属或执法机构,具备良好的实用性与可扩展性[9]。此外,欧美国家在智能安防系统标准化建设、智能算法融合(如AI图像识别、行为分析)及数据隐私保护等方面持续推进,已形成家庭、城市、交通、工业等多领域交叉融合的发展格局。综上所述,国外研究在安防系统的智能化、个性化和安全防护方面积累了丰富经验,为我国智能安防系统的发展提供了重要参考。
本研究设计并实现了一套基于物联网的智能安防系统,结合环境传感器与摄像头,实现对关键安全指标的实时监测与自动预警。系统以STM32单片机为控制核心,集成烟雾传感器、温湿度传感器、蜂鸣器、OLED显示屏、WiFi模块和摄像头等硬件模块,通过采集环境数据和图像信息,对异常情况作出响应。用户可通过手机APP远程查看报警状态与摄像头图像,提升整体安防的智能化与远程可控性。
该系统解决了传统安防设备反应迟缓、数据来源单一、无法远程联动等问题,特别是在需结合图像信息判断风险的场景中具备明显优势。摄像头的引入增强了系统的识别能力与实用性,WiFi通信实现了本地监测与远程控制的有效结合,整体系统具备低成本、高适应性、扩展性强的特点,适用于家庭、实验室、小型办公场所等实际环境。
研究在推动安防系统智能化、自动化的同时,也提升了日常环境的安全监测水平,减少了人工巡查依赖,增强了应急响应效率。该系统的实现对物联网在安防领域的工程落地与功能集成具有一定的参考价值和推广意义。
为了确保智能安防系统的高效运行,本系统集成了多种硬件和软件模块,涵盖了环境监测、视频监控、数据传输和报警处理等多个方面。每个模块的选择都经过深入考虑,确保其能够满足复杂环境下对实时性、可靠性和响应速度的要求。通过将这些模块集成到一起,系统不仅能够实现高效的安防监控,还能确保在发生异常时及时报警并支持远程控制,提供全面的安全防护。
为了支持系统复杂的功能和提供高效的数据处理能力,选择了STM32F103C8T6单片机作为系统的核心控制单元。STM32F103C8T6基于ARM Cortex-M3内核,主频达到72MHz,能快速响应系统中传感器的输入数据并进行实时处理。该单片机的优点不仅体现在其出色的计算能力上,还在于它内置了丰富的外设接口,如UART、SPI、I2C等,便于与各类传感器和通信模块连接。此外,STM32F103C8T6拥有低功耗的特点,非常适合长时间连续工作的安防系统,确保系统的稳定性和耐用性。由于其强大的性能和低成本,STM32F103C8T6非常适合用于校园安防这样要求实时响应和高可靠性的应用。
为了增强智能安防系统的图像采集与监控能力,本系统选用了 ESP32-CAM 模块。该模块基于 ESP32 芯片,集成了Wi-Fi功能和摄像头模块,支持实时图像捕捉和视频流传输。ESP32-CAM具有强大的处理能力和低功耗特性,能够满足安防系统对实时监控、图像采集和远程控制的需求。
ESP32-CAM 采用了 OV2640 摄像头传感器,能够提供高达2MP的图像分辨率,适合用于视频监控和图像识别应用。模块支持MJPEG视频流格式,并通过Wi-Fi模块实现与云平台或移动设备的连接,能够实时上传图像数据至服务器或手机APP,便于管理人员进行远程监控与查看。
火灾报警模块是本系统的重要组成部分,采用了高灵敏度的火焰传感器来进行火灾检测。火焰传感器能够检测到火焰产生的红外辐射,并及时向系统报告火灾发生的情况。当检测到火源时,系统会触发蜂鸣器发出警报,提醒周围人员尽快撤离。与此同时,系统通过Wi-Fi模块将火灾报警信息发送至管理人员的手机APP,确保及时响应。此模块的快速反应能力有效提升了火灾预警的及时性,避免了因火灾初期反应不及时而造成的更大损失。
为确保环境安全与舒适性,本系统选用了DHT11温湿度传感器,用于实时监控环境中的温度和湿度。DHT11传感器结合内置的电容和电阻元件,提供精确的湿度和温度测量。在安防系统中,温湿度传感器可用于监控敏感区域的环境条件,尤其是在温度过高或湿度过大时,系统会自动触发报警,提醒用户采取相应措施,如调节空调、加强通风等,从而减少由于环境变化导致的设备损坏或火灾等安全隐患。
为了实现系统的远程控制与实时数据传输,本系统选用了ESP01S Wi-Fi模块,基于ESP8266芯片。该模块支持Wi-Fi通信协议,能够通过互联网将设备状态和监测数据上传至云平台,实现数据的远程访问和实时查看。ESP01S的低功耗、高传输速率和小巧体积,使其非常适合用于安防系统中,特别是对于需要长期在线且实时传输数据的应用场景。通过ESP01S模块,用户可以通过手机APP查看实时数据,远程管理系统,确保及时响应潜在的安全问题。
在设计基于物联网的智能安防系统时,选择合适的软件平台至关重要,因为它直接影响系统的稳定性、性能和开发效率。本设计结合了多个成熟的软件平台与开发工具,为系统的高效开发提供了保障。选择合适的软件平台不仅能优化系统的功能实现,还能简化开发流程,提高开发效率。以下是本系统所选用的主要软件平台:
C语言是一种高效、简洁且具有可移植性的高级编程语言,非常适合用于嵌入式系统的开发,尤其是在资源有限的设备上。针对本系统,C语言作为主要的编程语言,用于实现智能安防系统的功能控制、数据采集以及与各传感器的交互。C语言能够直接操作硬件资源,因此在控制STM32的I/O端口、定时器、通信接口等外设时具有极高的效率。C语言不仅支持对硬件进行精确控制,还能够通过标准外设库(如STM32 HAL库)与硬件进行无缝对接,从而优化系统的性能,并确保实时性需求的满足。通过C语言编写,系统能够迅速响应各种安防事件,如实时传感器数据检测、触发报警系统等,确保系统稳定运行。
KEIL4是一款广泛应用于ARM架构微控制器的集成开发环境(IDE),在本系统中用于代码编写、调试和烧录。KEIL4内置了C编译器、汇编语言支持、实时操作系统(RTOS)支持等功能,可以高效地将C语言代码编译成适用于STM32微控制器的目标代码。其强大的调试功能,如单步调试、变量监视和实时数据追踪,帮助开发人员迅速发现并修复问题,极大提升了开发效率。KEIL4还提供了对STM32丰富外设的全面支持,使得系统开发更加顺畅。此外,KEIL4的优化功能能够有效减少代码的内存占用,提高系统运行速度,这对资源受限的嵌入式系统尤为重要。因此,KEIL4为本系统提供了一个稳定、可靠的开发环境,是系统开发过程中不可或缺的工具。
为了实现智能安防系统的移动端功能,本设计选择了 Android Studio 作为主要的开发工具。作为功能强大且广泛使用的Android应用开发平台,Android Studio为开发人员提供了丰富的开发工具和高效的调试环境。在本系统中,Android Studio用于开发与安防系统进行交互的手机应用程序。该平台支持Java和Kotlin两种编程语言,并提供了直观的UI设计工具,便于开发人员快速构建响应式布局和用户界面。Android Studio的实时预览、智能代码补全、语法高亮等功能,极大提升了开发效率和代码质量。此外,Android Studio还提供了丰富的API和工具,支持设备连接、数据同步、远程控制等功能,使得智能安防系统能够与手机端无缝对接,确保用户能够方便地远程监控并控制安防设备,提升用户体验。
本项目的智能安防系统硬件设计集成了多个功能模块,包括STM32主控模块、传感器模块、Wi-Fi无线通信模块、蜂鸣器报警模块、OLED显示屏、摄像头模块以及电源管理模块等。STM32主控模块是整个系统的核心,负责协调各个功能模块的工作,实现数据的采集、处理和存储,以及与外部设备的通信。选择STM32F103作为主控芯片,STM32F103具备高效的数据处理能力和丰富的外设接口,包括GPIO、UART、I2C等,可以方便地与传感器和通信模块进行连接。此外,STM32F103还具备低功耗特性,在空闲状态下可进入休眠模式,从而有效降低系统的功耗,延长系统的使用寿命。
传感器模块包括烟雾传感器、温湿度传感器等,用于实时监测环境和安防状态。烟雾传感器用于监测火灾隐患,能够及时检测到烟雾的出现并触发警报。同时,温湿度传感器用于监测环境的温湿度变化,当环境数据超出设定阈值时,系统会做出相应反应。
Wi-Fi无线通信模块(如ESP01S)用于系统与云平台或远程监控平台的数据传输,能够将采集到的环境数据和报警信号实时上传至云端,使得智能安防系统能够进行远程监控。ESP01S支持稳定的Wi-Fi通信,能够满足系统的数据传输需求。
蜂鸣器报警模块用于在检测到异常情况时发出声响警报。无论是火灾报警还是其他异常情况,蜂鸣器都会发出高频响声,提醒人员注意并及时采取措施。同时,系统还可以通过无线模块将报警信息发送至远程监控平台,确保管理员能够第一时间收到警报。
OLED显示屏用于实时显示智能安防系统的状态信息,如当前的传感器数据、报警信息等,方便管理员或工作人员查看系统的工作状态。显示屏通过SPI接口与STM32主控模块连接,显示直观、清晰的环境数据和系统信息。
电源管理模块为系统提供稳定可靠的电源供应。由于安防系统需要全天候运行,因此电源管理显得尤为重要。该模块负责将输入的电压转换为所需的稳定电压(如3.3V、5V等),同时具有过压、过流、短路保护功能,确保系统在各种电力环境下都能正常工作。
摄像头模块用于图像采集和监控,系统通过摄像头实时拍摄监控区域的图像。当系统检测到异常情况时,摄像头会自动拍照或录制视频,并通过Wi-Fi模块将图像传输到远程设备或云端,便于管理员远程查看监控区域的实时画面。这些图像可以作为报警事件的证据,有助于提高安防系统的准确性和智能性。
总体来说,该智能安防系统硬件设计充分考虑了系统的稳定性、实时性和易维护性。各个模块之间通过STM32单片机进行高效的数据通信和控制,同时采用Wi-Fi模块实现了远程数据传输和远程控制功能,确保系统在发生异常时能及时响应并进行处理。
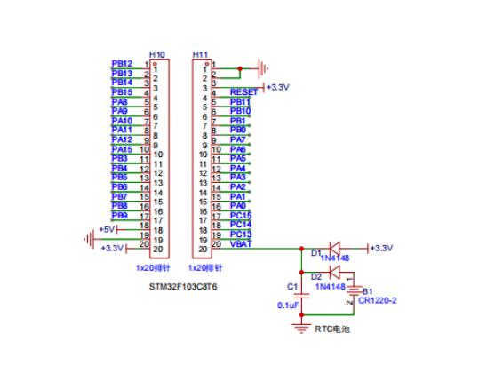
STM32单片机最小系统是为了确保STM32单片机正常工作而设计的基本电路系统,主要包括单片机核心部分和必要的外设支持。在基于单片机的智能安防系统中,STM32单片机最小系统作为主控制单元,负责采集并处理来自各类传感器的数据。系统的关键组成部分包括STM32单片机、稳定的电源电路、复位电路、外部晶振和时钟电路,以及I/O接口电路。电源电路通常使用LDO或DC-DC转换器将外部电压转换为3.3V,确保系统稳定运行。复位电路确保单片机从已知的初始状态启动,而晶振电路提供精确的时钟信号以保证系统的正常工作。I/O接口则通过GPIO、USART、I2C、SPI等与外部传感器和执行器进行数据交换。此外,调试接口(如JTAG或SWD)用于开发阶段的调试和故障排查。通过这些基础组件,STM32单片机最小系统能够稳定、精准地进行环境数据的监测与处理,为基于单片机的智能安防系统提供可靠的控制和管理能力。

图1 STM32单片机最小系统原理图
1、高达72MHz工作频率、在存储器的0等待周期访问时可达1.25DMips/MHz
2、2.0~3.6伏供电和I/0引脚
3、上电/断电复位、可编程电压检测器
4、4~16MHz晶体振荡器
5、内嵌带校准的40KHZ RC振荡器生产CPU时钟的PLL1 0、
6、2个12位模数转换器、1us转换时间
7、DMA
8、37个快速1/0端口、所有I/0口可以映像到16个外部中断、几乎端口均可容忍5V信号
9、3个通用定时器、1个定时器
摄像头模块在智能安防系统中用于实时视频监控,能够捕捉监控区域内的图像或视频,并将其传输至远程设备或云端。为了实现这一功能,本系统选用了 ESP32-CAM 模块,该模块集成了 ESP32 芯片和 OV2640 摄像头传感器,具有高达2MP的分辨率,适用于安防监控需求。
工作原理: ESP32-CAM模块通过其集成的摄像头传感器(OV2640)捕捉图像。图像数据通过ESP32处理器进行处理后,通过内置Wi-Fi模块传输到云端或远程服务器,用户可通过移动设备或PC端查看实时监控数据。ESP32-CAM支持MJPEG视频流格式,并能够通过Wi-Fi连接实时上传视频流,适用于需要远程监控的场景。
电路连接: ESP32-CAM模块通过其GPIO接口与STM32主控模块进行连接,STM32控制摄像头的工作状态并收集图像数据。摄像头模块的VCC、GND和其他控制信号引脚通过线路连接至主控模块的相应引脚。摄像头模块的图像数据通过Wi-Fi模块传输至云端,管理人员可以通过手机APP查看实时画面。
响应机制: 当系统检测到异常情况时,摄像头模块可以自动拍照或录制视频,并通过Wi-Fi模块将图像传输至云端存储。管理员可以随时查看视频图像,并根据图像内容判断是否需要进一步处理。摄像头模块的加入增强了系统的智能性和事件响应能力,使系统不仅仅依赖传感器数据,还能提供更直观的视觉证据。

图2 摄像头传感器电路原理图
在智能安防系统中,火焰检测模块是确保环境安全的重要组成部分。火灾是校园内不可忽视的安全隐患,而通过实时的火焰检测可以有效预防灾难的发生。本系统使用了三线火焰传感器,它具备较高的灵敏度和稳定性,能够快速反应环境中的火焰变化。
工作原理:火焰传感器利用光电元件检测火焰发出的光谱,尤其是波长在可见光和红外光范围内的光。火焰的热辐射和特定波长的光谱可以被传感器敏感地捕捉到。当火焰出现在监控区域时,传感器会输出高电平信号,STM32主控模块通过GPIO引脚读取该信号。
连接方式:传感器的VCC、GND和DO分别连接到STM32的电源、地和GPIO引脚。当检测到火焰时,传感器的DO引脚输出高电平信号,STM32主控模块便能通过GPIO检测到该信号,从而触发报警系统。
响应机制:当系统检测到火焰信号时,STM32会立刻触发蜂鸣器报警,并通过Wi-Fi模块上传数据至云平台。管理员可通过手机APP接收到火灾报警通知。

图3 火焰检测模块电路原理图
DHT11温湿度传感器用于监测校园环境的温度和湿度情况。该传感器通过单线接口(1-Wire)与STM32的GPIO引脚相连接。DHT11传感器具有较低的功耗和良好的稳定性,适用于环境监测。在设计中,STM32通过GPIO引脚与DHT11的信号线连接,系统通过读取DHT11提供的数据来实时监测温度和湿度。数据采集完毕后,系统会分析数据,如果温湿度超出设定的阈值,系统会触发报警机制,并通过蜂鸣器发出报警声,同时通过Wi-Fi模块将数据上传至云端进行远程监控。

图4 DHT11温湿度传感器电路原理图
OLED显示屏是本智能安防系统的主要显示接口,用于显示系统的当前状态、报警信息和实时监测数据。该显示屏体积小巧,分辨率适中,能够清晰地呈现各项信息。
显示内容:系统通过OLED显示屏实时显示火焰检测、人体感应状态、报警信息以及温湿度等数据。例如,若发生火灾或入侵,屏幕会显示“火灾报警”或“入侵检测”,并以不同的颜色标示提醒用户注意。
连接方式:0.96寸OLED显示屏使用I2C通信协议连接至STM32。通过SCL和SDA引脚连接至STM32的相应端口,实现数据的传输与显示。显示屏的VCC和GND分别连接至电源和地。
显示功能:通过OLED显示屏,用户可以查看实时数据,确保系统的运行状态一目了然。此功能在多用户管理的安防系统中尤为重要,帮助管理人员及时发现并响应异常情况。

图5OLED显示屏电路原理图
蜂鸣器模块通过GPIO引脚控制报警音的发出。当检测到入侵或者火灾报警时,STM32主控模块会通过PB1引脚输出高电平,触发蜂鸣器发出声音,提醒用户或管理人员。蜂鸣器电路连接简洁,使用有源蜂鸣器,无需额外驱动电路,减少了系统设计的复杂度。蜂鸣器的声响在不同的报警情况下有不同的节奏与时长,从而为用户提供明确的报警提示。

图6蜂鸣器电路原理图
Wi-Fi模块采用ESP01S,通过UART接口与STM32主控模块连接。Wi-Fi模块负责将系统采集的各项数据(如温湿度、入侵报警、火灾报警)实时上传至APP,确保远程用户能够随时查看系统状态。Wi-Fi模块与STM32的TX、RX引脚连接(分别为PA9和PA10),通过串口实现数据传输。模块的电源使用3.3V供电,VCC和GND分别连接至3.3V电源和地。Wi-Fi模块的稳定性对于系统的远程控制功能至关重要,因此其电路设计需要保证电源的稳定性,并尽量减少外部干扰。

图7 Wi-Fi通信模块电路设计原理图
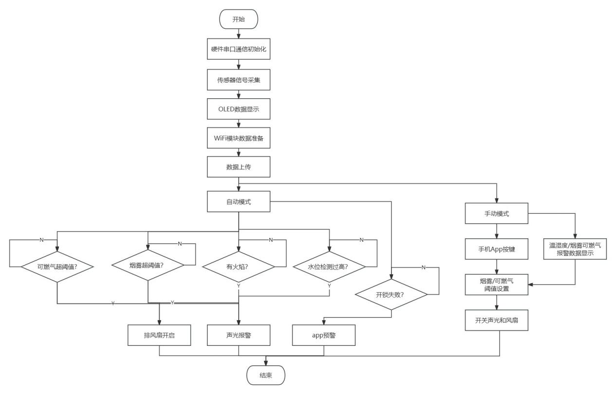
在基于物联网的智能安防系统中,系统的软件架构设计涵盖了多个核心功能模块,包括初始化、数据采集、报警控制、远程管理等。首先,在系统初始化阶段,STM32单片机会进行引脚配置,确保各类传感器和执行器能够正常工作。这些传感器包括火焰传感器、温湿度传感器、可燃气体传感器等,而执行器包括蜂鸣器等。定时器模块将启动并定期触发任务,用于周期性地采集环境数据。
在数据采集阶段,系统会周期性地触发采集任务,依次采集温湿度、火焰信号和可燃气体浓度等环境数据。系统会实时分析这些数据,并根据采集到的信息作出相应反应。例如,当系统检测到火焰信号时,它会立即激活蜂鸣器和指示灯,发出警报并提醒用户采取应急措施。同样,当温湿度传感器检测到环境条件异常时,系统会启动补光设备或进行环境调节,以确保环境符合安全要求。如果可燃气体传感器检测到气体浓度过高,系统也会触发报警设备,确保及时响应潜在的危险。
此外,系统还集成了Wi-Fi模块,使其能够将实时监测到的数据上传至手机APP或云端。用户可以通过APP随时查看环境监控数据,进行远程控制和管理。例如,用户可以通过APP启动报警系统、调整安全阈值、控制设备等,以便及时应对各种安全威胁,确保系统能够灵活地适应不同的安全需求。

图8系统总体设计流程图
在基于物联网的智能安防系统中,传感器数据采集是系统的核心功能之一。系统通过定时器周期性触发,自动采集各种环境数据,这些数据包括温湿度、火焰检测、可燃气体浓度、门窗是否被触发等信息。同时,系统还集成了摄像头,用于实时监控和捕捉现场图像或视频,帮助用户进行可视化的安全检查。每次采集数据后,系统会通过OLED屏幕实时显示这些信息,方便用户直观了解当前的安全状况。
此外,系统通过集成的Wi-Fi模块,将采集到的环境数据以及摄像头捕捉到的视频信息上传至手机APP,实现远程监控和数据共享。用户可以通过APP随时查看环境状态、火灾报警、气体泄漏、门窗入侵以及摄像头所拍摄的实时视频,确保能够及时掌握所有安全动态。
当检测到异常情况(如火焰、气体泄漏、非法入侵等),系统会立即通过报警设备(如蜂鸣器、指示灯等)发出警报,并通过APP通知用户,同时,用户可以通过APP查看摄像头实时图像,以便进行即时决策。这样,智能安防系统能够在实时数据采集、视频监控和及时反馈的基础上,提供高效、可靠的安全保护。

图 9传感器采集流程图
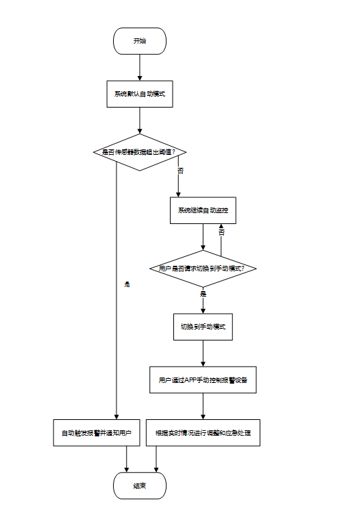
智能安防系统支持自动监控与手动干预操作两种工作模式。系统默认处于自动模式,在此模式下,所有的传感器数据将自动采集并上传至APP,系统会根据设置的阈值进行自动报警处理。例如,当温度、湿度等传感器数据超出设定的安全范围时,系统会自动触发报警并通过APP通知用户。用户还可以随时切换到手动模式,在手动模式下,用户可以通过APP手动控制报警设备(如蜂鸣器、锁门、关窗户等),根据实时情况进行调整和应急处理。两种模式的切换使得智能安防系统更加灵活,能够根据不同需求及时进行干预或自动处理。

图 10传感器采集流程图
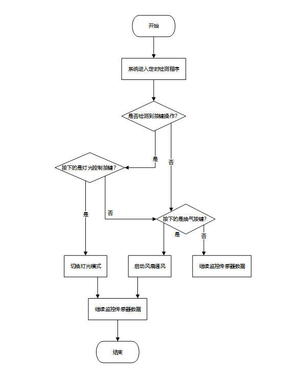
蜂鸣器报警模块是智能安防系统中的关键部分,负责在发现潜在安全威胁时发出警报。系统通过定时器或传感器事件触发,周期性检查各项传感器的状态。一旦系统检测到火灾、入侵等风险(如烟雾、火焰),蜂鸣器将发出高频声响,以提醒人员注意。
当系统判断风险超出设定阈值时,蜂鸣器即刻启动,发出持续的警报声,确保迅速引起人们的注意。此外,在火灾或入侵等紧急情况下,系统还可以通过APP向用户发送报警通知,提醒用户及时采取应对措施。通过蜂鸣器和APP报警的双重提醒,智能安防系统大大增强了对危险事件的响应速度与效果。

图 10蜂鸣器报警流程图
在智能安防系统的硬件集成与调试阶段,首先将所有设计好的硬件模块进行组装和连接,包括STM32单片机、传感器模块(如温湿度传感器、摄像头传感器、火焰传感器等)、Wi-Fi通信模块、OLED显示屏等。所有组件都需要正确连接电源、调试接口等。上电后,检查每个硬件模块的电源和时钟工作状态,并确认复位电路能够正常工作。
接下来,编写简单的测试程序,通过读取各硬件模块的输入输出接口,确保传感器能够正确采集数据,显示屏能够正常显示内容,Wi-Fi模块可以正常传输数据。比如,通过编写基本程序让OLED屏幕显示“智能安防系统正常运行”,并测试Wi-Fi模块的稳定性,通过连接到APP测试数据是否成功上传。当传感器检测到人体入侵或火焰时,系统应立即触发报警并显示相应信息。
如图11所示,测试完成后,APP成功显示警报信息,

图11 APP显示图
如表1所示,在第一次测试时,火焰检测功能未能正常工作,原因是火焰传感器接线问题,而远程控制功能未实现,问题在于控制命令定义错误。通过调整硬件接线和修改控制命令定义,第二次测试时,火焰检测与远程控制功能得以恢复。然而,在第三次测试中,温湿度传感器由于接线问题未能正常工作,且网络配置错误导致远程控制再次失败。经过修正后,系统在第四次测试中成功实现了所有功能的正常运行,并在第五次测试中确保了温湿度监测、火焰检测和远程控制等功能同时稳定工作。
表1功能实现结果
| 测试结果 | 温湿度监测 | 火焰检测 | 人体检测 | 远程控制 |
| 第一次测试 | 实现 | 未实现,因火焰传感器接线问题 | 实现 | 未实现,因控制命令定义错误 |
| 第二次测试 | 实现 | 未实现,因传感器未正确激活 | 实现 | 实现 |
| 第三次测试 | 未实现,因温湿度传感器接线问题 | 实现 | 实现 | 未实现,因网络配置错误 |
| 第四次测试 | 实现 | 实现 | 实现 | 实现 |
| 第五次测试 | 实现 | 实现 | 实现 | 实现 |
通过反复的测试和问题排查,系统的各项功能逐步完善。例如,在第一次测试时,火焰检测功能未能实现,问题出在火焰传感器的接线问题,经过调整后功能成功恢复;而在第三次测试时,温湿度传感器因为接线问题未能正常工作,调试后完成修复。
每次调整后,系统会通过OLED显示屏实时显示采集到的数据,用户还可以通过APP远程查看并控制系统状态。在第五次测试完成时,温湿度监测、火焰检测以及远程控制等功能均成功实现,并且系统稳定性得到充分验证。经过这些测试,本系统的整体性能得到了显著优化,能够在实际使用中高效运行。
最终,通过这些测试,本智能安防系统的稳定性、性能和可靠性都得到了充分验证,为系统的进一步应用和发展奠定了坚实的基础。
本项目成功实现了基于物联网的智能安防系统的设计与开发。系统集成了多种传感器,包括温湿度传感器、火焰传感器等关键硬件模块,并配备了蜂鸣器、指示灯等报警设备,能够全面监控和管理校园环境的安全。系统以STM32单片机为主控制器,具备强大的处理能力,同时实现了远程控制功能,用户可通过手机APP实时监控环境状态,进行设备控制,大大提升了系统的便捷性和智能化水平。
在软件设计上,系统采用了模块化结构,确保了多任务并发执行时的高效性和稳定性。在项目开发过程中,团队成功克服了多个技术难题,如硬件接线、通信协议配置以及传感器驱动等。经过反复调试,系统逐步实现了预期功能,并在功能验证、数据采集、报警机制等方面取得了显著进展。尽管当前系统仍处于初步阶段,但它为未来更加智能化的校园安防解决方案奠定了坚实的技术基础。
随着物联网技术和人工智能的进一步发展,智能安防系统将不断升级,朝着更高的智能化和自动化方向迈进。现有系统已涵盖了基本的火灾报警、环境监控等功能,但随着传感器技术的提升和网络通信技术的进步,系统将具备更强的感知能力和更精准的反应能力。
硬件方面,系统将引入更高性能的传感器。例如,未来可能采用更高精度的火焰检测模块和多传感器融合技术,进一步提升对环境变化的响应能力。此外,还将加入更多的环境监测设备,如烟雾传感器、气体泄漏传感器等,增强系统对潜在危险的感知能力。通过增加传感器种类和提高其精度,系统将能够实时监测更多的环境指标,并提前预警,最大限度地降低安全隐患。
软件方面,随着人工智能和大数据分析技术的融合,未来的智能安防系统将在环境数据的智能分析与预测能力方面取得突破。通过结合历史数据与实时数据,系统可以进行模式识别和异常趋势预测,提前发现潜在问题并自动采取应急措施。同时,系统的算法将不断优化,提升对多任务处理的能力,并减少响应延迟。
人机交互方面,随着语音识别和自然语言处理技术的进步,未来的智能安防系统将集成更为先进的语音控制功能。用户可以通过语音指令快速查询系统状态、修改设置或启动应急措施,从而极大提升了系统的易用性和便利性。
网络通信方面,随着5G技术的普及,未来的智能安防系统将支持更高的数据传输速率、更低的延迟和更大规模的设备连接。通过5G技术,系统能够实现更精确的远程控制与数据传输,同时确保更强的通信稳定性,从而为智能安防系统提供更加高效和可靠的服务。
总的来说,随着传感器技术、人工智能、大数据分析和网络通信技术的不断进步,智能安防系统将逐步迈向更加智能化和自动化的方向,成为智能城市和智能家庭等应用场景中的重要组成部分。未来的系统不仅能够提供更精准的安全保障,还将与其他智能系统更加紧密地融合,为构建更加智能、安全、高效的环境提供坚实的技术支持。
- 褚志海,刘晓鹏,连俊峰,等.发电厂智能安防系统的设计与实现[J].集成电路应用,2024,41(09):94-95.
- 唐凯.智能小区安防系统设计与实现[J].集成电路应用,2024,41(07):402-405.
- 都伊林.构建智能安防报警系统架构的探索[J].中国安防,2024,(07):102-104.
- 刘强,吕忠闯,张志超,等.基于物联网技术的智能安防系统设计与实现[J].智能物联技术,2025,57(01):84-87.
- 胡俊凯.物联网通信技术在智能安防系统设计中的应用[J].集成电路应用,2025,42(02):242-243.
- 孙洪保,王荣昌,姚树义.物联网技术下电厂智能安防自动化监测与控制系统[J].电子设计工程,2025,33(03):92-96+101.
- 臧殿红.基于ESP32的智能家居安防系统[J].物联网技术,2025,15(02):144-146+150.
- Radanliev P ,Roure D D ,Maple C , et al.AI security and cyber risk in IoT systems[J].Frontiers in Big Data,2024,71402745-1402745.
- Wagh R N ,Sutar R S ,Yadav S A .Smart Security Solution for Women and Children Using Wearable IOT Systems[J].Wireless Personal Communications,2024,(prepublish):1-15.
- 邢婷婷,林菡,陈丽娟.基于单片机的智能安防系统研究[J].软件,2019,40(05):53-56.
- 赵伟翔.基于微服务架构的校园安防监控系统的设计与实现[D].山东大学,2022.
- 马静.基于情境的校园安防地图预警系统交互设计[D].四川大学,2022.
- 陈芹,陆桂龙,蔡银,等.基于物联网技术的校园智能安防系统设计[J].无线互联科技,2022,19(04):55-56.
- 孙迪.基于物联网的智能安防系统设计研究[J].现代信息科技,2021,5(22):148-150.
- 余国.ZigBee校园智慧安防系统建设与研究[D].杭州电子科技大学,2021.
- Xingwei S ,Yalan N ,Decheng Y .Research on the Application of Deep Learning in Campus Security Monitoring System[J].Journal of Physics: Conference Series,2021,1744(4):042035-.
在本次毕业设计过程中,我得到了许多人的帮助与支持,在此谨向他们表示衷心的感谢。首先,我要感谢我的指导老师,感谢您在整个设计过程中给予的耐心指导和宝贵意见,您的专业知识和悉心帮助让我在学习和实践中受益匪浅。其次,感谢所有参与项目的同学和朋友们,感谢你们在技术上给予的帮助和交流,大家的合作使得项目顺利完成。此外,感谢我的家人一直以来的理解与支持,是你们的鼓励让我能够专心致志地投入到本次设计中。最后,感谢所有为本项目提供帮助的老师和同学们,正是因为你们的帮助与支持,我才能顺利完成这项毕业设计。感谢你们!

附录基于单片机的智能安防系统设计原理图
1903

被折叠的 条评论
为什么被折叠?



