目 录
摘 要
随着智能家居技术的快速发展,厨房安全问题受到越来越多的关注。传统的家庭厨房安防措施往往依赖人工监测,存在响应延迟、隐患难以发现等问题。为提高厨房安全性并实现智能化监控,本研究设计并实现了一款基于STM32单片机的智能家庭厨房安防系统。
该系统以STM32单片机为核心控制单元,集成烟雾传感器、燃气传感器、继电器、电机驱动模块及无线通信模块,能够实时监测厨房环境中的烟雾浓度和燃气泄漏情况。当检测到烟雾或燃气浓度超标时,系统可自动触发相应的安防措施,包括启动排风电机、关闭燃气阀门,并向服务器发送报警信息。同时,系统支持远程监控功能,用户可通过上位机发送控制指令,远程控制电器设备的开关状态,并实时获取厨房安全状态。
系统采用模块化设计,具备实时监测、自动响应、远程控制和状态更新等功能,有效提升了厨房环境的安全性和智能化水平。实验结果表明,该系统能够稳定、高效地检测厨房安全隐患,并在异常情况下迅速做出反应,为家庭厨房提供更加智能和安全的防护方案,具有良好的实用价值和推广前景。
关键词:STM32单片机;智能家庭厨房安防系统;传感器
Abstract
With the rapid development of smart home technology, kitchen safety issues are receiving increasing attention. Traditional home kitchen security measures often rely on manual monitoring, which has problems such as delayed response and difficulty in detecting hidden dangers. To improve kitchen safety and achieve intelligent monitoring, this study designs and implements an intelligent home kitchen security system based on STM32 microcontroller.
The system uses STM32 microcontroller as the core control unit, integrating smoke sensors, gas sensors, relays, motor drive modules, and wireless communication modules, which can monitor the smoke concentration and gas leakage in the kitchen environment in real time. When smoke or gas concentration exceeds the standard, the system can automatically trigger corresponding security measures, including starting the exhaust motor, closing the gas valve, and sending alarm information to the server. At the same time, the system supports remote monitoring function, and users can send control instructions through the upper computer to remotely control the switch status of electrical equipment and obtain real-time kitchen safety status.
The system adopts a modular design, with functions such as real-time monitoring, automatic response, remote control, and status updates, effectively improving the safety and intelligence level of the kitchen environment. The experimental results show that the system can stably and efficiently detect kitchen safety hazards, and quickly respond to abnormal situations, providing more intelligent and safe protection solutions for home kitchens, with good practical value and promotion prospects.
Keywords: STM32 microcontroller; Smart home kitchen security system; sensor
第1章 绪论
1.1 研究背景
随着社会的发展和生活水平的提高,家庭厨房已经成为人们日常生活中不可或缺的功能区域。然而,由于厨房环境的特殊性,烟雾、燃气泄漏等安全隐患时常发生,给家庭安全带来了巨大风险。特别是在燃气泄漏未被及时发现的情况下,极易引发火灾和爆炸事故,威胁人身财产安全。此外,烹饪过程中产生的油烟污染不仅影响空气质量,还可能对人体健康造成长期危害,增加呼吸系统疾病的风险。因此,如何有效监测厨房环境,并在危险发生时及时采取应对措施,成为家庭安全管理的重要课题。传统的厨房安全管理主要依赖于人工监测,如定期检查燃气阀门、安装独立的烟雾报警器等[1]。然而,这些方式存在响应不及时、人工依赖度高、无法远程监测等问题,难以满足现代家庭对于智能化、自动化的需求。随着物联网和智能家居技术的快速发展,基于STM32单片机的智能厨房安防系统成为一种高效、便捷的解决方案。通过集成烟雾传感器、燃气传感器、电机驱动、继电器控制和无线通信等模块,该系统能够实时监测厨房安全状况,在发现异常时自动采取安全措施,并将信息远程传输至用户终端,实现智能化管理。
因此,研究和设计一款基于STM32的智能家庭厨房安防系统,不仅能够提高家庭安全水平,还能减少人为疏忽带来的安全隐患,实现厨房环境的智能监测、自动预警和远程控制,提升用户体验。该系统的应用将为家庭安防、智能家居以及智慧城市建设提供重要的技术支持和实践价值[2]。
1.2 国内外研究现状
国内在智能家居安防领域的研究不断推进,特别是在厨房安全监测方面,已有多项研究涉及传感器监测、智能控制和远程报警等技术。李欣悦提出了一种基于Arduino的厨房险情监测装置,该装置利用无线传感器、报警器、电磁阀等硬件,实现对厨房环境的实时监测和风险预警,增强了老年人厨房使用的安全性[3]。此外,王克勇等人基于STM32单片机,设计了一款家庭安防系统,该系统集成了环境传感器、ESP8266无线传输模块,实现远程监测与报警功能,验证了系统的可靠性和适用性[4]。在智能家居安防领域,冼进等人研究了基于STM32的智能家居安防系统,结合物联网技术和无线通信技术,实现远程监测和智能报警,对家庭安全防护起到了积极作用[5]。同时,胡赛涛等人对厨房内燃气泄漏扩散特性进行了研究,利用数值模拟分析了燃气泄漏后的扩散行为,并提出优化通风措施,以降低燃气泄漏带来的安全风险[6]。这些研究表明,国内在智能厨房安防系统方面的探索已逐步深化,未来可进一步结合人工智能、云计算等技术,提高系统的智能化水平和自适应能力。
国外在智能家居领域的研究发展较快,针对厨房安防的研究多结合物联网、大数据分析和人工智能技术。Gao Ma等人提出了一种基于STM32的智能家居系统,该系统集成了DHT11温湿度传感器、DSM501颗粒物传感器、MQ3酒精浓度传感器等,实现了环境数据的测量与无线传输。该研究采用ESP8266模块进行数据传输,使智能家居系统具备更高的远程监测能力[7]。此外,国外研究更加注重隐私保护和数据安全,例如Sang Tran等人提出了一种基于STM32微控制器的安全协议,实现了智能家居数据的加密传输,提高了系统的安全性。在燃气泄漏和厨房环境监测方面,国外研究较早应用智能传感技术,通过多传感器融合提高监测精度,并结合云计算实现远程控制和智能报警[8]。总体来看,国外在智能厨房安防领域的发展相对成熟,未来国内研究可借鉴其数据加密、智能控制和远程协作等方面的先进经验,以提升智能厨房安防系统的智能化和安全性。
1.3 本文主要内容
本文围绕基于STM32单片机的智能家庭厨房安防系统展开研究,设计并实现了一套能够实时监测厨房安全状况的智能安防系统。系统采用STM32单片机作为核心控制器,集成烟雾传感器、燃气传感器、继电器、电机驱动模块和无线通信模块,实现厨房环境的自动监测、危险预警和远程控制。本文首先介绍研究背景、意义及国内外研究现状,分析传统厨房安防管理的不足,并探讨智能安防系统的必要性。接着,设计系统的总体方案,详细阐述硬件架构与软件实现,包括传感器数据采集、报警机制、继电器控制逻辑以及无线通信功能。随后,研究软件设计方案,基于STM32单片机的定时检测机制确保系统能够快速响应异常情况,并向用户发送警报信息。实验部分对烟雾检测、燃气泄漏检测、报警机制及远程控制功能进行测试,以验证系统的稳定性和可靠性。最后,总结本研究的成果,分析系统的实际应用价值,并探讨未来优化方向,如结合人工智能和大数据分析,提高系统的智能化水平。本研究实现了一套低成本、高效、安全的智能厨房安防系统,能够有效减少厨房安全隐患,提升智能家居的安全管理水平,为现代家庭厨房提供更可靠的安全保障。
第2章
系统总体设计
2.1 系统开发环境
本系统的开发环境主要包括软件开发工具、编程语言和硬件平台,确保系统的稳定性和高效性。软件方面,采用Keil uVision作为STM32单片机的集成开发环境(IDE),使用C语言进行嵌入式程序设计。硬件方面,系统基于STM32F103C8T6单片机作为核心控制单元,配合各种传感器和执行器,实现厨房环境监测和安全控制。此外,使用串口调试工具进行程序测试,并借助电路设计软件完成硬件连接设计。
2.1.1 C语言
C语言作为嵌入式开发的主流编程语言,以其高效性、可移植性和强大的硬件控制能力,在STM32单片机开发中被广泛应用。本系统采用C语言编写STM32单片机的控制程序,包括传感器数据采集、数据处理、报警逻辑、设备控制和无线通信等功能。在嵌入式系统中,C语言具有较强的底层操作能力,可以直接访问寄存器、控制I/O端口,便于对STM32单片机的各种外设进行精确控制。本系统利用C语言的结构化编程特性,提高代码的可读性和可维护性,使程序在逻辑上更加清晰,便于后续优化和扩展。本系统采用Keil uVision作为C语言的集成开发环境,结合HAL(硬件抽象层)库和STM32标准外设库,实现对GPIO、ADC、UART、I2C、SPI等硬件模块的高效管理。此外,系统通过中断处理和定时器机制,确保对燃气浓度、烟雾浓度等传感器数据的实时采集和处理,提高响应速度。C语言的高效编译能力也使得代码能够在STM32的有限存储资源中高效运行,从而保证系统的稳定性和可靠性。
2.1.2 KEIL4软件技术
KEIL4是一款专为ARM Cortex-M系列单片机开发的集成开发环境(IDE),广泛应用于STM32等嵌入式系统的程序开发。本系统采用KEIL4作为软件开发工具,编写、调试和优化STM32单片机的控制程序,实现厨房环境监测与智能安防功能。KEIL4具备强大的代码编辑、编译、调试功能,支持C语言和汇编语言开发,并提供便捷的调试工具,如断点调试、寄存器查看和变量监视等,有助于优化代码,提高系统稳定性。开发过程中,KEIL4用于编写STM32控制程序,包括传感器数据采集、继电器控制、报警逻辑等功能,并通过编译器优化代码大小,提高执行效率。同时,利用KEIL4的仿真调试功能检查代码逻辑、监视变量值和寄存器状态,确保系统稳定运行,最终将固件烧录至STM32单片机的Flash存储器,使其能够独立工作。KEIL4的高效性、稳定性和广泛兼容性,为本系统提供了可靠的软件支持,提高了开发效率和系统性能。
2.1.3 Android Studio技术
Android Studio是一款专为Android应用开发设计的集成开发环境(IDE),提供全面的工具支持,包括代码编辑、调试、界面设计和应用打包。本系统采用Android Studio开发智能厨房安防系统的移动端APP,实现用户对厨房环境的远程监控和设备控制。Android Studio基于Java/Kotlin语言开发,支持Android SDK和丰富的第三方库,使得APP开发更加高效。其可视化界面设计工具便于构建用户友好的交互界面,提供按钮、文本框、图表等控件,方便用户查看厨房安全数据和控制设备。实时数据通信采用蓝牙或Wi-Fi模块,使APP能够接收来自STM32单片机的环境数据,如烟雾浓度、燃气泄漏情况,并在危险情况发生时推送报警信息。此外,APP支持用户远程控制继电器,启停风扇或燃气阀门,确保厨房安全。Android Studio的模拟器和调试工具有助于在开发过程中测试应用逻辑,修复BUG,确保系统稳定性。最终,利用Android Studio的打包和签名功能,将APP编译成可安装文件,部署到用户手机上,实现智能厨房安防系统的远程操控功能。该技术的应用,使系统具备良好的用户体验,提高了远程监控的便捷性和实用性。
2.2 系统功能设计
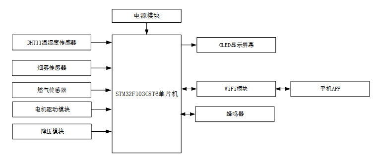
基于STM32的智能家庭厨房安防系统集成了多种智能监测与控制功能,旨在提升厨房安全性和智能化水平。系统通过STM32F103C8T6微控制器作为核心控制单元,结合烟雾传感器、燃气传感器、温湿度传感器、继电器控制模块和电机驱动模块,实现厨房环境的实时监测、智能报警、自动排风和远程控制功能。
在硬件设计方面,系统采用烟雾传感器和燃气传感器监测厨房环境中有害气体的浓度,并在超标时触发报警和安全防护机制。继电器模块用于控制排风扇和燃气阀门,当检测到燃气泄漏或烟雾浓度异常时,系统可自动启动排风扇排除有害气体,或关闭燃气阀门以防止事故发生。同时,OLED显示屏用于实时显示环境参数,Wi-F模块用于远程数据传输,用户可通过手机APP监控厨房安全状态并远程控制相关设备。在软件设计方面,系统包含初始化、传感器数据采集、报警机制、自动控制和远程管理等核心功能模块。主程序运行过程中,STM32单片机持续采集厨房环境数据,并与设定阈值进行对比,当检测到异常情况,如烟雾浓度超标或燃气泄漏,系统将立即触发继电器控制排风扇和燃气阀门,同时通过蜂鸣器报警,并将警报信息上传至远程服务器,用户可通过手机APP接收警报并采取应对措施。此外,用户还可手动远程控制系统设备,调整运行模式,提高安全性和便捷性。整体而言,该智能厨房安防系统通过硬件与软件的结合,实现了厨房环境的自动监测、智能预警和远程控制,为用户提供了更加安全、智能的厨房使用体验,减少了因燃气泄漏、烟雾积聚等问题导致的安全隐患,提升了现代家庭的智能化管理水平。
2.3 总体设计方案
2.3.1 总体设计方案
本课题设计了一款基于STM32微控制器的智能家庭厨房安防系统,集成了烟雾检测、燃气泄漏监测、温湿度监测、自动报警、排风控制、远程管理等多种功能,提高厨房的安全性和智能化管理水平。在硬件设计方面,系统以STM32F103C8T6单片机作为核心,结合MQ-135燃气传感器、MQ-2烟雾传感器、DHT11温湿度传感器,实现对厨房环境的实时监测。MQ-135燃气传感器能够检测空气中的甲烷、一氧化碳、氨气等有害气体,并在浓度超标时触发警报。系统通过蜂鸣器发出报警信号,并利用继电器控制排风扇自动开启,同时在OLED显示屏上实时显示环境数据。继电器模块还可用于控制燃气阀门,当检测到燃气泄漏时,系统会自动关闭燃气供应,降低安全隐患。此外,Wi-Fi模块支持远程数据传输,使用户可以通过手机APP查看厨房环境状态,并远程操作相关设备。
在软件设计方面,系统采用模块化架构,包括主控制程序、传感器数据采集模块、报警处理模块、设备控制模块和远程通信模块。系统初始化后,进入监测模式,持续采集烟雾、燃气浓度及温湿度数据,并与设定的安全阈值进行比较。当检测到异常情况时,系统会触发报警,并通过Wi-Fi模块将警报信息上传至云端,用户可通过APP接收警报并远程控制设备,如开启排风扇或关闭燃气阀门。此外,系统支持定期记录环境数据,便于用户分析厨房环境的长期变化情况。
整体设计框图如图2-1所示。

图 21 系统架构设计图
2.3.2 主要器件选择
(1)STM32F103C8T6单片机
STM32F103C8T6是意法半导体(STMicroelectronics)推出的一款基于ARM Cortex-M3内核的32位微控制器。它以高性能、低功耗和丰富的外设资源著称,广泛应用于工业控制、智能家居、医疗设备和物联网领域。该芯片具有72MHz的主频,内置64KB的Flash存储器和20KB的SRAM,支持多种通信接口,如UART、SPI、I2C、ADC、PWM等,使其能够高效连接各种传感器和执行器。STM32F103C8T6的低功耗特性确保系统在待机状态下能够节能运行,同时支持外部中断唤醒功能,适用于需要实时响应的厨房安全监控系统。在本系统中,STM32F103C8T6负责数据采集、状态判断和设备控制,实现厨房安防的智能化管理。
(2)MQ-135燃气传感器
MQ-135是一款高灵敏度的气体检测传感器,广泛用于空气质量监测、燃气泄漏检测等应用。它能够检测甲烷(CH4)、一氧化碳(CO)、氨气(NH3)等多种有害气体,并将气体浓度转换为模拟信号输出。该传感器采用金属氧化物半导体(MOS)技术,工作时加热元件会激发传感器表面,导致气体分子产生化学反应,从而改变传感器的电阻值。STM32F103C8T6通过ADC接口读取MQ-135的输出信号,并对数据进行处理。当燃气浓度超出安全阈值时,系统会触发蜂鸣器报警,并启动排风扇进行通风,同时通过无线模块向用户发送警报信息,确保家庭安全。
(3)MQ-2烟雾传感器
MQ-2传感器是一种用于检测烟雾和可燃气体(如液化石油气、甲烷、一氧化碳等)的气体传感器,适用于火灾报警和空气质量监测。其工作原理与MQ-135相似,都是通过检测气体分子在传感器表面发生的化学反应来测量气体浓度。MQ-2传感器的检测范围广,响应时间快,能够有效识别厨房内可能发生的火灾隐患。在本系统中,MQ-2用于检测厨房环境中的烟雾浓度,当检测值超过设定阈值时,系统会立即触发蜂鸣器报警,并向用户发送警告信息,提醒采取必要的安全措施,如关闭燃气或打开排风设备。
(4)DHT11温湿度传感器
DHT11是一款常见的温湿度传感器,能够测量环境温度和湿度,并通过数字信号输出数据。该传感器具有较高的测量精度(温度精度±2℃,湿度精度±5%RH),能够满足厨房环境监测的基本需求。在本系统中,DHT11用于实时监测厨房内的温湿度变化,并将数据上传至OLED显示屏或远程监控端,便于用户随时查看。当温度或湿度超出设定范围时,系统会触发报警,提示用户采取相应措施,如开启通风设备或调节室内湿度。
(5)OLED显示模块
OLED(有机发光二极管)显示屏用于实时显示厨房环境的各项监测数据,如燃气浓度、烟雾浓度、温湿度、系统运行状态等。OLED显示屏相比传统LCD屏幕具有自发光、高对比度、低功耗的优点,使其在智能家居和嵌入式系统中得到了广泛应用。在本系统中,STM32F103C8T6通过I2C或SPI接口与OLED屏幕通信,实时更新监测数据,让用户能够直观了解厨房环境的安全状况。
(6)蜂鸣器报警模块
蜂鸣器是一种常见的声音报警设备,能够在检测到燃气泄漏、烟雾超标或其他异常情况时发出警报,提醒用户采取措施。在本系统中,当MQ-135或MQ-2检测到燃气浓度或烟雾浓度超出安全阈值时,STM32F103C8T6控制蜂鸣器发出警报声,以引起用户注意。蜂鸣器的应用提高了系统的警示能力,减少了厨房安全事故发生的可能性。
(7)Wi-Fi模块
Wi-Fi模块用于实现远程数据传输,使用户能够通过手机APP或云平台远程查看厨房环境状态,并进行设备控制。在本系统中,Wi-Fi模块与STM32F103C8T6连接,将传感器采集到的燃气浓度、烟雾浓度、温湿度等数据传输到云端,用户可以通过移动端应用随时查看厨房的安全状况,并在必要时远程控制风扇或燃气阀门。Wi-Fi模块的应用增强了系统的智能化水平,使其更加符合现代智能家居的需求。
第3章
系统硬件设计与实现
3.1 STM32单片机最小系统
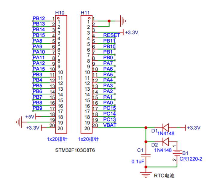
STM32单片机最小系统是智能家庭厨房安防系统的核心控制单元,负责协调各传感器的数据采集、执行器的控制以及系统状态的实时监测。最小系统的主要组成部分包括STM32F103C8T6微控制器、时钟电路、复位电路、电源电路以及调试接口等,确保系统能够稳定、高效地运行。
STM32F103C8T6是基于ARM Cortex-M3内核的32位微控制器,具有72MHz的运行频率,内置64KB Flash存储器和20KB SRAM,支持多种外设接口,如GPIO、ADC、USART、I2C、SPI和PWM等,使其能够灵活地连接各种传感器和执行器。在本系统中,STM32单片机负责采集MQ-135燃气传感器、MQ-2烟雾传感器、DHT11温湿度传感器等设备的数据,并对数据进行处理后,通过OLED显示屏或Wi-Fi模块将信息传输给用户,同时控制继电器、风扇、电磁阀等设备执行安全防护操作。
最小系统的关键组成部分:
电源电路:STM32单片机的工作电压为3.3V,通过AMS1117-3.3稳压芯片将外部5V电源转换为稳定的3.3V,确保单片机和外设模块的正常供电。
时钟电路:采用8MHz外部晶振作为主时钟,搭配32.768kHz晶振用于RTC(实时时钟)功能,保证系统运行的稳定性和时间精度。
复位电路:采用上拉电阻和按钮组合的复位电路,支持手动复位和程序控制复位,确保系统在异常情况下能够快速恢复正常运行。
调试接口:包含SWD(串行线调试)接口,可用于程序烧录和调试,使开发和维护更加便捷。
STM32最小系统的设计保证了系统的高效性、稳定性和可扩展性,使其能够适应家庭厨房安防系统的复杂环境需求,为后续的软件开发和传感器扩展提供了可靠的硬件基础。
图 31 STM32单片机最小系统原理图
3.2 WiFi模块
WiFi模块在基于STM32的智能家庭厨房安防系统中用于实现无线通信功能,使系统能够远程监测厨房环境并接收报警信息。该模块支持WiFi网络连接,可与手机APP、云服务器或局域网内的设备进行数据交互,从而提升系统的智能化水平和远程控制能力。在本系统中,WiFi模块负责将传感器采集到的环境数据(如温湿度、燃气浓度、烟雾浓度等)实时上传至云端,用户可通过手机APP远程查看厨房环境状态,接收系统警报,并执行控制操作。当燃气浓度或烟雾浓度超标时,WiFi模块会立即向用户发送警报信息,确保用户能够及时采取安全措施。此外,用户还可以通过APP远程控制排风扇、燃气阀门等设备,实现厨房安全管理的智能化。WiFi模块通常采用ESP8266或ESP32等主流型号,其具有低功耗、稳定性高、传输速率快等优点,并支持TCP/IP协议,能够稳定地与服务器进行通信。该模块通过UART串口与STM32单片机进行数据交互,STM32通过AT指令控制WiFi模块,实现无线数据传输。

图 32 WiFi模块原理图
3.3 OLED显示屏幕
在基于STM32的智能家庭厨房安防系统中,OLED显示屏幕用于实时显示厨房环境数据和系统状态,为用户提供直观的反馈信息。该屏幕能够显示燃气浓度、烟雾浓度、温湿度、系统运行模式及报警状态等关键信息,使用户能够快速了解厨房环境情况,并在必要时采取相应措施。OLED(有机发光二极管)显示屏相较于传统的LCD屏幕,具有高对比度、广视角、低功耗和自发光特性,不需要背光源,因此能在低光环境下提供清晰的显示效果。在本系统中,OLED显示屏通常采用I2C或SPI通信接口与STM32单片机连接,单片机通过发送数据和指令控制屏幕的内容刷新,实现动态信息显示。当系统正常运行时,OLED显示屏可显示当前厨房温湿度、燃气浓度和烟雾浓度等环境参数,帮助用户随时掌握室内空气质量;当系统检测到燃气泄漏或烟雾超标时,屏幕会高亮显示报警信息,并提示用户采取相应措施。同时,OLED显示屏还可显示系统运行状态,如WiFi连接情况、风扇及燃气阀门的工作状态,确保用户能够实时了解系统各模块的运行情况。

图 33 OLED显示原理图
3.4 DHT11温湿度传感器模块
DHT11温湿度传感器是一款高性价比的数字温湿度复合传感器,在智能家庭厨房安防系统中用于实时监测厨房环境的温度和湿度。DHT11传感器内部集成了电阻式感湿元件和NTC测温元件,结合专用的数字模块采集技术,确保数据的稳定性和可靠性。其测量温度范围为0℃50℃,湿度范围为20%RH90%RH,精度分别可达±2℃和±5%RH,能够满足家庭环境监测的基本需求。
DHT11通过单总线通信协议与STM32单片机连接,单片机首先发送起始信号,DHT11传感器响应后返回40位数据,包括湿度整数、小数、温度整数、小数和校验位。STM32读取数据后可用于实时监控厨房环境,并在温湿度超标时触发报警或控制排风系统,以确保厨房环境的安全性和舒适性。DHT11体积小、功耗低,适用于长期监测,是智能厨房安防系统的重要组成部分。

图 34 温湿度传感器原理图
MQ-135燃气传感器模块在基于STM32的智能家庭厨房安防系统中用于检测厨房环境中的有害气体浓度,如甲烷、一氧化碳、二氧化碳、氨气和烟雾等,以预防燃气泄漏带来的安全隐患。该传感器采用金属氧化物半导体(MOS)技术,通过内部加热元件与空气中的目标气体发生化学反应,使传感器电阻值发生变化。STM32单片机通过ADC(模数转换器)读取MQ-135传感器的模拟信号,并对数据进行处理,以计算燃气浓度。当燃气浓度超过设定的安全阈值时,系统会触发报警机制,包括OLED屏幕警示、蜂鸣器响起,同时可通过继电器控制排风扇或自动关闭燃气阀,降低燃气泄漏风险。MQ-135传感器通常工作在5V电压下,具有高灵敏度、低功耗和较长的使用寿命,在本系统中通过模拟或数字信号与STM32连接,实现燃气浓度的实时监测和智能响应。

图 35燃气传感器原理图
烟雾传感器模块在基于STM32的智能家庭厨房安防系统中用于检测厨房环境中的烟雾浓度,以防止火灾发生并提供安全预警。该模块通常采用MQ-2烟雾传感器,其核心为金属氧化物半导体(MOS)元件,能够感知空气中烟雾和可燃气体(如一氧化碳、甲烷、丙烷等)的浓度变化。当空气中烟雾浓度升高时,传感器内部电阻随之变化,并输出对应的模拟电信号。STM32单片机通过ADC(模数转换器)采集传感器数据,并对其进行处理,以判断烟雾浓度是否超过设定阈值。当系统检测到烟雾浓度超标时,会触发安全警报机制,包括OLED屏幕显示警示信息、蜂鸣器响起,同时可通过继电器控制排风扇开启,加速空气流通,降低烟雾浓度。此外,系统可利用无线通信模块将警报信息上传至远程监控设备,使用户能够及时收到通知并采取相应措施。MQ-2传感器通常工作在5V电压下,具有高灵敏度、低功耗、响应速度快的特点,在本系统中实现对烟雾浓度的实时监测和智能化处理,提高厨房安全防护能力。

图 36烟雾传感器原理图
第4章
系统软件设计
4.1 系统软件总体设计
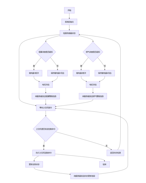
基于STM32的智能家庭厨房安防系统采用模块化的软件架构,确保各功能模块高效协同工作,保障厨房环境的安全性。系统启动时,会进行时钟配置,保证系统的正常运行,并完成外设初始化,包括烟雾传感器、燃气传感器、温湿度传感器、继电器、OLED显示屏和蜂鸣器等设备的设置,以便后续数据采集和控制。在数据采集与处理过程中,系统周期性地读取各传感器数据,并进行判断。当检测到燃气浓度或烟雾浓度超标时,系统会触发预警机制,控制蜂鸣器发出报警声,并在OLED屏幕上显示警告信息,同时控制继电器切断燃气供应或启动排风扇,降低安全风险。信息显示与交互模块用于实时显示厨房环境的温湿度、燃气浓度和烟雾检测情况,方便用户随时了解安全状态。系统具备自动控制逻辑,能够在温度过高或检测到燃气泄漏时,自动控制相关设备,例如关闭燃气阀、启动排气扇或喷洒水雾,以降低危险情况的发生概率。报警管理与恢复功能确保系统在检测到异常状态时及时响应。蜂鸣器持续报警,直至环境恢复至安全范围。当异常解除后,系统会自动恢复监测模式,并继续实时采集数据,确保厨房环境保持在安全状态。整个软件设计实现了厨房环境的智能监测、自动响应和安全预警,提高了家庭厨房的安全防护能力。如图4-1所示。

图 41 系统总体设计流程图
基于STM32的智能家庭厨房安防系统集成了MQ-135燃气传感器,用于实时监测厨房环境中的燃气浓度。当系统启动后,STM32单片机会定期读取燃气传感器的数据,并判断燃气浓度是否超过设定的安全阈值。如果燃气浓度过高,系统将立即触发报警机制,蜂鸣器响起,同时在OLED显示屏上显示警报信息,并通过WiFi模块向用户APP推送燃气泄漏警告。用户可以在APP上远程查看警报详情,并通过控制界面手动启动排风扇或关闭燃气阀,以防止意外发生。燃气检测流程如图4-2所示。

图4-2燃气检测流程图
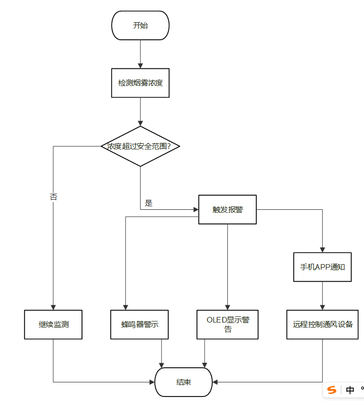
系统集成了烟雾传感器模块,以检测厨房环境中的烟雾浓度。当系统检测到烟雾浓度超过安全范围时,会自动触发报警,蜂鸣器发出警示音,同时在OLED屏幕上显示警告信息。用户可以通过手机APP接收到警报通知,并远程控制通风设备,降低厨房烟雾浓度。若长时间未处理,系统还可自动启动排风扇,加速烟雾排散,确保厨房空气质量。烟雾检测流程如图4-3所示。
图4-3烟雾检测流程图
4.4 手机WiFi连接
手机上打开WiFi,找到相应WiFi进行连接,连接成功后,进入到APP中,界面中显示IP地址和端口,点击链接,显示链接成功后,界面中显示单片机检测的相关传感器等信息。手机WiFi连接流程图如图4-4所示

图 44 手机WiFi连接流程图
在基于STM32的智能家庭厨房安防系统中,DHT11温湿度传感器用于实时检测厨房环境的温度和湿度,以确保安全与舒适度。DHT11传感器通过其内部集成的电阻式感湿元件和NTC测温元件,将环境温湿度数据转换为数字信号,并通过单总线协议与STM32单片机进行通信。当系统启动后,STM32会周期性地读取DHT11的数据,并对温湿度信息进行分析和存储。如果检测到温度超过设定的安全阈值,系统将触发蜂鸣器报警,并通过OLED显示屏提醒用户,同时在APP上发送警报通知,以便用户采取适当措施,如开启排风扇或调整室内通风条件。同样,当湿度过高时,系统可自动启动除湿设备,减少厨房湿气堆积,防止霉菌滋生。温湿度检测流程如图4-5所示。

图 45 温湿度检测流程图
第5章
系统测试
5.1 实物焊接测试
在基于STM32的智能家庭厨房安防系统开发过程中,实物焊接测试是确保电路稳定运行的重要步骤。焊接前,需要准备所有元件,包括STM32单片机、晶振、复位电路、传感器模块、继电器、OLED显示屏等,同时检查PCB板的完整性,避免断线、短路等问题影响焊接质量。焊接时,按照电路设计图,将元件正确安装在PCB板上,并确保每个焊点牢固可靠。特别是电源电路、信号传输电路和控制电路,需确保焊接稳定,避免出现虚焊或短路问题。焊接完成后,使用万用表检测各模块的电压、电流是否符合设计要求,并确认焊接连接正确。
在系统上电测试阶段,对传感器数据采集、WiFi通信、继电器控制、报警触发等功能进行逐一检测,确保系统能够按照预期工作。如出现异常,需检查电路连接,调整焊接质量,或更换可能损坏的元件,以保证整个系统的稳定性和可靠性。
实物焊接测试不仅验证了电路设计的合理性,也为软件调试和优化提供了可靠的硬件基础,确保智能家庭厨房安防系统能够高效、安全地运行。
智能家庭厨房安防系统控制系统实物图如图5-1所示。

5.2 手机WiFi模块连接功能测试
在基于STM32的智能家庭厨房安防系统中,WiFi模块用于实现与手机APP的无线连接,确保用户能够远程监控和控制系统。测试时,用户在手机上开启WiFi,搜索并连接系统的WiFi网络,进入APP后,系统应正确显示IP地址和端口号。点击连接后,若成功建立通信,APP界面应实时展示传感器检测的数据,包括燃气浓度、烟雾状态、温湿度等信息。测试过程中,若连接失败,需检查WiFi模块供电、配置参数以及通信协议是否正确,确保系统能够稳定运行,实现远程控制功能。
5.3 燃气浓度检测功能测试
在基于STM32的智能家庭厨房安防系统中,WiFi模块用于实现与手机APP的无线连接,确保用户能够远程监控和控制系统。测试时,用户在手机上开启WiFi,搜索并连接系统的WiFi网络,进入APP后,系统应正确显示IP地址和端口号。点击连接后,若成功建立通信,APP界面应实时展示传感器检测的数据,包括燃气浓度、烟雾状态、温湿度等信息。测试过程中,若连接失败,需检查WiFi模块供电、配置参数以及通信协议是否正确,确保系统能够稳定运行,实现远程控制功能。
5.4 温度检测功能测试
在基于STM32的智能家庭厨房安防系统中,烟雾传感器用于实时监测厨房环境中的烟雾浓度,确保安全。测试时,将传感器与STM32单片机连接,并设定烟雾浓度阈值。当烟雾浓度低于阈值,系统正常运行;当浓度超标,系统自动触发OLED屏幕警告、蜂鸣器报警,并通过WiFi向手机APP发送警报。
测试过程中,使用烟雾模拟器或燃烧少量纸张,观察系统在不同浓度下的响应速度和准确性,确保烟雾检测功能稳定可靠,提高厨房安全性。
结论
本研究成功设计并实现了一款基于STM32微控制器的智能家庭厨房安防系统,集成了多种传感器和控制技术,提升了厨房安全性和智能化管理水平。系统能够实时监测厨房环境,检测烟雾浓度、燃气泄漏和温度变化,并在异常情况下触发报警,确保家庭安全。
在硬件设计方面,STM32单片机作为核心控制器,结合MQ-135燃气传感器、烟雾传感器、DHT11温湿度传感器等关键元件,实现对厨房环境的全面监测。WiFi模块的加入,使得用户能够远程查看数据并接收报警通知,提高系统的便捷性和实用性。软件部分采用模块化设计,实现数据采集、报警触发、远程通信等功能,提高了系统的稳定性和可维护性。
实验结果表明,系统在各项功能测试中表现稳定,能够准确检测环境参数,并在烟雾或燃气浓度超标时迅速做出响应。远程监控功能确保用户能够随时掌握厨房安全状态,有效降低火灾和燃气泄漏的风险。
本系统的设计为家庭厨房安全提供了一种智能化解决方案,并具备较高的实用价值。未来可进一步优化算法,提高传感器检测精度,增加自动通风和智能联动功能,以适应更多智能家居场景,推动家庭安防系统的智能化发展。
参考文献
- 田连辉.家庭抽油烟机的油烟净化技术[J].现代制造技术与装备,2022,58(12):162-164.
- 霍达仁.家庭厨房用能以电代气的建议[J].上海节能,2022,(11):1432-1435.
- 李欣悦.厨房险情监测排险装置[J].青少年科技博览,2025,(03):13.
- 王克勇,杨清志.基于STM32单片机的家庭安防系统设计[J].河北北方学院学报(自然科学版),2024,40(03):22-27.
- 冼进,冼允廷.基于STM32的智能家居安防系统设计[J].信息技术,2024,(03):49-55.
- 胡赛涛,张圣柱,王旭,等.家庭厨房内不同比例混氢天然气泄漏扩散研究[J].中国安全生产科学技术,2024,20(02):90-96.
- Ma G ,Chen L ,Wang Y , et al.Design and Implementation of Smart Home System Based on STM32 Microcomputer[J].International Journal of Advanced Network, Monitoring and Controls,2023,8(4):11-19.
- Tran S ,트랑상 ,Pham K V , et al.An implementation of a Pretty Good Privacy Protocol based on STM32 MCU[J].대한전자공학회 학술대회,2023,
- 韩俊,刘为国.基于STM32的输电线路状态监测系统的研究[J].物联网技术,2024,14(12):38-41+44.
- 赫英凤,周甜,史良玉,等.基于STM32的智能风扇系统设计[J].电工技术,2024,(13):124-126.
- 阮光锋.“减油”从家庭厨房做起[J].农产品市场,2024,(04):64.
- 蒋建玉.幼儿园开展家庭厨房劳动的策略探讨[J].教育界,2022,(21):125-127.
- 李新颖.基于场景的智能产品设计研究[D].山东建筑大学,2022.
- 金奕.老年人智慧产品认知能力评估与设计方法研究[D].江南大学,2022.
- 邓丰慧.基于行为研究的后智能厨房设计探索[D].武汉理工大学,2021.
本课题的完成离不开众多老师和同学的帮助与支持。在此,衷心感谢我的指导老师,在整个研究过程中给予了悉心的指导和宝贵的建议,使我能够顺利完成本次智能家庭厨房安防系统的设计与实现。同时,感谢实验室的同学们,在硬件调试和程序优化过程中提供了许多建设性的意见和帮助,使系统功能得到了不断完善。此外,感谢家人和朋友的鼓励与支持,让我能够专注于研究并坚持完成整个项目。通过本次研究,我不仅提升了对嵌入式系统开发的理解,也积累了宝贵的实践经验,再次感谢所有给予帮助的人!
附录
基于STM32的智能家庭厨房安防系统控制系统设计的原理图如下图所示。

被折叠的 条评论
为什么被折叠?



