毕业设计说明书(论文)中文摘要
| 随着电子商务的快速发展,在线购物已成为现代人生活的重要组成部分。然而,传统的购物平台往往存在用户体验不足、管理效率低下和功能不完善等问题。为了提升用户购物体验、提高商家管理效率,并为管理员提供更高效的后台管理系统,本文设计并实现了一款基于SpringBoot的购物商城APP。系统主要包括商家后台管理、管理员后台管理以及用户端功能。商家后台提供商城中心、分类列表、订单管理、配送管理、优惠券管理和售后服务等功能,方便商家进行商品上架、订单处理及客户服务;管理员后台则集成了用户管理、商城管理、通知公告管理、资源管理、社交分享和交流管理等模块,为平台的运营和维护提供强大支持;用户端功能包括购物车、商品浏览、社交分享、优惠券管理、积分管理和订单管理等,提升了购物便捷性和互动性。该系统基于SpringBoot框架构建,采用MySQL数据库进行数据存储,通过前后端分离的方式,前端使用Vue.js技术开发,后端使用SpringBoot提供高效、稳定的服务,保证了系统的扩展性和可维护性。通过对系统需求分析、功能设计和技术实现的详细讨论,本文实现了一个功能完善、用户友好的电商平台,能够有效解决传统电商平台中的诸多痛点,并在实际应用中提供了显著的价值。 关键词: 购物商城APP ;SpringBoot;Java; |
毕业设计说明书(论文)外文摘要
| Springboot Shopping Mall APP Abstract With the rapid development of e-commerce, online shopping has become an important part of modern people's lives. However, traditional shopping platforms often suffer from issues such as inadequate user experience, low management efficiency, and incomplete functionality. In order to improve user shopping experience, enhance merchant management efficiency, and provide administrators with a more efficient backend management system, this article designs and implements a shopping mall APP based on SpringBoot. The system mainly includes merchant backend management, administrator backend management, and user side functions. The merchant backend provides functions such as mall center, classification list, order management, delivery management, coupon management, and after-sales service, making it convenient for merchants to list products, process orders, and provide customer service; The administrator backend integrates modules such as user management, mall management, notification and announcement management, resource management, social sharing, and communication management, providing strong support for the operation and maintenance of the platform; The user side features include shopping cart, product browsing, social sharing, coupon management, points management, and order management, which enhance shopping convenience and interactivity. The system is built on the SpringBoot framework and uses MySQL database for data storage. Through front-end and back-end separation, the front-end is developed using Vue.js technology, while the back-end uses SpringBoot to provide efficient and stable services, ensuring the scalability and maintainability of the system. Through detailed discussions on system requirements analysis, functional design, and technical implementation, this article has achieved a fully functional and user-friendly e-commerce platform that can effectively solve many pain points in traditional e-commerce platforms and provide significant value in practical applications. Keywords: shopping mall app; SpringBoot; Java; |
目 录
目 录
近年来,随着互联网技术的不断发展与普及,电子商务已逐渐成为全球经济的重要组成部分。消费者通过各种电商平台进行商品采购,已经成为日常生活的一部分。然而,尽管市场竞争激烈,传统的电商平台仍然面临着诸多问题,例如用户体验不佳、商家管理效率低、订单处理不及时等。此外,现有的购物平台多存在功能单一、交互性差、操作复杂等问题,导致用户在购物过程中的满意度下降。尤其是在商家和用户之间的互动性方面,许多平台未能提供足够的个性化服务,无法根据用户的需求和购物行为进行有效的推荐与管理。因此,提升电商平台的综合管理能力和用户体验,成为了当下迫切需要解决的问题。面对这些挑战,开发一个既能满足商家管理需求、又能提升用户购物体验的综合性购物平台,对于推动电商行业的发展具有重要意义。
针对当前电商平台所面临的种种问题,构建一个全面、高效的购物商城系统具有显著的实践价值和理论意义。通过该系统的实现,不仅能够提升商家在商品管理、订单处理、配送服务等方面的效率,还能增强平台的互动性和个性化服务,为消费者提供更便捷的购物体验。商家可通过系统后台实现商品管理、订单跟踪、客户服务等操作,实时掌握市场需求与客户反馈,从而优化运营策略。对于管理员而言,系统提供了一个统一的平台来管理商城的运营和用户数据,确保信息流通的高效性与透明性。此外,系统的用户端通过简洁直观的界面设计与便捷的操作方式,提升了消费者的购物体验,并为其提供了个性化的购物推荐、优惠券及积分管理等功能,增加了平台的用户粘性。因此,该系统的实现不仅为电商平台的优化提供了有力的技术支持,也为相关领域的学术研究提供了新的思路和方法。
国内的电子商务研究起步稍晚,但近年来发展迅速,尤其是在移动互联网的推动下,电商平台在中国取得了巨大的市场份额。国内学者多侧重于电商平台的功能优化与创新研究。与国外相比,国内的研究更加关注平台的本地化需求与市场环境。例如,研究者探讨了适合中国消费者行为的个性化推荐系统,以及如何根据用户的购买历史和浏览习惯进行精准营销。此外,针对商家管理效率问题,国内已有不少研究提出了基于云计算和大数据的电商运营管理模型,用于提升库存管理、订单处理、客户服务等环节的效率。随着国内电商平台的竞争愈加激烈,越来越多的研究将焦点放在如何通过技术手段提升平台的用户粘性与满意度,探索新的商业模式以及创新支付方式。然而,尽管国内的研究成果取得了显著进展,但在系统的稳定性、数据安全性以及多用户多角色的管理机制等方面仍有待完善。
在国际上,电子商务的发展较为成熟,研究成果丰富,尤其是在购物商城系统的建设方面,学者们已经提出了许多有效的技术方案和商业模式。例如,欧美和日本等地区的多个电商平台在商家管理、用户体验、支付系统等方面进行了多年的技术积累,逐步形成了完备的体系。在购物商城的系统设计方面,许多研究聚焦于系统架构的优化与功能的整合,采用多种开发框架和技术栈,以提升平台的稳定性和可扩展性。此外,国外的研究还注重电商平台的用户个性化服务,采用基于用户行为的数据分析方法,进行精准推荐和个性化营销,以提高用户的忠诚度和平台的商业价值。例如,美国的Amazon和中国的Alibaba,通过技术手段对用户进行深度分析,成功实现了从商品推荐到精准营销的商业闭环。然而,尽管国外的电商平台技术不断创新和完善,但面对日益严峻的市场竞争,平台仍然需要在提升用户体验、优化商家运营效率及数据管理能力等方面不断改进。
总体来看,国内外的电商平台研究虽然在多个方面取得了进展,但仍存在一定的局限性。在系统架构的设计、功能优化、用户体验提升等方面,国内外学者的研究各有侧重,尤其是在平台的个性化服务和商家运营管理上,已有了较为成熟的理论和技术。对于电商平台而言,未来的发展将更多依赖于技术创新与本地市场需求的结合。无论是国外还是国内,如何平衡技术发展与用户需求,提升平台的稳定性与安全性,仍是电商研究中的关键问题。结合当前的研究现状,构建一个功能全面、操作简便且能有效提升商家管理效率和用户购物体验的电商平台,仍然是未来发展的重要方向。
本论文共分为七个主要章节,具体结构如下:
第一部分绪论,介绍研究背景与意义,回顾国内外研究现状,并概述论文的组织结构。
第二部分相关技术介绍,详细介绍与本研究相关的技术,包括Java语言、B/S框架、SpringBoot框架和MySQL数据库及Android 等技术。
第三部分需求分析,对系统的功能需求和非功能需求进行分析,明确用户和管理员的需求,并进行可行性分析,包括技术、操作和经济可行性。
第四部分系统设计,涵盖系统架构设计、总体流程设计和功能设计,并进行数据库的概念设计与表设计。
第五部分系统实现,具体描述各个功能模块的实现过程,展示系统如何根据需求进行开发。
第六部分系统测试,阐述测试的目的、方法和内容,分析测试结果并得出结论,以验证系统的稳定性和功能完整性。
最后,结论部分,总结研究的主要成果和贡献,指出存在的不足及未来的研究方向。
Java语言是一种广泛使用的高级编程语言,具有平台无关性、面向对象特性和丰富的标准库[1]。Java的面向对象特性使得代码复用和模块化变得更加容易,促进了软件的维护和扩展。Java支持多线程编程,允许开发者在同一程序中同时执行多个任务,提升了应用程序的性能。Java语言的语法结构简洁且易于理解,吸引了大量开发者[2]。Java的标准库包含数据结构、输入输出处理、网络编程等众多功能模块。这使得开发者在构建应用程序时能够高效利用已有工具,减少重复劳动。Java广泛应用于企业级应用、移动应用、Web开发和大数据处理等领域。
B/S(Browser/Server)架构是一种基于浏览器和服务器的系统架构模式,用户通过浏览器与服务器进行交互。B/S架构简化了客户端的部署和管理,用户无需在本地安装复杂的软件,只需使用标准浏览器即可访问应用程序。服务器端负责处理业务逻辑和数据存储,客户端则主要负责展示用户界面和数据交互[3]。B/S架构通常采用Web技术进行实现,包括HTML、CSS和Vue.js等。用户在浏览器中发起请求,服务器响应并返回数据。数据传输通常通过HTTP或HTTPS协议进行,B/S架构的灵活性使其适用于在线购物、信息管理系统和社交网络等各类应用场景[4]。由于其易于扩展性,B/S架构可以方便地支持大规模用户访问,适应不断变化的业务需求。
SpringBoot框架是基于Spring框架的开源项目,简化Java应用程序的开发过程。SpringBoot通过约定优于配置的理念,减少了传统Spring应用的繁琐配置,开发者可以快速搭建和部署应用程序。框架提供了一系列默认配置,支持自动化配置,简化了应用启动的复杂性[5]。SpringBoot内置了嵌入式Web服务器,使得开发者能够独立运行Java应用,无需外部容器。SpringBoot支持微服务架构,开发者可以轻松创建和管理多个微服务。框架集成了丰富的功能模块,包括安全、数据访问和消息中间件等,支持RESTful API和JSON数据格式的处理[6]。SpringBoot还提供了强大的监控和管理功能,允许开发者实时监控应用的健康状态和性能指标。借助SpringBoot,开发者能够高效构建和维护现代企业级应用,满足复杂业务需求。
MySQL是一种开源关系型数据库管理系统,广泛应用于Web应用和企业级数据存储。MySQL支持结构化查询语言,允许开发者通过标准语句进行数据的创建、读取、更新和删除操作[7]。数据库通过表格形式组织数据,支持数据完整性和约束条件的定义。MySQL的存储引擎机制使得用户可以根据具体需求选择不同的存储引擎,以优化性能和功能。MySQL具有高性能和可扩展性,支持大规模数据存储和高并发访问。系统提供了丰富的用户权限管理和数据加密安全特性。MySQL能够与多种编程语言和框架兼容,广泛应用于内容管理系统、电子商务平台和数据分析等各种场景。
2.5Android 技术介绍
Android 是一种基于 Linux 内核的开源操作系统,广泛应用于移动设备领域,如智能手机和平板电脑。其架构由多个层次组成,包括底层的 Linux 内核、中间的运行时库以及上层的应用程序框架和应用程序。Linux 内核层为 Android 系统提供硬件驱动、内存管理、进程调度等基础功能,确保设备的稳定运行。运行时库包含 Android 运行时(ART)和一系列 C/C++ 库,为应用程序的运行提供必要的支持。ART 是 Android 的运行时环境,负责应用程序的编译和执行,支持即时编译(JIT)和提前编译(AOT),以提升应用程序的性能和效率。此外,Android 提供了丰富的 C/C++ 库,如 Bionic 标准库、SQLite 数据库库、OpenGL ES 图形库等,用于实现应用程序的各种功能需求。应用程序框架层定义了应用程序开发的 API 接口,包括活动管理(Activity)、服务管理(Service)、广播接收器(Broadcast Receiver)和内容提供者(Content Provider)等组件。这些组件通过 Android 的消息传递机制和生命周期管理,实现应用程序的交互、后台任务处理、数据共享等功能。开发者可以基于此框架,使用 Java 或 Kotlin 编程语言开发应用程序,并通过 Android Studio 等集成开发环境进行代码编写、调试和打包。
本系统基于SpringBoot框架进行开发,采用MySQL数据库进行数据存储,前端部分使用Vue.js技术栈,前后端分离的架构设计有效保证了系统的灵活性与扩展性。SpringBoot具有高效的开发特性,能够快速构建和部署微服务应用,且拥有广泛的社区支持,保证了系统的稳定性与可维护性。数据库方面,MySQL具备高性能和高可扩展性,适用于处理大量商品和订单数据。前后端分离的设计模式使得前端和后端的开发可以独立进行,减少了开发周期并提高了系统的响应速度。整个系统架构清晰,采用的技术和开发方案均已在许多实际项目中得到了广泛应用,技术实现具备高度的可行性。
从操作角度来看,系统的设计考虑到了不同用户角色的使用需求,分别为商家、管理员和用户提供了简洁、直观的操作界面。商家可以通过后台管理系统轻松地管理商品、订单和优惠券等,且支持订单的实时跟踪与配送管理。管理员则能够便捷地对用户、商家、订单等数据进行管理,并进行有效的数据分析。用户端设计简洁,购物流程直观,消费者可以方便地进行商品浏览、下单、支付以及查看订单状态等操作。同时,系统的交互设计注重用户体验,操作流程流畅,具有较高的可操作性。系统的测试和调优表明,平台操作稳定、流畅,能够满足多用户同时使用的需求,具备较强的操作可行性。
在经济可行性方面,系统开发采用的技术和方案具备较高的成本效益。基于SpringBoot和MySQL的开发方案成本相对较低,同时,这些技术框架在开源社区中得到了广泛的支持,减少了商业授权费用。系统的开发和部署不需要过多的硬件支持,能够充分利用现有的服务器资源和云计算服务,从而降低了开发和运维成本。根据初步估算,平台在初期开发和运营阶段的投入主要集中在系统的开发、测试和推广上,而后期的维护成本较低,具有较好的经济效益。同时,随着平台用户的增加,系统的盈利模式可通过广告、会员服务、佣金等多渠道进行拓展,长期来看,系统具备较强的经济可行性。
3.2.1 用例模型
本文将对系统按照角色模块进行需求分析。UML(统一建模语言)用例图是需求分析阶段常用的工具,通过直观的图形方式表示系统的功能需求和参与者。每个用例图包含一系列用例,即系统能够执行的特定功能,以及与之交互的参与者。根据用户分析,本购物商城APP 可以划分为注册用户角色和管理员角色,各角色的用例图如下所示。
- 注册用户角色用例
本购物商城APP 的注册用户角色模块主要包含注册登录、首页、购物车、社交分享、购物资讯、商城中心、通知公告、我的(基本信息、优惠券、积分、我的订单、收货地址、收藏)等功能。注册用户角色用例图如下图3.1 所示。

图3.1 注册用户角色用例图
- 管理员角色用例
本购物商城APP 的管理员角色模块则涵盖了登录、后台首页、系统用户、系统管理、通知公告管理、资源管理、商城管理等功能。管理员角色用例图如下图3.2 所示。
图3.2 管理员角色用例图
- 商家用户角色用例
本购物商城APP 的管理员角色模块则涵盖了登录、后台首页、商城管理等功能。商家用户角色用例图如下图3.3 所示。
图3.3 商家用户角色用例图
3.2.2 功能分析
按照用户需求和角色用例图分析,可以得出本购物商城APP 主要划分为注册用户模块和管理员模块及商家用户模块,各角色功能模块详细说明如下所示。
- 注册用户功能模块
注册登录:提供用户前台注册功能,收集基本信息(如用户名、密码、联系方式等),实现用户登录,验证用户名和密码,并提供“忘记密码”功能。
首页:用户可以通过首页快速访问平台的主要功能模块,如最新商品、优惠活动、购物车等,便于快捷地进行浏览和购买。
购物车:用户可将选购的商品添加到购物车中进行统一结算,同时查看购物车中的商品数量、价格等信息,进行修改或删除操作。
社交分享:用户可以将平台上的商品、优惠信息等通过社交分享功能分享至各大社交平台,增加商品曝光度并带动更多用户流量。
购物资讯:用户可以通过购物资讯模块获取平台的最新动态、促销活动、购物指南等内容,帮助其做出更合适的购物决策。
商城中心:商城中心提供了商品浏览、分类选择、价格筛选等多项功能,帮助用户快速找到心仪商品并进行购物。
通知公告:用户通过通知公告模块接收到平台发布的最新消息、优惠活动和系统通知,及时掌握平台的最新动态和重要信息。
我的:“我的”功能是用户的个人中心,提供账户信息管理、优惠券、积分、订单、收货地址和收藏等服务。用户可以编辑个人资料,查看和使用优惠券,管理积分与订单,更新收货地址,并收藏心仪商品,方便日后购买。这些功能使用户能够更轻松地管理个人信息和购物需求,提升使用体验。
- 管理员功能模块
登录:管理员账号信息直接在系统生成,管理员可以通过后台登录界面登录系统后台,对系统进行日常管理和维护,支持对个人信息和密码的管控。
后台首页:管理员通过后台首页快速查看系统的整体运行状况,包括平台统计、系统通知、用户数据和订单概况,为管理决策提供数据支持。
系统用户(管理员、注册用户、商家用户):管理员可以查看和管理系统中的所有用户信息,包括管理员、注册用户及商家用户,确保用户权限的合规性与操作的安全性。
系统管理(轮播图管理):管理员可在系统管理模块中管理轮播图的内容,定期更新广告素材、推广信息等,提高平台页面的吸引力和促销效果。
通知公告管理:管理员可以发布和管理平台的通知公告,及时将最新的活动、促销、系统维护等信息传达给用户、商家和工作人员。
资源管理(购物资讯、资讯分类):管理员可以管理平台上的购物资讯内容,包括资讯的分类、编辑和发布,提升用户的购物体验和平台内容的互动性。
交流管理(社交分享、分享分类):管理员可以管理社交分享模块,设置分享的分类和内容,促进用户之间的互动和平台宣传,提高平台曝光率。
商城管理:管理员通过“商城管理”功能全面管理平台的商品、订单、优惠券、会员等级等,确保商家运营规范、商品展示有序,并及时处理订单及售后问题,优化平台运营效率。
- 商家用户功能模块
后台首页:商家通过后台首页查看整体平台运营情况,包括系统通知、订单处理、商品管理等模块的快速入口,为商家提供一目了然的工作界面,帮助其高效管理日常业务。
商城管理:商家的“商城管理”功能帮助商家管理商品、订单、配送、优惠券和售后服务。商家可以上架商品、处理订单、安排配送,并设置优惠券吸引顾客。同时,商家还可以管理售后问题,确保店铺运营顺畅,提高销售和顾客满意度。
- 可用性
系统应具备高可用性,用户在任何时间都能顺畅访问。系统的正常运行时间应达到99.9%以上,用户不会因系统故障而影响操作体验。用户界面设计应简洁明了,降低操作复杂性。
- 可靠性
系统需要具备高可靠性,在故障发生时能够快速恢复。系统应具备故障检测机制,自动识别并处理潜在问题。在并发操作情况下,系统应能确保数据的一致性并定期备份,避免出现数据冲突或数据丢失现象。
- 安全性
系统应实现严格的安全控制,保护用户数据的隐私和完整性。用户信息应加密存储,传输过程中的数据也需采用加密协议,防止数据泄露。系统应具备权限管理功能,不同用户只能访问相应的数据和功能。
- 可扩展性
系统设计应具备良好的可扩展性,模块化设计使得新功能可以方便地集成,系统能够支持更高的用户负载而无需重构基础架构。
- 性能
系统的响应时间应控制在合理范围内,通常不超过2秒。系统应支持至少500名并发用户进行操作,且不影响系统性能。
- 兼容性
系统应支持主流浏览器(如Chrome、Firefox、Safari、Edge)和移动设备的访问,确保用户在不同设备上具有一致的体验。如果需要与第三方系统(如支付接口、物流系统)集成,系统的API应遵循RESTful标准,并提供良好的文档支持。
购物商城APP 采用SpringBoot 框架开发,该系统分为VIEW层、Controller层、Model层、DAO层和持久化数据存储层,VIEW层支持电脑浏览器访问系统。VIEW 层与 Controller 层紧密结合并系协同工作,共同完成前台页面的数据展示;Controller层为控制层,通过接收前端请求的参数进行业务处理,返回指定的路径或数据;Model层主要是服务层,用于业务逻辑处理;DAO 和持久化层,主要用于访问数据库和持久化数据[8]。整个系统架构如图4.1所示。
图4.1 系统架构图
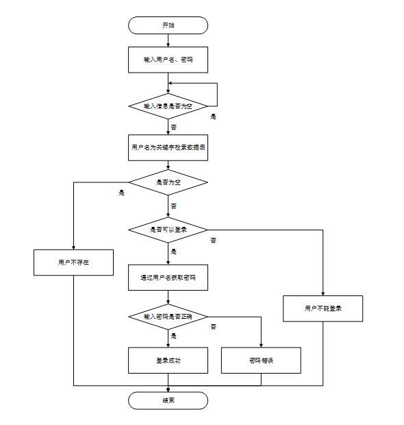
用户输入用户名和密码后,系统先检查输入是否为空,再验证用户名是否存在,若存在则通过用户名获取密码并校验。若密码正确则登录成功,否则提示密码错误。若用户名不存在或无法登录,提示用户操作无效。如图4.2所示。
图4.2 登录流程图
管理员可以添加信息,用户添加可以自己权限内的信息,输入信息后,要想利用这个软件来进行系统的安全管理,首先需要登录到该软件中。添加信息流程如图4.3所示。

图4.3 添加信息流程图
用户首先选择需要修改的记录,输入修改后的数据,系统判断输入数据是否合法。若数据不合法,提示重新输入;若数据合法,则将修改后的数据写入数据库,完成操作后流程结束。修改信息流程图如图4.4所示。

图4.4 修改信息流程图
用户选择需要删除的记录后,系统判断是否确认删除。若未确认,返回选择环节;若确认删除,则更新数据库,删除对应记录,完成操作后流程结束。删除信息流程图如图4.5所示。

图4.5 删除信息流程图
系统总体功能设计涵盖了商城管理、用户管理、订单处理、优惠券管理、配送跟踪及售后服务等核心模块,旨在为商家、管理员和用户提供全方位的支持。商家可以高效管理商品、订单和优惠活动,管理员负责平台的日常运营与用户管理,而用户则享受便捷的购物体验,包括订单查询、优惠券使用及售后服务等功能。系统通过模块化设计,确保平台运行高效、安全,满足不同用户的需求,提升整体用户体验并促进平台持续发展。本购物商城APP 的功能结构图如图4.6所示。
图4.6 系统功能结构图
4.4.1 数据库概念设计
概念设计是数据库设计的第一步,其主要目标是对系统的数据需求进行全面的理解和抽象。在进行数据库设计时,概念设计可以帮助明确系统的整体结构和需求[9]。在这一阶段,需要确定实体、属性以及它们之间的关系,为后续的数据库表设计奠定基础。接下来,将深入探讨数据库表设计的具体细节,实现更高效的数据存储和管理。
注册用户实体主要包括注册用户ID、用户姓名、用户性别、联系电话、审核状态、用户ID等属性。注册用户实体属性图如下所示。

图4.7 注册用户实体属性图
商品信息实体主要包括商品信息ID、商品品牌、产品列表页、智能推荐、标题、封面图、描述、原价、卖价、商品库存、商品分类、正文、主图1、主图2、主图3、主图4、主图5等属性。商品信息实体属性图如下所示。

图4.8 商品信息实体属性图
订单实体主要包括订单ID、订单号、商品ID、商品标题、商品图片、价格、原价、数量、总价、规格、商品分类、联系人姓名、联系人邮箱、联系人手机、收件地址、邮政编码、买家ID、商家ID、描述、订单状态、订单备注、发货状态、折扣等属性。订单实体属性图如下所示。
图4.9 订单实体属性图
物流配送实体主要包括物流配送ID、订单号、商品名称、购买数量、交易总额、发货日期、配送订单、注册用户、收货地址、配送状态、签收状态、智能推荐、联系人名字、商家id等属性。物流配送实体属性图如下所示。

图4.10 物流配送实体属性图
订单售后实体主要包括订单售后ID、订单ID、订单号、商品id、商品标题、价格、原价、数量、总价、买家ID、商家ID、订单状态、售后状态、售后回复、售后类型、售后内容、售后凭证、积分等属性。订单售后实体属性图如下所示。
图4.11 订单售后实体属性图
本购物商城APP 全局E-R图如下所示。
图4.12 系统总体E-R图
数据库表设计的重点是将概念模型转换为实际的数据库结构,包括表的创建、字段的定义及数据类型的选择。每个实体通常对应于数据库中的一张表,而实体的属性则转化为表的列[10]。以下是系统的数据库表设计具体内容展示,在此主要罗列部分主要功能数据表结构。
表 4-1-business_user(商家用户)
| 编号 | 字段名 | 类型 | 长度 | 是否非空 | 是否主键 | 注释 |
| 1 | business_user_id | int | 是 | 是 | 商家用户ID | |
| 2 | merchant_name | varchar | 64 | 否 | 否 | 商家名称 |
| 3 | business_address | varchar | 64 | 否 | 否 | 商家地址 |
| 4 | business_phone | varchar | 16 | 否 | 否 | 商家电话 |
| 5 | examine_state | varchar | 16 | 是 | 否 | 审核状态 |
| 6 | user_id | int | 是 | 否 | 用户ID | |
| 7 | create_time | datetime | 是 | 否 | 创建时间 | |
| 8 | update_time | timestamp | 是 | 否 | 更新时间 |
表 4-2-cart(购物车)
| 编号 | 字段名 | 类型 | 长度 | 是否非空 | 是否主键 | 注释 |
| 1 | cart_id | int | 是 | 是 | 购物车ID | |
| 2 | title | varchar | 64 | 否 | 否 | 标题 |
| 3 | img | varchar | 255 | 是 | 否 | 图片 |
| 4 | user_id | int | 是 | 否 | 用户ID | |
| 5 | create_time | timestamp | 是 | 否 | 创建时间 | |
| 6 | update_time | timestamp | 是 | 否 | 更新时间 | |
| 7 | state | int | 是 | 否 | 状态:使用中,已失效 | |
| 8 | price | double | 是 | 否 | 单价 | |
| 9 | price_ago | double | 是 | 否 | 原价 | |
| 10 | price_count | double | 是 | 否 | 总价 | |
| 11 | num | int | 是 | 否 | 数量 | |
| 12 | goods_id | mediumint | 是 | 是 | 商品id | |
| 13 | type | varchar | 64 | 是 | 否 | 商品分类 |
| 14 | description | varchar | 255 | 否 | 否 | 描述 |
表 4-3-comment(评论)
| 编号 | 字段名 | 类型 | 长度 | 是否非空 | 是否主键 | 注释 |
| 1 | comment_id | int | 是 | 是 | 评论ID | |
| 2 | user_id | int | 是 | 是 | 评论人ID | |
| 3 | reply_to_id | int | 是 | 否 | 回复评论ID | |
| 4 | content | longtext | 4294967295 | 否 | 否 | 内容 |
| 5 | nickname | varchar | 255 | 否 | 否 | 昵称 |
| 6 | avatar | varchar | 255 | 否 | 否 | 头像地址 |
| 7 | create_time | timestamp | 是 | 否 | 创建时间 | |
| 8 | update_time | timestamp | 是 | 否 | 更新时间 | |
| 9 | source_table | varchar | 255 | 否 | 否 | 来源表 |
| 10 | source_field | varchar | 255 | 否 | 否 | 来源字段 |
| 11 | source_id | int | 是 | 否 | 来源ID |
表 4-4-coupon(优惠券)
| 编号 | 字段名 | 类型 | 长度 | 是否非空 | 是否主键 | 注释 |
| 1 | coupon_id | int | 是 | 是 | 优惠券ID | |
| 2 | coupon_user_id | int | 否 | 否 | 优惠券用户ID | |
| 3 | coupon_user_auth | varchar | 255 | 否 | 否 | 优惠券用户 |
| 4 | coupon_name | varchar | 255 | 否 | 否 | 优惠券名称 |
| 5 | coupon_price | int | 否 | 否 | 优惠券价格 | |
| 6 | coupon_price1 | int | 否 | 否 | 优惠券券后价格 | |
| 7 | coupon_time | varchar | 255 | 否 | 否 | 优惠券时间 |
| 8 | coupon_type | varchar | 255 | 否 | 否 | 优惠券类型 |
| 9 | create_time | timestamp | 否 | 否 | 创建时间 | |
| 10 | update_time | timestamp | 否 | 否 | 更新时间 |
表 4-5-forum(论坛)
| 编号 | 字段名 | 类型 | 长度 | 是否非空 | 是否主键 | 注释 |
| 1 | forum_id | mediumint | 是 | 是 | 论坛ID | |
| 2 | display | smallint | 是 | 否 | 排序 | |
| 3 | user_id | mediumint | 是 | 否 | 用户ID | |
| 4 | nickname | varchar | 16 | 否 | 否 | 昵称 |
| 5 | praise_len | int | 否 | 否 | 点赞数 | |
| 6 | hits | int | 是 | 否 | 访问数 | |
| 7 | title | varchar | 125 | 是 | 否 | 标题 |
| 8 | keywords | varchar | 125 | 否 | 否 | 关键词 |
| 9 | description | varchar | 255 | 否 | 否 | 描述 |
| 10 | url | varchar | 255 | 否 | 否 | 来源地址 |
| 11 | tag | varchar | 255 | 否 | 否 | 标签 |
| 12 | img | text | 65535 | 否 | 否 | 封面图 |
| 13 | content | longtext | 4294967295 | 否 | 否 | 正文 |
| 14 | create_time | timestamp | 是 | 否 | 创建时间 | |
| 15 | update_time | timestamp | 是 | 否 | 更新时间 | |
| 16 | avatar | varchar | 255 | 否 | 否 | 发帖人头像 |
| 17 | type | varchar | 64 | 是 | 否 | 论坛分类 |
| 18 | istop | int | 是 | 否 | 是否置顶 |
表 4-6-goods(商品信息)
| 编号 | 字段名 | 类型 | 长度 | 是否非空 | 是否主键 | 注释 |
| 1 | goods_id | mediumint | 是 | 是 | 产品ID | |
| 2 | title | varchar | 125 | 否 | 否 | 标题 |
| 3 | img | text | 65535 | 否 | 否 | 封面图 |
| 4 | description | varchar | 255 | 否 | 否 | 描述 |
| 5 | price_ago | double | 是 | 否 | 原价 | |
| 6 | price | double | 是 | 否 | 卖价 | |
| 7 | sales | int | 是 | 否 | 销量 | |
| 8 | inventory | int | 是 | 否 | 商品库存 | |
| 9 | type | varchar | 64 | 是 | 否 | 商品分类 |
| 10 | hits | int | 是 | 否 | 点击量 | |
| 11 | content | longtext | 4294967295 | 否 | 否 | 正文 |
| 12 | img_1 | text | 65535 | 否 | 否 | 主图1 |
| 13 | create_time | timestamp | 是 | 否 | 创建时间 | |
| 14 | update_time | timestamp | 是 | 否 | 更新时间 | |
| 15 | customize_field | text | 65535 | 否 | 否 | 自定义字段 |
| 16 | source_table | varchar | 255 | 否 | 否 | 来源表 |
| 21 | source_field | varchar | 255 | 否 | 否 | 来源字段 |
| 22 | source_id | int | 是 | 否 | 来源ID | |
| 23 | user_id | int | 否 | 否 | 添加人 | |
| 24 | integral | int | 否 | 否 | 积分 |
表 4-7-logistics_delivery(物流配送)
| 编号 | 字段名 | 类型 | 长度 | 是否非空 | 是否主键 | 注释 |
| 1 | logistics_delivery_id | int | 是 | 是 | 物流配送ID | |
| 2 | order_number | varchar | 64 | 否 | 否 | 订单号 |
| 3 | product_name | varchar | 64 | 否 | 否 | 商品名称 |
| 4 | purchase_quantity | varchar | 64 | 否 | 否 | 购买数量 |
| 5 | total_transaction_amount | double | 否 | 否 | 交易总额 | |
| 6 | the_date_of_issuance | date | 否 | 否 | 发货日期 | |
| 7 | delivery_number | varchar | 30 | 否 | 否 | 配送订单 |
| 8 | ordinary_users | int | 否 | 否 | 普通用户 | |
| 9 | shipping_address | varchar | 64 | 否 | 否 | 收货地址 |
| 10 | delivery_status | varchar | 64 | 否 | 否 | 配送状态 |
| 11 | signing_status | varchar | 64 | 否 | 否 | 签收状态 |
| 12 | recommend | int | 是 | 否 | 智能推荐 | |
| 13 | contact_name | varchar | 255 | 否 | 否 | 联系人名字 |
| 14 | merchant_id | int | 否 | 否 | 商家id | |
| 15 | create_time | datetime | 是 | 否 | 创建时间 | |
| 16 | update_time | timestamp | 是 | 否 | 更新时间 |
表 4-8-mall_center(商城中心)
| 编号 | 字段名 | 类型 | 长度 | 是否非空 | 是否主键 | 注释 |
| 1 | mall_center_id | int | 是 | 是 | 商城中心ID | |
| 2 | merchant_account_number | int | 否 | 否 | 商家账号 | |
| 3 | merchant_name | varchar | 64 | 否 | 否 | 商家名称 |
| 4 | business_address | varchar | 64 | 否 | 否 | 商家地址 |
| 5 | business_phone | varchar | 64 | 否 | 否 | 商家电话 |
| 6 | hits | int | 是 | 否 | 点击数 | |
| 7 | collect_len | int | 是 | 否 | 收藏数 | |
| 8 | comment_len | int | 是 | 否 | 评论数 | |
| 9 | cart_title | varchar | 125 | 否 | 否 | 标题 |
| 10 | cart_img | text | 65535 | 否 | 否 | 封面图 |
| 11 | cart_description | varchar | 255 | 否 | 否 | 描述 |
| 12 | cart_price_ago | double | 是 | 否 | 原价 | |
| 13 | cart_price | double | 是 | 否 | 卖价 | |
| 14 | cart_inventory | int | 是 | 否 | 商品库存 | |
| 15 | cart_type | varchar | 64 | 是 | 否 | 商品分类 |
| 16 | cart_content | longtext | 4294967295 | 否 | 否 | 正文 |
| 17 | cart_img_1 | text | 65535 | 否 | 否 | 主图1 |
| 18 | cart_img_2 | text | 65535 | 否 | 否 | 主图2 |
| 19 | cart_img_3 | text | 65535 | 否 | 否 | 主图3 |
| 20 | cart_img_4 | text | 65535 | 否 | 否 | 主图4 |
| 21 | cart_img_5 | text | 65535 | 否 | 否 | 主图5 |
| 22 | cart_integral | int | 否 | 否 | 积分 | |
| 23 | create_time | datetime | 是 | 否 | 创建时间 | |
| 24 | update_time | timestamp | 是 | 否 | 更新时间 |
表 4-10-order(订单)
| 编号 | 字段名 | 类型 | 长度 | 是否非空 | 是否主键 | 注释 |
| 1 | order_id | int | 是 | 是 | 订单ID | |
| 2 | order_number | varchar | 64 | 否 | 否 | 订单号 |
| 3 | goods_id | mediumint | 是 | 是 | 商品ID | |
| 4 | title | varchar | 255 | 否 | 否 | 商品标题 |
| 5 | img | varchar | 255 | 否 | 否 | 商品图片 |
| 6 | price | double | 是 | 否 | 价格 | |
| 7 | price_ago | double | 是 | 否 | 原价 | |
| 8 | num | int | 是 | 否 | 数量 | |
| 9 | price_count | double | 是 | 否 | 总价 | |
| 10 | norms | varchar | 255 | 否 | 否 | 规格 |
| 11 | type | varchar | 64 | 是 | 否 | 商品分类 |
| 12 | contact_name | varchar | 32 | 否 | 否 | 联系人姓名 |
| 13 | contact_email | varchar | 125 | 否 | 否 | 联系人邮箱 |
| 14 | contact_phone | varchar | 11 | 否 | 否 | 联系人手机 |
| 15 | contact_address | varchar | 255 | 否 | 否 | 收件地址 |
| 16 | postal_code | varchar | 9 | 否 | 否 | 邮政编码 |
| 17 | user_id | int | 是 | 否 | 买家ID | |
| 18 | merchant_id | mediumint | 是 | 否 | 商家ID | |
| 19 | create_time | timestamp | 是 | 否 | 创建时间 | |
| 20 | update_time | timestamp | 是 | 否 | 更新时间 | |
| 21 | description | varchar | 255 | 否 | 否 | 描述 |
| 22 | state | varchar | 16 | 是 | 否 | 订单状态 |
| 23 | remark | text | 65535 | 否 | 否 | 订单备注 |
| 24 | delivery_state | varchar | 16 | 否 | 否 | 发货状态 |
| 25 | vip_discount | double | 否 | 否 | 折扣 | |
| 26 | integral | int | 否 | 否 | 积分 | |
| 27 | buy_type | tinyint | 否 | 否 | 1-全额购买,2-积分兑换 |
表 4-11-order_after_sale(订单售后)
| 编号 | 字段名 | 类型 | 长度 | 是否非空 | 是否主键 | 注释 |
| 1 | order_after_sale_id | int | 是 | 是 | 订单售后ID | |
| 2 | order_id | int | 是 | 否 | 订单ID | |
| 3 | order_number | varchar | 64 | 否 | 否 | 订单号 |
| 4 | goods_id | mediumint | 是 | 否 | 商品id | |
| 5 | title | varchar | 255 | 否 | 否 | 商品标题 |
| 6 | price | double | 是 | 否 | 价格 | |
| 7 | price_ago | double | 是 | 否 | 原价 | |
| 8 | num | int | 是 | 否 | 数量 | |
| 9 | price_count | double | 是 | 否 | 总价 | |
| 10 | user_id | int | 是 | 否 | 买家ID | |
| 11 | merchant_id | mediumint | 是 | 否 | 商家ID | |
| 12 | state | varchar | 16 | 是 | 否 | 订单状态 |
| 13 | after_state | varchar | 16 | 否 | 否 | 售后状态 |
| 14 | after_state_reply | varchar | 255 | 否 | 否 | 售后回复 |
| 15 | type | varchar | 255 | 否 | 否 | 售后类型 |
| 16 | content_desc | varchar | 255 | 否 | 否 | 售后内容 |
| 17 | imgs | varchar | 1000 | 否 | 否 | 售后凭证 |
| 18 | create_time | timestamp | 是 | 否 | 创建时间 | |
| 19 | update_time | timestamp | 是 | 否 | 更新时间 | |
| 20 | integral | int | 否 | 否 | 积分 | |
| 21 | buy_type | tinyint | 否 | 否 | 1-全额购买,2-积分兑换 |
表 4-12-registered_user(注册用户)
| 编号 | 字段名 | 类型 | 长度 | 是否非空 | 是否主键 | 注释 |
| 1 | registered_user_id | int | 是 | 是 | 注册用户ID | |
| 2 | user_name | varchar | 64 | 否 | 否 | 用户姓名 |
| 3 | user_phone | varchar | 16 | 否 | 否 | 用户电话 |
| 4 | examine_state | varchar | 16 | 是 | 否 | 审核状态 |
| 5 | user_id | int | 是 | 否 | 用户ID | |
| 6 | create_time | datetime | 是 | 否 | 创建时间 | |
| 7 | update_time | timestamp | 是 | 否 | 更新时间 |
5.1 注册用户功能实现
5.1.1 用户注册模块
用户可以通过注册功能创建个人账户,便于使用系统提供的各项服务。用户在注册界面,填写用户名、密码、邮箱、手机号等基本信息,点击“注册”按钮,系统进行数据校验,若信息有效,则创建账户。界面如下图所示。

图5.1 用户注册界面
5.1.2 用户登录模块
用户通过登录功能访问其个人账户,享受个性化的服务。用户需在登录界面输入已注册的用户名或邮箱及密码进行登录。用户成功登录后,系统将用户引导至首页,显示个性化内容。若登录失败,系统会提示错误信息(如用户名或密码错误)。界面如下图所示。
图5.2 用户登录界面
5.1.3 首页模块
用户可以通过首页快速访问平台的主要功能模块,如最新商品、优惠活动、购物车等,便于快捷地进行浏览和购买。界面如下图所示。

图5.3 首页界面
5.1.4 商品信息模块
商品信息模块主要展示商品信息的商品信息,提供搜索功能,注册用户可浏览商品信息详情内容,可收藏商品信息信息,发表评论,支持热门推荐、今日推荐等(优先推荐购买过的商品内容),实现立即购买、加入购物车操作。界面如下图所示。
图5.4 商品信息界面
5.1.5 购物车模块
用户可将选购的商品添加到购物车中进行统一结算,同时查看购物车中的商品数量、价格等信息,进行修改或删除操作。界面如下图所示。

图5.5 购物车界面
5.1.6 我的模块
“我的”功能是用户的个人中心,提供账户信息管理、优惠券、积分、订单、收货地址和收藏等服务。用户可以编辑个人资料,查看和使用优惠券,管理积分与订单,更新收货地址,并收藏心仪商品,方便日后购买。这些功能使用户能够更轻松地管理个人信息和购物需求,提升使用体验。界面如下图所示。

图5.6 我的界面
5.2 管理员功能实现
5.2.1 后台首页模块
管理员通过后台首页快速查看系统的整体运行状况,包括平台统计、系统通知、用户数据和订单概况,为管理决策提供数据支持。界面如下图所示。
图5.7 后台首页界面
5.2.2 系统用户模块
管理员可以查看和管理系统中的所有用户信息,包括管理员、注册用户及商家用户,确保用户权限的合规性与操作的安全性。界面如下图所示。
图5.8 系统用户界面
管理员可在系统管理模块中管理轮播图的内容,定期更新广告素材、推广信息等,提高平台页面的吸引力和促销效果。界面如下图所示。
图5.9 系统管理界面
管理员可以管理平台上的购物资讯内容,包括资讯的分类、编辑和发布,提升用户的购物体验和平台内容的互动性。管理界面如下图所示。
图5.10 资源管理界面
管理员可以管理社交分享模块,设置分享的分类和内容,促进用户之间的互动和平台宣传,提高平台曝光率。管理界面如下图所示。
图5.11 交流管理界面
管理员通过“商城管理”功能全面管理平台的商品、订单、优惠券、会员等级等,确保商家运营规范、商品展示有序,并及时处理订单及售后问题,优化平台运营效率。界面如下图所示。
图5.12 商城管理界面
5.3.1 后台首页模块
商家通过后台首页查看整体平台运营情况,包括系统通知、订单处理、商品管理等模块的快速入口,为商家提供一目了然的工作界面,帮助其高效管理日常业务。界面如下图所示。
图5.13 后台首页界面
5.3.2 订单列表模块
商家通过订单列表查看并管理所有订单的详细信息,包括订单状态、支付情况、配送进度等,便于及时处理客户需求。界面如下图所示。
图5.14 订单列表界面
商家通过订单售后管理模块处理客户的售后申请,包括退货、换货和退款等事务,保障客户权益并提升客户满意度。界面如下图所示。
图5.15订单售后界面
商家可创建和管理优惠券活动,设置优惠券的有效期、适用商品和折扣力度等,吸引顾客参与购物并提高平台的销售额。界面如下图所示。
图5.16 优惠券界面
测试的主要目的是确保系统的功能和性能满足预期的需求,同时识别和修复潜在的缺陷。通过系统测试,可以验证各个功能模块的正确性和稳定性,确保系统在不同使用场景下的表现符合设计要求。测试目的包括确认系统功能的完整性、验证数据处理的准确性、评估系统的性能和安全性。测试还可以提高用户满意度,保证用户在使用系统时获得流畅和可靠的体验。通过全面的测试,可以降低后期维护成本,减少系统上线后出现故障的风险,从而保障系统的长期稳定运行。
在本系统中,测试方法主要依赖于测试用例的设计与执行。测试用例是根据系统需求文档编写的,覆盖所有功能模块及其边界情况[11]。每个测试用例包含输入数据、预期结果和实际结果的对比,以验证系统的功能是否按预期工作。
用户注册功能测试用例表是用来验证用户能否成功注册成为系统用户的测试用例。用户注册功能测试用例如下表所示。
表6.1 用户注册功能测试用例
| 测试描述 | 测试用例 | 预期结果 | 结论 |
| 正常用户注册 | 根据提示输入完整正确的注册信息并点击注册 | 注册成功,跳转至登录页面 | 与预期一致 |
| 注册时用户名已存在 | 输入已存在的用户名 | 提示用户名已存在 | 与预期一致 |
| 注册时邮箱格式错误 | 输入无效的邮箱格式 | 提示邮箱格式错误 | 与预期一致 |
| 注册时必填信息未填写 | 注册信息未填写完整 | 提示请输入完整信息 | 与预期一致 |
用户登录功能测试用例表是用来验证用户能否成功登录成为系统用户的测试用例。用户登录功能测试用例如下表所示。
表6.2 用户登录功能测试用例
| 测试描述 | 测试用例 | 预期结果 | 结论 |
| 正常用户登录 | 输入正确的用户名和密码 | 登录成功,跳转至系统首页 | 与预期一致 |
| 登录时用户名错误 | 输入错误的用户名 | 提示用户名或密码错误 | 与预期一致 |
| 登录时密码错误 | 输入错误的密码 | 提示用户名或密码错误 | 与预期一致 |
商品信息管理功能测试用例表是用来验证管理员能否正确管理商品信息信息的测试用例。商品信息管理功能测试用例如下表所示。
表6.3 商品信息管理功能测试用例
| 测试描述 | 测试用例 | 预期结果 | 结论 |
| 商品信息查看功能测试 | 打开商品信息管理页面 | 页面正常加载,显示商品信息列表及操作选项 | 与预期一致 |
| 商品信息搜索功能测试 | 输入关键字搜索特定商品信息内容 | 目标商品信息成功显示在界面中 | 与预期一致 |
| 商品信息添加功能测试 | 点击添加商品信息,输入添加内容并提交 | 成功加载到商品信息添加界面,信息输入并保存添加成功 | 与预期一致 |
| 商品信息修改功能测试 | 选择修改商品信息内容,输入修改内容并提交 | 加载到目标商品信息编辑界面,信息输入并保存更新成功 | 与预期一致 |
| 商品信息删除功能测试 | 选择商品信息内容,点击删除按钮 | 商品信息成功从商品信息列表中删除 | 与预期一致 |
| 商品信息审核功能测试 | 选择商品信息内容,点击审核,更新审核状态并提交 | 商品信息审核状态更新成功,并显示在前台页面 | 与预期一致 |
立即购买功能测试用例表是用来验证用户能否正确完成立即购买操作的测试用例。立即购买功能测试用例表如下表所示。
表6.4 立即购买功能测试用例
| 测试项 | 测试用例 | 预期结果 | 结论 |
| 立即购买界面显示功能测试 | 打开目标商品信息详情页面,点击立即购买 | 页面正常加载,并成功进入立即购买界面。 | 与预期一致 |
| 立即购买信息输入功能测试 | 填写输入立即购买内容,点击提交 | 信息成功输入并保存,页面提示信息提交成功 | 与预期一致 |
| 立即购买信息查看功能测试 | 打开我的订单页面 | 页面正常加载,显示我的订单列表及操作选项 | 与预期一致 |
| 立即购买支付功能测试 | 打开我的订单页面,点击支付,完成支付操作 | 页面正常加载,成功进入支付界面,提示支付成功 | 与预期一致 |
加入购物车功能测试用例表是用来验证用户能否成功完成加入购物车操作的测试用例。加入购物车功能测试用例表如下表所示。
表6.5 加入购物车功能测试用例
| 测试项 | 测试用例 | 预期结果 | 结论 |
| 加入购物车功能测试 | 打开目标商品信息详情页面,点击加入购物车 | 提示商品已加入购物车。 | 与预期一致 |
| 加入购物车信息查看功能测试 | 打开我的购物车页面 | 页面正常加载,显示加入购物车列表及操作选项 | 与预期一致 |
| 购物车商品删除功能测试 | 打开我的购物车页面,选择购物车商品内容,点击删除按钮 | 商品成功从我的购物车列表中删除 | 与预期一致 |
| 购物车商品支付功能测试 | 打开加我的购物车页面,选择商品点击支付,完成支付操作 | 页面正常加载,成功进入支付界面,提示支付成功 | 与预期一致 |
订单售后管理功能测试用例表是用来验证管理员能否正确管理订单售后信息的测试用例。订单售后管理功能测试用例如下表所示。
表6.6 订单售后管理功能测试用例
| 测试描述 | 测试用例 | 预期结果 | 结论 |
| 订单售后查看功能测试 | 打开订单售后管理页面 | 页面正常加载,显示订单售后列表及操作选项 | 与预期一致 |
| 订单售后搜索功能测试 | 输入关键字搜索特定订单售后内容 | 目标订单售后成功显示在界面中 | 与预期一致 |
| 订单售后添加功能测试 | 点击添加订单售后,输入添加内容并提交 | 成功加载到订单售后添加界面,信息输入并保存添加成功 | 与预期一致 |
| 订单售后修改功能测试 | 选择修改订单售后内容,输入修改内容并提交 | 加载到目标订单售后编辑界面,信息输入并保存更新成功。 | 与预期一致 |
| 订单售后删除功能测试 | 选择订单售后内容,点击删除按钮 | 订单售后成功从订单售后列表中删除 | 与预期一致 |
| 订单售后审核功能测试 | (管理员)选择订单售后内容,点击审核,更新审核状态并提交 | 订单售后审核状态更新成功,并显示在前台页面 | 与预期一致 |
通过对用户注册、用户登录、商品信息管理、立即购买、加入购物车、订单售后管理等核心功能的测试,所有关键功能模块均能按照预期工作,系统主要业务逻辑和操作无误。用户能够成功注册并登录系统,浏览商品信息,实现立即购买、加入购物车等操作。管理员可以快速增改删查商品信息,相关负责人员(管理员)能够成功审核订单售后申请,审核通过的信息成功显示在系统前台。用户可以正常进行购物操作,提交并支付订单。同时在测试过程中未发现明显的用户体验问题,所有操作均能够顺利完成且反馈及时准确。同时,系统能够在不同操作下保持稳定运行,未出现异常崩溃或数据丢失现象。
本系统基于SpringBoot框架开发,旨在为商家、管理员和用户提供一个高效、便捷且功能全面的在线购物平台。通过模块化的系统设计,涵盖了商品管理、订单处理、支付功能、用户管理、优惠券、会员等级、社交分享及售后服务等核心模块。商家可以通过后台管理系统高效地管理商品、处理订单、配置优惠活动并提供优质的售后服务;管理员则可以全局管理平台用户、商家、商品、订单、公告等信息,确保平台的稳定运行和良性运营;而用户则享有简单直观的购物体验,包括商品浏览、购物车、订单查询、支付、优惠券使用、积分兑换、社交分享等功能。
系统采用了前后端分离的设计模式,前端基于HTML、CSS、JavaScript等技术实现,后端使用SpringBoot框架,结合MySQL数据库进行数据存储,确保了系统的高效性、可维护性和可扩展性。通过SpringBoot的自动化配置和快速开发特性,本系统在开发周期和效率上有了显著提升,同时提供了高效的API接口,便于未来功能的扩展与第三方服务的集成。
此外,系统在用户体验方面进行了精心设计,确保界面简洁直观,操作流畅,功能丰富,能够满足现代电商平台对便捷性、易用性及安全性的高要求。通过系统化的设计与实现,本平台有效解决了传统电商平台在商品管理、订单追踪、用户体验等方面的痛点,具有较强的市场竞争力。未来,本系统可根据需求进一步扩展更多功能,如移动端应用开发、数据分析与推荐算法等,为平台的长期发展提供了可持续的技术支持。
- 冯志林.Java EE程序设计与开发实践教程[M].机械工业出版社:202105.353.
- 尹应荆.JAVA编程语言在计算机软件开发中的应用[J].石河子科技,2023,(05):45-47.
- 刘江涛,王亮亮,吴庆茹,等.基于B/S模式的铁路勘测设计案例信息化管理系统设计与实现[J].铁路计算机应用,2021,30(03):32-35.
- 张丹丹,李弘.基于B/S架构的办公管理系统设计与开发[J].铁路通信信号工程技术,2024,21(09):44-48+106.
- 王志亮,纪松波.基于SpringBoot的Web前端与数据库的接口设计[J].工业控制计算机,2023,36(03):51-53.
- 熊永平.基于SpringBoot框架应用开发技术的分析与研究[J].电脑知识与技术,2021,15(36):76-77.
- 李艳杰.MySQL数据库下存储过程的综合运用研究[J].现代信息科技,2023,7(11):80-82+88.
- 陈倩怡,何军.Vue+Springboot+MyBatis技术应用解析[J].电脑编程技巧与维护,2020,(01):14-15+28.
- 周晓玉,崔文超.基于Web技术的数据库应用系统设计[J].信息与电脑(理论版),2023,35(09):189-191.
- 马艳艳,吴晓光.计算机软件与数据库的设计策略分析[J].电子技术,2024,53(05):104-105.
- 李俊萌.计算机软件测试技术与开发应用策略分析[J].信息记录材料,2023,24(03):50-52.
- Paritosh D ,Karunya C ,Erose S , et al.Towards a better understanding of customer satisfaction with shopping mall food courts[J].Journal of Hospitality and Tourism Insights,2025,8(5):1867-1884.
- AV Access Unveils the Advanced 4KVW14/4KVW24 4K Video Wall Processors for Stunning Visuals in Shopping Malls and Exhibitions[J].M2 Presswire,2025,
- Adetoro Y A ,Boitumelo R ,Margaret N .Defining Newtown user satisfaction in a shopping mall[J].Journal of Corporate Real Estate,2025,27(1):69-89.
- 向育程,段元梅.基于Java的网上商城系统[J].电脑编程技巧与维护,2024,(08):32-34.DOI:10.16184/j.cnki.comprg.2024.08.013.
- 郑智心.基于Android的网络商城APP的设计与实现[C]//天津市电子学会.第三十八届中国(天津)2024’IT、网络、信息技术、电子、仪器仪表创新学术会议论文集.天津市武清区大孟庄镇人民政府;,2024:26-29.DOI:10.26914/c.cnkihy.2024.014474.
- 任建新,王一鸣,李鑫,等.基于Java Web的智慧商城购物系统设计[J].信息技术与信息化,2022,(07):23-27.
- 朱琨日.高性能智能商城系统架构设计与实现[D].桂林电子科技大学,2022.DOI:10.27049/d.cnki.ggldc.2022.000395.
- 金加卫,苗慧勇,张帅兵.网购平台消费者购物行为影响因素研究——基于京东商城数据检验[J].华北理工大学学报(社会科学版),2022,22(03):35-42.
- 焦自程.基于uni-app框架的购物商城小程序的设计与实现[J].信息与电脑(理论版),2022,34(08):168-170.
- 杜雨荃,王晓菊,田立勤.基于微信小程序的网上购物系统的设计与实现[J].网络安全技术与应用,2022,(04):60-62.
- 杨师师.天猫商城网络购物节的返利策略研究[D].重庆交通大学,2022.DOI:10.27671/d.cnki.gcjtc.2022.000671.
- 何贵涛.A线上购物商城服务营销优化研究[D].广西大学,2021.DOI:10.27034/d.cnki.ggxiu.2021.000355.
- 王磊,蜂鹰购物商城APP.陕西省,西安尊迎网络科技有限公司,2020-11-01.
- 桂林.注意力经济下小红书APP流量变现研究[D].广东技术师范大学,2020.DOI:10.27729/d.cnki.ggdjs.2020.000126.
在本项目的实施过程中,我得到了许多人的支持与帮助,深感感激。衷心感谢我的指导老师,在项目的初期给予了宝贵的建议,并在整个过程中提供了细致的指导。老师的专业知识和严谨态度一直是我不断前行的动力源泉,每一次的讨论都让我对项目有了更加深刻的理解,帮助我解决了许多技术难题。
同时,我要感谢参与用户测试的同学们。你们的反馈与建议为系统的优化提供了重要的参考,帮助我们更好地理解用户需求。正是你们的参与,让我们能够不断改进,提升系统的用户体验。
感谢我的家人和朋友,你们的理解和鼓励让我在项目过程中保持积极的心态。在面对挑战时,我总能感受到你们的支持,重新获得前进的力量。
此外,感谢所有在我职业发展过程中给予帮助的人,每一次交流都让我受益匪浅,拓宽了视野,使我在这条道路上更加坚定。项目的完成,不仅是我个人努力的成果,也是大家共同支持与合作的结果。衷心感谢所有关心与帮助我的人,希望未来我们能够继续携手,创造更多的价值和成就。
系统核心代码设计
用户注册
注册页UserController.java,传入user对象,并将"user_id"、 "state"、 "user_group"、"login_time"、"phone"、"phone_state"、 "username"、"nickname"、"password"、"email"、"email_state"、"avatar"、"create_time"输入,重点是 "username"、"nickname"、"password"必须输入,通过获取username,数据库查询是否有该用户,如果存在,则提示“用户已存在”,否则执行将UserId置为空(数据库表中该字段已设置自动递增),代码如图所示。
注册核心代码图
用户登录
登录页,首先传入"username"、"email"、"phone"、"password",用户可通过用户名、邮箱、手机号进行登陆,通过判断resultList来确定查询结果,然后执行查询用户组UserGroup,用户组里面不存在,依然报“用户不存在”,执行完以上代码,最后涉及到用户带有“审核”的,会查询examine_state(用户的审核状态),数据库表user_group中含有source_table和source_field进行查询,以上步骤完成,对输入的密码进行存储Token到数据库,匹对账号和密码,数据库中的AccessToken为令牌,用于身份认证,代码如图所示。
用户登录核心代码图
修改密码
修改密码,通过请求data,获取旧密码,并将新密码重新赋值,期间都是需要通过加密,代码如图所示。
修改密码核心代码图
修改数据
修改一个数据,原理与add基本一致,不同点在于通过readConfig()读取关键字,以及通过readQuery()获取URL后面?指定位置的标识,转成Map对象后,执行update操作,同样通过拼接的sql语句执行,执行过程读取query,toWhereSql()语句完成数据库操作,body为修改对象的值,代码如图所示。
修改数据核心代码图
删除数据
删除一条数据,通过readQuery(),获取URL后面的对象地址,删除FROM具体的table,query删除查询FindConfig语句,代码如图示。
删除数据核心代码图
获取列表
通过请求的参数获取列表数据,代码如图所示。
获取列表核心代码图
图片上传
通过请求的参数获取列表数据,代码如图所示。
图片上传核心代码图
2356

被折叠的 条评论
为什么被折叠?



