摘 要
随着全球食品安全问题的日益严峻和消费者对食品质量要求的不断提高,冷链物流作为保障食品质量和安全的关键环节,在食品行业中扮演着越来越重要的角色。冷链物流系统通过确保食品在运输和存储过程中处于适宜的温度和湿度环境,从而防止食品质量劣变和保障消费者的健康安全。为了提高食品冷链物流的管理效率、透明度以及安全性,本文设计并实现了一套基于Spring Boot框架的食品冷链物流信息管理系统。
该系统采用现代信息技术,整合了食品冷链物流中的关键环节,涵盖了顾客用户管理、货物仓库管理、货物订单管理、运输记录管理以及签收记录管理等模块。系统的架构采用前后端分离的设计思想,后端使用Spring Boot框架进行高效的数据处理,前端采用现代Web技术开发,提供直观、简洁的用户界面,使用户能够快速、便捷地进行操作。
在运输过程中,系统能够实时监控温度、湿度等冷链数据,确保运输的食品始终处于符合规定标准的环境中。此外,系统提供的运输记录管理功能使管理员、顾客和运输员能够实时跟踪货物的运输状态,进一步提高了物流过程的透明度和安全性。顾客可以通过系统查询订单状态、运输进度及签收记录,确保食品的安全性和质量;运输员则能够管理运输任务、温控监控、设备管理等内容,确保冷链环境的稳定性。
通过该系统的实现,不仅提升了冷链物流管理的效率,降低了运营成本,还增强了食品安全监控能力,为食品冷链物流行业的数字化转型提供了有力支持。此外,系统的高扩展性为未来冷链物流行业的技术创新和发展提供了良好的基础。
关键词:食品冷链;Spring Boot;运输记录;物流管理
Abstract
With the increasingly severe global food safety issues and the continuous improvement of consumers' requirements for food quality, cold chain logistics, as a key link in ensuring food quality and safety, plays an increasingly important role in the food industry. The cold chain logistics system ensures that food is in a suitable temperature and humidity environment during transportation and storage, thereby preventing food quality deterioration and safeguarding consumer health and safety. In order to improve the management efficiency, transparency, and safety of food cold chain logistics, this article designs and implements a food cold chain logistics information management system based on the Spring Boot framework.
This system adopts modern information technology and integrates key links in food cold chain logistics, covering modules such as customer user management, goods warehouse management, goods order management, transportation record management, and delivery record management. The architecture of the system adopts the design concept of front-end and back-end separation. The back-end uses the Spring Boot framework for efficient data processing, and the front-end is developed using modern web technology, providing an intuitive and concise user interface that allows users to operate quickly and conveniently.
During transportation, the system can monitor real-time cold chain data such as temperature and humidity to ensure that the transported food is always in an environment that meets the prescribed standards. In addition, the transportation record management function provided by the system enables administrators, customers, and transporters to track the real-time transportation status of goods, further improving the transparency and safety of the logistics process. Customers can check the order status, transportation progress, and delivery records through the system to ensure the safety and quality of food; Transporters can manage transportation tasks, temperature control monitoring, equipment management, and ensure the stability of the cold chain environment.
The implementation of this system not only improves the efficiency of cold chain logistics management, reduces operating costs, but also enhances food safety monitoring capabilities, providing strong support for the digital transformation of the food cold chain logistics industry. In addition, the high scalability of the system provides a solid foundation for technological innovation and development in the future cold chain logistics industry.
Keywords:Food cold chain; Spring Boot; Transportation records; physical distribution management
1 前 言
1.1 研究背景和意义
1.2 国内外研究现状
1.3 论文结构与章节安排
2 关键技术
2.1 Java
2.2 MySQL
2.3 Spring Boot框架
2.4 B/S模式
3 系统分析
3.1 可行性分析
3.1.1 技术可行性
3.1.2 经济可行性
3.1.3 操作可行性
3.2 功能需求分析
3.3 系统性能分析
3.4 系统流程分析
4 系统设计
4.1 系统架构设计
4.2 功能模块设计
4.3 数据库设计
4.3.1 E-R图
4.3.2 数据库表结构设计
5 系统实现
5.1 顾客用户模块
5.1.1 用户登录界面
5.1.2 用户注册界面
5.1.3 货物仓库管理界面
5.1.4 货物订单管理界面
5.1.5 运输记录管理界面
5.2 运输员模块
5.2.1 货库仓库管理界面
5.2.2 冷链登记管理界面
5.2.3 车辆信息管理界面
5.2.4 设备信息管理界面
5.3 后台管理员模块
5.3.1 系统用户界面
5.3.2 货物类型管理界面
5.3.3 货物订单管理界面
5.3.4 运输记录管理界面
5.3.5 车辆信息管理界面
6 系统测试
6.1 系统测试的目的
6.2 系统测试用例
6.3 系统测试结果
结束语
参考文献
致 谢
1 绪论
随着全球经济的快速发展和人民生活水平的不断提高,食品消费需求的多样化和质量要求不断提升,特别是对食品安全的关注日益加重。食品作为一种特殊的商品,其在运输、存储和配送过程中的质量与安全直接关系到消费者的健康,尤其是易腐食品,如生鲜、海鲜、乳制品等[1]。因此,冷链物流作为保障这些食品质量的关键环节,逐渐成为食品行业不可或缺的组成部分。食品冷链物流是指在整个供应链中,食品从生产到消费的各个环节中都必须维持在适宜的低温环境下,以确保食品的新鲜度与安全性。然而,传统的冷链物流管理方式存在着信息孤岛、温控监控不及时、货物跟踪不精准等问题,这导致食品质量难以得到有效保障,运输过程中也容易出现温控异常、货物丢失等情况。因此,开发高效、精确、实时的食品冷链物流信息管理系统,成为行业发展的迫切需求。通过信息化管理,利用现代物联网、大数据、云计算等技术手段,可以实时监控食品在运输过程中各项数据,如温度、湿度等,确保食品始终处于适宜的储存和运输环境中,从而提升整个冷链物流过程的效率和食品安全性[2]。
1.2研究意义
食品冷链物流信息管理系统的研究和开发,不仅能够提高物流企业的管理水平,降低操作成本,提升工作效率,同时还能保障消费者的食品安全,符合现代社会对食品安全和质量管理的高标准要求。通过构建一个集成化的管理系统,能够让顾客用户、运输员和管理员之间实现信息共享与协作,从货物仓库管理、运输记录管理、冷链登记管理到签收记录管理,整个系统能够实时监控和管理物流过程中的每个环节。顾客用户可以及时了解订单状态,运输员可以确保温控要求的执行,管理员则可以通过后台对整个系统进行统一管理和优化[3]。
本研究的意义在于通过对食品冷链物流信息管理系统的深入研究,设计出一种高效、智能化的管理平台,帮助冷链物流企业提高运营效率、降低运输过程中的食品安全风险,并且提升食品质量控制的透明度[4]。此外,本系统的开发还可以为食品行业的冷链物流管理提供理论支持和实践指导,对推动食品行业物流信息化建设、提升行业整体水平具有重要意义。
在国内,食品冷链物流信息管理系统的研究已经取得了显著进展,尤其是在物联网、大数据和人工智能等信息技术的应用方面。随着国内冷链物流市场的快速发展,许多学者开始关注如何通过信息技术提升冷链物流的效率与安全性。李丹(2023)在研究中提出,基于物联网的供应链信息管理系统可以实现冷链物流全过程的实时监控,通过传感器和数据采集技术,精确监控温湿度等关键指标,从而确保食品在运输和储存过程中不受损坏,提升冷链物流的安全性[5]。此外,冷链物流的管理系统不仅关注温控的实时监控,还在仓储、运输等环节的调度管理上进行了优化,李伟(2024)探讨了在ERP系统下如何优化企业仓储物流管理,以提高仓储效率和减少资源浪费[6]。在冷链物流的具体应用中,张新(2024)研究了冷链物流管理的优化策略,强调通过集成信息系统,提升冷链物流各环节的协同效率,尤其是在多方协作和信息共享方面的优势[7]。这些研究表明,国内在冷链物流信息管理方面的研究已经从基础的技术应用逐步过渡到系统集成和管理优化,提升了物流效率、减少了食品安全风险。
在国外,食品冷链物流信息管理系统的研究已经取得了较为成熟的应用,并且在一些发达国家和地区得到了广泛的推广。国外的研究通常侧重于技术创新与系统集成,尤其是区块链、物联网、云计算等先进技术在冷链物流中的应用。Zhang等(2024)提出,通过部署物联网传感器和云平台,实现了冷链物流全过程的实时监控和数据共享,这不仅提升了食品安全性,还优化了物流过程中的资源利用[8]。
在供应链管理方面,Wang等(2024)探讨了基于ERP系统的冷链物流仓储管理模式,通过集成信息系统,优化了库存管理和配送流程,减少了冷链物流过程中可能出现的延误和误差,提高了整体配送效率[9]。此外,国外研究还强调了冷链物流信息管理的智能化和自动化发展。通过结合大数据分析与人工智能技术,许多研究开始探索如何通过数据预测和决策支持系统,提高冷链物流系统的响应速度和决策精准性。例如,Shen和Li(2023)研究了冷链物流中的智能调度系统,提出利用大数据技术进行智能预测和优化调度,从而提高运输过程的时效性和准确性。
总体来看,国外在食品冷链物流信息管理系统的研究中,已经从单一技术应用逐步发展为多技术融合、系统优化的方向,尤其是在技术创新、安全性保障和智能化管理方面具有较高的应用价值。通过技术整合和跨行业应用,国外的冷链物流信息管理系统在全球范围内得到推广,为其他国家和地区提供了宝贵的经验。
1.4论文结构与章节安排
本文共分为六章,章节内容安排如下:
第一章:前言,主要介绍食品冷链物流信息管理系统领域研究的背景和意义,概述国内外研究的现状。
第二章:关键技术,主要探讨和说明实现食品冷链物流信息管理系统的关键技术。
第三章:系统分析,主要从食品冷链物流信息管理系统的可行性、功能、性能等方面进行分析,为后续系统设计提供理论支持。
第四章:系统设计,主要对食品冷链物流信息管理系统功能模块、数据库进行功能设计。
第五章:系统实现,主要介绍了食品冷链物流信息管理系统的功能、系统界面的实现。
第六章:系统测试,主要对食品冷链物流信息管理系统进行测试,验证功能完整性、稳定性和安全性,评估系统在实际运行中的性能表现。
结束语。总结全文研究内容,提出对食品冷链物流信息管理系统领域未来发展的展望和建议,指出研究的不足和可优化之处,为相关领域的进一步探索提供参考。
2.1Java
Java是一种跨平台的编程语言,广泛用于开发各种类型的应用程序,包括Web应用、移动应用和大型软件系统。在美术馆预约管理系统中,Java通常用于后端开发,提供强大的处理能力和稳定性。同时Java是一种面向对象的编程语言,支持封装、继承和多态等特性,使代码更易于维护和重用。还拥有丰富的标准库和第三方框架,如Spring、Hibernate等,可以大大提高开发效率。
2.2B/S模式
B/S模式(Browser/Server模式)是一种网络应用架构,其中浏览器(Browser)作为客户端与服务器(Server)进行通信[10] 。这种模式使用户可以通过普通的Web浏览器访问应用程序,而无需安装额外的客户端软件。用户通过浏览器发送请求,服务器接收并处理这些请求,然后将结果返回给浏览器显示给用户。在美术馆预约管理系统中,Spring Boot结合B/S模式的优势包括跨平台的兼容性,用户可以在不同操作系统和设备上访问应用程序[11] 。维护和部署也更为简便,并且能够实现较高的安全性,因为服务器端控制了应用程序和数据的访问权限。
2.3Spring Boot框架
Spring Boot是一个用于构建微服务的Java框架,简化了Spring应用程序的开发和部署过程[12]。Spring Boot通过自动配置和约定优于配置的理念,简化了Spring应用程序的开发过程,使开发者可以更快地构建和部署应用程序。拥有丰富的生态系统,如Spring Cloud、Spring Security等,可以满足各种企业级应用的需求[13]。在美术馆预约管理系统中,Spring Boot可以帮助开发团队快速搭建后端服务,并实现各种功能模块的集成和管理。
2.4MySQL
MySQL是一种流行的开源关系型数据库管理系统,用于存储和管理数据。在美术馆预约管理系统中,MySQL可以用于数据存储、数据查询和数据管理等方面,用户可以免费使用和修改源代码,为平台提供可靠和高性能的数据库支持[14]。MySQL支持多种存储引擎,如InnoDB和MyISAM,可以根据不同的应用场景选择合适的存储引擎,提高性能;提供了多种数据安全机制,如用户权限管理、数据加密和备份恢复等,保证数据的安全性[15]。
3 系统分析
3.1可行性分析
3.1.1技术可行性
从技术角度来看,Spring Boot作为一种轻量级、快速构建的Java框架,能够提高开发效率,降低系统的复杂程度,易于维护和升级。同时,MySQL作为关系型数据库,能够支持平台数据的存储与管理,保障系统的稳定性和高效性。因此,本系统具有技术可行性。
考虑到Springboot、Vue、MyBatis Plus及MySQL等均为开源技术,无需支付高昂的许可费用,大大降低了系统的开发成本。同时,这些技术拥有广泛的用户群体和成熟的社区支持,便于获取技术支持和资源共享。此外,系统的实施将显著提升用户体验,从而带来潜在的经济效益。因此,从经济角度来看,该系统的开发同样具备可行性。
系统设计应遵循用户友好原则,确保用户能够轻松上手并高效使用。通过合理的界面布局、直观的操作流程以及详尽的帮助文档,可以大大降低用户的学习成本,提高系统的操作可行性。此外,系统还应具备完善的权限管理和数据安全机制,确保操作的安全性和合规性。
从技术、经济知操作三个维度来看,食品冷链物流信息管理系统的开发均具备高度的可行性。
(一)顾客用户角色用例如下图所示。

图3.1顾客用户用例图
顾客用户具体功能说明如下所示。
后台首页:顾客用户可以通过后台首页查看相关的最新信息。
货物仓库管理:顾客用户能够查看仓库详情,了解货物的库存状况和入库情况,以便于选择和下单。
货物订单管理:顾客用户可以查看自己的订单状态、订单详情以及历史订单记录,进行订单的查询、取消等操作,确保订单信息清晰明了。
运输记录管理:顾客用户能够实时跟踪订单货物的运输进度,查看运输状态、预计到达时间以及运输过程中出现的任何问题,确保货物按时安全送达。
冷链登记管理:顾客用户可以查看运输过程中的温控数据,确保食品在运输过程中始终保持适当的温度和湿度,保障食品的质量和安全。
签收记录管理:顾客用户可以查看和确认货物的签收记录,确保货物按时到达并完成签收,如遇异常情况可以及时进行处理。
(二)运输员角色用例如下图所示。
图3.2运输员用例图
运输员具体功能说明如下所示。
后台首页:运输员可以通过后台首页查看个人信息、当前待执行的运输任务、运输状态更新以及其他相关的信息,方便管理日常工作。
货物仓库管理:运输员可以查看货物仓库中的物品信息,确认待运输的货物情况,并根据仓库管理提供的信息,安排货物的提取和配送。
运输记录管理:运输员可以实时查看运输任务的详细记录,包括货物运输的起止地点、运输进度、运输状态以及任何异常情况的处理,确保运输过程的可追溯性。
冷链登记管理:运输员负责确保运输过程中货物的温控要求符合规定,并及时记录温度、湿度等数据,确保冷链条件的稳定,防止食品质量受损。
签收记录管理:运输员可以在货物到达目的地后,查看和更新签收记录,确保顾客能够确认收货,处理可能的签收异常情况。
车辆信息管理:运输员负责管理运输车辆的使用情况,包括查看和更新车辆的状态、维护记录、行驶路线等,确保运输车辆的良好运行,满足冷链运输的要求。
设备信息管理:运输员需要监控冷链运输设备的运行状态,包括温控设备、冷藏车等,确保设备正常运作,保障食品在运输过程中的温控环境。
(三)管理员角色用例如下图所示。
图3.3管理员用例图
系统后台管理端管理员具体功能说明如下所示。
系统用户管理:管理员可以管理不同类型的用户账户,包括管理员、顾客用户和运输员,负责账户的创建、权限分配和删除等操作。
货物仓库管理:管理员负责对货物仓库进行管理,包括仓库的基本信息维护、货物入库和出库记录的管理、仓库容量的监控等,确保仓库资源的合理利用。
货物类型管理:管理员可以定义和管理各种货物的类型,设置不同类型货物的储存、运输要求,以便于后续的物流调度和管理。
货物订单管理:管理员可以查看、审核和更新顾客下单的货物订单,确保订单的正确执行和货物的及时配送。
运输记录管理:管理员可以查看并管理运输过程中的记录,监控运输进度、实时温控数据以及运输设备状态,确保冷链环境的稳定。
冷链登记管理:管理员负责冷链运输过程中的温控监测数据的登记,确保所有运输的食品始终符合温控标准,防止出现温控异常问题。
签收记录管理:管理员可以查看顾客的签收记录,确保货物按时、安全送达,并及时处理可能出现的签收异常。
货物入库管理:管理员可以对货物入库进行管理,记录货物的入库时间、数量、仓储位置等,确保库存的实时更新与准确性。
车辆信息管理:管理员负责管理运输车辆的基本信息、维护记录、运输任务分配等,确保车辆的正常运行。
设备信息管理:管理员需要监控冷链运输设备的运行状况,如温控设备、冷藏车设备等,确保设备运行良好,以保证食品运输的质量。
对于食品冷链物流信息管理系统的设计与实现,下面是系统性能分析表:
表3.1性能需求表
|
项目 |
内容 |
|
响应时间 |
系统对用户请求的响应时间需在500ms以内 |
|
并发用户数 |
系统需要支持1000个并发用户同时访问 |
|
吞吐量 |
系统每秒需要处理1000个请求 |
|
可用性 |
系统需要保证每月99.9%的可用性 |
|
数据安全 |
用户敏感数据需要加密存储,并支持数据库备份和恢复 |
|
数据一致性 |
系统中的数据操作需保证ACID特性,确保数据一致性 |
|
扩展性 |
系统需要支持水平扩展,能够方便地增加服务器节点以应对高请求量 |
|
可维护性 |
系统代码需要清晰易懂、结构良好,方便维护和修改 |
|
日志记录 |
系统需要记录用户操作日志、异常日志以及系统运行日志 |
|
监控报警 |
系统需要实时监控运行状态,当系统异常时能够及时发送警报通知相关人员 |
|
缓存设置 |
针对频繁使用的数据,系统需要进行合适的缓 |
(1)管理员操作流程
首先,管理员登录后台首页,进入系统。接着,管理员可以管理系统中的用户账户,包括创建、修改或删除管理员、顾客用户和运输员账户。然后,管理员对货物信息进行管理,包括仓库、货物类型、订单等。接下来,管理员可以管理运输记录、冷链登记和签收记录等,确保运输过程的顺利进行。最后,管理员还需检查并管理车辆和设备信息,确保运输设备和冷链设施正常运行。完成所有操作后,管理员可以结束本次管理流程。图3.4显示的就是管理员操作流程。
图3.4管理员操作流程图
(2)顾客用户操作流程
首先,顾客用户登录后台首页,进入系统。接着,顾客可以选择查看和管理货物仓库中的货物信息,了解库存、规格、储存条件等。然后,顾客可以查看和处理货物订单,包括查询订单状态、支付操作等。接下来,顾客可查看货物的运输记录,跟踪运输进度和温控数据,确保冷链运输符合要求。如果需要,顾客还可以进行冷链登记管理,确保运输过程中的温控条件得到有效监控。完成所有操作后,顾客用户可以结束本次操作流程。图3.5显示的就是顾客用户操作流程。
图3.5顾客操作流程图
(3)运输员操作流程
首先,运输员登录后台首页,进入系统。接着,运输员可以选择是否管理货物仓库,如果需要,进行货物仓库管理操作。然后,运输员可以查看运输记录,跟踪运输进度,确保货物按时配送。如果需要,运输员还可以进行冷链登记,确保运输过程中的温控条件符合要求。最后,运输员可以管理签收记录、车辆信息和设备信息,确保运输和冷链设备正常运行。完成所有操作后,运输员可以结束本次操作流程。图3.6就是运输员操作流程。
图3.6运输员操作流程图
本项目采用B/S架构,遵循MVC设计思想,采用前后端分离的方式进行架构搭建。系统主要由表示层、控制层、业务逻辑层和数据层构成,系统架构如图4-1所示。
系统架构如下图所示。

图4.1系统架构图
系统使用Spring Boot与Vue框架进行搭建,架构分为视图层、控制层、业务逻辑层、数据持久层和数据库服务器。视图层利用Vue框架和Element UI界面渲染工具构建前端页面,前端页面通过HTTP协议发送请求至控制层。控制层与业务逻辑层通过Spring Boot框架搭建,控制层接收前端请求,进行解析和数据校验,将数据传递至Service层进行业务逻辑处理。业务处理完成后,通过数据持久层访问数据库服务器,执行数据库操作,最终将结果返回至控制层,并传递至前端进行页面处理。
功能模块设计是系统开发过程中的重要阶段,它旨在将系统划分为不同的模块,每个模块负责完成特定的功能或任务。食品冷链物流信息管理系统由多个功能模块组成,每个模块下又包含具体的功能操作。功能模块图如下图所示。
图4.2系统功能结构图
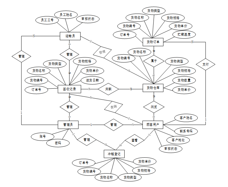
E-R图有助于理清系统中的数据结构和关系,为后续的数据库表结构设计提供指导。在进行数据库设计之前,首先需要先绘制实体-关系(E-R)图。E-R图将帮助我们理清业务中的实体(Entity)及它们之间的关系(Relationship),从而为后续的数据库表设计提供基础。根据前文可以得出本食品冷链物流信息管理系统拥有多个实体,在此列举主要实体,各个实体之间联系总E-R图如图4-3所示。
4-3系统总E-R图
在E-R图确定后,接下来可以根据实体和关系的属性设计数据库表结构。在E-R图明确了实体和它们之间的关系后,接下来可以开始设计数据库表结构。每个实体对应一个数据库表,每个属性对应表中的字段。如下列表格所示,在此列举主要数据表。
表4-1cold_chain_registration (冷链登记)
|
编号 |
名称 |
数据类型 |
长度 |
允许空值 |
主键 |
说明 |
|
1 |
cold_chain_registration_id |
int |
10 |
N |
Y |
冷链登记ID |
|
2 |
order_number |
varchar |
64 |
Y |
N |
订单号 |
|
3 |
goods_number |
varchar |
64 |
Y |
N |
货物编号 |
|
4 |
name_of_goods |
varchar |
64 |
Y |
N |
货物名称 |
|
5 |
type_of_goods |
varchar |
64 |
Y |
N |
货物类型 |
|
6 |
goods_specifications |
varchar |
64 |
Y |
N |
货物规格 |
|
7 |
unit_price_of_goods |
double |
9 |
Y |
N |
货物单价 |
|
8 |
storage_temperature |
varchar |
64 |
Y |
N |
贮藏温度 |
|
9 |
ordering_customer |
int |
10 |
Y |
N |
下单客户 |
|
10 |
customer_name |
varchar |
64 |
Y |
N |
客户姓名 |
|
11 |
contact_number |
varchar |
16 |
Y |
N |
联系号码 |
|
12 |
customer_address |
varchar |
64 |
Y |
N |
客户地址 |
|
13 |
order_quantity |
double |
9 |
Y |
N |
订购数量 |
|
14 |
payment_amount |
double |
9 |
Y |
N |
支付金额 |
|
15 |
delivery_date |
date |
10 |
Y |
N |
送货日期 |
|
16 |
transport_personnel |
int |
10 |
Y |
N |
运输员 |
|
17 |
license_plate_number |
varchar |
64 |
Y |
N |
车牌号 |
|
18 |
vehicle_specifications |
varchar |
64 |
Y |
N |
车辆规格 |
|
19 |
cold_chain_temperature |
double |
9 |
Y |
N |
冷链温度 |
|
20 |
location_address |
varchar |
64 |
Y |
N |
当前位置 |
|
21 |
location_lng |
varchar |
64 |
Y |
N |
当前位置经度 |
|
22 |
location_lat |
varchar |
64 |
Y |
N |
当前位置纬度 |
|
编号 |
名称 |
数据类型 |
长度 |
允许空值 |
主键 |
说明 | |
|
1 |
customer_users_id |
int |
10 |
N |
Y |
顾客用户ID | |
|
2 |
customer_name |
varchar |
64 |
N |
N |
客户姓名 | |
|
3 |
contact_number |
varchar |
16 |
N |
N |
联系号码 | |
|
4 |
customer_address |
varchar |
64 |
N |
N |
客户地址 | |
|
5 |
examine_state |
varchar |
16 |
N |
N |
审核状态 | |
|
6 |
user_id |
int |
10 |
N |
N |
用户ID | |
|
7 |
create_time |
datetime |
19 |
N |
N |
创建时间 | |
|
8 |
update_time |
timestamp |
19 |
N |
N |
更新时间 | |
|
编号 |
名称 |
数据类型 |
长度 |
允许空值 |
主键 |
说明 |
|
1 |
goods_order_id |
int |
10 |
N |
Y |
货物订单ID |
|
2 |
order_number |
varchar |
64 |
Y |
N |
订单号 |
|
3 |
goods_number |
varchar |
64 |
Y |
N |
货物编号 |
|
4 |
name_of_goods |
varchar |
64 |
Y |
N |
货物名称 |
|
5 |
type_of_goods |
varchar |
64 |
Y |
N |
货物类型 |
|
6 |
goods_specifications |
varchar |
64 |
Y |
N |
货物规格 |
|
7 |
unit_price_of_goods |
double |
9 |
Y |
N |
货物单价 |
|
8 |
storage_temperature |
varchar |
64 |
Y |
N |
贮藏温度 |
|
9 |
ordering_customer |
int |
10 |
Y |
N |
下单客户 |
|
10 |
customer_name |
varchar |
64 |
Y |
N |
客户姓名 |
|
11 |
contact_number |
varchar |
16 |
Y |
N |
联系号码 |
|
12 |
customer_address |
varchar |
64 |
Y |
N |
客户地址 |
|
13 |
order_quantity |
double |
9 |
Y |
N |
订购数量 |
|
14 |
payment_amount |
double |
9 |
Y |
N |
支付金额 |
|
15 |
delivery_date |
date |
10 |
Y |
N |
送货日期 |
|
16 |
order_remarks |
text |
65535 |
Y |
N |
订单备注 |
|
17 |
source_table |
varchar |
255 |
Y |
N |
来源表 |
|
18 |
source_id |
int |
10 |
Y |
N |
来源ID |
|
19 |
source_user_id |
int |
10 |
Y |
N |
来源用户 |
|
编号 |
名称 |
数据类型 |
长度 |
允许空值 |
主键 |
说明 |
|
1 |
goods_warehouse_id |
int |
10 |
N |
Y |
货物仓库ID |
|
2 |
goods_number |
varchar |
64 |
N |
N |
货物编号 |
|
3 |
name_of_goods |
varchar |
64 |
Y |
N |
货物名称 |
|
4 |
type_of_goods |
varchar |
64 |
Y |
N |
货物类型 |
|
5 |
goods_specifications |
varchar |
64 |
Y |
N |
货物规格 |
|
6 |
quantity_of_goods |
double |
9 |
Y |
N |
货物数量 |
|
7 |
unit_price_of_goods |
double |
9 |
Y |
N |
货物单价 |
|
8 |
storage_temperature |
varchar |
64 |
Y |
N |
贮藏温度 |
|
9 |
goods_details |
longtext |
2147483647 |
Y |
N |
货物详情 |
|
10 |
goods_order_limit_times |
int |
10 |
N |
N |
订货限制次数 |
|
11 |
create_time |
datetime |
19 |
N |
N |
创建时间 |
|
12 |
update_time |
timestamp |
19 |
N |
N |
更新时间 |
|
编号 |
名称 |
数据类型 |
长度 |
允许空值 |
主键 |
说明 |
|
1 |
sign_in_record_id |
int |
10 |
N |
Y |
签收记录ID |
|
2 |
order_number |
varchar |
64 |
N |
N |
订单号 |
|
3 |
goods_number |
varchar |
64 |
Y |
N |
货物编号 |
|
4 |
name_of_goods |
varchar |
64 |
Y |
N |
货物名称 |
|
5 |
type_of_goods |
varchar |
64 |
Y |
N |
货物类型 |
|
6 |
goods_specifications |
varchar |
64 |
Y |
N |
货物规格 |
|
7 |
unit_price_of_goods |
double |
9 |
Y |
N |
货物单价 |
|
8 |
storage_temperature |
varchar |
64 |
Y |
N |
贮藏温度 |
|
9 |
ordering_customer |
int |
10 |
Y |
N |
下单客户 |
|
10 |
customer_name |
varchar |
64 |
Y |
N |
客户姓名 |
|
11 |
contact_number |
varchar |
16 |
Y |
N |
联系号码 |
|
12 |
customer_address |
varchar |
64 |
Y |
N |
客户地址 |
|
13 |
order_quantity |
double |
9 |
Y |
N |
订购数量 |
|
14 |
payment_amount |
double |
9 |
Y |
N |
支付金额 |
|
15 |
delivery_date |
date |
10 |
Y |
N |
送货日期 |
|
16 |
transport_personnel |
int |
10 |
Y |
N |
运输员 |
|
17 |
license_plate_number |
varchar |
64 |
Y |
N |
车牌号 |
|
18 |
vehicle_specifications |
varchar |
64 |
Y |
N |
车辆规格 |
|
19 |
evaluation_content |
text |
65535 |
Y |
N |
评价内容 |
|
编号 |
名称 |
数据类型 |
长度 |
允许空值 |
主键 |
说明 |
|
1 |
transport_personnel_id |
int |
10 |
N |
Y |
运输员ID |
|
2 |
employee_id |
varchar |
64 |
N |
N |
员工工号 |
|
3 |
employee_name |
varchar |
64 |
Y |
N |
员工姓名 |
|
4 |
examine_state |
varchar |
16 |
N |
N |
审核状态 |
|
5 |
user_id |
int |
10 |
N |
N |
用户ID |
|
6 |
create_time |
datetime |
19 |
N |
N |
创建时间 |
|
7 |
update_time |
timestamp |
19 |
N |
N |
更新时间 |
用户输入用户名和密码后,系统首先对这些输入进行基本的格式验证,确保用户名和密码符合系统设定的格式要求(如长度、特殊字符要求等)。系统接收到用户输入后,会根据用户名查找系统中存储的用户信息数据库或者其他持久化存储方式。系统需要验证密码的正确性,验证成功即可成功登录。
图5.1用户登录界面设计
登录关键代码如下:
用户注册时,系统要求用户提供必要的信息,例如用户名、密码、电子邮件地址等。这些信息通常由用户在注册表单中输入,并通过前端验证确保格式的正确性。注册过程完成后,系统会为新用户创建一个账户。这包括分配一个唯一的用户ID和设置初始的权限或者角色。
图5.2用户注册界面设计
注册关键代码如下:
顾客用户可以查看详细的货物仓库信息,包括货物的编号、名称、类型、规格、数量、单价以及贮藏温度等。系统会根据库存情况进行动态监控,当库存量低于10件时,自动触发预警,提示用户及时进行订货。此外,顾客还可以通过系统进行货物信息的查询和重置操作,方便用户随时获取最新的仓储数据并确保库存的及时更新。货物仓库管理主界面图如下所示。
图5.3货物仓库管理主界面设计
顾客用户可以通过输入订单号、货物编号、审核状态和支付状态等信息进行订单查询和重置操作。查询结果会显示与订单相关的详细信息,包括订单号、货物编号、货物名称、货物类型、货物规格、货物单价、贮藏温度以及下单客户等信息。顾客用户可以根据需要查看订单的当前状态,并进行支付操作,确保订单及时处理和完成。
货物订单管理主界面图如下所示。
图5.4货物订单管理主界面设计
5.1.5运输记录管理界面
顾客可以查看货物的详细运输记录,包含每一运输环节的信息(如运输员、运输车辆、起始与目的地、运输时间等)。实时跟踪货物的运输进度,查看运输过程中的状态更新,如货物是否延误或出现问题。顾客可以查看过去的运输记录,以便查询历史订单的运输情况。并对已到的货物进行签收。
运输记录管理主界面图如下所示。
图5.5运输记录管理主界面设计
运输员可以查看与自己运输任务相关的货物仓库信息,以确保运输过程中货物的正确装载与配送。当仓库中某些货物的库存数量达到预警值时,系统会自动提醒运输员进行处理,提示货物的数量小于10件。例如,当前仓库中有6条货物数量在0到10之间,系统会发出警告,要求运输员尽快处理相关事宜。运输员还可以通过输入货物编号、名称、类型等信息进行查询和重置操作,确保货物库存的准确性和及时更新。
货库仓库管理主界面图如下所示。
图5.6货库仓库管理界面设计
货库仓库添加代码如下:
运输员在冷链物流中发挥着至关重要的作用,确保货物在运输过程中始终处于所需的温控条件下。运输员需要定期记录货物的温度、湿度等冷链数据,以确保运输要求得到满足。此外,运输员还需监控冷链设备的状态,确保设备的正常运行,如发现故障必须及时上报处理。在运输途中,如果出现温度异常,运输员需要迅速采取措施并进行记录,防止货物受到损坏。这些温控数据和异常情况将由管理员审核,确保冷链运输的安全性与可靠性。
冷链登记管理主界面图如下所示。
图5.7冷链登记管理界面设计
运输员需要管理自己所使用的运输车辆的信息,以确保车辆的状态和运行安全。运输员可以查看运输车辆的基本信息,包括车牌号、车辆名称、车辆规格和车辆状态等。系统还允许运输员根据实际情况更改车辆的状态,例如将车辆标记为“空闲中”、“出车中”或“维修中”,以确保运输任务的顺利进行。通过这些功能,运输员能够实时掌握车辆的使用情况,确保运输过程的高效和安全。
车辆信息管理主界面图如下所示。
图5.8车辆信息管理界面设计
运输员可以对设备的状态进行更改,并查看设备的详细信息,包括设备编号、设备名称、设备类型、设备规格和设备状态等。通过系统,运输员能够方便地查询设备信息,确保设备的正常运作,并可以对设备信息进行重置操作,确保设备管理的准确性和及时更新。这些功能有助于保障运输过程中的冷链设备始终处于良好状态,从而确保货物运输的安全性和高效性。
设备信息管理主界面图如下所示。
图5.9设备信息管理界面设计
管理员可以管理系统中的所有用户,包括顾客用户和运输员。此功能允许管理员添加、修改、删除用户信息,并根据需要调整用户权限,确保系统的安全性和可控性。
系统用户主界面图如下所示。
图5.10系统用户界面设计
添加系统用户信息关键代码:
管理员可以定义和管理不同类型的货物,包括对货物的种类、规格、储存要求等进行设置。这有助于确保货物在运输和储存过程中遵循冷链要求,并便于后续的运输调度。
货物类型管理主界面图如下所示。
图5.11货物类型管理界面设计
添加货物类型代码如下:
管理员可以查看、处理、审核顾客的货物订单,确保订单信息的准确性和完整性。管理员还负责处理异常订单,确保订单的及时执行和货物的正确配送。
货物订单管理界面如下所示。
图5.12货物订单管理详情界面设计
添加货物订单代码如下:
管理员能够查看所有运输记录,跟踪运输过程中货物的状态,确保运输任务按照计划进行。管理员可以监控每一趟运输的路线、时间、温控数据等,确保冷链运输条件得到满足。
运输记录管理界面如下所示。
图5.13运输记录管理界面设计
管理员可以查看、更新和管理所有运输车辆的基本信息,包括车牌号、车辆名称 、车辆规格、车辆状态等。管理员需要确保车辆保持良好的运行状态,及时安排车辆的维护和保养。
车辆信息管理界面如下所示。
图5.14车辆信息管理界面设计
软件测试的目的在于识别系统缺陷,验证软件对需求的符合程度,使其功能、性能和安全性达到设计标准 。在开发过程中,测试能够及时发现潜在问题,降低发布后出现故障的风险。测试不仅关注系统的正常运行,还模拟各种异常情况,评估在不同环境和边界条件下的表现,从而提升软件的可靠性和稳定性,为用户提供更高质量的产品体验,增强信任感。测试过程中的数据和经验积累能完善测试策略,改进开发流程,成为后续项目的参考。软件测试贯穿开发生命周期,是实现产品质量和发布标准的重要环节。
6.2系统测试用例
系统测试包括:用户登录功能测试、车辆信息查看功能测试、货物仓库添加、货物订单查询、密码修改功能测试,如表6-1、6-2、6-3、6-4、6-5所示:
表6-1 用户登录功能测试表
|
测试编号 |
测试项 |
测试步骤 |
预期结果 |
实际结果 |
|
TC001 |
登录功能 |
输入正确的用户名和密码,点击登录按钮 |
成功登录,进入系统首页 |
正常登录,进入首页 |
|
TC002 |
用户名错误 |
输入错误的用户名和正确的密码,点击登录按钮 |
提示“用户名不存在” |
显示“用户名不存在”提示 |
|
TC003 |
密码错误 |
输入正确的用户名和错误的密码,点击登录按钮 |
提示“密码错误” |
显示“密码错误”提示 |
|
TC004 |
空用户名 |
用户名为空,输入正确的密码,点击登录按钮 |
提示“用户名不能为空” |
显示“用户名不能为空”提示 |
车辆信息查看功能测试:
表6-2车辆信息查看功能测试表
|
编号 |
测试项 |
测试步骤 |
预期结果 |
实际结果 |
|
TC001 |
查看车辆信息 |
1) 进入系统首页 |
显示所有可查看的车辆信息,包括车辆编号、状态、位置等 |
实际结果与预期一致 |
|
TC002 |
查看单辆车辆详细信息 |
1) 进入车辆信息列表 |
显示该车辆的详细信息,包括车辆编号、使用状态、当前位置、维护记录等 |
实际结果与预期一致 |
|
TC003 |
车辆信息无数据处理 |
1) 进入车辆信息页面 |
显示“暂无车辆信息”的提示 |
实际结果与预期一致 |
|
TC004 |
车辆信息加载超时 |
1) 进入车辆信息页面 |
显示“加载超时,请稍后再试”提示 |
实际结果与预期一致 |
管理员添加货物仓库界面测试:
表6-3 管理员添加货物仓库界面测试表
|
编号 |
测试项 |
测试步骤 |
预期结果 |
实际结果 |
|
TC001 |
添加货物仓库 |
1) 登录管理员 |
成功添加仓库,显示在仓库列表中 |
实际结果与预期一致 |
|
TC002 |
仓库名为空 |
1) 填写空仓库名并提交 |
显示“仓库名称不能为空”提示 |
实际结果与预期一致 |
|
TC003 |
仓库信息不完整 |
1) 填写部分信息并提交 |
显示“请填写完整的仓库信息”提示 |
实际结果与预期一致 |
|
TC004 |
仓库名已存在 |
1) 填写已存在的仓库名并提交 |
显示“仓库名称已存在”提示 |
实际结果与预期一致 |
货物订单查询功能测试:
表6-4货物订单查询功能测试表
|
编号 |
测试项 |
测试步骤 |
预期结果 |
实际结果 |
|
TC001 |
查询订单 |
1) 登录用户账号 |
显示订单详情 |
实际结果与预期一致 |
|
TC002 |
无订单号查询 |
1) 登录用户账号 |
提示“请输入有效的订单号” |
实际结果与预期一致 |
|
TC003 |
查询无订单 |
1) 登录用户账号 |
显示“未找到相关订单” |
实际结果与预期一致 |
|
TC004 |
查询历史订单 |
1) 登录用户账号 |
显示订单的历史状态和详情 |
实际结果与预期一致 |
密码修改功能测试:
表6-5 密码修改功能测试表
|
编号 |
测试项 |
测试步骤 |
预期结果 |
实际结果 |
|
TC001 |
修改密码成功 |
1) 登录用户账号 |
密码修改成功,提示“密码修改成功” |
实际结果与预期一致 |
|
TC002 |
旧密码错误 |
1) 输入错误的旧密码 |
提示“旧密码错误” |
实际结果与预期一致 |
|
TC003 |
新密码为空 |
1) 输入旧密码 |
提示“新密码不能为空” |
实际结果与预期一致 |
|
TC004 |
新密码与确认密码不一致 |
1) 输入旧密码 |
提示“新密码与确认密码不一致” |
实际结果与预期一致 |
6.3系统测试结果
通过编写食品冷链物流信息管理系统的测试用例,已经检测完毕用户登录模块、车辆信息查看模块、货物仓库添加模块、货物订单查询模块、密码修改功能测试,通过这5大模块为食品冷链物流信息管理系统的后期推广运营提供了强力的技术支撑。
经过一个学期的毕业设计的实现完成已接近尾声,到目前为止,当我回想起整个学期的系统开发日,收获颇丰。毕业设计的主要任务是建立一个智能化的食品冷链物流信息管理系统,主要使用springboot+vue框架和Mysql数据库的开发工具,对系统的每个功能模块进行相对应的操作,最后,系统调试结果表明系统基本可以满足功能要求。
食品冷链物流信息管理系统的开发对我大学学习的改进有很大帮助。它使我能够学习计算机知识的相关技术方面问题及与人交往的沟通交流方面,让我意识到无论我们做什么,我们都需要坚持不懈,努力工作,只有这样尝试了并且坚持去做了,我们才可以成功,才可以获得成功的喜悦,如果没有尝试,只是想,那连成功的机会都没有,实际操作进行做了,才会越来越近的靠近成功,随着道路一路向前,未来的路是美好的。
在项目的设计过程中,我克服了各种困难,并且在面对这些困难,我积极的面对,想办法解决问题,并且更好的掌握了理论知识和动手操作实践能力,从系统的开发到设计完成,我完成了一个更全面、更完善、更安全的管理系统,这也让我取得了很大的成就感,也使我对未来的生活更有信心。
- 张嘉愉.农产品冷链物流系统的功能模块设计[J].物流科技,2024,47(12):158-160.
- 张永佳.食品冷链物流管理中物联网技术的应用[J].物流科技,2023,46(08):132-135.
- 孙晓明,唐明,包耕,等.智慧供应链导向的物流管理系统[J].物流工程与管理,2024,46(07):26-30.
- 王蓉,朱小红.基于物联网技术的食品安全管理系统构建探讨[J].食品安全导刊,2023,(23):16-18+22.
- 李丹.基于物联网的供应链信息管理系统优化研究[J].物流科技,2023,46(06):119-122.
- 李伟.ERP系统下企业仓储物流管理系统优化措施探讨[J].流程工业,2024,(11):48-50.
- 张新.SH公司冷链物流管理优化研究[D].西北农林科技大学,2024.
- Zhang J .Teaching Reform of Java Program Design Based on Vocational Education Cloud Platform[J].Journal of Higher Education Teaching,2024,1(5):
- Wang Q ,Zheng L ,Hong R .Exploration on the Teaching Model of Java Programming and Practice for Students with No Programming Background[J].Advances in Educational Technology and Psychology,2024,8(6):[9]Ullenboom C .Java Programming Exercises:Volume Two: Java Standard Library[M].CRC Press:2024-03-30.
- 赵惠. 基于B/S模式的实验室管理系统设计和实现 [J]. 中国新通信, 2023, 25 (21): 72-74.
- 田应权,尹瑞雪. 基于三层B/S模式的飞机结构损伤信息管理系统设计与实现 [J]. 机械工程师, 2023, (06): 36-39.
- 罗光武,陈典灿,吴荷,等. 应用Spring boot + Vue框架的时间管理软件的设计与实现 [J]. 工业控制计算机, 2024, 37 (04): 64-66.
- 刘慧玲,谭定英,陈平平. 基于Spring Boot和Vue.js的大学生团队管理系统的设计 [J]. 电脑编程技巧与维护, 2024, (03): 120-122.
- 杨芬,MySQL数据库应用的课程教学分析[J]电子技术,2023,52(10):180-181.
- 赵停停.基于MySQL数据库技术的Web动态网页设计研究[J].信息与电脑(理论版),2023,35(17):174-176.
致 谢
这次毕业设计能够完成,最重要的就是来自指导老师的帮助,老师不厌其烦的对我的论文及毕业设计提出非常有建设性的建议,我的毕设施能够完成离不开老师的帮助。我对老师由衷的表示感谢,
其次要感谢大学四年里学院里所有的任课老师的教导,老师们在我整个大学四年里给予了我丰富的知识,让我能够在大学中不虚度光阴,踏踏实实的学习,没有这些老师不辞辛劳的教诲,我无法完成这四年的学业。
最后,我要感谢我的家人和同学们。感谢父母在物质与精神上给予我无限的支持和鼓励。感谢我的同学们,在论文写作期间,你们给予了我许多宝贵的建议和帮助,让我在学术研究的道路上不再孤单。
再次感谢所有在我大学生活中给予我帮助和支持的人们。您们的关怀和鼓励将永远铭刻在我的心中,成为我未来前行的动力。
由于自己的水平有限,毕设仍然存在着很大的缺陷,各位老师若提出意见,我会努力改正。
1021

被折叠的 条评论
为什么被折叠?



