随着全球能源短缺问题的加剧和可再生能源技术的发展,太阳能LED路灯因其节能、环保、可持续的特性,逐渐成为智慧城市建设的重要组成部分。然而,传统路灯控制方式智能化程度较低,难以适应不同环境变化,影响了照明效率和能源利用率。因此,设计一款基于STM32单片机的高效、智能太阳能LED路灯控制器具有重要的应用价值。
本研究设计并实现了一种基于STM32单片机的智能太阳能LED路灯控制器,系统主要包括硬件串口通信初始化、传感器信号采集、OLED数据显示、数据上传及自动控制等功能模块。系统可根据环境光照强度和时间变化,实现自动调节LED路灯亮度:当光照强度过低或进入傍晚时,系统自动开启路灯并保持低亮度;夜晚来临后,适当提高灯光亮度,以确保照明效果;白天时,系统自动关闭路灯以节约能源。此外,针对太阳能供电的特性,控制器具备低电量保护功能,当电池电量不足时,路灯将始终保持低亮度运行,以延长工作时间。
该控制器通过STM32单片机的高效控制和智能化调节照明,提高了太阳能路灯的能效比和运行稳定性,降低了维护成本,为智慧照明系统的推广和应用提供了技术支持。
关键词:太阳能LED路灯控制器;光照强度;STM32单片机
Abstract
With the intensification of global energy shortages and the development of renewable energy technologies, solar LED street lights have gradually become an important component of smart city construction due to their energy-saving, environmentally friendly, and sustainable characteristics. However, the traditional streetlight control method has a low degree of intelligence and is difficult to adapt to different environmental changes, which affects lighting efficiency and energy utilization. Therefore, designing an efficient and intelligent solar LED street light controller based on STM32 microcontroller has important application value.
This study designed and implemented an intelligent solar LED street light controller based on STM32 microcontroller. The system mainly includes functional modules such as hardware serial communication initialization, sensor signal acquisition, OLED data display, data uploading, and automatic control. The system can automatically adjust the brightness of LED street lights based on changes in ambient light intensity and time: when the light intensity is too low or in the evening, the system automatically turns on the street lights and maintains low brightness; After nightfall, increase the brightness of the lights appropriately to ensure the lighting effect; During the day, the system automatically turns off the street lights to save energy. In addition, due to the characteristics of solar power supply, the controller has a low battery protection function. When the battery is low, the street lamp will always maintain low brightness operation to extend the working time.
This controller improves the energy efficiency ratio and operational stability of solar street lights, reduces maintenance costs, and provides technical support for the promotion and application of smart lighting systems through the efficient control and intelligent adjustment of lighting by STM32 microcontroller.
Keywords:Keywords: solar LED street light controller; Light intensity; STM32 microcontroller
目 录
1.1 国内外研究现状
国内关于太阳能LED路灯控制器的研究主要集中在STM32单片机控制技术、智能调光、远程监控、物联网集成以及能效优化等方面。近年来,研究人员不断改进太阳能LED路灯的控制方式,以提高系统智能化水平、优化能源管理策略,并增强系统稳定性和可维护性。
黄耀等人提出了一种基于STM32的室内空气交换装置设计,利用STM32单片机作为核心控制器,集成了多种传感器,实现了智能空气质量监测与自动调节功能。黄山等人设计了一种基于STM32的太阳能LED路灯自动控制系统,采用STM32F103C8T6作为主控芯片,并结合多传感器融合与模糊控制算法,实现了智能化的人车检测功能和太阳能LED路灯节能控制。在系统整体优化方面,苏彬锋等人研究了太阳能LED路灯系统的设计与应用,提出了一种基于太阳能充电与LED光源的新型智能路灯系统,旨在提高照明效率并降低维护成本。杨柏旺研究了太阳能LED路灯在市政道路中的应用,强调了太阳能LED路灯在环保、节能、长寿命等方面的优势,并探讨了其在城市照明中的推广应用。
在物联网应用方向,冯志斌等人提出了一种物联网云控LED路灯监控系统,采用NB-IoT通信技术,结合STM32F103微处理器,实现路灯的远程控制与单灯调光,提高了系统的智能化水平。刘勃妮等人研究了一种智能太阳能LED路灯控制系统,采用ZigBee和GPRS技术,实现远程控制、实时故障报警、亮度调节以及手机APP操作,系统能耗低且运行稳定。
在硬件优化方面,赵树坤分析了基于单片机的太阳能LED路灯硬件系统,优化了太阳能电池板、蓄电池及LED灯具的选择,提高了系统可靠性。朱荔提出了一种基于ATMEGA8单片机的太阳能路灯控制器,优化了充放电管理流程,采用低内阻MOS管减少发热量,提高了工作效率。此外,张维全等人设计了一种基于STC8单片机的太阳能路灯控制器,增加了过充、过放、短路保护等功能,以提高系统的安全性。
尽管国内研究在智能控制、系统优化、物联网集成等方面取得了较大进展,但仍然存在一些问题需要进一步研究和优化:(1)太阳能LED路灯的组网成本较高,通信距离有限,影响了大规模应用;(2)智能调光策略在复杂环境中的适应性仍需提升;(3)在高温环境下,控制器的散热问题依然是影响系统长期稳定运行的关键因素。
国外在太阳能LED路灯控制系统的研究方面起步较早,主要集中在智能能量管理、无线通信、智能控制策略以及市场推广等领域。欧美国家及部分亚洲国家的研究较为成熟,并已在城市道路照明、乡村基础设施建设等领域得到了广泛应用。
在市场发展方面,《Solar Street Lighting Market Growth, Size, Share And Forecast To 2032》分析了全球太阳能LED路灯市场的发展趋势,指出太阳能照明市场规模持续增长,特别是在发展中国家,太阳能LED路灯的需求旺盛。Kanglight公司推出了一种高效太阳能LED路灯解决方案,通过优化电源管理和智能照明控制,提高了系统的稳定性和节能效果。在智能控制技术方面,《Which Is Better, Solar Street Light Or Ordinary Street Light?》对比了太阳能LED路灯与传统路灯,认为太阳能LED路灯在长期运行成本、节能环保、维护便捷性等方面具有明显优势。此外,研究者探讨了太阳能LED路灯的三种主要电压系统,分别适用于不同的应用场景,以优化系统能效比。针对阴雨天气下太阳能供电不足的问题,《2 Ways To Keep Solar Street Lights On Every Day》提出了智能充放电管理方案,以确保在极端天气条件下仍能维持照明功能。
国外研究虽然在智能能量管理、远程监控及市场推广方面取得了较大进展,但仍然面临一些挑战:(1)如何降低系统成本,使太阳能LED路灯在全球市场更具竞争力;(2)如何提高无线通信系统的可靠性,以确保远程控制的稳定性和安全性;(3)如何优化控制算法,使太阳能LED路灯能够更加智能地适应不同气候环境,以提高整体运行效率。
1.2 目的意义
太阳能LED路灯控制器是太阳能照明系统的核心组件,负责太阳能电池板的充电管理、蓄电池的能量存储与分配,以及LED灯的照明控制。高效的控制器可以优化太阳能的利用率,提高电池的使用寿命,并增强照明的智能化程度。研究重点在于提高充放电管理的精度、优化LED照明控制策略,以及实现远程监测和智能调节,以提高系统的可靠性和能效。
随着可再生能源技术的快速发展,太阳能LED路灯作为一种节能环保的照明方式,逐渐在城乡道路、广场、公园等场景得到广泛应用。然而,如何提高太阳能LED路灯的智能化控制水平,使其更加高效、稳定、低维护成本,是当前研究的重要方向。本研究旨在设计一款高效、智能的太阳能LED路灯控制器,通过优化充放电管理、智能调光控制以及远程监测功能,提高路灯系统的使用寿命和能源利用率。
1.3 解决问题
随着新能源技术的发展,太阳能LED路灯因其节能环保的优势被广泛应用。然而,传统太阳能路灯控制系统仍存在诸多问题,影响了其稳定性和使用寿命。本研究围绕以下关键问题进行了优化和改进:
能量利用效率低 → 采用光敏传感器实时检测环境光照强度,自动调节LED亮度,避免白天误亮或夜间过度照明,减少能源浪费,提高电能利用率。
供电不稳定 → 设计智能电池管理系统,通过监测电池电量、温度及充放电状态,优化能源存储和释放策略,确保夜间供电稳定,并有效延长电池寿命。
智能化程度不足 → 集成红外感应模块,实现“人来灯亮,人走灯暗”的智能控制,确保必要时提供充足照明,同时降低无人时的功耗。
维护成本高 → 采用远程监测与管理系统,实时获取路灯运行状态、故障信息和电池健康状况,减少人工巡检频率,提高运维效率,降低维护成本。
照明效果不均衡 → 结合动态亮度调节功能,根据不同环境需求(如雨天、雾天、夜间时段等)调整照明强度,确保道路照明均匀,提高安全性和舒适度。
1.4 本章小结
本章概述了太阳能LED路灯控制器的研究背景、国内外研究现状及主要解决的问题。国内外研究在智能控制、能效优化和远程监测方面取得进展,但仍存在组网成本高、智能调光适应性不足、供电不稳定等问题。
本研究围绕充放电管理、智能调光和远程监测,提出光敏调光、智能电池管理、红外感应控制等优化方案,以提升系统的智能化和运行效率。
第2章 太阳能LED路灯控制器系统方案设计
本章介绍太阳能LED路灯控制器的系统方案设计,包括系统的功能流程、可行性分析及关键模块的实现。控制器基于单片机,实现智能照明控制、数据采集和远程数据传输,以提高系统的智能化和能效。
2.1 可行性分析
本节从技术可行性、经济可行性、环境适应性、维护性三个方面分析太阳能LED路灯控制器系统的可行性,确保系统设计的合理性、稳定性和实用性。
(1)技术可行性
本系统采用STM32单片机作为核心控制单元,结合光敏传感器检测环境光照强度,并通过电池管理模块控制能源存储和释放,实现路灯的智能化照明控制。系统还集成了OLED显示屏用于本地数据显示,搭载无线通信模块实现远程监测。各模块硬件成熟度高,技术实现难度较低,具备较强的可行性。
(2)经济可行性
该系统选用的STM32单片机、光敏传感器、电池管理模块、OLED显示屏等组件均为成熟且低成本的硬件,避免使用昂贵的工业级设备,降低整体生产成本。同时,太阳能LED路灯相比传统路灯,无需市电供电,减少了电力成本,在长期运行中具有显著的经济效益。
(3)环境适应性
本系统设计可在不同气候条件和环境中稳定运行,具备以下环境适应能力:
低功耗设计:优化能源管理,减少电池损耗,确保在阴雨天仍能维持基本照明功能。
光敏传感器调节:可根据光照强度自动调整LED亮度,提高能效,同时避免白天误亮或夜间过暗的情况。
耐候性强:硬件元件具有较强的防尘、防水、防腐蚀能力,适用于户外环境。
2.2 功能设计
系统的主要功能如下:
(1)系统初始化:进行硬件串口通信初始化,确保传感器、OLED显示屏和无线通信模块正常工作。加载默认配置参数,为后续自动控制提供基础。
(2)传感器信号采集:通过光敏传感器实时检测环境光照强度,判断是否需要开启或调整灯光亮度。
(3)监测电池电量;防止电量过低时过度消耗能源,影响夜间照明。
(4)OLED数据显示:在OLED显示屏上实时显示环境光照强度、电池电量、LED灯状态等信息,便于本地维护与调试。
(5)数据上传:通过无线通信模块(如LoRa、Wi-Fi或GPRS),将传感器数据上传至远程监控平台,便于远程管理与维护。
(6)自动模式智能控制
环境光照强度过低? → 打开LED灯,提供基础照明。
进入傍晚? → 低亮度模式,减少能耗,同时提供适度照明。
进入夜晚? → 调高LED灯亮度,确保道路照明充足。
进入白天? → 关闭LED灯,节约能源。
电池电量过低? → 灯亮度始终保持低亮状态,防止电量耗尽,确保最低限度的夜间照明。
- 系统结束:进入低功耗模式,等待下一轮传感器数据采集,持续优化照明策略。

2.3 本章小结
通过分析,太阳能LED路灯控制器在技术、经济、环境适应性和维护可扩展性方面均具有较强的可行性。该系统可在低成本、低能耗、高可靠性的基础上,实现自动照明调节、远程监控、节能环保等功能,满足智能化路灯控制需求。
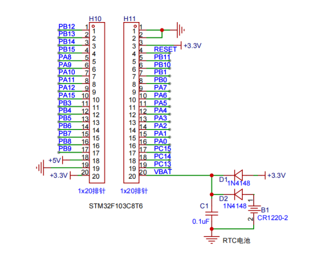
第3章 太阳能LED路灯控制器系统硬件设计
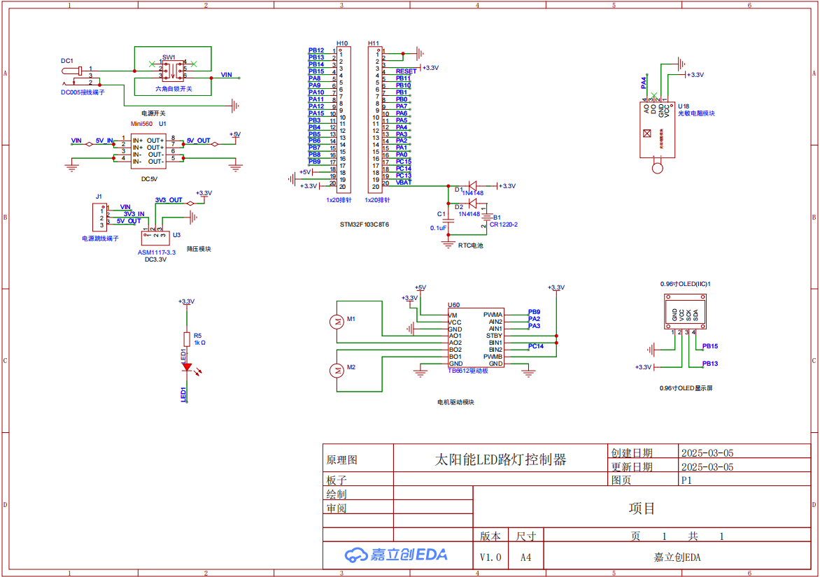
本章介绍基于 STM32 单片机的太阳能LED路灯控制器 的硬件设计。系统采用 STM32F103C8T6作为核心控制器,结合照传感器、电池电压监测、LED驱动、OLED 显示、通信模块等,构建智能化太阳能LED路灯系统。通过自动控制、智能调光、能量管理,提高系统的节能性、稳定性和智能化程度。
3.1 STM32单片机最小系统
STM32单片机最小系统是指仅包含STM32单片机芯片运行所必需的基本硬件电路,确保其能够正常工作并执行相应的控制功能。STM32单片机是整个系统的核心,通过向芯片写入程序,即可实现各种功能需求。系统中的晶振电路负责提供时钟信号,相当于单片机的“心脏”,决定着指令执行的节奏。STM32单片机内部集成了高低速时钟电路,既可以使用内部时钟源,也可以外接高速或低速时钟源,以满足不同的应用需求。
复位电路在系统上电或手动按下复位键时,使程序计数器回到0000H地址,让单片机从头开始执行程序。此外,STM32支持多种复位方式,如内核复位、看门狗复位等,确保系统在异常情况下能够及时恢复。启动电路用于选择单片机的启动模式,STM32通常支持主闪存存储器启动、系统存储器启动和内置SRAM启动,通过BOOT0和BOOT1引脚的状态进行切换。电源电路则是系统的基础,通常需要提供稳定的3.3V电压,以保证单片机正常运行。
STM32单片机最小系统具备多项优点:由于仅包含最基本的运行电路,成本较低,适用于资源受限的应用场景;STM32本身具备低功耗特性,适合对能耗敏感的应用;此外,STM32单片机的处理能力较强,能够满足对计算性能要求较高的应用场景,因此在工业控制、智能设备和物联网等领域得到了广泛应用。

图 32 STM32单片机最小系统原理图
1、高达72MHz工作频率、在存储器的0等待周期访问时可达1.25DMips/MHz
2、2.0~3.6伏供电和I/0引脚
3、上电/断电复位、可编程电压检测器
4、4~16MHz晶体振荡器
5、内嵌带校准的40KHZ RC振荡器生产CPU时钟的PLL1 0、
6、2个12位模数转换器、1us转换时间
7、DMA
8、37个快速1/0端口、所有I/0口可以映像到16个外部中断、几乎端口均可容忍5V信号
9、3个通用定时器、1个定时器
3.2 光照传感器
在基于 STM32 的太阳能 LED 路灯控制器中,光照传感器模块用于实时监测环境光照强度,确保路灯能够根据光照变化进行智能调节,提高照明效率并优化能源利用。太阳能 LED 路灯的光照控制直接影响其节能效果和续航时间,因此智能光照管理至关重要。
光照传感器通常采用光敏电阻或光电二极管,通过检测外界光强变化,转换为对应的电压信号。STM32 通过ADC 模块对信号进行采集和处理,获得当前的光照强度数据。系统根据设定的光照阈值,自动调节 LED 路灯亮度,例如:
当检测到光照强度过低(夜晚),系统自动开启 LED 路灯或提高亮度;
当光照强度适中(傍晚、阴天),系统可降低 LED 亮度,以减少功耗;
当光照强度充足(白天),系统可适当降低亮度或关闭 LED 路灯,实现节能。

图 31光照传感器原理图
3.3 电机驱动模块
在基于STM32的太阳能LED路灯控制器中,电机驱动模块采用TB6612FNG双H桥电机驱动芯片,用于控制太阳能板角度调整或灯头方向旋转,以优化光能吸收和照明覆盖范围。该模块通过STM32的PWM信号调节电机转速,并使用AIN1/AIN2和BIN1/BIN2控制电机的旋转方向。系统根据光照传感器检测数据,自动调整太阳能板的角度,以最大化太阳能转换效率,或者在智慧照明场景中,根据车辆和行人的流动方向调整灯光照射范围。TB6612FNG的待机控制功能可降低能耗。

图 32电机模块原理图
在基于STM32的太阳能LED路灯控制器中,OLED显示模块用于实时显示系统状态信息,如光照强度、电池电量、LED灯工作模式、电机运行状态等,以便进行本地监测和调试。该模块采用0.96英寸I2C接口OLED屏,通过SCL(PB15)和SDA(PB13)与STM32进行通信,供电电压为3.3V,低功耗且具备高对比度显示能力。OLED屏幕可以动态更新数据显示,例如当光照强度降低时,系统可在OLED上显示“路灯开启”状态,或在电池电量不足时提醒进入节能模式。此外,该模块还可结合WiFi/LoRa/NB-IoT等无线通信方式,将关键信息同步至远程管理系统,实现更加智能的路灯控制和运维管理。

图 33OLED显示模块原理图
本章介绍了基于STM32的太阳能LED路灯控制器的硬件设计,系统采用STM32F103C8T6作为核心,结合光照传感器、电机驱动、OLED显示等,实现智能调光和自动化管理。光照传感器用于检测环境光强,实现LED灯的智能亮度调节;电机驱动模块控制太阳能板角度调整或灯头旋转,提高光能利用率;OLED显示模块提供系统状态可视化,便于监测和调试。
第4章 太阳能LED路灯控制器系统软件设计
本章主要介绍基于STM32的太阳能LED路灯控制器的软件设计,涵盖主程序的设计、各模块的控制逻辑以及系统整体运行流程。在硬件部分已完成光照传感器、电机驱动、OLED显示等模块的设计基础上,系统软件确保各硬件组件协同工作,实现自动调光、太阳能板角度调整和LED路灯智能控制等功能。
系统的主程序首先初始化各硬件模块,包括光照传感器、电机驱动、OLED显示和LED灯控制,确保各组件处于正常工作状态。随后,系统进入实时监测阶段,依据不同环境条件自动调整路灯运行模式。
在光照检测部分,光照传感器实时采集环境光强数据,并判断是否需要开启或调整LED灯亮度:
当光照强度过低(夜晚),系统自动点亮LED灯,并根据电池电量调整亮度。
当光照适中(傍晚、阴天),系统降低LED亮度,以减少功耗。
当光照强度充足(白天),系统关闭LED灯,实现节能。
在太阳能板调节部分,电机驱动模块根据光照方向调整太阳能板角度,以最大化光能吸收,提高太阳能充电效率。当检测到太阳光角度发生明显变化时,系统通过PWM信号驱动电机旋转太阳能板,确保其始终对准阳光,提高光伏转换效率。
OLED显示模块用于实时显示光照强度、电池电压、LED灯状态等信息,便于本地监测和调试。
系统支持自动模式和手动模式切换:
在自动模式下,系统根据环境光照变化和电池电量状态自动控制LED亮度和太阳能板角度,实现最优能耗管理。
在手动模式下,用户可通过OLED界面或按键手动调整LED灯亮度及太阳能板角度,以满足特定需求。主程序流程图如下4-1所示。

图4.1 主程序流程图
4.2 环境光照感应调节
系统配备了环境光照强度传感器,能够实时监测周围环境的光照变化。当光照强度低于设定阈值时(如傍晚或夜晚),路灯会自动开启,亮度可根据预设模式调节;当光照强度超过设定阈值时(如白天),路灯会自动关闭,避免浪费电能。此外,系统会根据环境光照自动切换昼夜模式,确保路灯在需要时开启,在不需要时关闭,从而提高系统的能效和智能化水平。
4.3 智能亮度调节
系统根据环境光照强度和电池电量自动调节路灯的亮度,以实现最大化节能效果。在光照不足的夜间,路灯会自动开启并根据设定的模式调整亮度,确保照明需求得到满足;而在白天或光照强度较高时,路灯会自动关闭或调节亮度至最低。此外,当电池电量接近耗尽时,系统会自动进入节能模式,将路灯亮度降低至最低,以延长电池续航时间。系统还支持全亮模式,用户可以根据需求设置路灯达到最高亮度。
4.4 本章小结
本章介绍了基于STM32的太阳能LED路灯控制器的软件设计,涵盖了主程序流程、各模块控制逻辑和系统运行机制。系统通过光照传感器实时检测环境光强,自动调节LED灯亮度,并根据电池电量调整亮度以实现节能。电机驱动模块调节太阳能板角度,优化光能吸收。用户可选择自动或手动模式,OLED显示模块提供实时监控数据。整体设计确保了系统的高效能耗管理和智能控制,支持绿色环保和可持续发展。
第5章 太阳能LED路灯控制器系统测试
本章介绍基于 STM32 单片机 的太阳能 LED 路灯控制器 硬件设计。系统通过 光照检测、电池管理、电流检测、PWM 调光、短路保护等模块 实现智能控制,以优化太阳能供电效率,延长 LED 路灯的使用寿命。本控制器的核心任务是 实时监测太阳能板和蓄电池的状态,智能调节 LED 亮度,提高能效。
5.1 实物展示
本太阳能LED路灯控制器基于STM32单片机,集成了多个关键模块,包括光照传感器、OLED显示模块、电池监控模块以及LED灯控制模块。系统通过这些模块的协同工作,实现自动调光、智能节能和高效电池管理等功能。光照传感器实时监测环境光强,自动调整LED灯的开关和亮度,以优化能效。当电池电量不足时,系统自动调节亮度,延长电池续航时间。OLED显示模块实时显示光照强度、电池电压和LED灯状态,方便用户监控系统。系统支持自动模式和手动模式切换,用户可以根据需求调整路灯亮度。整体实物如图5.1所示。

图5-1整体实物图
5.2 光照强度传感器
光照强度传感器用于检测环境光照水平,以决定 LED 路灯的开关和亮度调节。本系统采用光敏电阻(LDR)或光电二极管 进行检测,并通过STM32 的 ADC 模块 采集信号。光敏电阻的阻值会随着光照强度的变化而变化,光照增强时电阻值降低,光照减弱时电阻值增大。通过分压电路,将光照强度转换为电压信号,并输入STM32 ADC 进行数据采集和分析。系统根据光照强度的变化决定 白天关闭 LED,夜晚自动开启,并通过PWM 调光实现能耗优化。
5.3 太阳能电池电压检测
太阳能电池电压监测用于判断蓄电池的充放电状态,防止过充和过放,以确保 LED 路灯正常工作。系统采用电阻分压法采集电池电压,并通过 STM32 内部 ADC 进行转换处理。电池电压数据用于控制 LED 亮度,例如:当电池电压充足时(>75%),LED 亮度保持 100%;当电池电压下降至 40%~75% 时,LED 亮度逐步降低;当电池电量过低(<40%)时,进入省电模式,减少 LED 亮度;若电池电压进一步下降(<30%),LED 关闭,以保护蓄电池不被过放损坏。
5.4LED 负载电流检测
LED 驱动电流检测用于防止 过载和短路,避免 LED 过流损坏或影响电池寿命。系统采用霍尔电流传感器(ACS712)或分流电阻进行实时电流监测,并通过 STM32 ADC 采样。当 LED 负载电流处于正常范围(如 0.5A ~ 2A)时,系统正常运行;当电流超出设定阈值(>2A)时,STM32 适当降低 LED 亮度;若检测到短路或电流过大(>5A),系统立即关闭 LED,并触发报警机制,以避免损坏电路或蓄电池。
5.5 本章小结
本章介绍了基于STM32单片机的太阳能LED路灯控制器硬件设计,包括光照检测、电池电压监测、LED电流检测、PWM调光及短路保护等功能模块。系统通过光敏电阻、分压电路、霍尔电流传感器等元件实现信号采集,并结合STM32进行智能控制,以优化能效和提升系统稳定性。控制策略涵盖光照自动调节、PWM亮度控制、深夜节能模式及过充过放保护等,确保LED照明的高效运行。
本设计基于STM32单片机,完成了一套高效智能的太阳能LED路灯控制系统,包括光照检测、电池管理、LED驱动、电流监测及短路保护等功能。通过光敏电阻检测环境光强,并结合PWM调光技术,实现LED亮度的智能调节,提高能源利用率和系统稳定性。系统采用电阻分压法和电流检测模块,具备过充、过放及短路保护功能,确保电池安全。同时,低功耗设计使系统在深夜时段自动降低LED功率,延长续航时间,达到节能优化的目标。实验表明,该系统能有效适应不同光照环境,优化电池能耗管理,提升LED路灯使用寿命,满足设计预期。创新点包括智能光照调节与节能优化、多重电池保护机制及高效低功耗设计,为智慧照明提供了可靠的硬件支持。未来,该系统可进一步集成无线通信,实现远程监控与智能调度,并优化MPPT算法以提升太阳能充电效率。此外,通过加入环境监测传感器,可增强环境感知能力,拓展智慧城市照明的应用场景。
[1]黄耀,阎昌国,孔德慧,等.一种基于STM32的室内空气交换装置设计[J].科技创新与应用,2024,14(31):46-49.DOI:10.19981/j.CN23-1581/G3.2024.31.010.
[2]黄山,吉磊,马福.基于STM32技术的太阳能LED路灯自动控制系统的设计与应用[J].自动化应用,2024,65(18):96-98.DOI:10.19769/j.zdhy.2024.18.027.
[3]Solar Street Lighting Market Growth, Size, Share And Forecast To 2032[J].M2 Presswire,2023,
[4]苏彬锋,吕鲁浩,林家鹏,等.太阳能LED路灯系统的设计与应用[J].光源与照明,2023,(09):50-52.
[5]Kanglight LED Street Light Unveils Top-Tier Solar Street Lighting Solutions[J].M2 Presswire,2023,
[6]杨柏旺.太阳能LED路灯在市政道路照明中的应用[J].光源与照明,2023,(02):22-24.
[7]Which Is Better, Solar Street Light Or Ordinary Street Light?[J].M2 Presswire,2023,
[8]2 Ways To Keep Solar Street Lights On Every Day[J].M2 Presswire,2022,
[9]3 Main Types Of System Voltages For Solar Street Lights[J].M2 Presswire,2022,
[10]冯志斌,江华丽.物联网云控LED路灯监控系统的设计[J].安徽电子信息职业技术学院学报,2022,21(03):32-37.
[11]张德华,王旃,张伟.任务为导向的层次化教学设计——以太阳能路灯控制器为例[J].实验技术与管理,2022,39(02):193-197.DOI:10.16791/j.cnki.sjg.2022.02.037.
[12]刘勃妮,肖军,刘洲洲,等.智能太阳能LED路灯控制系统的研究[J].自动化技术与应用,2022,41(01):27-29.
[13]赵树坤.基于单片机的太阳能LED路灯硬件分析[J].内蒙古科技与经济,2021,(14):88-90+92.
[14]朱荔.基于单片机的太阳能路灯控制器设计[J].电子制作,2021,(09):29-30+19.DOI:10.16589/j.cnki.cn11-3571/tn.2021.09.009.
[15]张维全,周丽红.基于STC8单片机的太阳能路灯控制器的设计[J].电子制作,2021,(08):6-8.DOI:10.16589/j.cnki.cn11-3571/tn.2021.08.002.
[16]李明霞,段景曦.太阳能LED路灯在城市道路照明中的应用研究[J].光源与照明,2021,(02):12-13.
[17]彭建军.太阳能LED路灯系统的设计与应用[J].智能建筑与智慧城市,2021,(01):68-69+80.DOI:10.13655/j.cnki.ibci.2021.01.021.
[18]陈铖.太阳能LED路灯智能控制系统研究[D].湖北工业大学,2020.DOI:10.27131/d.cnki.ghugc.2020.000082.
[19]刘洋,周进.太阳能物联网路灯控制器系统的设计[J].通信电源技术,2020,37(10):58-60.DOI:10.19399/j.cnki.tpt.2020.10.020.
[20]王颖.太阳能LED路灯控制器设计[D].北京工业大学,2019.DOI:10.26935/d.cnki.gbjgu.2019.001049.
1.总电路图

在本次毕业设计的过程中,我不仅巩固了专业知识,提升了实践能力,还深刻体会到了从理论到实际应用的挑战与收获。这段时间里,我经历了方案设计、硬件调试、程序优化等多个环节,每一步都离不开指导老师XXX的悉心教导和耐心指点,老师严谨的治学态度和专业的技术指导让我受益匪浅。在此,向老师表达最诚挚的感谢。同时,感谢实验室的同学们在项目研发过程中给予的帮助和支持,无论是技术讨论还是实验调试,大家的交流与合作让我学到了更多实践经验。此外,我要感谢我的家人和朋友,在我遇到困难时给予鼓励和理解,让我能全身心投入到设计与研究中。通过本次毕业设计,我不仅深化了对专业知识的理解,也培养了独立思考和解决问题的能力,为未来的学习和工作奠定了良好的基础。在此,向所有帮助和支持我的人致以最衷心的感谢!
6950

被折叠的 条评论
为什么被折叠?



