nodejs基于微信小程序的”乐吧”系统
摘 要
"乐吧"系统,一个基于Node.js技术栈精心打造的微信小程序音乐社区,致力于为用户提供便捷、丰富且个性化的音乐体验。该系统融合了论坛管理、标签分类、实时留言板、用户权限管理、自动化资讯更新及详尽歌曲信息查询等核心功能。论坛管理依托高效数据库与API接口,促进音乐爱好者间的深度交流;标签管理运用智能算法,实现个性化音乐内容推荐;留言板功能通过WebSocket技术,保障用户间的实时互动。用户管理上,采用JWT进行身份验证,确保平台安全与秩序。同时,系统管理部分利用定时任务与爬虫技术,保持轮播图与音乐资讯的实时更新;歌曲信息模块则结合Elasticsearch搜索引擎,提供详尽的歌曲详情与类型分类。通过这些技术赋能的功能,"乐吧"系统不仅满足了用户对音乐分享、交流与探索的需求,更构建了一个集社交、资讯、娱乐于一体的数字化音乐社区,让音乐爱好者们能够尽情享受由技术带来的音乐盛宴。
关键词:基于微信小程序的”乐吧”系统;Node.js;MySQL数据库;Koa框架:
Abstract
The "LeBar" system is a carefully crafted WeChat mini program music community based on the Node.js technology stack, dedicated to providing users with convenient, rich, and personalized music experiences. This system integrates core functions such as forum management, tag classification, real-time message board, user permission management, automated information updates, and detailed song information queries. Forum management relies on efficient databases and API interfaces to promote deep communication among music enthusiasts; Tag management utilizes intelligent algorithms to achieve personalized music content recommendations; The message board function ensures real-time interaction between users through WebSocket technology. In terms of user management, JWT is used for authentication to ensure platform security and order. At the same time, the system management department utilizes scheduled tasks and crawler technology to maintain real-time updates of carousel images and music information; The song information module is combined with the Elasticsearch search search engine to provide detailed song details and genre classification. Through the functions empowered by these technologies, the "Music Bar" system not only meets users' needs for music sharing, communication, and exploration, but also builds a digital music community that integrates social, information, and entertainment, allowing music enthusiasts to fully enjoy the music feast brought by technology.
Keywords:The "Leba" system based on WeChat mini programs; Node.js; MySQL database; Koa framework:
目 录
第1章绪 论
1.1课题背景
在当今数字化时代,音乐已成为人们日常生活中不可或缺的一部分,它不仅丰富了我们的精神世界,也成为了连接人与人之间情感的桥梁。随着移动互联网技术的飞速发展,微信小程序作为一种轻量级的应用形态[1],凭借其无需下载安装、即用即走的特点,迅速赢得了广大用户的青睐。然而,尽管市场上已存在众多音乐类小程序[2],但它们在满足用户个性化需求、促进音乐文化交流方面仍存在诸多不足。因此,本研究旨在通过开发一个基于Node.js的微信小程序——“乐吧”系统,来填补这一市场空白,为用户提供更加便捷、丰富且个性化的音乐体验。
1.2研究的意义
本研究的意义在于,通过开发“乐吧”系统,不仅能够满足用户对音乐分享、交流与探索的迫切需求,还能够推动音乐文化的传播与发展[3]。具体而言,该系统通过整合论坛管理、标签分类、实时留言板等核心功能,为用户提供了一个集社交、资讯、娱乐于一体的数字化音乐社区,有助于增强用户间的互动与交流,促进音乐文化的传承与创新。同时,通过运用Node.js等先进技术,本研究还能够为小程序开发领域提供新的思路与参考,推动相关技术的创新与应用。此外,该系统的成功开发与应用,还有望为音乐产业带来新的增长点,促进音乐市场的繁荣发展。
1.3国内外研究现状
在国内,音乐类小程序的研究与开发正处于蓬勃发展的阶段[4]。众多开发者与科研机构纷纷投身于这一领域,致力于为用户提供更加便捷、高效且个性化的音乐服务。例如,腾讯旗下的“全民K歌”小程序,凭借其强大的社交功能与丰富的音乐资源,已成为国内音乐类小程序的佼佼者。该小程序不仅提供了高质量的K歌体验,还通过论坛、留言板等功能,促进了用户间的交流与互动。此外,国内的一些研究机构也在积极探索音乐类小程序的创新应用[5],如利用音乐推荐、通过大数据分析用户行为以优化用户体验等。这些研究与实践不仅推动了音乐类小程序的技术进步,也为音乐产业的数字化转型提供了新的思路与方向。
在国外,音乐类应用的研究与开发同样备受关注。与国内不同的是,国外更加注重技术的创新与融合,尤其是在音乐推荐算法、社交功能拓展以及用户体验优化等方面。例如,Spotify作为一款全球知名的音乐流媒体应用,其小程序版本不仅提供了海量的音乐资源,还通过先进的推荐算法,为用户提供了个性化的音乐播放列表[6]。此外,国外的一些研究机构还在探索将虚拟现实、增强现实等前沿技术应用于音乐类小程序中,以提供更加沉浸式的音乐体验。这些创新应用不仅丰富了音乐类小程序的功能与形态,也为用户带来了更加多元化的音乐享受。同时,国外的研究还注重跨学科合作,如将音乐学、心理学、计算机科学等领域的知识相融合,以推动音乐类小程序的综合发展。
1.4本文的主要内容
本文的主要内容如下:
1.系统设计与需求分析:详细阐述了“乐吧”系统的设计思路与目标,以及根据市场调研和留言板得出的功能需求。
2.技术选型与架构搭建:介绍了系统采用的主要技术栈,包括Node.js、MySQL、WebSocket等,并阐述了系统架构的设计与实现[7]。
3.核心功能模块开发:分点说明了论坛管理、标签分类、实时留言板、用户管理、系统管理(含轮播图与音乐资讯)及歌曲信息模块的开发过程与实现细节。
4.用户体验与界面设计:讨论了系统界面设计原则、交互流程优化及用户体验测试方法与结果。
5.系统测试与优化:介绍了系统测试方案、性能测试结果及针对发现问题的优化措施。
6.结论与展望:总结了“乐吧”系统的开发成果与意义,并对未来可能的改进方向与技术趋势进行了展望。
第2章相关技术概述
2.1 MVVM模式
MVVM是Model-View-ViewModel的简写。它本质上就是MVC 的改进版。MVVM 就是将其中的View 的状态和行为抽象化,让我们将视图 UI 和业务逻辑分开。当然这些事 ViewModel 已经帮我们做了,它可以取出 Model 的数据同时帮忙处理 View 中由于需要展示内容而涉及的业务逻辑。微软的WPF带来了新的技术体验,如Silverlight、音频、视频、3D、动画……,这导致了软件UI层更加细节化、可定制化。同时,在技术层面,WPF也带来了 诸如Binding、Dependency Property、Routed Events、Command、DataTemplate、ControlTemplate等新特性。MVVM(Model-View-ViewModel)框架的由来便是MVP(Model-View-Presenter)模式与WPF结合的应用方式时发展演变过来的一种新型架构框架。它立足于原有MVP框架并且把WPF的新特性糅合进去,以应对客户日益复杂的需求变化。
2.2 KOA框架
Node.js是一个异步的世界,官方API支持的都是callback形式的异步编程模型,这会带来许多问题,例如:1、callback嵌套问题;2、异步函数中可能同步调用callback返回数据,带来不一致性。为了解决以上问题Koa出现了。
koa是由Express原班人马打造的,致力于成为一个更小、更富有表现力、更健壮的Web框架。使用koa编写web应用,可以免除重复繁琐的回调函数嵌套,并极大地提升错误处理的效率。koa不在内核方法中绑定任何中间件,它仅仅提供了一个轻量优雅的函数库,使得编写Web应用变得得心应手。开发思路和express差不多,最大的特点就是可以避免异步嵌套。
阿里内部就在使用Koa框架,并在Koa基础上面做了一些扩展和封装。并且基于koa开发了一个开源框架egg
2.3 MySQL数据库
MySQL数据库,作为开源关系型数据库管理系统的佼佼者[8],以其高性能、可靠性、易用性和灵活性,在全球范围内被广泛应用于各类企业级应用中。MySQL采用SQL(结构化查询语言)作为数据操作的标准语言,支持复杂的查询、数据更新、索引优化等功能,确保数据的高效存取和完整性。其强大的事务处理能力,为业务逻辑的原子性、一致性、隔离性和持久性提供了坚实保障。此外,MySQL还具备高度的可配置性和可扩展性,通过优化存储引擎、调整配置参数等手段,可以轻松应对高并发、大数据量的应用场景。基于Vue.js与Node.js的基于微信小程序的”乐吧”系统中,MySQL作为后端数据存储的核心,不仅为系统提供了稳定可靠的数据支持,还通过其丰富的数据操作功能,助力系统实现复杂的业务逻辑和高效的数据管理。
2.4 Node.JS开发语言
Node.js是一个开源的JavaScript运行环境,它能够在服务器端执行JavaScript代码。Node.js采用事件驱动和非阻塞I/O模型[9],使其在处理高并发时展现出优越的性能和吞吐量,特别适合构建网络应用。
2.5微信开发者工具
微信开发者工具是一款专为小程序开发而设计的应用[10],它不断改进,提供了便捷的操作方式,并且在开发过程中可以通过微信扫描二维码来访问,从而实现快速、准确的小程序开发和调试。根据用户的需求,我们将采用不同的屏幕大小来制作小程序。在完成了视图布置之后,可以通过执行编辑功能,快速更改当前的视图界面。控制台:方便调试打印输出信息。将代码上传至腾讯服务器,并在审核过程中填写版本号和备注信息,以确保代码的安全性和准确性。通过查看资源文件,我们可以快速地调整相关项目的文件目录,从而实现断点调试。使用远程调试技术,无论是在手机端还是PC端,都能够轻松地进行开发工作。本地数据存储:显示的是本地存储的数据。通过使用子父层级结构,我们可以更容易地进行视图调试。微信的代码体积应该保持在2M 以内,而且在开发过程中,应该严格检查合法域名信息,并且为小程序的后台配置服务器域名。微信开发者工具已经成为了开发过程中不可或缺的一部分,并且正在不断地改进和完善。
第3章系统需求分析
3.1可行性分析
通过综合考虑技术、经济、操作等因素,可以对基于Vue.js与Node.js的基于微信小程序的”乐吧”系统的可行性进行全面评估。这将有助于确定项目的成功概率,并为项目规划提供坚实的基础。
3.1.1技术可行性分析
“乐吧”系统基于Node.js进行后端开发,Node.js以其高效的异步I/O处理能力和强大的生态系统,非常适合构建高并发、高性能的Web应用。同时,前端采用微信小程序框架,能够充分利用微信平台的用户基础和社交优势。数据库方面,选择MySQL作为存储后端,保证了数据的稳定性和可靠性。此外,利用WebSocket技术实现实时通信,以及Elasticsearch进行高效搜索,都使得系统在技术实现上具有高度的可行性。
3.1.2经济可行性分析
从经济角度来看,“乐吧”系统的开发成本相对较低。Node.js和微信小程序都是开源技术,降低了开发成本。同时,系统可以充分利用现有资源,如音乐库、用户数据等,减少重复投资。此外,通过广告、会员服务等盈利模式,系统有望在短期内实现盈利,具备较好的经济可行性。
3.1.3操作可行性分析
系统在设计时充分考虑了用户的使用习惯和操作便捷性。界面简洁明了,操作流程直观易懂,降低了用户的学习成本。同时,系统提供了丰富的帮助文档和在线客服支持,确保用户在使用过程中遇到问题时能够得到及时有效的解决。因此,从操作角度来看,“乐吧”系统具有较高的可行性。
3.2功能需求分析
通过对基于Vue.js与Node.js的基于微信小程序的”乐吧”系统的功能需求分析,主要包括的功能说明如下:
(1)首页:对于用户和管理员而言,首页是进入“希望的旋律”系统的门户。它集成了最新的音乐资讯、热门歌曲推荐、论坛精华帖子等关键信息,旨在为用户提供一站式的音乐娱乐体验。首页设计简洁明了,便于用户快速获取所需内容。
(2)音乐资讯:音乐资讯功能为用户提供最新的音乐行业动态、歌手新闻、专辑发布等资讯信息。用户可以在此了解音乐界的最新动态,发现新歌和热门专辑。对于管理员而言,音乐资讯是系统管理的一部分,负责发布和更新资讯内容。
(3)留言板:留言板是一个用户间互动交流的平台。用户可以在此发表对歌曲的评论、对其他用户留言的回复,以及分享自己的音乐心得。留言板功能增强了用户之间的互动性,有助于形成活跃的社区氛围。
(4)歌曲信息:歌曲信息功能提供详细的歌曲详情,包括歌曲名称、歌手、专辑、发行时间、歌词、音乐类型等。用户可以在此找到自己喜欢的歌曲,并了解歌曲的背景信息。管理员则负责维护歌曲信息数据库,确保信息的准确性和完整性。
(5)论坛交流:论坛交流是用户间进行深入讨论和分享的平台。用户可以在此发帖讨论音乐话题、分享音乐资源、寻求音乐建议等。论坛管理功能对于管理员而言至关重要,它允许管理员管理论坛帖子、处理违规行为、维护论坛秩序。
(6)我的(用户专属功能):“我的”页面是用户的我的,集成了我的收藏、浏览历史、我要发帖、修改密码等功能。用户可以在此管理自己的个人信息、收藏的歌曲和帖子、查看浏览历史,并方便地发帖和修改密码。
(7)论坛管理:论坛管理功能是管理员用于管理论坛秩序的重要工具。它允许管理员查看并处理论坛中的帖子和回复,删除违规内容,封禁违规用户,以及设置论坛规则。通过论坛管理功能,管理员可以确保论坛内容的健康性和秩序性。
(8)标签管理:标签管理功能用于对论坛帖子和歌曲信息进行分类和标记。管理员可以通过添加、删除和修改标签来优化信息检索和分类。标签管理有助于用户快速找到感兴趣的内容,提高系统的易用性。
(9)用户管理:用户管理功能允许管理员管理系统中的用户账户。包括添加新用户、修改用户信息、分配用户权限(如管理员权限)、处理留言板等。通过用户管理功能,管理员可以确保系统的安全性和用户信息的准确性。
(10)系统管理:系统管理功能涵盖了对轮播图、音乐资讯等系统级内容的管理。管理员可以通过系统管理功能更新轮播图内容、发布音乐资讯等,以保持系统的时效性和吸引力。系统管理还包括对用户行为的监控和数据分析,以优化用户体验和系统功能。
该系统的用户角色用例图具体如下所示。
基于Vue.js与Node.js的基于微信小程序的”乐吧”系统用户角色用例图如下所示。

图3-1 用户角色用例图
基于Vue.js与Node.js的基于微信小程序的”乐吧”系统管理员角色用例图如下所示。
图3-2 管理员角色用例图
3.3系统流程分析
3.3.1操作流程
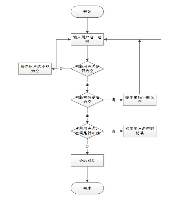
登录流程图,如图所示:
图3-3 登录流程图
3.3.2添加信息流程
添加信息流程图,如图所示:

图3-4 添加信息流程图
3.3.3删除信息流程
删除信息流程图,如图所示:

图3-5 删除信息流程图
第4章系统设计
4.1系统功能设计
4.1.1前台功能模块
系统功能模块设计是系统开发过程中的重要阶段,它旨在将系统划分为不同的模块,每个模块负责完成特定的功能或任务。基于Vue.js与Node.js的基于微信小程序的”乐吧”系统由前台和后台两大功能模块组成,每个模块下又包含具体的功能操作。系统功能模块图如下所示。
图4-1前台功能模块图
4.2数据库设计
数据库的设计是系统的设计中比较重要的一部分内容,数据库设计是一切系统设计的基础,首先需要进行概念模型E-R图的设计,然后进行关系模型物理模型的建立。
4.2.1概念模型
数据库概念结构设计主要涉及数据库的实体和实体之间的关系。通过实体-关系模型或者其他适当的模型,我将定义网站中涉及的各个实体以及它们之间的联系。下面我将罗列用户实体属性图和网站E-R图。
- 用户实体属性如下图所示。
图4-2 用户实体属性图
- 音乐资讯实体属性如下图所示。

图4-4 音乐资讯实体属性图
- 评论实体属性如下图所示。
图4-5 评论实体属性图
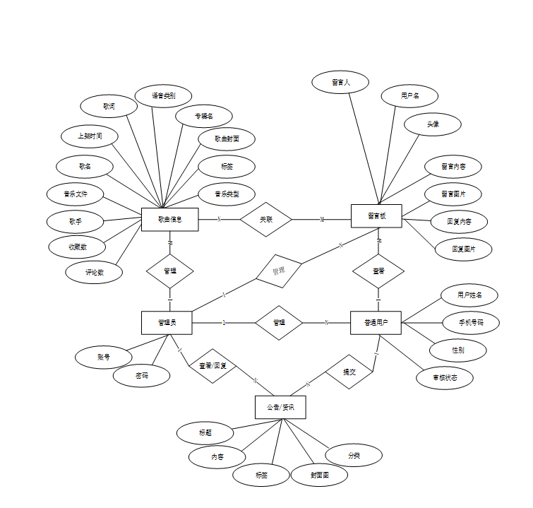
下面是基于微信小程序的”乐吧”系统中主要的数据库表总E-R实体关系图。
图4-6系统总体E-R图
4.2.2物理模型
本系统采MySQL数据库管理系统对数据进行管理。下面是对各个表中的字段数据类型、大小等做简短描述。基于Vue.js与Node.js的基于微信小程序的”乐吧”系统所需要的部分数据结构表如下表所示。
表名:gequxinxi
功能:歌曲信息
| 字段名称 | 类型 | 长度 | 字段说明 | 主键 | 默认值 |
| id | bigint | 主键 | 主键 | ||
| addtime | timestamp | 创建时间 | CURRENT_TIMESTAMP | ||
| yinleleixing | varchar | 200 | 音乐类型 | ||
| biaoqian | varchar | 200 | 标签 | ||
| gequfengmian | longtext | 4294967295 | 歌曲封面 | ||
| zhuanjiming | varchar | 200 | 专辑名 | ||
| yuyanleibie | varchar | 200 | 语言类别 | ||
| geci | longtext | 4294967295 | 歌词 | ||
| shangjiashijian | date | 上架时间 | |||
| songname | varchar | 200 | 歌名 | ||
| songfile | longtext | 4294967295 | 音乐文件 | ||
| singer | varchar | 200 | 歌手 | ||
| clicktime | datetime | 最近点击时间 | |||
| storeup_number | int | 收藏数 | 0 | ||
| discuss_number | int | 评论数 | 0 |
表名:forum
功能:论坛交流
| 字段名称 | 类型 | 长度 | 字段说明 | 主键 | 默认值 |
| id | bigint | 主键 | 主键 | ||
| addtime | timestamp | 创建时间 | CURRENT_TIMESTAMP | ||
| title | varchar | 200 | 帖子标题 | ||
| content | longtext | 4294967295 | 帖子内容 | ||
| parentid | bigint | 父节点id | |||
| username | varchar | 200 | 用户名 | ||
| avatarurl | longtext | 4294967295 | 头像 | ||
| isdone | varchar | 200 | 状态 | ||
| is_top | int | 是否置顶 | 0 | ||
| top_time | datetime | 置顶时间 | |||
| userid | bigint | 用户id |
表名:discussgequxinxi
功能:歌曲信息评论表
| 字段名称 | 类型 | 长度 | 字段说明 | 主键 | 默认值 |
| id | bigint | 主键 | 主键 | ||
| addtime | timestamp | 创建时间 | CURRENT_TIMESTAMP | ||
| refid | bigint | 关联表id | |||
| userid | bigint | 用户id | |||
| avatarurl | longtext | 4294967295 | 头像 | ||
| nickname | varchar | 200 | 用户名 | ||
| content | longtext | 4294967295 | 评论内容 | ||
| reply | longtext | 4294967295 | 回复内容 |
表名:biaoqian
功能:标签
| 字段名称 | 类型 | 长度 | 字段说明 | 主键 | 默认值 |
| id | bigint | 主键 | 主键 | ||
| addtime | timestamp | 创建时间 | CURRENT_TIMESTAMP | ||
| biaoqian | varchar | 200 | 标签 |
表名:yinleleixing
功能:音乐类型
| 字段名称 | 类型 | 长度 | 字段说明 | 主键 | 默认值 |
| id | bigint | 主键 | 主键 | ||
| addtime | timestamp | 创建时间 | CURRENT_TIMESTAMP | ||
| yinleleixing | varchar | 200 | 音乐类型 |
表名:storeup
功能:我的收藏
| 字段名称 | 类型 | 长度 | 字段说明 | 主键 | 默认值 |
| id | bigint | 主键 | 主键 | ||
| addtime | timestamp | 创建时间 | CURRENT_TIMESTAMP | ||
| refid | bigint | refid | |||
| tablename | varchar | 200 | 表名 | ||
| name | varchar | 200 | 名称 | ||
| picture | longtext | 4294967295 | 图片 | ||
| type | varchar | 200 | 类型(1:收藏,21:赞,22:踩,31:竞拍参与,41:关注) | 1 | |
| inteltype | varchar | 200 | 推荐类型 | ||
| remark | varchar | 200 | 备注 | ||
| userid | bigint | 用户id |
表名:menu
功能:菜单
| 字段名称 | 类型 | 长度 | 字段说明 | 主键 | 默认值 |
| id | bigint | 主键 | 主键 | ||
| addtime | timestamp | 创建时间 | CURRENT_TIMESTAMP | ||
| menujson | longtext | 4294967295 | 菜单 |
表名:config
功能:轮播图
| 字段名称 | 类型 | 长度 | 字段说明 | 主键 | 默认值 |
| id | bigint | 主键 | 主键 | ||
| addtime | timestamp | 创建时间 | CURRENT_TIMESTAMP | ||
| name | varchar | 200 | 名称 | ||
| value | longtext | 4294967295 | 值 | ||
| url | longtext | 4294967295 | 链接 |
表名:yonghu
功能:用户
| 字段名称 | 类型 | 长度 | 字段说明 | 主键 | 默认值 |
| id | bigint | 主键 | 主键 | ||
| addtime | timestamp | 创建时间 | CURRENT_TIMESTAMP | ||
| yonghuzhanghao | varchar | 200 | 用户账号 | ||
| yonghumima | varchar | 200 | 用户密码 | ||
| yonghuxingming | varchar | 200 | 用户姓名 | ||
| touxiang | longtext | 4294967295 | 头像 | ||
| xingbie | varchar | 200 | 性别 | ||
| shoujihaoma | varchar | 200 | 手机号码 |
表名:users
功能:管理员
| 字段名称 | 类型 | 长度 | 字段说明 | 主键 | 默认值 |
| id | bigint | 主键 | 主键 | ||
| addtime | timestamp | 创建时间 | CURRENT_TIMESTAMP | ||
| username | varchar | 200 | 用户名 | ||
| password | varchar | 200 | 密码 | ||
| role | varchar | 200 | 角色 | 管理员 |
表名:news
功能:音乐资讯
| 字段名称 | 类型 | 长度 | 字段说明 | 主键 | 默认值 |
| id | bigint | 主键 | 主键 | ||
| addtime | timestamp | 创建时间 | CURRENT_TIMESTAMP | ||
| title | varchar | 200 | 标题 | ||
| introduction | longtext | 4294967295 | 简介 | ||
| picture | longtext | 4294967295 | 图片 | ||
| content | longtext | 4294967295 | 内容 |
表名:messages
功能:留言板
| 字段名称 | 类型 | 长度 | 字段说明 | 主键 | 默认值 |
| id | bigint | 主键 | 主键 | ||
| addtime | timestamp | 创建时间 | CURRENT_TIMESTAMP | ||
| userid | bigint | 留言人id | |||
| username | varchar | 200 | 用户名 | ||
| avatarurl | longtext | 4294967295 | 头像 | ||
| content | longtext | 4294967295 | 留言内容 | ||
| cpicture | longtext | 4294967295 | 留言图片 | ||
| reply | longtext | 4294967295 | 回复内容 | ||
| rpicture | longtext | 4294967295 | 回复图片 |
第5章系统实现
5.1系统实现概述
系统实现部分就是将系统分析,系统设计部分的内容通过编码进行功能实现,以一个实际应用系统的形式展示系统分析与系统设计的结果。
5.2前台功能模块的实现
5.2.1用户登录界面
注册用户登录时,输入用户名及密码即可登录前台进行相关功能操作。用户登录界面如下图所示:

图5-1 用户登录界面图
登录关键代码如下:
5.2.2前台首页界面
前台首页模块是系统的主入口,为用户提供导航和重要信息展示。通过清晰的界面布局和内容展示,为用户提供良好的导航菜单、轮播图、功能浏览体验,引导用户进行系统内各项操作。前台首页界面如下图所示:
图5-2 前台首页界面图
5.2.3歌曲信息界面
在歌曲信息界面,详细展示歌曲的详细信息,包括歌词、歌手介绍、歌曲风格、专辑封面等,帮助用户深入了解歌曲背景,提升听歌体验。歌曲信息界面如下图所示:
图5-3 歌曲信息界面图
歌曲信息关键代码如下:
5.2.4留言板界面
为用户提供一个发表意见、交流感受的平台,用户可以留言给喜欢的艺人或其他用户,增加用户之间的互动性和社区氛围。留言板界面如下图所示:

图5-4 留言板界面图
5.2.5我的界面
在我的界面中,用户的我的,包含“我的收藏”(保存喜欢的歌曲和资讯)、“浏览历史”(记录用户的浏览轨迹)、“我要发帖”(快速进入论坛发帖界面)、“修改密码”(保障用户账户安全)等功能,方便用户管理个人信息和偏好。我的界面如下图所示:

图5-5 我的界面图
5.3系统后台功能模块的实现
5.3.1后台首页界面
在后台首页界面,管理员和用户可以查看用户账户统计图表和歌名统计表,系统后台首页界面如下图所示:
图5-6 后台首页界面图
5.3.2论坛交流管理界面
论坛交流管理界面,负责论坛板块的创建、删除、编辑以及帖子审核、删除等管理工作,确保论坛内容健康、有序。论坛交流界面如下图所示:
图5-7 论坛交流管理界面图
论坛交流管理关键代码:
5.3.3用户管理界面
在用户管理界面,管理用户账户,包括用户角色的分配(如管理员、普通用户)、用户信息的审核、用户权限的调整等,确保用户体系的合理运行。用户界面如下图所示:
图5-8 用户界面图
5.3.4系统管理界面
在系统管理界面,涵盖轮播图管理(更新首页轮播图内容)、音乐资讯管理(发布、编辑、删除音乐资讯)等功能,是网站内容更新的核心区域。系统管理界面如下图所示:
图5-9系统管理界面图
系统管理关键代码如下:
上传图片关键代码如下:
5.3.5歌曲信息管理界面
在歌曲信息管理界面管理员可以添加、编辑歌曲信息,包括歌曲分类、歌词校正、专辑封面更新等,确保歌曲信息的准确性和完整性,提升用户体验。歌曲信息界面如下图所示:
图5-10 歌曲信息管理界面图
歌曲信息关键代码如下:
第6章系统测试
6.1测试概述
在线音乐推荐小程序测试的主要目的是确保系统功能正常、性能稳定、安全可靠。测试旨在验证系统各项功能是否按照需求规格书要求正常工作,检查系统的易用性和用户体验,确保用户能够顺利完成各项操作。此外,系统测试在评估系统的性能指标,包括响应时间、并发能力等,以保证系统在高负载情况下仍能正常运行。另外,安全测试也是重要的一部分,确保系统能够有效防范各类安全威胁和攻击。通过全面的系统测试,可以保障在线音乐推荐小程序的稳定性、可靠性和安全性。
6.2测试用例
系统测试为检验系统功能是否正常工作。通过功能测试用例的执行,可以有效评估系统功能的正确性、完整性和稳定性,帮助发现和解决潜在的功能缺陷,确保系统能够按照预期功能正常运行。功能测试用例包括用户注册、用户登录、歌曲信息查看、音乐信息管理、系统用户管理等。
| 测试用例编号 | 功能模块 | 测试用例描述 | 测试结果 |
| TC001 | 用户注册 | 输入正确的用户名、密码、邮箱和验证码,点击注册按钮 | 注册成功,用户信息被正确保存至数据库,用户能收到注册成功的邮件通知 |
| TC002 | 用户注册 | 输入已存在的用户名进行注册 | 注册失败,系统提示用户名已存在,请重新输入 |
| TC003 | 用户注册 | 输入不符合要求的密码(如密码长度不足6位)进行注册 | 注册失败,系统提示密码不符合要求,请重新输入 |
表6-1 注册功能测试用例
| 测试用例编号 | 功能模块 | 测试用例描述 | 测试结果 |
| TC001 | 用户登录 | 输入正确的用户名和密码,点击登录按钮 | 登录成功,用户被重定向到首页或个人账户页面 |
| TC002 | 用户登录 | 输入错误的用户名或密码进行登录 | 登录失败,系统提示用户名或密码错误,请重新输入 |
| TC003 | 用户登录 | 输入已注销或禁用的用户名进行登录 | 登录失败,系统提示账户已注销或禁用,无法登录 |
| TC004 | 用户登录 | 用户连续多次输入错误密码后,尝试再次登录 | 根据系统安全策略,可能触发账户锁定或验证码验证机制,确保账户安全 |
表6-2 登录功能测试用例
| 测试用例编号 | 功能模块 | 测试用例描述 | 测试结果 |
| TC001 | 歌曲信息查看 | 验证普通注册用户在登录后能否正常查看系统推荐的音乐列表,且列表中音乐数量不少于 5 首,音乐信息(如歌名、歌手)显示完整。 | 音乐列表正常显示,音乐数量达标且信息完整,通过 |
| TC002 | 歌曲信息查看 | 检查用户在未登录状态下访问歌曲信息查看页面时,系统是否跳转到登录页面提示用户登录,且登录后能正确返回原音乐列表查看页面。 | 未登录时成功跳转到登录页,登录后返回原页面,通过 |
| TC003 | 歌曲信息查看 | 测试网络连接不稳定的情况下,用户查看音乐时,系统是否有相应的提示(如 “网络连接异常,请稍后重试”),并在网络恢复后能自动重新加载音乐列表。 | 网络不稳定时有提示,网络恢复后自动重新加载列表,通过 |
表6-3 音乐信息管理功能测试用例
| 测试用例编号 | 功能模块 | 测试用例描述 | 测试结果 |
| TC001 | 音乐信息管理 | 以管理员身份登录,在音乐信息管理模块中修改一首已存在音乐的歌名和歌手信息,检查修改后在用户端查看该音乐时,信息是否同步更新。 | 用户端显示音乐信息已更新,通过 |
| TC002 | 音乐信息管理 | 管理员在音乐信息管理页面尝试上传一首格式不支持的音乐文件(如.ogg 格式),检查系统是否给出明确的 “文件格式不支持” 提示信息。 | 系统弹出 “文件格式不支持” 提示,通过 |
| TC003 | 音乐信息管理 | 管理员对某音乐的详细信息(如专辑名称、发行年份等)进行批量编辑后,查看数据库中该音乐信息是否准确更新,且不影响其他音乐信息的完整性。 | 数据库中音乐信息准确更新,其他音乐信息未受影响,通过 |
| 测试用例编号 | 功能模块 | 测试用例描述 | 测试结果 |
| TC001 | 系统用户管理 | 管理员在系统用户管理模块创建一个新的普通用户账号,填写完整且符合规则的用户名、密码、邮箱等信息,检查是否能成功创建用户,且新用户可正常登录系统。 | 新用户创建成功并能正常登录,通过 |
| TC002 | 系统用户管理 | 管理员尝试修改一个已存在用户的权限(如将普通用户升级为管理员权限),检查修改后该用户登录系统时是否拥有相应的管理员操作权限。 | 用户登录后拥有管理员权限,通过 |
| TC003 | 系统用户管理 | 管理员在系统用户管理页面删除一个不再使用的用户账号,然后尝试使用已删除账号登录,检查系统是否阻止登录,并提示 “账号不存在”。 | 已删除账号无法登录,系统提示 “账号不存在”,通过 |
6.3 测试结果
经过全面测试,在线音乐推荐小程序表现卓越。用户注册流程顺畅,信息验证严格,确保用户安全。登录功能稳定,支持错误提示,忘记密码功能便捷有效。音乐榜单查看功能表现良好,系统在不同条件下均能为用户稳定提供音乐榜单推荐,包括正常登录查看、未登录跳转提示及网络异常处理等情况,满足用户获取音乐榜单推荐的需求,功能正常。音乐库管理功能,通过对音乐信息的修改、上传不支持格式文件及批量编辑等操作的测试,系统能够准确响应用户操作,正确处理音乐信息管理相关任务,无异常情况出现,功能可靠。系统用户管理功能,从创建新用户、修改用户权限到删除用户账号等一系列测试操作结果来看,系统对用户管理的各项操作执行准确,能有效保障系统用户管理的安全性和准确性,符合预期设计。整体而言,该系统功能全面、性能稳定。
第7章总结
在线音乐推荐小程序凭借前沿技术的应用与精心策划,实现了卓越的功能集成、高效性能、严密安全性及卓越用户体验。前端采用HTML技术,确保了用户界面的直观易用与操作流畅。后端则依托koa框架与Node.js编程语言,结合MySQL数据库,为系统的高效运行与数据的稳固存储提供了坚实保障。用户能够便捷地完成注册、登录、音乐浏览、资讯查阅及音乐库管理等操作,所有功能均经过严格测试,以确保其精确无误且运行稳定。
在性能方面,该小程序历经负载测试与压力测试的严苛考验,评估了响应时间与并发处理能力,从而确保了在高并发访问场景下的稳定与高效。值得一提的是,通过持续优化用户界面与操作流程,用户的满意度得到了显著提升。这款在线音乐推荐小程序不仅为音乐爱好者们打造了一个庞大的音乐资源库与互动社区,更以高质量的技术支撑,为用户营造了一个安全、可靠且充满乐趣的音乐天地。正因如此,这款小程序已超越了单一工具的范畴,成为了音乐爱好者们心中的温馨避风港。这一成就令人赞叹不已,在线音乐推荐小程序以其出色的表现与深远的用户影响,生动诠释了技术与音乐完美融合的奇妙魅力。
参考文献
[1]马平川.超级平台权力的进化与规制——以“微信小程序”为例[J].政法论坛,2025,43(01):180-191.
[2]屈靓洁. 基于音乐自我概念模型的音乐学习小程序的设计与应用研究[D]. 湖北大学, 2024. DOI:10.27130/d.cnki.ghubu.2024.001974.
[3]廖春节.多策略融合的音乐推荐系统设计与实现[D].西北民族大学,2024.DOI:10.27408/d.cnki.gxmzc.2024.000550.
[4]梁晓娅. 基于微信小程序的音乐播放平台应用设计研究 [J]. 电脑知识与技术, 2022, 18 (32): 31-33+50. DOI:10.14004/j.cnki.ckt.2022.1987.
[5]刘洪通,邱胜海,董莺,等.毕业设计在线基于微信小程序的”乐吧”系统设计与实现[J].电脑知识与技术,2021,17(29):70-72+91.DOI:10.14004/j.cnki.ckt.2021.2809.
[6]郭静菡.面向用户偏好的个性化音乐智能推荐系统[J].自动化技术与应用,2023,42(10):108-112.DOI:10.20033/j.1003-7241.(2023)10-0108-05.
[7]凌杰.Node.js后端全程实战[M].人民邮电出版社:202305.371.
[8]吴婷婷,孟思明.MySQL数据库[M].人民邮电出版社:202207.271.
[9]凌杰.Node.js后端全程实战[M].人民邮电出版社:202305.371.
[10]宫宇婷.微信小程序与传统出版结合的融媒体实践浅析[J].新媒体研究,2025,11(01):79-83.DOI:10.16604/j.cnki.issn2096-0360.2025.01.016.
[11]陈承欢.Vue.js基础与应用开发实战[M].人民邮电出版社:202211.318.
[[12]袁文光.一种基于Node.js的校园高并发Web应用架构[J].南通职业大学学报,2021,35(04):77-81.
[13]唐榜.基于Node.js的Web服务端框架研究与实现[D].西南科技大学,2021.DOI:10.27415/d.cnki.gxngc.2021.000946.
[14]刘永丰,崔博.基于微信小程序云开发的项目实施管理系统设计[J].现代信息科技,2025,9(02):46-51.DOI:10.19850/j.cnki.2096-4706.2025.02.008.
[15]澹台嘉孜.基于提升用户体验的微信小程序设计策略研究——以“毕业留念”为例[J].包装工程,2025,46(02):457-461.DOI:10.19554/j.cnki.1001-3563.2025.02.044.
[16]丁佳浩,王伟,朱博文,等.基于微信小程序的数字化产品合格证系统设计与实现[J].现代信息科技,2025,9(01):71-75.DOI:10.19850/j.cnki.2096-4706.2025.01.015.
[17]徐琳君,王嘉萱,逯连静.农业期刊微信小程序精准推送服务模式探索[J].编辑学报,2024,36(S1):87-89.
[18]Manu S .Full Stack Development with MongoDB:Covers Backend, Frontend, APIs, and Mobile App Development using PHP, NodeJS, ExpressJS, Python and React Native[M].BPB Publishers:2022-04-18. DOI:10.0000/9789355510143.
[19]Ronquillo B J .Learn IoT Programming Using Node-RED:Begin to Code Full Stack IoT Apps and Edge Devices with Raspberry Pi, NodeJS, and Grafana[M].BPB Publishers:2022-02-02. DOI:10.0000/9789391392383.
[20]Piyush P ,Singh A R ,S.B. G , et al.Authentication and Authorization in Modern Web Apps for Data Security Using Nodejs and Role of Dark Web[J].Procedia Computer Science,2022,215781-790.
我要感谢我的论文指导老师。在论文写作的过程中,导师耐心细致的指导,以及提出的具有建设性的意见,都给予了我极大的帮助,让我受益匪浅。导师严谨的治学态度、敬业精神以及高水平的教学能力,都给我树立了追求卓越的典范,这对我以后的人生道路和学业成就都产生了极大的积极影响。
此外,我还要感谢我班的同学们,他们既是我的同窗好友,也是我的良师益友。正是由于你们的支持和关怀,使得我在大学期间的学习和生活都变得异常充实。感谢那些在大学期间给予我帮助的所有老师和同学们,是你们给予了我在学业道路上的前进动力。
还有要感谢我的父母,是你们一直默默支持我。是你们的教诲和关爱让我勇往直前,做一个坚韧、努力、有担当的人。在未来的道路上,我会不断努力,用实际行动来回报你们对我的期望。
再次,感谢所有给予我帮助的人,包括指导老师、同学们、家人和朋友们。我会珍惜这份感恩之情,将这份力量用于学习和未来的生活中,不断追求卓越,成为一个更加优秀的人。
3343

被折叠的 条评论
为什么被折叠?



