随着互联网技术的不断发展,传统旅行社管理模式逐渐难以满足现代用户对旅游服务高效性与便捷性的需求。本文设计并实现了一款基于Spring Boot框架的智能旅行社管理网站系统。该系统从前端用户体验与后台管理效率出发,涵盖用户注册登录、旅游论坛、网站公告、旅游资讯、旅行社信息、导游预约、旅游路线推荐、景点酒店预订等核心功能,支持用户全流程在线操作,包括浏览、收藏、评论、预约和订单管理等功能模块,提升用户参与度与满意度。同时,系统为管理员提供了全面的后台管理模块,如旅行社管理、导游信息管理、行程规划、订单配送、轮播图设置及客户反馈处理等功能,助力平台实现数据驱动的精细化运营。
本系统采用前后端分离架构,后端基于Java语言与Spring Boot框架开发,结合MySQL数据库与MyBatis持久层技术,提高了系统的可维护性与扩展性;前端使用主流前端框架(如Vue.js)进行响应式设计,确保良好的跨平台兼容性和交互体验。系统通过RBAC权限模型实现角色权限控制,保障了数据安全与操作规范性。此外,系统集成预约管理、商品交易、信息发布与互动社区等多元化功能模块,构建了一个集智能化、信息化、社交化于一体的在线旅游服务平台,具有较强的实用价值与推广潜力,能够为旅游行业的数字化转型提供有力支撑。
关键词:智能旅行社管理网站;SpringBoot;MySQL
With the continuous development of Internet technology, the traditional management model of travel agencies is gradually unable to meet the demands of modern users for the efficiency and convenience of tourism services. This paper designs and implements an intelligent travel agency management website system based on the Spring Boot framework. This system starts from the front-end user experience and the back-end management efficiency, covering core functions such as user registration and login, tourism forums, website announcements, tourism information, travel agency information, tour guide reservations, tourism route recommendations, and scenic spot and hotel reservations. It supports users' full-process online operations, including functional modules such as browsing, collecting, commenting, making reservations, and order management. Enhance user engagement and satisfaction. Meanwhile, the system provides administrators with comprehensive back-end management modules, such as travel agency management, tour guide information management, itinerary planning, order delivery, carousel Settings, and customer feedback processing functions, helping the platform achieve data-driven refined operation.
This system adopts a front-end and back-end separation architecture. The back-end is developed based on the Java language and the Spring Boot framework, combined with the MySQL database and MyBatis persistence layer technology, which improves the maintainability and scalability of the system. The front end uses mainstream front-end frameworks (such as Vue.js) for responsive design to ensure good cross-platform compatibility and interactive experience. The system realizes role permission control through the RBAC permission model, ensuring data security and operational standardization. In addition, the system integrates diversified functional modules such as reservation management, commodity trading, information release and interactive communities, building an online tourism service platform that combines intelligence, informatization and socialization. It has strong practical value and promotion potential, and can provide strong support for the digital transformation of the tourism industry.
Key words:Intelligent Travel agency management website SpringBoot; MySQL
目录
随着信息技术的快速发展和互联网普及率的不断提高,传统旅游行业正面临着深刻的变革。传统的线下旅行社服务模式已难以满足现代消费者对旅游产品多样化、个性化和便捷化的需求。越来越多的用户倾向于通过在线平台获取旅游信息、预订行程、分享体验。因此,构建一个功能完善、操作便捷、响应迅速的智能旅行社管理网站,成为推动旅游业转型升级的重要手段。基于Spring Boot框架的Web开发技术因其快速开发、易集成、高可维护性等优势,逐渐成为现代旅游信息系统开发的首选方案。
当前,旅游服务平台不仅要满足用户的基本出行需求,还需提供互动社区、客户评价、个性化推荐等功能以增强用户体验。同时,平台管理者也亟需通过数据统计与分析实现精准营销与高效运营。然而,市面上部分旅游管理系统仍存在功能单一、交互性差、扩展能力弱等问题,难以适应日益增长的业务需求。为此,本文设计并实现了一套集旅游信息发布、产品展示、预约服务、用户互动与后台管理于一体的智能旅行社管理网站系统,旨在提升旅游服务质量和管理水平,为用户提供更加智能化、便捷化的旅游服务解决方案。
本系统的研发与实现对于推动传统旅行社向数字化、智能化转型具有重要意义。通过构建基于Spring Boot框架的智能旅行社管理网站,能够有效整合旅游资源,优化服务流程,提高信息传递效率与用户响应速度。系统集旅游产品展示、在线预约、互动社区和后台管理于一体,不仅提升了用户的旅游服务体验,也为旅游企业提供了一个高效、便捷的运营平台,增强了企业在激烈市场竞争中的核心竞争力。
从技术层面来看,本系统采用现代化Web开发架构,具备良好的可扩展性与维护性,为后续功能升级和技术迭代提供了便利。同时,系统引入用户行为分析、个性化推荐等机制,有助于企业深入挖掘用户需求,实现精准营销和服务优化。此外,系统的建设也为高校科研和教学实践提供了真实的应用案例,对促进信息技术与旅游管理学科融合、培养复合型人才具有积极的推动作用。
在国外,旅游信息化管理系统的建设起步较早,已经形成了较为成熟的技术体系和应用模式。例如,欧美国家的在线旅游平台如Expedia、Airbnb、TripAdvisor等,已实现旅游资源整合、用户评价体系、智能推荐系统等功能的高度集成,并广泛应用大数据、人工智能等技术提升用户体验与运营效率。同时,国外在旅游管理系统的研究中更注重数据驱动决策和个性化服务的开发,相关研究成果丰富,系统架构也更加模块化、微服务化,具备良好的可扩展性与安全性。
在国内,随着“互联网+旅游”战略的推进,越来越多的旅游企业和科研机构投入到旅游信息系统的研发与应用中。近年来,基于Spring Boot、Vue、微服务架构等技术开发的旅游类管理系统不断涌现,功能涵盖旅游产品展示、在线预订、客户反馈、论坛互动等。然而,大多数系统仍存在功能单一、交互体验差、缺乏数据分析能力等问题。此外,国内对于旅游平台的智能化推荐、用户行为分析等方面的研究尚处于发展阶段,尚未形成统一的标准和成熟的解决方案,仍有较大的改进空间和发展潜力。
B/S(Browser/Server)架构是一种基于浏览器和服务器的应用架构模式。它以Web浏览器作为客户端,服务器端通过Web技术提供应用服务。客户端通过浏览器与服务器进行交互,用户无需安装专门的客户端应用程序,只需要通过互联网连接即可访问应用程序[1]。在B/S架构中,客户端主要承担用户界面的呈现和基本的输入输出功能,而核心的业务处理、数据存储等操作则由服务器端完成。这种架构的核心优势在于无需在每个客户端机器上安装或更新软件,只要用户的浏览器符合要求,就可以使用系统。
B/S(Browser/Server)架构是一种网络架构模型,其主要特点是客户端通过浏览器与服务器进行通信,所有的业务逻辑和数据处理都在服务器端完成,客户端仅负责展示数据[2]。B/S架构本质上是一种客户端-服务器模式的变体,它通过将传统的C/S(Client/Server)架构中的客户端功能移到浏览器中,简化了客户端的开发和维护工作。在B/S架构中,用户通过浏览器发送请求,浏览器负责展示从服务器获取的数据,服务器则处理请求并返回响应。该架构避免了安装和配置客户端软件的麻烦,也减少了对客户端硬件的依赖,适合于需要大规模部署和跨平台支持的应用系统。
B/S模式三层结构图如图2-1所示。

图2-1 B/S模式三层结构图
2.2 SpringBoot框架
SpringBoot是一个用于简化Spring应用开发的开源框架,通过减少开发人员配置和依赖的复杂性,使得开发者能够快速构建基于Spring的生产级应用。SpringBoot基于Spring框架之上,提供了一种自配置的方式,使得开发者可以以最少的配置来启动和开发Spring应用[3]。它通过约定优于配置的原则,将常见的配置预设,使得开发人员能够聚焦于业务逻辑的实现,而不必过多关注繁琐的配置和环境搭建。
SpringBoot框架的核心特点之一是其自动配置功能。它能够根据项目中已存在的类和库,自动推断出开发环境的配置需求,减少了手动配置的工作量。SpringBoot还提供了嵌入式Web服务器支持(如Tomcat、Jetty等),使得应用可以以独立的Java应用形式运行,不再依赖外部的Web容器。这种特性使得SpringBoot特别适合于微服务架构的构建。SpringBoot还通过其提供的启动器(Starters)简化了常见功能的集成,例如数据库连接、消息队列、缓存、认证与授权等,从而提升了开发效率[4]。
2.3 Vue技术
Vue.js是一款用于构建用户界面的渐进式JavaScript框架,提供一种灵活而高效的方式来开发单页面应用(SPA)。Vue的设计理念是通过尽量简化开发过程,提供一种声明式的方式来构建用户界面[5]。Vue.js通过数据驱动的视图模型,允许开发者以声明式语法绑定数据与视图,使得应用的状态和界面表现更加简洁和可维护。它的核心思想是通过组件化开发将复杂的UI拆分为可重用的独立模块,从而提升了代码的模块化、可维护性和可扩展性。
Vue.js具备响应式数据绑定和虚拟DOM的特性。响应式数据绑定意味着当数据变化时,Vue会自动更新与之绑定的DOM元素,从而实现视图的实时更新。虚拟DOM则是Vue.js的一种优化手段,通过将对DOM的操作抽象为一个虚拟的DOM树来提高性能,减少实际DOM操作的开销[6]。Vue还提供了丰富的插件和工具,如Vue Router用于路由管理,Vuex用于状态管理,方便开发者构建复杂的前端应用。Vue的灵活性和简洁性使其成为现代Web开发中常用的前端框架之一。
2.4 MySQL数据库
MySQL是一种开源的关系型数据库管理系统(RDBMS),基于SQL(结构化查询语言)进行数据操作。作为一个被广泛使用的数据库系统,MySQL具有高度的性能、可扩展性和可靠性。MySQL使用表格结构来存储数据,每个表由多个列和行组成,数据通过SQL查询语言进行操作[7]。MySQL支持多种数据类型,如整数、浮动小数、字符串、日期等,以满足不同应用场景对数据存储的需求。在实际应用中,MySQL通常用于存储和管理结构化数据,通过索引、视图、触发器等功能提升数据查询的效率和数据的完整性。
MySQL支持ACID事务特性(原子性、一致性、隔离性、持久性),确保数据库操作的可靠性和数据的一致性。它还支持多种存储引擎,其中InnoDB是最常用的存储引擎,具备事务支持、行级锁定和外键约束等特性,适用于高并发、高可靠性的数据存储需求。MySQL可以通过主从复制、分区和分库分表等技术实现横向扩展,以应对大规模数据存储和高负载的应用需求。MySQL还具有灵活的权限管理机制,支持用户角色管理、细粒度的权限控制等,保障数据的安全性。
从技术可行性角度来看,所选技术能够充分满足当前应用需求。B/S架构具有良好的跨平台特性,借助浏览器端渲染与服务器端处理,能够实现不同操作系统和设备上的无缝访问。SpringBoot框架基于成熟的Spring生态,自动配置机制降低了开发与部署的复杂度,支持高效开发和微服务架构的实现。Vue.js作为前端技术,其响应式数据绑定和虚拟DOM优化使得大规模应用的构建与维护更加高效。MySQL数据库在数据存储、查询优化方面具有强大能力,其ACID事务特性与高并发支持能够保证数据一致性与系统稳定性,且广泛应用于多种行业,具备可扩展性和高效性。
从操作可行性角度,所有选用的技术都有良好的文档支持和广泛的开发社区。B/S架构的实施依赖于常见的Web技术,技术栈成熟,操作流程规范,适合企业级应用的快速部署与运维。SpringBoot框架简化了Spring应用的配置与开发,集成了嵌入式Web服务器,使得开发者能够快速启动项目,减少了对开发环境和部署环境的依赖。Vue.js以组件化、响应式的设计思想,极大提升了前端开发的效率与代码复用性,操作简便。MySQL数据库提供了易于管理的用户界面,操作界面直观,支持多种操作系统,适合日常的数据库管理和维护工作。
从经济可行性角度,所有选用的技术均为开源软件,降低了开发与部署成本。B/S架构减少了客户端软件的安装和更新需求,减轻了IT维护成本。SpringBoot框架通过减少配置和自动化部署,降低了开发和运营的时间成本。Vue.js提供了快速开发的能力,减少了前端开发的人员需求。MySQL作为开源数据库,不仅在授权成本上具有优势,而且通过其高效的查询与事务处理能力,可以在保证性能的同时降低硬件资源的投入,实现资源的高效利用。
1.可用性需求
系统必须具备高可用性,以确保其在各种使用场景下能够稳定运行。为满足可用性要求,系统应当具备自恢复能力和冗余机制,避免因单点故障而导致的服务中断。具体而言,系统的部署架构应支持负载均衡和集群配置,通过多个实例的协作提高整体系统的可用性。系统应提供详尽的监控与告警机制,能够实时追踪系统运行状态,及时发现潜在问题并触发自动恢复操作或通知管理员。在用户体验方面,系统需要提供清晰的错误提示信息,并能够在发生异常时通过回滚操作或其他容错机制,保证用户的操作不受到严重影响。
2.可靠性需求
可靠性要求系统在长时间运行中保持稳定,能够有效应对各种可能的故障和压力。系统设计应支持高可用的数据库架构,采用数据库主从复制、分片等技术以实现数据的可靠存储与访问。应用层应具备容错能力,在面对硬件故障、网络中断等意外情况时,能够保持系统的正常服务或在故障恢复后迅速恢复数据和业务流程。系统应具备日志记录功能,能够全面记录操作过程和异常信息,从而为问题追踪与系统优化提供数据支持。系统的可靠性还需要通过压力测试和稳定性测试来验证,确保在大规模用户访问及高并发场景下能够正常运行,不发生崩溃或数据丢失现象。
3.安全性需求
系统的安全性需求必须得到高度重视,确保系统和用户数据的保密性、完整性和可用性。为实现数据安全,系统应采用加密技术,特别是在用户认证、敏感数据传输和存储过程中,采用SSL/TLS协议进行加密通信,确保数据在传输过程中不被窃取或篡改。系统应支持用户身份验证与授权管理,采用如OAuth、JWT等安全机制防止未授权访问。访问控制应细化到资源级别,确保不同角色的用户只能访问其权限范围内的功能。为了防止恶意攻击,系统还应加强对常见攻击方式(如SQL注入、XSS攻击、CSRF攻击等)的防护,通过输入验证、输出转义、会话管理等技术措施提高系统的安全性。系统应定期进行安全审计与漏洞扫描,及时发现并修补可能的安全漏洞,保障系统的长期安全运营。
功能需求分析是对系统所需功能进行详细描述的过程,明确系统的目标、功能模块及其相互关系。在此阶段,结合用户需求、业务流程和技术架构,识别系统必须实现的各项功能,并对其优先级、实现方式和约束条件进行梳理。通过功能需求分析,确保系统设计能够满足实际需求,且具有良好的可用性、可维护性和扩展性,为后续的系统开发和测试提供明确的指导和依据。
注册用户功能如下:
(1)注册登录:用户可以通过注册成为系统用户,注册后可以用账号密码登录系统。
(2)首页:首页展示轮播图、旅游论坛、网站公告、旅游资讯、客户反馈、旅游产品等、商城管理、旅行社信息、导游信息、旅游路线、景点信息、酒店信息、活动信息等功能导航栏。
(3)旅游论坛:用户点击可查看旅游论坛帖子列表,可对帖子进行查看、点赞、收藏和评论;同时可点击“发布内容”按钮填写论坛发布信息,包括封面图、标题、分类、标签和正文。
(4)网站公告:网站公告功能提供最新平台信息和重要通知,确保用户及时了解动态。简洁明了的公告列表方便用户快速查阅相关内容。
(5)旅游资讯:旅游资讯功能模块提供最新的旅游行业相关文章和信息,用户可以通过搜索、筛选和排序功能快速找到所需内容,同时可对资讯文章进行点赞、收藏和评论。
(6)客户反馈:用户可通过客户反馈添加留言信息,通过点击“留言”按钮填写标题和留言内容进行提交留言反馈信息。
(7)旅游产品:用户点击可通过搜索局部搜索进行查看商品列表,同时右侧设置了热门商品列表;用户点击进入想要了解的文创商品可查看详情信息,可对商品进行收藏、评论、立即购买或加入购物车。
(8)商城管理:商城管理包含我的购物车、我的订单和我的地址三个模块;点击进入“我的地址”可添加收货地址详情信息;点击进入“我的购物车”可查看购物车列表,可对购物车商品数量进行增减,也可对商品进行购买或删除;点击进入“我的订单”可查看订单列表和订单状态。
(9)旅行社信息:用户点击可通过搜索旅行社名称、旅行社类型进行查看旅行社信息列表,点击进入想要了解的旅行社可查看详情信息,可进行点赞、收藏和评论。点击“预约”按钮可填写旅行社预约信息,包括预约时间和预约备注。
(10)导游信息:用户点击可通过搜索导游姓名、导游等级进行查看导游信息列表,点击进入想要了解的导游可查看详情信息,可进行点赞、收藏和评论。同时可点击“预约”按钮添加导游预约信息,包括预约天数、预约总价、预约时间和备注。
(11)旅游路线:用户点击可通过搜索路线起点、路线终点进行查看旅行路线进行查看旅游路线进行查看旅游路线列表,点击进入想要了解的旅游路线可查看详情信息,可进行点赞、收藏和评论;同时可点击“预约”按钮添加路线预约信息,包括预约时间和预约备注。
(12)景点信息:用户点击可通过搜索景点名称、景点类型进行查看景点信息列表,点击进入想要了解的景点可查看详情信息,可进行点赞、收藏和评论。可点击“预约”按钮添加景点预约信息,包括预约数量、预约总价和预约备注。
(13)酒店信息:用户点击可通过搜索酒店名称、酒店地址进行查看酒店信息列表,点击进入想要了解的酒店可查看详情信息,可进行点赞、收藏和评论;同时可点击“预约”按钮添加酒店预约信息,包括入住日期、预订房数、预订天数和预订备注。
(14)活动信息:用户点击可通过搜索活动名称、活动类型进行查看活动信息列表,点击进入想要了解的活动可查看详情信息,可进行点赞和评论。
(15)我的账户:用户可以在个人账户中查看并管理自己的个人信息。包括个人资料、修改密码等。
(16)个人中心:个人中心包含多个功能模块,如个人首页、旅行社预约、行程规划、导游预约、导游取消、路线预约、路线取消、景点预约、酒店预约、酒店取消、订单配送、旅游论坛、客户反馈和收藏。用户可在个人中心对相关信息进行查看和管理。
注册用户用例图如图3-1所示。

图3-1 注册用户用例图
管理员功能如下:
(1)登录:管理员可通过登录页面输入账号、密码和验证码,快速访问后台管理系统。
(2)后台首页:管理员点击可查看商品销售信息、销售金额、注册用户、景点预约等信息数据统计图,便于进行决策和管理。
(3)系统用户:管理员可以查看系统用户(管理员、注册用户)列表中某个用户的详情,可以对用户信息进行查询、审核、添加和删除操作。
(4)旅行社信息管理:管理员点击可查看旅行社信息列表和旅行社信息添加;点击进入“旅行社信息添加”可填写相关信息,包括旅行社名称、旅行社类型、成立时间、联系电话、旅行社地址、旅行社图片经营范围、特色服务和旅行社详情。
(5)旅行社预约管理:管理员点击可查看旅行社预约列表,点击“详情”按钮可查看预约详情信息,点击“行程规划”可添加规划信息,包括交通方式、行程预算、行程安排和行程详情。
(6)行程规划管理:管理员点可查看行程规划列表,同时可对相关信息进行增删改查。
(7)导游信息管理:管理员点击可查看导游信息列表和导游信息添加;点击进入“导游信息添加”可填写相关信息,包括导游姓名、导游性别、出生日期、手机号码、导游图片、职业资质、导游等级、语种能力、从业年限、服务价格、服务内容和导游详情。
(8)导游预约管理:管理员点可查看导游预约列表,同时可对相关信息进行增删改查。
(9)导游取消管理:管理员点可查看导游取消列表,同时可对相关信息进行增删改查。
(10)旅游路线管理:管理员点击可查看旅游路线列表和旅游路线添加;点击进入“旅游路线添加”可填写相关信息,包括路线编号、路线起点、路线终点、途径地点、总计里程、预计时间、用户评分、路线图片、路况情况、推荐理由、住宿推荐、美食推荐和路线详情。
(11)路线预约管理:管理员点可查看路线预约列表,同时可对相关信息进行增删改查。
(12)路线取消管理:管理员点可查看路线取消列表,同时可对相关信息进行增删改查。
(13)景点信息管理:管理员点击可查看景点信息列表和景点信息添加;点击进入“景点信息添加”可填写相关信息,包括景点编号、景点名称、景点类型、景点位置、开放时间、交通方式、门票景点、门票价格、景点图片、景点介绍和景点详情。
(14)景点预约管理:管理员点可查看景点预约列表,同时可对相关信息进行增删改查。
(15)酒店信息管理:管理员点击可查看酒店信息列表和酒店信息添加;点击进入“酒店信息添加”可填写相关信息,包括酒店编号、酒店名称、酒店地址、房间类型、房间价格、房间数量、房间图片、酒店介绍和酒店详情。
(16)酒店预约管理:管理员点可查看酒店预约列表,同时可对相关信息进行增删改查。
(17)酒店取消管理:管理员点可查看酒店取消列表,同时可对相关信息进行增删改查。
(18)活动信息管理:管理员点击可查看活动信息列表和活动信息添加;点击进入“活动信息添加”可填写相关信息,包括活动标题、活动类型、活动时间、活动地点、活动介绍、活动内容和活动详情。
(19)系统管理:管理员点击可查看轮播图管理;如需添加新的轮播图,点击右侧“添加”按钮,上传图片,输入标题和链接,点击“确认”按钮进行添加,可对轮播图进行增删改查。
(20)留言管理:管理员点击可查看客户反馈列表,同时可对用户的反馈留言进行回复。
(21)网站公告管理:当管理点击“网站公告管理”时,可查看通知公告;如需添加新的公告信息,点击右侧“添加”按钮,输入标题和正文,点击“确认”按钮进行添加。
(22)资源管理:管理员点击可查看旅游资讯和资讯分类;如需添加新的资讯,点击“添加”按钮,上传封面图,输入标题,选择分类,输入标签、描述和正文,点击“确认”按钮进行添加。同时可对资讯和分类行增删改查。
(23)商城管理:商城管理包含多个功能模块,如旅游产品、分类列表、订单列表、订单配送。点击进入“订单列表”可查看用户下单信息,同时点击“配送”按钮进行商品配送;点击进入“订单配送”可对配送状态和签收状态进行修改。点击进入”旅游产品“可添加新的文创信息,包括封面图、主图、标题、描述、原价、卖价、库存、分类、产品名称、产品规格和正文。
管理员用例图如图3-2所示。

图3-2 管理员用例图
3.4.1数据开发流程
系统开发流程的主要步骤,从需求分析到系统完成的全过程。流程包括需求分析、总体设计(结构、功能、数据)、详细设计(模块、编码)、模块整合与调用,以及测试、扩展和完善,最终完成系统的开发。本系统的开发流程如图3-3所示

图3-3系统开发流程图
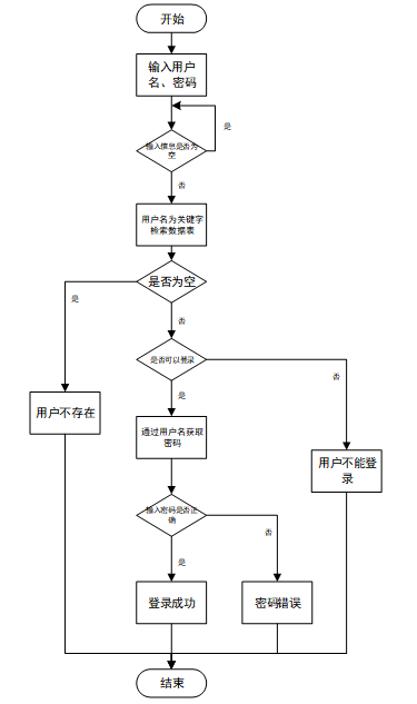
3.4.2用户登录流程
用户输入用户名和密码后,系统先检查输入是否为空,再验证用户名是否存在,若存在则通过用户名获取密码并校验。若密码正确则登录成功,否则提示密码错误。若用户名不存在或无法登录,提示用户操作无效。如图3-4所示。

图3-4登录流程图
3.4.3系统操作流程
用户首先进入系统登录界面,输入用户名和密码后,系统验证信息是否正确。若验证失败,返回登录界面重新输入;若验证成功,则进入功能界面,执行相应功能处理后结束操作流程。操作流程如图3-5所示。

图3-5系统操作流程图
3.4.4添加信息流程
管理员可以添加信息,用户添加可以自己权限内的信息,输入信息后,要想利用这个软件来进行系统的安全管理,首先需要登录到该软件中。添加信息流程如图3-6所示。

图3-6 添加信息流程图
3.4.5修改信息流程
用户首先选择需要修改的记录,输入修改后的数据,系统判断输入数据是否合法。若数据不合法,提示重新输入;若数据合法,则将修改后的数据写入数据库,完成操作后流程结束。修改信息流程图如图3-7所示。

图3-7 修改信息流程图
3.4.6删除信息流程
用户选择需要删除的记录后,系统判断是否确认删除。若未确认,返回选择环节;若确认删除,则更新数据库,删除对应记录,完成操作后流程结束。删除信息流程图如图3-8所示。

图3-8删除信息流程图
系统由表现层、业务逻辑层、数据访问层和数据库服务器组成。表现层通过浏览器(如IE、Chrome、Firefox)与用户交互,采用FreeMarker、Bootstrap、jQuery等技术实现界面呈现。业务逻辑层负责处理系统的核心业务逻辑,通过分模块设计实现功能分离。数据访问层使用MyBatis框架连接数据库,执行数据的增删改查操作。数据库服务器采用MySQL进行数据存储和管理,为系统提供稳定的数据库支持。整个架构通过Tomcat服务器完成用户请求的接收和处理,确保系统的高效运行[8]。整个系统架构如图4-1所示。

图4-1 系统架构图

图4-2 系统功能结构图
用户通过注册模块发送注册请求,系统完成注册后返回确认信息。随后,用户通过登录模块发送登录请求,系统验证用户信息后允许访问目标系统。用户完成操作后可选择退出,系统终止会话。注册时序图,如图4-3所示。

图4-3 注册时序图
4.2.2登录时序图
管理员输入登录信息后,登录界面将信息传递至前台管理界面,随后通过SpringBoot框架读取数据库中的用户信息并返回。系统验证信息,若验证成功则登录成功,若验证失败则返回错误提示。登录时序图如图4-4所示。

图4-4登录时序图
4.2.3管理员修改用户信息时序图
管理员输入登录信息后,进入用户信息管理模块,选择增删改查操作并提交命令至数据库。数据库执行操作后返回成功状态,系统显示用户管理界面并提示操作成功。管理员修改用户信息时序图如图4-5所示。

图4-5管理员修改用户信息时序图
4.2.4管理员管理系统信息时序图
管理员通过访问系统发起请求,系统接收访问后转向系统信息模块进行管理操作。管理完成后,系统返回管理结果至系统,最终反馈给管理员,管理员可选择退出。管理员管理系统信息时序图如图4-6所示。

图4-6管理员管理系统信息时序图
数据库设计是系统开发中至关重要的环节,为系统提供高效、规范的数据存储和管理方案。设计过程包括需求分析、实体设计、表设计和逻辑结构设计。首先,通过分析业务需求,确定系统的核心实体及其属性,同时明确实体间的关系。接着,将实体抽象为具体的数据库表,为每张表定义字段名、数据类型、主键和外键,通过主外键关系和关联表设计,保证数据的完整性和一致性。最后,数据库逻辑设计进一步优化表之间的关系,通过索引、视图和存储过程提升查询效率和操作性能。整个设计需严格遵循规范,避免数据冗余和冲突,确保系统在高并发访问和复杂数据处理场景下的稳定性和高效性。
数据库实体设计是数据库设计的关键步骤,对实际业务逻辑中涉及的实体及其属性进行抽象建模,明确系统中的主要信息对象及其关系[9]。在实体设计中,根据需求分析确定系统的核心实体,在设计过程中,注重实体的完整性、规范性和唯一性,确保设计能够满足系统功能需求,并为后续的表设计提供清晰的结构框架。实体设计需遵循数据库设计的标准化要求,避免数据冗余和不必要的复杂度。
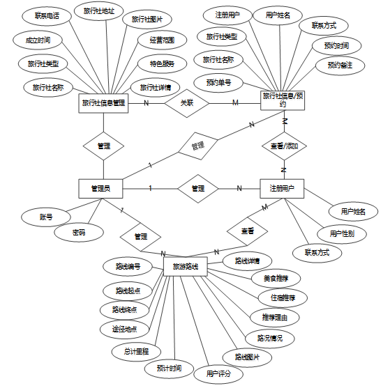
以下将展示系统的全局E-R图。

图4-7系统E-R图
数据库表设计基于实体设计,将抽象的实体映射为具体的表结构。设计过程中,为每个实体定义表名、字段名及数据类型 [10]。根据业务需求,合理定义主键、外键及约束条件,确保表之间的关联性,例如通过外键建立用户表和角色表之间的关系。表设计时注重数据存储的完整性、一致性,并通过索引优化查询效率,最终确保数据库结构能够支持系统的功能需求。以下是系统的数据库表设计展示。
| 编号 | 字段名 | 类型 | 长度 | 是否非空 | 是否主键 | 注释 |
| 1 | token_id | int | 是 | 是 | 临时访问牌ID | |
| 2 | token | varchar | 64 | 否 | 否 | 临时访问牌 |
| 3 | info | text | 65535 | 否 | 否 | 信息 |
| 4 | maxage | int | 是 | 否 | 最大寿命:默认2小时 | |
| 5 | create_time | timestamp | 是 | 否 | 创建时间 | |
| 6 | update_time | timestamp | 是 | 否 | 更新时间 | |
| 7 | user_id | int | 是 | 否 | 用户编号 |
表 4-2-activity_information(活动信息)
| 编号 | 字段名 | 类型 | 长度 | 是否非空 | 是否主键 | 注释 |
| 1 | activity_information_id | int | 是 | 是 | 活动信息ID | |
| 2 | activity_title | varchar | 64 | 否 | 否 | 活动标题 |
| 3 | activity_type | varchar | 64 | 否 | 否 | 活动类型 |
| 4 | activity_time | date | 否 | 否 | 活动时间 | |
| 5 | event_location | varchar | 64 | 否 | 否 | 活动地点 |
| 6 | activity_introduction | text | 65535 | 否 | 否 | 活动介绍 |
| 7 | activity_content | text | 65535 | 否 | 否 | 活动内容 |
| 8 | event_details | longtext | 4294967295 | 否 | 否 | 活动详情 |
| 9 | hits | int | 是 | 否 | 点击数 | |
| 10 | praise_len | int | 是 | 否 | 点赞数 | |
| 11 | comment_len | int | 是 | 否 | 评论数 | |
| 12 | create_time | datetime | 是 | 否 | 创建时间 | |
| 13 | update_time | timestamp | 是 | 否 | 更新时间 |
表 4-3-address(收货地址)
| 编号 | 字段名 | 类型 | 长度 | 是否非空 | 是否主键 | 注释 |
| 1 | address_id | int | 是 | 是 | 收货地址 | |
| 2 | name | varchar | 32 | 否 | 否 | 姓名 |
| 3 | phone | varchar | 13 | 否 | 否 | 手机 |
| 4 | postcode | varchar | 8 | 否 | 否 | 邮编 |
| 5 | address | varchar | 255 | 是 | 否 | 地址 |
| 6 | user_id | mediumint | 是 | 否 | 用户ID | |
| 7 | create_time | timestamp | 是 | 否 | 创建时间 | |
| 8 | update_time | timestamp | 是 | 否 | 更新时间 | |
| 9 | default | tinyint | 是 | 否 | 默认判断 |
表 4-4-article(文章)
| 编号 | 字段名 | 类型 | 长度 | 是否非空 | 是否主键 | 注释 |
| 1 | article_id | mediumint | 是 | 是 | 文章id | |
| 2 | title | varchar | 125 | 是 | 是 | 标题 |
| 3 | type | varchar | 64 | 是 | 否 | 文章分类 |
| 4 | hits | int | 是 | 否 | 点击数 | |
| 5 | praise_len | int | 是 | 否 | 点赞数 | |
| 6 | create_time | timestamp | 是 | 否 | 创建时间 | |
| 7 | update_time | timestamp | 是 | 否 | 更新时间 | |
| 8 | source | varchar | 255 | 否 | 否 | 来源 |
| 9 | url | varchar | 255 | 否 | 否 | 来源地址 |
| 10 | tag | varchar | 255 | 否 | 否 | 标签 |
| 11 | content | longtext | 4294967295 | 否 | 否 | 正文 |
| 12 | img | varchar | 255 | 否 | 否 | 封面图 |
| 13 | description | text | 65535 | 否 | 否 | 文章描述 |
表 4-5-article_type(文章分类)
| 编号 | 字段名 | 类型 | 长度 | 是否非空 | 是否主键 | 注释 |
| 1 | type_id | smallint | 是 | 是 | 分类ID | |
| 2 | display | smallint | 是 | 否 | 显示顺序 | |
| 3 | name | varchar | 16 | 是 | 否 | 分类名称 |
| 4 | father_id | smallint | 是 | 否 | 上级分类ID | |
| 5 | description | varchar | 255 | 否 | 否 | 描述 |
| 6 | icon | text | 65535 | 否 | 否 | 分类图标 |
| 7 | url | varchar | 255 | 否 | 否 | 外链地址 |
| 8 | create_time | timestamp | 是 | 否 | 创建时间 | |
| 9 | update_time | timestamp | 是 | 否 | 更新时间 |
表 4-6-attractions_information(景点信息)
| 编号 | 字段名 | 类型 | 长度 | 是否非空 | 是否主键 | 注释 |
| 1 | attractions_information_id | int | 是 | 是 | 景点信息ID | |
| 2 | scenic_spot_number | varchar | 64 | 是 | 是 | 景点编号 |
| 3 | scenic_spot_name | varchar | 64 | 否 | 否 | 景点名称 |
| 4 | types_of_tourist_attractions | varchar | 64 | 否 | 否 | 景点类型 |
| 5 | location_of_tourist_attractions | varchar | 64 | 否 | 否 | 景点位置 |
| 6 | opening_hours | varchar | 64 | 否 | 否 | 开放时间 |
| 7 | mode_of_transportation | varchar | 64 | 否 | 否 | 交通方式 |
| 8 | ticket_allowance | double | 否 | 否 | 门票余量 | |
| 9 | ticket_price | double | 否 | 否 | 门票价格 | |
| 10 | scenic_spot_pictures | varchar | 255 | 否 | 否 | 景点图片 |
| 11 | scenic_spot_introduction | text | 65535 | 否 | 否 | 景点介绍 |
| 12 | scenic_spot_details | longtext | 4294967295 | 否 | 否 | 景点详情 |
| 13 | hits | int | 是 | 否 | 点击数 | |
| 14 | praise_len | int | 是 | 否 | 点赞数 | |
| 15 | collect_len | int | 是 | 否 | 收藏数 | |
| 16 | comment_len | int | 是 | 否 | 评论数 | |
| 17 | attractions_reservation_limit_times | int | 是 | 否 | 预约限制次数 | |
| 18 | create_time | datetime | 是 | 否 | 创建时间 | |
| 19 | update_time | timestamp | 是 | 否 | 更新时间 |
表 4-7-attractions_reservation(景点预约)
| 编号 | 字段名 | 类型 | 长度 | 是否非空 | 是否主键 | 注释 |
| 1 | attractions_reservation_id | int | 是 | 是 | 景点预约ID | |
| 2 | reservation_order_number | varchar | 64 | 否 | 否 | 预约单号 |
| 3 | scenic_spot_number | varchar | 64 | 否 | 否 | 景点编号 |
| 4 | scenic_spot_name | varchar | 64 | 否 | 否 | 景点名称 |
| 5 | location_of_tourist_attractions | varchar | 64 | 否 | 否 | 景点位置 |
| 6 | opening_hours | varchar | 64 | 否 | 否 | 开放时间 |
| 7 | ticket_price | double | 否 | 否 | 门票价格 | |
| 8 | registered_user | int | 否 | 否 | 注册用户 | |
| 9 | user_name | varchar | 64 | 否 | 否 | 用户姓名 |
| 10 | contact_information | varchar | 64 | 否 | 否 | 联系方式 |
| 11 | reservation_quantity | double | 否 | 否 | 预约数量 | |
| 12 | total_reservation_price | double | 否 | 否 | 预约总价 | |
| 13 | appointment_remarks | text | 65535 | 否 | 否 | 预约备注 |
| 14 | pay_state | varchar | 16 | 是 | 否 | 支付状态 |
| 15 | pay_type | varchar | 16 | 否 | 否 | 支付类型: 微信、支付宝、网银 |
| 16 | create_time | datetime | 是 | 否 | 创建时间 | |
| 17 | update_time | timestamp | 是 | 否 | 更新时间 | |
| 18 | source_table | varchar | 255 | 否 | 否 | 来源表 |
| 19 | source_id | int | 否 | 否 | 来源ID | |
| 20 | source_user_id | int | 否 | 否 | 来源用户 |
表 4-8-auth(用户权限管理)
| 编号 | 字段名 | 类型 | 长度 | 是否非空 | 是否主键 | 注释 |
| 1 | auth_id | int | 是 | 是 | 授权ID | |
| 2 | user_group | varchar | 64 | 否 | 否 | 用户组 |
| 3 | mod_name | varchar | 64 | 否 | 否 | 模块名 |
| 4 | table_name | varchar | 64 | 否 | 否 | 表名 |
| 5 | page_title | varchar | 255 | 否 | 否 | 页面标题 |
| 6 | path | varchar | 255 | 否 | 否 | 路由路径 |
| 7 | parent | varchar | 64 | 否 | 否 | 父级菜单 |
| 8 | parent_sort | int | 是 | 否 | 父级菜单排序 | |
| 9 | position | varchar | 32 | 否 | 否 | 位置 |
| 10 | mode | varchar | 32 | 是 | 否 | 跳转方式 |
| 11 | add | tinyint | 是 | 否 | 是否可增加 | |
| 12 | del | tinyint | 是 | 否 | 是否可删除 | |
| 13 | set | tinyint | 是 | 否 | 是否可修改 | |
| 14 | get | tinyint | 是 | 否 | 是否可查看 | |
| 15 | field_add | text | 65535 | 否 | 否 | 添加字段 |
| 16 | field_set | text | 65535 | 否 | 否 | 修改字段 |
| 17 | field_get | text | 65535 | 否 | 否 | 查询字段 |
| 18 | table_nav_name | varchar | 500 | 否 | 否 | 跨表导航名称 |
| 19 | table_nav | varchar | 500 | 否 | 否 | 跨表导航 |
| 20 | option | text | 65535 | 否 | 否 | 配置 |
| 21 | create_time | timestamp | 是 | 否 | 创建时间 | |
| 22 | update_time | timestamp | 是 | 否 | 更新时间 |
表 4-9-cart(购物车)
| 编号 | 字段名 | 类型 | 长度 | 是否非空 | 是否主键 | 注释 |
| 1 | cart_id | int | 是 | 是 | 购物车ID | |
| 2 | title | varchar | 64 | 否 | 否 | 标题 |
| 3 | img | varchar | 255 | 是 | 否 | 图片 |
| 4 | user_id | int | 是 | 否 | 用户ID | |
| 5 | create_time | timestamp | 是 | 否 | 创建时间 | |
| 6 | update_time | timestamp | 是 | 否 | 更新时间 | |
| 7 | state | int | 是 | 否 | 状态:使用中,已失效 | |
| 8 | price | double | 是 | 否 | 单价 | |
| 9 | price_ago | double | 是 | 否 | 原价 | |
| 10 | price_count | double | 是 | 否 | 总价 | |
| 11 | num | int | 是 | 否 | 数量 | |
| 12 | goods_id | mediumint | 是 | 是 | 商品id | |
| 13 | type | varchar | 64 | 是 | 否 | 商品分类 |
| 14 | description | varchar | 255 | 否 | 否 | 描述 |
表 4-10-code_token(验证码)
| 编号 | 字段名 | 类型 | 长度 | 是否非空 | 是否主键 | 注释 |
| 1 | code_token_id | int | 是 | 是 | 验证码ID | |
| 2 | token | varchar | 255 | 否 | 否 | 令牌 |
| 3 | code | varchar | 255 | 否 | 否 | 验证码 |
| 4 | expire_time | timestamp | 是 | 否 | 失效时间 | |
| 5 | create_time | timestamp | 是 | 否 | 创建时间 | |
| 6 | update_time | timestamp | 是 | 否 | 更新时间 |
表 4-11-collect(收藏)
| 编号 | 字段名 | 类型 | 长度 | 是否非空 | 是否主键 | 注释 |
| 1 | collect_id | int | 是 | 是 | 收藏ID | |
| 2 | user_id | int | 是 | 是 | 收藏人ID | |
| 3 | source_table | varchar | 255 | 否 | 否 | 来源表 |
| 4 | source_field | varchar | 255 | 否 | 否 | 来源字段 |
| 5 | source_id | int | 是 | 否 | 来源ID | |
| 6 | title | varchar | 255 | 否 | 否 | 标题 |
| 7 | img | varchar | 255 | 否 | 否 | 封面 |
| 8 | create_time | timestamp | 是 | 否 | 创建时间 | |
| 9 | update_time | timestamp | 是 | 否 | 更新时间 |
表 4-12-comment(评论)
| 编号 | 字段名 | 类型 | 长度 | 是否非空 | 是否主键 | 注释 |
| 1 | comment_id | int | 是 | 是 | 评论ID | |
| 2 | user_id | int | 是 | 是 | 评论人ID | |
| 3 | reply_to_id | int | 是 | 否 | 回复评论ID | |
| 4 | content | longtext | 4294967295 | 否 | 否 | 内容 |
| 5 | nickname | varchar | 255 | 否 | 否 | 昵称 |
| 6 | avatar | varchar | 255 | 否 | 否 | 头像地址 |
| 7 | create_time | timestamp | 是 | 否 | 创建时间 | |
| 8 | update_time | timestamp | 是 | 否 | 更新时间 | |
| 9 | source_table | varchar | 255 | 否 | 否 | 来源表 |
| 10 | source_field | varchar | 255 | 否 | 否 | 来源字段 |
| 11 | source_id | int | 是 | 否 | 来源ID |
表 4-13-forum(论坛)
| 编号 | 字段名 | 类型 | 长度 | 是否非空 | 是否主键 | 注释 |
| 1 | forum_id | mediumint | 是 | 是 | 论坛ID | |
| 2 | display | smallint | 是 | 否 | 排序 | |
| 3 | user_id | mediumint | 是 | 否 | 用户ID | |
| 4 | nickname | varchar | 16 | 否 | 否 | 昵称 |
| 5 | praise_len | int | 否 | 否 | 点赞数 | |
| 6 | hits | int | 是 | 否 | 访问数 | |
| 7 | title | varchar | 125 | 是 | 否 | 标题 |
| 8 | keywords | varchar | 125 | 否 | 否 | 关键词 |
| 9 | description | varchar | 255 | 否 | 否 | 描述 |
| 10 | url | varchar | 255 | 否 | 否 | 来源地址 |
| 11 | tag | varchar | 255 | 否 | 否 | 标签 |
| 12 | img | text | 65535 | 否 | 否 | 封面图 |
| 13 | content | longtext | 4294967295 | 否 | 否 | 正文 |
| 14 | create_time | timestamp | 是 | 否 | 创建时间 | |
| 15 | update_time | timestamp | 是 | 否 | 更新时间 | |
| 16 | avatar | varchar | 255 | 否 | 否 | 发帖人头像 |
| 17 | type | varchar | 64 | 是 | 否 | 论坛分类 |
| 18 | istop | int | 是 | 否 | 是否置顶 |
表 4-14-forum_type(论坛分类)
| 编号 | 字段名 | 类型 | 长度 | 是否非空 | 是否主键 | 注释 |
| 1 | type_id | smallint | 是 | 是 | 分类ID | |
| 2 | name | varchar | 16 | 是 | 否 | 分类名称 |
| 3 | description | varchar | 255 | 否 | 否 | 描述 |
| 4 | url | varchar | 255 | 否 | 否 | 外链地址 |
| 5 | father_id | smallint | 是 | 否 | 上级分类ID | |
| 6 | icon | varchar | 255 | 否 | 否 | 分类图标 |
| 7 | create_time | timestamp | 是 | 否 | 创建时间 | |
| 8 | update_time | timestamp | 是 | 否 | 更新时间 |
表 4-15-goods(商品信息)
| 编号 | 字段名 | 类型 | 长度 | 是否非空 | 是否主键 | 注释 |
| 1 | goods_id | mediumint | 是 | 是 | 产品ID | |
| 2 | title | varchar | 125 | 否 | 否 | 标题 |
| 3 | img | text | 65535 | 否 | 否 | 封面图:用于显示于产品列表页 |
| 4 | description | varchar | 255 | 否 | 否 | 描述 |
| 5 | price_ago | double | 是 | 否 | 原价 | |
| 6 | price | double | 是 | 否 | 卖价 | |
| 7 | sales | int | 是 | 否 | 销量 | |
| 8 | inventory | int | 是 | 否 | 商品库存 | |
| 9 | type | varchar | 64 | 是 | 否 | 商品分类 |
| 10 | hits | int | 是 | 否 | 点击量 | |
| 11 | content | longtext | 4294967295 | 否 | 否 | 正文 |
| 12 | img_1 | text | 65535 | 否 | 否 | 主图1 |
| 13 | img_2 | text | 65535 | 否 | 否 | 主图2 |
| 14 | img_3 | text | 65535 | 否 | 否 | 主图3 |
| 15 | img_4 | text | 65535 | 否 | 否 | 主图4 |
| 16 | img_5 | text | 65535 | 否 | 否 | 主图5 |
| 17 | create_time | timestamp | 是 | 否 | 创建时间 | |
| 18 | update_time | timestamp | 是 | 否 | 更新时间 | |
| 19 | customize_field | text | 65535 | 否 | 否 | 自定义字段 |
| 20 | source_table | varchar | 255 | 否 | 否 | 来源表 |
| 21 | source_field | varchar | 255 | 否 | 否 | 来源字段 |
| 22 | source_id | int | 是 | 否 | 来源ID | |
| 23 | user_id | int | 否 | 否 | 添加人 |
表 4-16-goods_type(商品类型)
| 编号 | 字段名 | 类型 | 长度 | 是否非空 | 是否主键 | 注释 |
| 1 | type_id | int | 是 | 是 | 商品分类ID | |
| 2 | father_id | smallint | 是 | 否 | 上级分类ID | |
| 3 | name | varchar | 255 | 否 | 否 | 商品名称 |
| 4 | desc | varchar | 255 | 否 | 否 | 描述 |
| 5 | icon | varchar | 255 | 否 | 否 | 图标 |
| 6 | source_table | varchar | 255 | 否 | 否 | 来源表 |
| 7 | source_field | varchar | 255 | 否 | 否 | 来源字段 |
| 8 | create_time | timestamp | 是 | 否 | 创建时间 | |
| 9 | update_time | timestamp | 是 | 否 | 更新时间 |
表 4-17-guide_information(导游信息)
| 编号 | 字段名 | 类型 | 长度 | 是否非空 | 是否主键 | 注释 |
| 1 | guide_information_id | int | 是 | 是 | 导游信息ID | |
| 2 | name_of_tour_guide | varchar | 64 | 否 | 否 | 导游姓名 |
| 3 | type_of_travel_agency | varchar | 64 | 否 | 否 | 导游性别 |
| 4 | date_of_birth | date | 否 | 否 | 出生日期 | |
| 5 | mobile_phone_number | varchar | 16 | 否 | 否 | 手机号码 |
| 6 | tour_guide_photo | varchar | 255 | 否 | 否 | 导游照片 |
| 7 | professional_qualification | varchar | 64 | 否 | 否 | 职业资质 |
| 8 | tour_guide_level | varchar | 64 | 否 | 否 | 导游等级 |
| 9 | language_ability | varchar | 64 | 否 | 否 | 语种能力 |
| 10 | years_of_employment | varchar | 64 | 否 | 否 | 从业年限 |
| 11 | service_price | double | 否 | 否 | 服务价格 | |
| 12 | service_content | text | 65535 | 否 | 否 | 服务内容 |
| 13 | guide_details | longtext | 4294967295 | 否 | 否 | 导游详情 |
| 14 | hits | int | 是 | 否 | 点击数 | |
| 15 | praise_len | int | 是 | 否 | 点赞数 | |
| 16 | collect_len | int | 是 | 否 | 收藏数 | |
| 17 | comment_len | int | 是 | 否 | 评论数 | |
| 18 | tour_guide_appointment_limit_times | int | 是 | 否 | 预约限制次数 | |
| 19 | create_time | datetime | 是 | 否 | 创建时间 | |
| 20 | update_time | timestamp | 是 | 否 | 更新时间 |
表 4-18-hits(用户点击)
| 编号 | 字段名 | 类型 | 长度 | 是否非空 | 是否主键 | 注释 |
| 1 | hits_id | int | 是 | 是 | 点赞ID | |
| 2 | user_id | int | 是 | 否 | 点赞人 | |
| 3 | create_time | timestamp | 是 | 否 | 创建时间 | |
| 4 | update_time | timestamp | 是 | 否 | 更新时间 | |
| 5 | source_table | varchar | 255 | 否 | 否 | 来源表 |
| 6 | source_field | varchar | 255 | 否 | 否 | 来源字段 |
| 7 | source_id | int | 是 | 否 | 来源ID |
表 4-19-hotel_cancellation(酒店取消)
| 编号 | 字段名 | 类型 | 长度 | 是否非空 | 是否主键 | 注释 |
| 1 | hotel_cancellation_id | int | 是 | 是 | 酒店取消ID | |
| 2 | pre_order_number | varchar | 64 | 否 | 否 | 预订单号 |
| 3 | hotel_number | varchar | 64 | 否 | 否 | 酒店编号 |
| 4 | hotel_name | varchar | 64 | 否 | 否 | 酒店名称 |
| 5 | room_type | varchar | 64 | 否 | 否 | 房间类型 |
| 6 | registered_user | int | 否 | 否 | 注册用户 | |
| 7 | user_name | varchar | 64 | 否 | 否 | 用户姓名 |
| 8 | contact_information | varchar | 64 | 否 | 否 | 联系方式 |
| 9 | check_in_date | date | 否 | 否 | 入住日期 | |
| 10 | number_of_reserved_rooms | double | 否 | 否 | 预订房数 | |
| 11 | reason_for_cancellation | text | 65535 | 否 | 否 | 取消理由 |
| 12 | create_time | datetime | 是 | 否 | 创建时间 | |
| 13 | update_time | timestamp | 是 | 否 | 更新时间 | |
| 14 | source_table | varchar | 255 | 否 | 否 | 来源表 |
| 15 | source_id | int | 否 | 否 | 来源ID | |
| 16 | source_user_id | int | 否 | 否 | 来源用户 |
表 4-20-hotel_information(酒店信息)
| 编号 | 字段名 | 类型 | 长度 | 是否非空 | 是否主键 | 注释 |
| 1 | hotel_information_id | int | 是 | 是 | 酒店信息ID | |
| 2 | hotel_number | varchar | 64 | 是 | 是 | 酒店编号 |
| 3 | hotel_name | varchar | 64 | 否 | 否 | 酒店名称 |
| 4 | hotel_address | varchar | 64 | 否 | 否 | 酒店地址 |
| 5 | room_type | varchar | 64 | 否 | 否 | 房间类型 |
| 6 | room_rate | double | 否 | 否 | 房间价格 | |
| 7 | number_of_rooms | double | 否 | 否 | 房间数量 | |
| 8 | room_picture | varchar | 255 | 否 | 否 | 房间图片 |
| 9 | hotel_introduction | text | 65535 | 否 | 否 | 酒店介绍 |
| 10 | hotel_details | longtext | 4294967295 | 否 | 否 | 酒店详情 |
| 11 | hits | int | 是 | 否 | 点击数 | |
| 12 | praise_len | int | 是 | 否 | 点赞数 | |
| 13 | collect_len | int | 是 | 否 | 收藏数 | |
| 14 | comment_len | int | 是 | 否 | 评论数 | |
| 15 | hotel_reservation_limit_times | int | 是 | 否 | 预约限制次数 | |
| 16 | create_time | datetime | 是 | 否 | 创建时间 | |
| 17 | update_time | timestamp | 是 | 否 | 更新时间 |
表 4-21-hotel_reservation(酒店预约)
| 编号 | 字段名 | 类型 | 长度 | 是否非空 | 是否主键 | 注释 |
| 1 | hotel_reservation_id | int | 是 | 是 | 酒店预约ID | |
| 2 | pre_order_number | varchar | 64 | 否 | 否 | 预订单号 |
| 3 | hotel_number | varchar | 64 | 否 | 否 | 酒店编号 |
| 4 | hotel_name | varchar | 64 | 否 | 否 | 酒店名称 |
| 5 | hotel_address | varchar | 64 | 否 | 否 | 酒店地址 |
| 6 | room_type | varchar | 64 | 否 | 否 | 房间类型 |
| 7 | room_rate | double | 否 | 否 | 房间价格 | |
| 8 | registered_user | int | 否 | 否 | 注册用户 | |
| 9 | user_name | varchar | 64 | 否 | 否 | 用户姓名 |
| 10 | contact_information | varchar | 64 | 否 | 否 | 联系方式 |
| 11 | check_in_date | date | 否 | 否 | 入住日期 | |
| 12 | number_of_reserved_rooms | double | 否 | 否 | 预订房数 | |
| 13 | booking_days | double | 否 | 否 | 预订天数 | |
| 14 | total_reservation_price | double | 否 | 否 | 预订总价 | |
| 15 | reservation_remarks | text | 65535 | 否 | 否 | 预订备注 |
| 16 | pay_state | varchar | 16 | 是 | 否 | 支付状态 |
| 17 | pay_type | varchar | 16 | 否 | 否 | 支付类型: 微信、支付宝、网银 |
| 18 | hotel_cancellation_limit_times | int | 是 | 否 | 取消限制次数 | |
| 19 | create_time | datetime | 是 | 否 | 创建时间 | |
| 20 | update_time | timestamp | 是 | 否 | 更新时间 | |
| 21 | source_table | varchar | 255 | 否 | 否 | 来源表 |
| 22 | source_id | int | 否 | 否 | 来源ID | |
| 23 | source_user_id | int | 否 | 否 | 来源用户 |
表 4-22-logistics_delivery(物流配送)
| 编号 | 字段名 | 类型 | 长度 | 是否非空 | 是否主键 | 注释 |
| 1 | logistics_delivery_id | int | 是 | 是 | 物流配送ID | |
| 2 | order_number | varchar | 64 | 否 | 否 | 订单号 |
| 3 | product_name | varchar | 64 | 否 | 否 | 商品名称 |
| 4 | purchase_quantity | varchar | 64 | 否 | 否 | 购买数量 |
| 5 | total_transaction_amount | double | 否 | 否 | 交易总额 | |
| 6 | the_date_of_issuance | date | 否 | 否 | 发货日期 | |
| 7 | delivery_number | varchar | 30 | 否 | 否 | 配送订单 |
| 8 | ordinary_users | int | 否 | 否 | 普通用户 | |
| 9 | shipping_address | varchar | 64 | 否 | 否 | 收货地址 |
| 10 | delivery_status | varchar | 64 | 否 | 否 | 配送状态 |
| 11 | signing_status | varchar | 64 | 否 | 否 | 签收状态 |
| 12 | recommend | int | 是 | 否 | 智能推荐 | |
| 13 | contact_name | varchar | 255 | 否 | 否 | 联系人名字 |
| 14 | merchant_id | int | 否 | 否 | 商家id | |
| 15 | create_time | datetime | 是 | 否 | 创建时间 | |
| 16 | update_time | timestamp | 是 | 否 | 更新时间 |
表 4-23-message(留言板)
| 编号 | 字段名 | 类型 | 长度 | 是否非空 | 是否主键 | 注释 |
| 1 | message_id | int | 是 | 是 | 留言板ID | |
| 2 | user_id | int | 是 | 否 | 用户ID | |
| 3 | title | varchar | 64 | 否 | 否 | 标题 |
| 4 | content | longtext | 4294967295 | 是 | 否 | 内容 |
| 5 | nickname | varchar | 32 | 是 | 否 | 昵称 |
| 6 | avatar | varchar | 255 | 否 | 否 | 头像 |
| 7 | | varchar | 125 | 否 | 否 | 留言者邮箱 |
| 8 | phone | varchar | 11 | 否 | 否 | 留言者手机号码 |
| 9 | create_time | timestamp | 是 | 否 | 创建时间 | |
| 10 | update_time | timestamp | 是 | 否 | 更新时间 | |
| 11 | reply | longtext | 4294967295 | 否 | 否 | 回复 |
| 12 | reply_state | tinyint | 否 | 否 | 回复状态 |
表 4-24-notice(公告)
| 编号 | 字段名 | 类型 | 长度 | 是否非空 | 是否主键 | 注释 |
| 1 | notice_id | mediumint | 是 | 是 | 公告ID | |
| 2 | title | varchar | 125 | 是 | 否 | 标题 |
| 3 | content | longtext | 4294967295 | 否 | 否 | 正文 |
| 4 | create_time | timestamp | 是 | 否 | 创建时间 | |
| 5 | update_time | timestamp | 是 | 否 | 更新时间 |
表 4-25-order(订单)
| 编号 | 字段名 | 类型 | 长度 | 是否非空 | 是否主键 | 注释 |
| 1 | order_id | int | 是 | 是 | 订单ID | |
| 2 | order_number | varchar | 64 | 否 | 否 | 订单号 |
| 3 | goods_id | mediumint | 是 | 是 | 商品ID | |
| 4 | title | varchar | 255 | 否 | 否 | 商品标题 |
| 5 | img | varchar | 255 | 否 | 否 | 商品图片 |
| 6 | price | double | 是 | 否 | 价格 | |
| 7 | price_ago | double | 是 | 否 | 原价 | |
| 8 | num | int | 是 | 否 | 数量 | |
| 9 | price_count | double | 是 | 否 | 总价 | |
| 10 | norms | varchar | 255 | 否 | 否 | 规格 |
| 11 | type | varchar | 64 | 是 | 否 | 商品分类 |
| 12 | contact_name | varchar | 32 | 否 | 否 | 联系人姓名 |
| 13 | contact_email | varchar | 125 | 否 | 否 | 联系人邮箱 |
| 14 | contact_phone | varchar | 11 | 否 | 否 | 联系人手机 |
| 15 | contact_address | varchar | 255 | 否 | 否 | 收件地址 |
| 16 | postal_code | varchar | 9 | 否 | 否 | 邮政编码 |
| 17 | user_id | int | 是 | 否 | 买家ID | |
| 18 | merchant_id | mediumint | 是 | 否 | 商家ID | |
| 19 | create_time | timestamp | 是 | 否 | 创建时间 | |
| 20 | update_time | timestamp | 是 | 否 | 更新时间 | |
| 21 | description | varchar | 255 | 否 | 否 | 描述 |
| 22 | state | varchar | 16 | 是 | 否 | 订单状态:待付款,待发货,待签收,已签收,待退款,已退款,已拒绝,已完成 |
| 23 | remark | text | 65535 | 否 | 否 | 订单备注 |
| 24 | delivery_state | varchar | 16 | 否 | 否 | 发货状态:未配送,已配送 |
表 4-26-praise(点赞)
| 编号 | 字段名 | 类型 | 长度 | 是否非空 | 是否主键 | 注释 |
| 1 | praise_id | int | 是 | 是 | 点赞ID | |
| 2 | user_id | int | 是 | 是 | 点赞人 | |
| 3 | create_time | timestamp | 是 | 否 | 创建时间 | |
| 4 | update_time | timestamp | 是 | 否 | 更新时间 | |
| 5 | source_table | varchar | 255 | 否 | 否 | 来源表 |
| 6 | source_field | varchar | 255 | 否 | 否 | 来源字段 |
| 7 | source_id | int | 是 | 否 | 来源ID | |
| 8 | status | tinyint | 是 | 否 | 点赞状态:1为点赞,0已取消 |
表 4-27-registered_user(注册用户)
| 编号 | 字段名 | 类型 | 长度 | 是否非空 | 是否主键 | 注释 |
| 1 | registered_user_id | int | 是 | 是 | 注册用户ID | |
| 2 | user_name | varchar | 64 | 否 | 否 | 用户姓名 |
| 3 | user_gender | varchar | 64 | 否 | 否 | 用户性别 |
| 4 | contact_information | varchar | 16 | 否 | 否 | 联系方式 |
| 5 | examine_state | varchar | 16 | 是 | 否 | 审核状态 |
| 6 | user_id | int | 是 | 否 | 用户ID | |
| 7 | create_time | datetime | 是 | 否 | 创建时间 | |
| 8 | update_time | timestamp | 是 | 否 | 更新时间 |
表 4-28-route_cancelled(路线取消)
| 编号 | 字段名 | 类型 | 长度 | 是否非空 | 是否主键 | 注释 |
| 1 | route_cancelled_id | int | 是 | 是 | 路线取消ID | |
| 2 | reservation_order_number | varchar | 64 | 否 | 否 | 预约单号 |
| 3 | route_no | varchar | 64 | 否 | 否 | 路线编号 |
| 4 | route_starting_point | varchar | 64 | 否 | 否 | 路线起点 |
| 5 | route_end | varchar | 64 | 否 | 否 | 路线终点 |
| 6 | registered_user | int | 否 | 否 | 注册用户 | |
| 7 | user_name | varchar | 64 | 否 | 否 | 用户姓名 |
| 8 | contact_information | varchar | 64 | 否 | 否 | 联系方式 |
| 9 | reason_for_cancellation | text | 65535 | 否 | 否 | 取消理由 |
| 10 | create_time | datetime | 是 | 否 | 创建时间 | |
| 11 | update_time | timestamp | 是 | 否 | 更新时间 | |
| 12 | source_table | varchar | 255 | 否 | 否 | 来源表 |
| 13 | source_id | int | 否 | 否 | 来源ID | |
| 14 | source_user_id | int | 否 | 否 | 来源用户 |
表 4-29-route_reservation(路线预约)
| 编号 | 字段名 | 类型 | 长度 | 是否非空 | 是否主键 | 注释 |
| 1 | route_reservation_id | int | 是 | 是 | 路线预约ID | |
| 2 | reservation_order_number | varchar | 64 | 否 | 否 | 预约单号 |
| 3 | route_no | varchar | 64 | 否 | 否 | 路线编号 |
| 4 | route_starting_point | varchar | 64 | 否 | 否 | 路线起点 |
| 5 | route_end | varchar | 64 | 否 | 否 | 路线终点 |
| 6 | registered_user | int | 否 | 否 | 注册用户 | |
| 7 | user_name | varchar | 64 | 否 | 否 | 用户姓名 |
| 8 | contact_information | varchar | 64 | 否 | 否 | 联系方式 |
| 9 | appointment_time | datetime | 否 | 否 | 预约时间 | |
| 10 | appointment_remarks | text | 65535 | 否 | 否 | 预约备注 |
| 11 | route_cancelled_limit_times | int | 是 | 否 | 取消限制次数 | |
| 12 | create_time | datetime | 是 | 否 | 创建时间 | |
| 13 | update_time | timestamp | 是 | 否 | 更新时间 | |
| 14 | source_table | varchar | 255 | 否 | 否 | 来源表 |
| 15 | source_id | int | 否 | 否 | 来源ID | |
| 16 | source_user_id | int | 否 | 否 | 来源用户 |
表 4-30-slides(轮播图)
| 编号 | 字段名 | 类型 | 长度 | 是否非空 | 是否主键 | 注释 |
| 1 | slides_id | int | 是 | 是 | 轮播图ID | |
| 2 | title | varchar | 64 | 否 | 否 | 标题 |
| 3 | content | varchar | 255 | 否 | 否 | 内容 |
| 4 | url | varchar | 255 | 否 | 否 | 链接 |
| 5 | img | varchar | 255 | 否 | 否 | 轮播图 |
| 6 | hits | int | 是 | 否 | 点击量 | |
| 7 | create_time | timestamp | 是 | 否 | 创建时间 | |
| 8 | update_time | timestamp | 是 | 否 | 更新时间 |
表 4-31-tourism_products(旅游产品)
| 编号 | 字段名 | 类型 | 长度 | 是否非空 | 是否主键 | 注释 |
| 1 | tourism_products_id | int | 是 | 是 | 旅游产品ID | |
| 2 | product_name | varchar | 64 | 否 | 否 | 产品名称 |
| 3 | product_specifications | varchar | 64 | 否 | 否 | 产品规格 |
| 4 | collect_len | int | 是 | 否 | 收藏数 | |
| 5 | comment_len | int | 是 | 否 | 评论数 | |
| 6 | cart_title | varchar | 125 | 否 | 否 | 标题 |
| 7 | cart_img | text | 65535 | 否 | 否 | 封面图 |
| 8 | cart_description | varchar | 255 | 否 | 否 | 描述 |
| 9 | cart_price_ago | double | 是 | 否 | 原价 | |
| 10 | cart_price | double | 是 | 否 | 卖价 | |
| 11 | cart_inventory | int | 是 | 否 | 商品库存 | |
| 12 | cart_type | varchar | 64 | 是 | 否 | 商品分类 |
| 13 | cart_content | longtext | 4294967295 | 否 | 否 | 正文 |
| 14 | cart_img_1 | text | 65535 | 否 | 否 | 主图1 |
| 15 | cart_img_2 | text | 65535 | 否 | 否 | 主图2 |
| 16 | cart_img_3 | text | 65535 | 否 | 否 | 主图3 |
| 17 | cart_img_4 | text | 65535 | 否 | 否 | 主图4 |
| 18 | cart_img_5 | text | 65535 | 否 | 否 | 主图5 |
| 19 | create_time | datetime | 是 | 否 | 创建时间 | |
| 20 | update_time | timestamp | 是 | 否 | 更新时间 |
表 4-32-tourist_route(旅游路线)
| 编号 | 字段名 | 类型 | 长度 | 是否非空 | 是否主键 | 注释 |
| 1 | tourist_route_id | int | 是 | 是 | 旅游路线ID | |
| 2 | route_no | varchar | 64 | 是 | 是 | 路线编号 |
| 3 | route_starting_point | varchar | 64 | 否 | 否 | 路线起点 |
| 4 | route_end | varchar | 64 | 否 | 否 | 路线终点 |
| 5 | place_of_passthrough | varchar | 64 | 否 | 否 | 途经地点 |
| 6 | total_mileage | varchar | 64 | 否 | 否 | 总计里程 |
| 7 | estimated_time | varchar | 64 | 否 | 否 | 预计时间 |
| 8 | user_rating | double | 否 | 否 | 用户评分 | |
| 9 | route_picture | varchar | 255 | 否 | 否 | 路线图片 |
| 10 | traffic_information | text | 65535 | 否 | 否 | 路况信息 |
| 11 | reasons_for_recommend | text | 65535 | 否 | 否 | 推荐理由 |
| 12 | accommodation_recommend | text | 65535 | 否 | 否 | 住宿推荐 |
| 13 | gourmet_recommend | text | 65535 | 否 | 否 | 美食推荐 |
| 14 | route_details | longtext | 4294967295 | 否 | 否 | 路线详情 |
| 15 | hits | int | 是 | 否 | 点击数 | |
| 16 | praise_len | int | 是 | 否 | 点赞数 | |
| 17 | collect_len | int | 是 | 否 | 收藏数 | |
| 18 | comment_len | int | 是 | 否 | 评论数 | |
| 19 | route_reservation_limit_times | int | 是 | 否 | 预约限制次数 | |
| 20 | create_time | datetime | 是 | 否 | 创建时间 | |
| 21 | update_time | timestamp | 是 | 否 | 更新时间 |
表 4-33-tour_guide_appointment(导游预约)
| 编号 | 字段名 | 类型 | 长度 | 是否非空 | 是否主键 | 注释 |
| 1 | tour_guide_appointment_id | int | 是 | 是 | 导游预约ID | |
| 2 | reservation_order_number | varchar | 64 | 否 | 否 | 预约单号 |
| 3 | name_of_tour_guide | varchar | 64 | 否 | 否 | 导游姓名 |
| 4 | type_of_travel_agency | varchar | 64 | 否 | 否 | 导游性别 |
| 5 | professional_qualification | varchar | 64 | 否 | 否 | 职业资质 |
| 6 | tour_guide_level | varchar | 64 | 否 | 否 | 导游等级 |
| 7 | service_price | double | 否 | 否 | 服务价格 | |
| 8 | registered_user | int | 否 | 否 | 注册用户 | |
| 9 | user_name | varchar | 64 | 否 | 否 | 用户姓名 |
| 10 | contact_information | varchar | 64 | 否 | 否 | 联系方式 |
| 11 | appointment_days | double | 否 | 否 | 预约天数 | |
| 12 | total_reservation_price | double | 否 | 否 | 预约总价 | |
| 13 | appointment_time | datetime | 否 | 否 | 预约时间 | |
| 14 | appointment_remarks | text | 65535 | 否 | 否 | 预约备注 |
| 15 | pay_state | varchar | 16 | 是 | 否 | 支付状态 |
| 16 | pay_type | varchar | 16 | 否 | 否 | 支付类型: 微信、支付宝、网银 |
| 17 | tour_guide_canceled_limit_times | int | 是 | 否 | 取消限制次数 | |
| 18 | create_time | datetime | 是 | 否 | 创建时间 | |
| 19 | update_time | timestamp | 是 | 否 | 更新时间 | |
| 20 | source_table | varchar | 255 | 否 | 否 | 来源表 |
| 21 | source_id | int | 否 | 否 | 来源ID | |
| 22 | source_user_id | int | 否 | 否 | 来源用户 |
表 4-34-tour_guide_canceled(导游取消)
| 编号 | 字段名 | 类型 | 长度 | 是否非空 | 是否主键 | 注释 |
| 1 | tour_guide_canceled_id | int | 是 | 是 | 导游取消ID | |
| 2 | reservation_order_number | varchar | 64 | 否 | 否 | 预约单号 |
| 3 | name_of_tour_guide | varchar | 64 | 否 | 否 | 导游姓名 |
| 4 | service_price | double | 否 | 否 | 服务价格 | |
| 5 | registered_user | int | 否 | 否 | 注册用户 | |
| 6 | user_name | varchar | 64 | 否 | 否 | 用户姓名 |
| 7 | contact_information | varchar | 64 | 否 | 否 | 联系方式 |
| 8 | appointment_days | double | 否 | 否 | 预约天数 | |
| 9 | total_reservation_price | double | 否 | 否 | 预约总价 | |
| 10 | appointment_time | datetime | 否 | 否 | 预约时间 | |
| 11 | reason_for_cancellation | text | 65535 | 否 | 否 | 取消理由 |
| 12 | create_time | datetime | 是 | 否 | 创建时间 | |
| 13 | update_time | timestamp | 是 | 否 | 更新时间 | |
| 14 | source_table | varchar | 255 | 否 | 否 | 来源表 |
| 15 | source_id | int | 否 | 否 | 来源ID | |
| 16 | source_user_id | int | 否 | 否 | 来源用户 |
表 4-35-travel_agency_information(旅行社信息)
| 编号 | 字段名 | 类型 | 长度 | 是否非空 | 是否主键 | 注释 |
| 1 | travel_agency_information_id | int | 是 | 是 | 旅行社信息ID | |
| 2 | name_of_travel_agency | varchar | 64 | 否 | 否 | 旅行社名称 |
| 3 | type_of_travel_agency | varchar | 64 | 否 | 否 | 旅行社类型 |
| 4 | time_of_establishment | date | 否 | 否 | 成立时间 | |
| 5 | contact_phone | varchar | 16 | 否 | 否 | 联系电话 |
| 6 | travel_agency_address | varchar | 64 | 否 | 否 | 旅行社地址 |
| 7 | travel_agency_pictures | varchar | 255 | 否 | 否 | 旅行社图片 |
| 8 | business_scope | text | 65535 | 否 | 否 | 经营范围 |
| 9 | featured_services | text | 65535 | 否 | 否 | 特色服务 |
| 10 | travel_agency_details | longtext | 4294967295 | 否 | 否 | 旅行社详情 |
| 11 | hits | int | 是 | 否 | 点击数 | |
| 12 | praise_len | int | 是 | 否 | 点赞数 | |
| 13 | collect_len | int | 是 | 否 | 收藏数 | |
| 14 | comment_len | int | 是 | 否 | 评论数 | |
| 15 | travel_agency_reservation_limit_times | int | 是 | 否 | 预约限制次数 | |
| 16 | create_time | datetime | 是 | 否 | 创建时间 | |
| 17 | update_time | timestamp | 是 | 否 | 更新时间 |
表 4-36-travel_agency_reservation(旅行社预约)
| 编号 | 字段名 | 类型 | 长度 | 是否非空 | 是否主键 | 注释 |
| 1 | travel_agency_reservation_id | int | 是 | 是 | 旅行社预约ID | |
| 2 | reservation_order_number | varchar | 64 | 否 | 否 | 预约单号 |
| 3 | name_of_travel_agency | varchar | 64 | 否 | 否 | 旅行社名称 |
| 4 | type_of_travel_agency | varchar | 64 | 否 | 否 | 旅行社类型 |
| 5 | registered_user | int | 否 | 否 | 注册用户 | |
| 6 | user_name | varchar | 64 | 否 | 否 | 用户姓名 |
| 7 | contact_information | varchar | 64 | 否 | 否 | 联系方式 |
| 8 | appointment_time | datetime | 否 | 否 | 预约时间 | |
| 9 | appointment_remarks | text | 65535 | 否 | 否 | 预约备注 |
| 10 | trip_planning_limit_times | int | 是 | 否 | 行程规划限制次数 | |
| 11 | create_time | datetime | 是 | 否 | 创建时间 | |
| 12 | update_time | timestamp | 是 | 否 | 更新时间 | |
| 13 | source_table | varchar | 255 | 否 | 否 | 来源表 |
| 14 | source_id | int | 否 | 否 | 来源ID | |
| 15 | source_user_id | int | 否 | 否 | 来源用户 |
表 4-37-trip_planning(行程规划)
| 编号 | 字段名 | 类型 | 长度 | 是否非空 | 是否主键 | 注释 |
| 1 | trip_planning_id | int | 是 | 是 | 行程规划ID | |
| 2 | reservation_order_number | varchar | 64 | 否 | 否 | 预约单号 |
| 3 | registered_user | int | 否 | 否 | 注册用户 | |
| 4 | user_name | varchar | 64 | 否 | 否 | 用户姓名 |
| 5 | contact_information | varchar | 64 | 否 | 否 | 联系方式 |
| 6 | itinerary_title | varchar | 64 | 否 | 否 | 行程标题 |
| 7 | destination | varchar | 64 | 否 | 否 | 目的地 |
| 8 | mode_of_transportation | varchar | 64 | 否 | 否 | 交通方式 |
| 9 | travel_budget | double | 否 | 否 | 行程预算 | |
| 10 | itinerary_route | text | 65535 | 否 | 否 | 行程路线 |
| 11 | schedule | text | 65535 | 否 | 否 | 行程安排 |
| 12 | itinerary_details | text | 65535 | 否 | 否 | 行程详情 |
| 13 | create_time | datetime | 是 | 否 | 创建时间 | |
| 14 | update_time | timestamp | 是 | 否 | 更新时间 | |
| 15 | source_table | varchar | 255 | 否 | 否 | 来源表 |
| 16 | source_id | int | 否 | 否 | 来源ID | |
| 17 | source_user_id | int | 否 | 否 | 来源用户 |
表 4-38-upload(文件上传)
| 编号 | 字段名 | 类型 | 长度 | 是否非空 | 是否主键 | 注释 |
| 1 | upload_id | int | 是 | 是 | 上传ID | |
| 2 | name | varchar | 64 | 否 | 否 | 文件名 |
| 3 | path | varchar | 255 | 否 | 否 | 访问路径 |
| 4 | file | varchar | 255 | 否 | 否 | 文件路径 |
| 5 | display | varchar | 255 | 否 | 否 | 显示顺序 |
| 6 | father_id | int | 否 | 否 | 父级ID | |
| 7 | dir | varchar | 255 | 否 | 否 | 文件夹 |
| 8 | type | varchar | 32 | 否 | 否 | 文件类型 |
表 4-39-user(用户账户)
| 编号 | 字段名 | 类型 | 长度 | 是否非空 | 是否主键 | 注释 |
| 1 | user_id | int | 是 | 是 | 用户ID | |
| 2 | state | smallint | 是 | 否 | 账户状态:(1可用|2异常|3已冻结|4已注销) | |
| 3 | user_group | varchar | 32 | 否 | 否 | 所在用户组 |
| 4 | login_time | timestamp | 是 | 否 | 上次登录时间 | |
| 5 | phone | varchar | 11 | 否 | 否 | 手机号码 |
| 6 | phone_state | smallint | 是 | 否 | 手机认证:(0未认证|1审核中|2已认证) | |
| 7 | username | varchar | 16 | 是 | 否 | 用户名 |
| 8 | nickname | varchar | 16 | 否 | 否 | 昵称 |
| 9 | password | varchar | 64 | 是 | 否 | 密码 |
| 10 | | varchar | 64 | 否 | 否 | 邮箱 |
| 11 | email_state | smallint | 是 | 否 | 邮箱认证:(0未认证|1审核中|2已认证) | |
| 12 | avatar | varchar | 255 | 否 | 否 | 头像地址 |
| 13 | open_id | varchar | 255 | 否 | 否 | 针对获取用户信息字段 |
| 14 | create_time | timestamp | 是 | 否 | 创建时间 |
表 4-40-user_group(用户组)
| 编号 | 字段名 | 类型 | 长度 | 是否非空 | 是否主键 | 注释 |
| 1 | group_id | mediumint | 是 | 是 | 用户组ID | |
| 2 | display | smallint | 是 | 否 | 显示顺序 | |
| 3 | name | varchar | 16 | 是 | 否 | 名称 |
| 4 | description | varchar | 255 | 否 | 否 | 描述 |
| 5 | source_table | varchar | 255 | 否 | 否 | 来源表 |
| 6 | source_field | varchar | 255 | 否 | 否 | 来源字段 |
| 7 | source_id | int | 是 | 否 | 来源ID | |
| 8 | register | smallint | 否 | 否 | 注册位置 | |
| 9 | create_time | timestamp | 是 | 否 | 创建时间 | |
| 10 | update_time | timestamp | 是 | 否 | 更新时间 |
用户可以通过注册功能创建个人账号,填写包括用户名、密码、邮箱或手机号等基本信息完成注册流程。系统会对输入信息进行校验,确保唯一性和格式正确性,并将用户数据存储至数据库中,同时发送验证邮件或短信以确认账户有效性。用户注册界面如下图所示。

图5-1注册界面
用户登录模块为前台用户提供安全快捷的访问方式。登录页面设计简洁明了,用户只需输入用户名及密码即可完成身份验证。登录成功后,用户将被重定向至系统首页页面。对于忘记密码的用户,提供了找回密码功能,通过邮箱或手机号接收重置链接,保障账户安全。用户登录界面如下图所示。

图5-2登录界面
旅游论坛:用户点击可查看旅游论坛帖子列表,可对帖子进行查看、点赞、收藏和评论;同时可点击“发布内容”按钮填写论坛发布信息,包括封面图、标题、分类、标签和正文。界面如图5-3所示。

图5-3旅游论坛界面
旅游产品:用户点击可通过搜索局部搜索进行查看商品列表,同时右侧设置了热门商品列表;用户点击进入想要了解的文创商品可查看详情信息,可对商品进行收藏、评论、立即购买或加入购物车。界面如下图所示。

图5-4旅游产品界面
商城管理:商城管理包含我的购物车、我的订单和我的地址三个模块;点击进入“我的地址”可添加收货地址详情信息;点击进入“我的购物车”可查看购物车列表,可对购物车商品数量进行增减,也可对商品进行购买或删除;点击进入“我的订单”可查看订单列表和订单状态。界面如下图所示。

图5-5我的地址界面

图5-6我的购物车界面

图5-7我的订单界面
旅行社信息:用户点击可通过搜索旅行社名称、旅行社类型进行查看旅行社信息列表,点击进入想要了解的旅行社可查看详情信息,可进行点赞、收藏和评论。点击“预约”按钮可填写旅行社预约信息,包括预约时间和预约备注。界面如下图所示。

图5-8旅行社信息界面

图5-9旅行社预约界面
导游信息:用户点击可通过搜索导游姓名、导游等级进行查看导游信息列表,点击进入想要了解的导游可查看详情信息,可进行点赞、收藏和评论。同时可点击“预约”按钮添加导游预约信息,包括预约天数、预约总价、预约时间和备注。界面如下图所示。

图5-10导游信息界面

图5-11导游预约界面
景点信息:用户点击可通过搜索景点名称、景点类型进行查看景点信息列表,点击进入想要了解的景点可查看详情信息,可进行点赞、收藏和评论。可点击“预约”按钮添加景点预约信息,包括预约数量、预约总价和预约备注。界面如下图所示。

图5-12景点信息界面

图5-13景点预约界面
酒店信息:用户点击可通过搜索酒店名称、酒店地址进行查看酒店信息列表,点击进入想要了解的酒店可查看详情信息,可进行点赞、收藏和评论;同时可点击“预约”按钮添加酒店预约信息,包括入住日期、预订房数、预订天数和预订备注。界面如下图所示。

图5-14酒店信息界面

图5-15酒店预约界面
个人中心:个人中心包含多个功能模块,如个人首页、旅行社预约、行程规划、导游预约、导游取消、路线预约、路线取消、景点预约、酒店预约、酒店取消、订单配送、旅游论坛、客户反馈和收藏。用户可在个人中心对相关信息进行查看和管理。界面如下图所示。

图5-16个人中心界面
后台首页:管理员点击可查看商品销售信息、销售金额、注册用户、景点预约等信息数据统计图,便于进行决策和管理。界面如下图所示。

图5-17后台首页界面
旅行社信息管理:管理员点击可查看旅行社信息列表和旅行社信息添加;点击进入“旅行社信息添加”可填写相关信息,包括旅行社名称、旅行社类型、成立时间、联系电话、旅行社地址、旅行社图片经营范围、特色服务和旅行社详情。界面如下图所示。

图5-18旅行社信息添加界面
旅行社预约管理:管理员点击可查看旅行社预约列表,点击“详情”按钮可查看预约详情信息,点击“行程规划”可添加规划信息,包括交通方式、行程预算、行程安排和行程详情。界面如下图所示。

图5-19行程规划添加界面
导游信息管理:管理员点击可查看导游信息列表和导游信息添加;点击进入“导游信息添加”可填写相关信息,包括导游姓名、导游性别、出生日期、手机号码、导游图片、职业资质、导游等级、语种能力、从业年限、服务价格、服务内容和导游详情。界面如下图所示。

图5-20导游信息添加界面
旅游路线管理:管理员点击可查看旅游路线列表和旅游路线添加;点击进入“旅游路线添加”可填写相关信息,包括路线编号、路线起点、路线终点、途径地点、总计里程、预计时间、用户评分、路线图片、路况情况、推荐理由、住宿推荐、美食推荐和路线详情。界面如下图所示。

图5-21旅游路线添加界面
景点信息管理:管理员点击可查看景点信息列表和景点信息添加;点击进入“景点信息添加”可填写相关信息,包括景点编号、景点名称、景点类型、景点位置、开放时间、交通方式、门票景点、门票价格、景点图片、景点介绍和景点详情。界面如下图所示。

图5-22景点信息添加界面
酒店信息管理:管理员点击可查看酒店信息列表和酒店信息添加;点击进入“酒店信息添加”可填写相关信息,包括酒店编号、酒店名称、酒店地址、房间类型、房间价格、房间数量、房间图片、酒店介绍和酒店详情。界面如下图所示。

图5-23酒店信息添加界面
活动信息管理:管理员点击可查看活动信息列表和活动信息添加;点击进入“活动信息添加”可填写相关信息,包括活动标题、活动类型、活动时间、活动地点、活动介绍、活动内容和活动详情。界面如下图所示。

图5-24 活动信息添加界面
系统管理:管理员点击可查看轮播图管理;如需添加新的轮播图,点击右侧“添加”按钮,上传图片,输入标题和链接,点击“确认”按钮进行添加,可对轮播图进行增删改查。界面如下图所示。

图5-25 系统管理界面
资源管理:管理员点击可查看旅游资讯和资讯分类;如需添加新的资讯,点击“添加”按钮,上传封面图,输入标题,选择分类,输入标签、描述和正文,点击“确认”按钮进行添加。同时可对资讯和分类行增删改查。界面如下图所示。

图5-26 资源管理界面
商城管理:商城管理:商城管理包含多个功能模块,如旅游产品、分类列表、订单列表、订单配送。点击进入“订单列表”可查看用户下单信息,同时点击“配送”按钮进行商品配送;点击进入“订单配送”可对配送状态和签收状态进行修改。点击进入”旅游产品“可添加新的文创信息,包括封面图、主图、标题、描述、原价、卖价、库存、分类、产品名称、产品规格和正文。界面如下图所示。

图5-27商城管理界面
系统的测试环境如表6-1所示。
表6-1 测试环境
| 类别 | 配置项 | 详细信息 |
| 硬件环境 | 服务器CPU | Intel Xeon E5-2680 v4 |
| 内存 | 32GB DDR4 | |
| 硬盘 | 1TB SSD | |
| 网络带宽 | 100Mbps | |
| 软件环境 | 操作系统 | Windows Server 2019 |
| 数据库 | MySQL 8.0 | |
| Web服务器 | Tomcat 9.0 | |
| 开发框架 | SpringBoot 2.5 | |
| 前端框架 | Vue.js 2.6 | |
| Java版本 | JDK 11 | |
| 浏览器 | Chrome 88, Firefox 85 |
系统测试的主要目的是确保系统的功能、性能和稳定性满足需求规格说明书中的要求,并验证系统在实际使用环境中的可用性和可靠性。通过测试,可以发现软件中的缺陷、漏洞和潜在问题,确保系统运行的准确性、完整性和安全性。在功能测试中,目的是验证系统各功能模块是否按设计实现预期功能,例如用户登录、信息管理、数据查询等核心功能是否准确执行。性能测试的目的是验证系统在高并发、数据量大等压力场景下的响应时间和处理能力,确保系统具备良好的性能。兼容性测试的目的是确保系统在不同的硬件、软件和浏览器环境中能正常运行。测试还包括对异常处理和边界条件的验证,确保系统在异常场景下能够正确处理和恢复。最终,通过测试确保系统可以安全稳定地部署上线,为用户提供可靠的服务。
系统测试采用多种测试方法,以全面验证系统的功能和性能。功能测试采用黑盒测试方法,通过设计测试用例直接验证系统功能是否符合需求,无需了解内部代码逻辑。例如,设计用例验证用户登录模块,通过输入合法和非法的用户名与密码,检查系统响应是否符合预期。性能测试采用压力测试和负载测试方法,通过模拟高并发用户访问、数据处理的场景,评估系统的响应时间、吞吐量和稳定性。兼容性测试通过在不同操作系统、浏览器和硬件设备上运行系统,验证其在不同环境中的适应性[11]。异常测试通过设计边界条件和异常输入,检查系统对非法数据和操作的处理能力。测试用例的设计需覆盖系统的所有功能模块和接口,确保测试过程的全面性。通过系统测试方法的综合应用,可以有效发现问题,并为系统的优化和改进提供依据。
系统的测试用例表格如下图所示。
表6-2 系统测试用例表
| 测试项 | 测试用例 | 问题 | 结论 |
| 登录功能测试 | 打开登录页面 输入正确的用户名和密码 点击“登录”按钮 | 无 | 符合预期 |
| 登录功能测试 | 打开登录页面 输入错误的用户名 输入正确的密码 点击“登录”按钮 | 无 | 符合预期 |
| 登录功能测试 | 打开登录页面 输入正确的用户名 输入错误的密码 点击“登录”按钮 | 无 | 符合预期 |
| 登录功能测试 | 打开登录页面 输入不存在的用户名和密码 点击“登录”按钮 | 无 | 符合预期 |
| 注册功能测试 | 打开注册页面 输入合法的用户名、密码、邮箱等信息 点击“注册”按钮 | 无 | 符合预期 |
| 注册功能测试 | 打开注册页面 输入已存在的用户名 输入其他合法信息 点击“注册”按钮 | 无 | 符合预期 |
| 注册功能测试 | 打开注册页面 输入合法用户名但密码不符合要求(如长度不足) 点击“注册”按钮 | 无 | 符合预期 |
| 注册功能测试 | 打开注册页面 输入合法用户名和密码但邮箱格式错误 点击“注册”按钮 | 无 | 符合预期 |
| 查看景点信息测试 | 登录系统 进入景点信息页面 浏览景点图片、名称、开放时间等信息 | 无 | 符合预期 |
| 查看景点信息测试 | 登录系统 进入景点信息页面 使用搜索栏输入关键词搜索景点信息 | 无 | 符合预期 |
| 查看景点信息测试 | 登录系统 进入景点信息页面 点击景点详情查看完整信息 | 无 | 符合预期 |
| 查看景点信息测试 | 登录系统 进入景点信息页面 不输入任何搜索条件直接点击搜索 | 无 | 符合预期 |
经过对系统登录、注册、查看景点信息功能的测试,所有测试用例均按照既定步骤执行完毕。测试结果显示,各功能模块在正常输入和异常输入条件下均表现出预期的行为。登录功能能够准确识别用户名和密码的正确性,并对错误输入给予相应提示。注册功能对用户输入的合法性进行了有效校验,确保了注册信息的规范性。查看景点信息功能能够正常展示景点的基本信息,并支持搜索和详情查看操作。整体而言,测试过程中未发现功能缺陷,系统运行稳定,各项功能均符合设计预期。
经过系统全面的功能测试、性能测试和可靠性测试,本系统在测试环境下运行良好,功能模块均按照设计要求实现,核心功能表现稳定,未发现严重功能缺陷或阻塞性问题。所有关键测试用例均通过,覆盖率达到预期目标,验证了系统的功能性、稳定性和兼容性。
本系统基于Spring Boot框架,构建了一个功能全面、响应迅速的智能旅行社管理网站,涵盖了用户端与管理端的核心业务流程。在开发过程中,采用了前后端分离的设计模式,提升了系统的可维护性和扩展性;通过模块化设计,实现了旅游信息展示、在线预约、互动社区、订单管理、用户反馈等多个功能模块的高效整合。系统不仅满足了用户对旅游服务便捷化、个性化的需求,也为平台管理者提供了数据统计、资源调度和信息发布等实用工具,为旅游行业的信息化建设提供了有力支撑。
从实际应用角度来看,本系统具备良好的用户体验和稳定的系统性能,在功能完整性与操作便捷性之间取得了较好的平衡。通过项目实践,验证了Spring Boot框架在快速开发与系统集成方面的优势,同时也发现了在用户行为分析、推荐机制等方面仍有进一步优化的空间。未来的研究可以结合大数据分析与人工智能技术,提升系统的智能化水平,实现更精准的个性化推荐与用户服务,从而进一步增强平台的市场竞争力与可持续发展能力。
参考文献
- 刘江涛,王亮亮,吴庆茹,等.基于B/S模式的铁路勘测设计案例信息化管理系统设计与实现[J].铁路计算机应用,2021,30(03):32-35.
- 张丹丹,李弘.基于B/S架构的办公管理系统设计与开发[J].铁路通信信号工程技术,2024,21(09):44-48+106.
- 王志亮,纪松波.基于SpringBoot的Web前端与数据库的接口设计[J].工业控制计算机,2023,36(03):51-53.
- 熊永平.基于SpringBoot框架应用开发技术的分析与研究[J].电脑知识与技术,2021,15(36):76-77.
- 赵媛.基于Vue的Web系统前端性能优化分析[J].电脑编程技巧与维护,2024,(09):44-46.
- 秦冬.浅析Vue框架在前端开发中的应用[J].信息与电脑(理论版),2024,36(13):61-63.
- 李艳杰.MySQL数据库下存储过程的综合运用研究[J].现代信息科技,2023,7(11):80-82+88.
- 陈倩怡,何军.Vue+Springboot+MyBatis技术应用解析[J].电脑编程技巧与维护,2020,(01):14-15+28.
- 周晓玉,崔文超.基于Web技术的数据库应用系统设计[J].信息与电脑(理论版),2023,35(09):189-191.
- 马艳艳,吴晓光.计算机软件与数据库的设计策略分析[J].电子技术,2024,53(05):104-105.
- 李俊萌.计算机软件测试技术与开发应用策略分析[J].信息记录材料,2023,24(03):50-52.
- 张祥一.新文科视域下“旅行社管理”教学改革探索[J].湖北开放职业学院学报,2025,38(02):187-188+194.
- 刘秀实.基于虚拟仿真平台的旅行社管理课程教学改革探索[J].旅游纵览,2024,(24):65-67.
- 全烽岐.基于新时代旅游市场需求的旅行社经营管理课程优化研究[J].旅游与摄影,2024,(21):120-122.
- B2C B2B Travel Management Software for Agencies & DMCs - Travelomatix[J].M2 Presswire,2024,
- 崔叶.新形势下旅行社业的现实困境与发展路径研究[J].漫旅,2024,11(16):25-27.
- 马银.我国铁路旅行社的发展现状及发展战略研究[J].现代商业,2023,(24):46-50.DOI:10.14097/j.cnki.5392/2023.24.033.
- 潘阳薇,白骅.旅行社转型发展的N种方式[N].中国旅游报,2023-11-09(007). DOI:10.28109/n.cnki.nclyb.2023.002332.
- 廖登炼.YB在线旅行社发展战略研究[D].电子科技大学,2023.DOI:10.27005/d.cnki.gdzku.2023.005539.
- 周洪波.新形势下山西旅行社业的现实困境与发展路径研究[J].山西青年职业学院学报,2023,36(02):79-83.
- 马佳.传统旅行社创新发展研究[J].漯河职业技术学院学报,2022,21(05):51-55.
- 郭剑衡.互联网背景下旅行社智慧化路径探究[J].当代旅游,2021,19(29):25-27.
- 徐永康,高文超,廖宏科,等.基于Android的个性化旅游路线规划系统设计与实现[J].电脑知识与技术,2021,17(24):87-89.DOI:10.14004/j.cnki.ckt.2021.2293.
- 焦广杰.D市H旅行社导游人员胜任力研究[D].河北工程大学,2020.DOI:10.27104/d.cnki.ghbjy.2020.000426.
- 刘鹏飞.智慧旅游模式下旅行社的未来发展对策研究[J].旅游纵览(下半月),2020,(02):26-27.
本论文的完成离不开众多导师、同学以及亲友的支持与帮助。在此,首先向我的导师表示最诚挚的感谢。在整个研究和写作过程中,导师以严谨治学的态度和丰富的专业知识给予了我无私的指导,从论文选题到最终定稿的每一个环节,都为我提供了宝贵的建议与意见,使我得以不断完善研究内容、拓展学术视野。导师耐心细致的指导不仅帮助我解决了许多学术难题,也让我在研究能力与学术写作方面得到了显著的提升。导师的鼓励与支持是我完成这篇论文的重要动力,也让我深刻体会到学术研究的严谨性与意义。
我还要感谢在学习生活中给予我帮助和支持的同学、朋友以及家人。论文撰写过程中,许多同学与我共同探讨问题,分享经验与资料,使我的研究更加全面深入。朋友们的关心和陪伴让我在繁忙的研究过程中能够调节心情,保持良好的状态。特别感谢我的家人,他们始终给予我无条件的理解和支持,为我创造了安心学习与研究的环境。正是因为有了大家的帮助和支持,我才能克服论文写作中的重重困难并顺利完成。再次向所有支持和帮助过我的人表达衷心的感谢。
免费领取项目源码+数据库,请关注❥点赞收藏并私信博主
372

被折叠的 条评论
为什么被折叠?



