注:本文为 “中国哲学发展脉络” 相关合辑。
图片清晰度受引文原图所限。
略作重排,如有内容异常,请看原文。
中国传统哲学脉络图
闻月书院 2023 年 04 月 03 日 06:25 浙江
(一)中国传统哲学脉络导图
以下哲学导图主要参看王宇琨先生整理之脉络
(转自末学闰成)

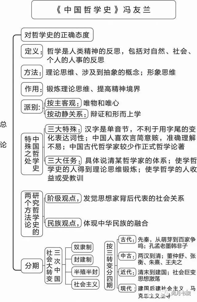
(二)《中国哲学史》冯友兰



中国哲学发展历程梳理
闻月书院 2023 年 05 月 13 日 05:34 浙江
一、前言
中华文明历史悠久,从先秦子学、两汉经学、魏晋玄学,到隋唐佛学、儒释道合流、宋明理学,经历了数个学术思想繁荣时期。在漫漫历史长河中,中华民族产生了儒、释、道、墨、名、法、阴阳、农、杂、兵等各家学说,涌现了老子、孔子、庄子、孟子、荀子、韩非子、董仲舒、王充、何晏、王弼、韩愈、周敦颐、程颢、程颐、朱熹、陆九渊、王守仁、李贽、黄宗羲、顾炎武、王夫之、康有为、梁启超、孙中山、鲁迅等一大批思想大家,留下了浩如烟海的文化遗产。中国古代大量鸿篇巨制中包含着丰富的哲学社会科学内容、治国理政智慧,为古人认识世界、改造世界提供了重要依据,也为中华文明提供了重要内容,为人类文明作出了重大贡献。
中国哲学发展的历程
中国哲学史萌芽于商周之际,成形于春秋末期,截至“五四”运动可分为三个时期:先秦哲学;秦汉至明清之际的哲学;明清之际至“五四”运动时期的哲学,可称为近代哲学。
一、中国哲学史的主要问题和主要特征
1.中国哲学史是从长期以天人合一为主导原则到转向主—客关系式的发展史
中国天人合一的思想可分为以下几个类型:
一是儒家的有道德意义的“天”与人合一的思想;
二是道家无道德意义的“道”与人合一的哲学思想。
儒家的天人合一又分为两类:
一是发端于孟子、大成于宋明道学(理学)的天人相通的哲学思想;
二是汉代董仲舒的天人相类的思想。
天人相通的思想复可分为两派:
一是以朱熹为代表的所谓人受命于天、“与理为一”的思想;
二是以王阳明为代表的“人心即天理”的思想。
天人合一实际上就是不分主体与客体、思维与存在,而把二者看成浑然一体。
2.中国哲学史是从长期以研究人伦道德为主导到转而注重对自然的认识的发展史
明清以前,中国哲学史由于重天人合一,把主客看成浑然一体,所以一般地说注重人如何生活于世界之内的人生问题,甚少专门的、明显的关于主体如何认识客体、自我如何认识对象的认识论问题。讲人生问题的哲学叫作人生哲学,讲认识问题的哲学叫作认识论。中国哲学史在明清以前,以讲人生哲学、研究人事或人伦为主,而不注重认识论,从而也不重视对于宇宙之研究,不重视宇宙论。明清以后,中国哲学开始转向主—客二分思想,开始注意主体性或自我意识的原则,这才使认识论问题逐渐成了中国哲学的重要问题。
3.中国哲学史是从长期以“天理”压人的思想为主导到开始反“天理”的发展史
先秦哲学虽然诸子百家,派别林立,但儒家孔子实中国哲学之真正创始人,孔子之时,无其他学派能与之抗衡,孟子之时,“天下之言,不归杨则归墨”,但杨墨之言也只是暂行于一时。综观整个先秦哲学之诸子百家,仍以孔孟所代表的儒家为思想界之主流。孔子虽少言“天命”,但并非不言“天命”,他认为“唯天为大”,时人亦认为孔子受命于天。孟子的“天”,主要是指义理之天,仁义理智四端乃“天之所与我者”,孟子明确地把封建道德原理绝对化、客观化为形而上的义理之“天”,然后又以此义理之“天”来压人,孟子是中国哲学史上以“天理”压人的思想之肇端者。
二、主要发展阶段
1.先秦哲学
周公提出的以德配天的思想,是以后儒家天人合一思想的最早的萌芽。
春秋时代产生了人为“神之主”的思想,先前的天的人格神的含义受到怀疑。
孔子:
孔子建立了比较完整的思想体系。孔子以“仁”为根本,孔子提出“正名”,即所谓“君君臣臣父父子子”,就是为仁和复礼的具体内容。孔子所谓“闻道”,也就是复礼、为仁。
孔子重人道、重“天命”与人之仁德的结合,而轻知识、轻科学认识,是他的哲学缺乏主—客二分思想、缺乏以主体性为原则的表现。他的这种思想构成了以后整个中国哲学史上儒家思想的特点。
墨子:
墨子虽然主张有意志的“上帝”,墨子也讲“仁”,但“仁”的含义是“兼爱”,他反对孔子的克己复礼之谓仁。他提倡“兼相爱,交相利”,他的哲学是功利主义。墨子重“耳目之实”,提出了“言必有三表”的判断言论之真伪的标准,墨子显然已初步探讨了认识论问题。
杨朱:
杨朱主张“为我”、“贵己”、“轻物重生”、“不以物累形”,是中国哲学史上第一个注重个人、注重人的独立自主性的思想家,他虽然没有什么理论论证,但多少具有西方主体性思想的闪光。
孟子:
孟子最早提出较明确的天人合一的思想。孟子极少讲科学认识,他是孔子重“闻道”的思想方面之继承者和发扬者,他着重将孔子关于“仁”的思想运用于政治社会,他不仅像孔子那样着重讲“内圣”,而更多地讲“外王”。
老子:
老子在中国哲学史上第一个明确反对“天”是最高的主宰,提出了天地万物的起源问题,认为“道”或“无”是天地万物的本原。
老子的“无为”是与“道”为一,一任万物之自然的意思,人如能顺乎“道”而无为,则能做到无不为,无不治。这是老子的人生理想和社会理想。
庄子:
庄子继承和发展了老子的思想。庄子也认为世界之本原是“道”,“道”是自然的、无意志的。
庄子认为知识无助于“为道”,甚至有损于“为道”,庄子的这个思想对发展科学认识当然也是有害的。
荀子:
荀子所讲的“天”是自然之天,主张“制天命而用之”。
韩非:
韩非继承和发展了荀子与老子的思想,否认有意志的“天”,认为社会治乱靠人不靠天,仁义道德亦不来源于天。韩非在认识论方面还强调“参验”。
2.秦汉至明清之际的哲学
先秦哲学,各派林立,百家争鸣,波澜壮阔。秦汉大一统后,思想亦日见统一。儒家思想之主旨是以封建道德的义理之“天”制人,加上儒家对于人伦、政治既有较系统的理论,又有具体的措施,故儒家思想能受到统一后之专制君主的喜爱和提倡。秦始皇采用儒家思想之处颇多,汉武帝、董仲舒更立儒家为正统思想,所以自秦汉以后,特别是自汉武帝以后,中国哲学史便成了长期以儒家思想为主导的历史,一直到明清之际,特别是到鸦片战争以后,才开始逐渐改变这种局面。
秦汉时期的哲学:
董仲舒在秦汉之际阴阳五行学说混入儒家思想的历史背景下,提出了天人相类的天人合一即“天人感应”说。
王充在此背景下吸取道家自然主义的观点,批判了天人感应、谶纬思想和阴阳学说。王充强调自然无为,认为“元气”是天地万物之本原,万物非有意志的“天”所创造;他反对董仲舒等人所说的有意志的“天”为人之本原的天人合一观点。王充的认识论与方法论颇有些科学精神。王充反对复古主义,主张今胜于古,他甚至问孔刺孟,反对儒家的礼教。
魏晋南北朝时期的哲学:
至魏晋南北朝时期,道家学说更为盛行。当时的玄学家们大多以儒家思想与道家思想相混合,《老子》、《庄子》、《周易》成为玄学家们所着重讨论的三本主要著作,即所谓“三玄”。玄学家不像西汉时期的儒家那样主要讲关于具体的宇宙万物之形成的宇宙论,而着重讲抽象的本体论。
玄学创始人何晏、王弼祖述老庄,“以为天地万物,皆以无为为本”,而且有生于无。
玄学的自然主义思想发展到极端,就成了阮籍、嵇康“越名教而任自然”的立论根据,他们都以放达不拘名教为高,打击了儒家以“天”压人的传统。
南北朝时期的范缜提出了“形质神用”、“形神相即”等理论,着重反对了佛教的神不灭论。他关于形神的学说是一种身心一元论。
隋唐时期的哲学:
隋唐时期为中国佛教之鼎盛阶段,但儒学仍为正宗,儒佛之争贯穿于唐代,佛教被迫中国化。
宋明时期的哲学:
宋明哲学以理学(道学)为主导,它是以儒家孔孟学说为基础、批判吸收佛道某些思想的较完整的哲学体系,是一种新儒学,它产生于北宋,盛行于南宋与元明时代。理学家共同关心的主要问题是人与自然的关系问题、形而上与形而下的关系问题以及现实的社会和人生问题。他们的哲学仍然立足于儒家的伦理道德观,他们大多吸取了佛教的心性修养学说和道家关于宇宙生成的理论,而又批判了佛道追求虚幻或彼岸和玄学忽视名教的思想。宋明理学虽然流派分殊,但都把中国哲学史上占主导地位的哲学特征即天人合一的思想、以研究人伦道德为主旨的思想、以“天”压人的思想发展到了顶峰。
3.明清以后的近代哲学
明清之际开始兴起了反对天人合一、反对以天理压人欲、反对偏重人伦道德之研究,而转向主—客二分和主体性思想、转向重人欲和个性、转向重自然知识的新思潮,自明清之际到“五四”运动的中国近代哲学史(严格意义下的近代哲学应是从鸦片战争开始)可以说是一部打破中国几千年来旧的哲学传统特别是儒家传统,并进而向西方召唤主体性、个体性和科学精神的历史。“五四”运动使中国近代哲学史达到了西方哲学史上文艺复兴的水平。
中国历代思想家思想
(西周——清朝)
| 人物 | 简介 | 思想主旨 |
|---|---|---|
| 西周 | ||
| 周公 | “元圣”,儒学先驱、奠基人。 | 制礼作乐。敬天保民。 |
| 春秋 | ||
| 管仲《管子》 | 法家代表人物,齐国相国。 | 法治。重经济,尊民意。 |
| 公孙侨 | 郑国政治家、思想家。 | 维护公室利益,限制贵族特权。 |
| 邓析 | “名辨之学”倡始人,名家学派先驱人物。 | 第一个反对“礼治”。不法先王,不是礼义。 |
| 晏婴《晏子春秋》 | 齐国著名政治家、思想家、外交家。 | 施政:仁政爱民。劝谏艺术:曲谏、诱谏。人生观:看淡生死。 |
| 老子《道德经》 | 道家学派创始人。 | 宇宙观:天道自然。人生观:清虚自守。政治观:无为而治。 |
| 孔子《论语》 | 儒家学派创始人。 | 仁。义。礼。 |
| 关尹《关尹子》 | 周敬王之大夫,道家人物。 | 常无、常有。“太一”为万物根本。濡弱谦下。内心虚静。顺应自然。因势利导。不为人先。 |
| 文子《文子》 | 道家祖师和主要代表人物,老子弟子。 | 得道之人不为是非左右而超然自由。“道”是统治者必由之路。得道者其德柔弱容众、以柔克刚。阴阳相互依存、包含并相互转化。 |
| 仲尼弟子《孝经》《中庸》等 | 七十二贤。 | 颜回:德行。仲由:勇武。言偃:礼乐。曾参:孝、忠恕。子思:中庸。…… |
| 孙武《孙子兵法》 | 百世兵家之师,东方兵学鼻祖。 | 重战、慎战、备战。知己知彼。谋略制胜。文武兼施。恩威并重(治军)。 |
| 范蠡 | 被后人尊称为“商圣”。 | 忠以为国。智以保身。商以致富。 |
| 战国 | ||
| 吴起《吴子兵法》 | 战国四大名将之首,兵家代表人物。 | 政治和军事相结合,对内修明文德,对外做好战备。用道、义、礼、仁治理军队和民众。慎重对待战争,反对穷兵黩武。 |
| 墨子《墨子》 | 墨家学派创始人。 | 兼爱。非攻。尚贤。尚同。天志。明鬼。非命。非乐。节葬。节用。 |
| 列御寇《列子》 | 创立贵虚学派,道家学派介于老庄之间承前启后的重要传承人物。 | 宇宙生成四阶段说。天体运动说。地动说。宇宙无限说。 |
| 杨朱 | 道家杨朱学说派创始人。 | 生死一如。贵己。全性保真。 |
| 商鞅《商君书》 | 政治家、改革家、思想家,法家代表人物。 | 圣人苟可以强国,不法其故;苟可以利民,不循其礼。法家“法术势”三派中,商鞅重“法”。 |
| 申不害《申子》 | 法家重要代表人物之一。 | 法家“法术势”三派中,申不害重“术”。 |
| 尸佼《尸子》 | 著名政治家、道家思想家。 | 天地四方曰宇,往来古今曰宙。学积有生。从道必吉。重民。 |
| 慎到《慎子》 | 从道家中分出的法家代表人物,法家创始人之一。 | 法家“法术势”三派中,慎到重“势”。 |
| 孙膑《孙膑兵法》 | 军事家,兵家代表人物。 | 重视、慎重地对待战争。知“道”。必攻不守,因势、造势。 |
| 鬼谷子《鬼谷子》 | 道家代表人物,纵横家鼻祖。 | 潜谋于无形,常胜于不争不费。 |
| 鹖冠子《鹖冠子》 | 道家代表人物。 | 泰一者,执大同之制。刑名、法术也是本于道。举贤授能、动武用兵。反对专任法制。宣扬厚德隆俊。 |
| 惠施 | 名家学派的开山鼻祖和主要代表人物。 | 合同异。 |
| 苏秦 | 著名纵横家、外交家和谋略家。 | 合纵。 |
| 张仪 | 著名纵横家、外交家和谋略家。 | 连横。 |
| 宋钘《宋子》 | 战国道家学派前驱,宋尹学派创始人及代表人物。 | 接万物以别宥为始。情欲寡。见侮不辱。崇俭。非斗。 |
| 孟子《孟子》 | 儒家学派的代表人物,亚圣。 | 民本。仁政。仁义礼智。法先王。天与天道。性善。 |
| 庄子《庄子》 | 继老子之后,道家学派最重要的代表人物。 | 天道自然。齐生死、一物我。游心、游世。保身全生。无用之用。天人合一。无为而治。 |
| 尹文 | 道家学派代表人物,战国宋尹学派前驱,稷下学派代表人物之一。 | 小康。恕道。无为而治。 |
| 屈原 | 楚国诗人、政治家。中国历史上第一位伟大的爱国诗人,中国浪漫主义文学的奠基人。 | 举贤授能。造为宪令。大一统。 |
| 公孙龙《公孙龙子》 | 名家离坚白派代表人物。 | 别同异,离坚白。 |
| 邹衍《邹子》 | 道家代表人物,阴阳家创始人。 | 五行论。五德终始说。大九州。 |
| 荀子《荀子》 | 儒家代表人物,辞赋之祖。 | 天道自然。性恶论。所积而致。名分使群。法后王。虚壹而静。 |
| 吕不韦《吕氏春秋》 | 战国末年著名商人、政治家、思想家,官至秦国丞相。 | 上应天时、中察人情、下观地利。无为而治。伦理。公正。法治。权谋。 |
| 韩非《韩非子》 | 法家思想集大成者,被誉为最得老子思想精髓的两个人之一。 | 法术势相结合。名实相符。法治。变法图强。天道自然。 |
| 尉缭《尉缭子》 | 兵家人物。 | 并兼广大,以一其制度。 |
| 秦 | ||
| 李斯 | 协助秦始皇统一天下。法家代表人物。 | 实用主义。崇法尚刑。以法为教、禁绝私学。以吏为师,焚书。轻罪重刑。师法后王。 |
| 西汉 | ||
| 陆贾 | 对安定汉初局势做出极大贡献。吕后时,说和陈平、周勃同力诛吕。 | 行仁义。法先圣。礼法结合。无为而治。 |
| 贾谊《过秦论》 | 西汉初著名政论家、文学家。 | 施仁义、行仁政。民本。 |
| 刘安《淮南子》 | 汉高祖刘邦之孙,思想家、文学家。 | 元气论。 |
| 司马谈《论六家要旨》 | 司马迁之父,汉初五大夫之一。 | 无为是君无为,而臣有为。 |
| 董仲舒《天人三策》 | 思想家、哲学家、政治家、教育家。 | 大一统,天人感应,以德治国,罢黜百家、独尊儒术。 |
| 司马迁《史记》 | 伟大的史学家、文学家、思想家。历史之父。 | 核心是天道自然,要旨是人民的足欲。 |
| 京房《灾异论》 | 治易学,详于灾异,开创京氏易学,有京氏易传存世。 | 帝王任人不当,会造成天下大乱,灾异横生。 |
| 刘向《战国策》 | 经学家、目录学家、文学家。著《战国策》、《列女传》等,与子刘歆编订《山海经》。 | 吸收诸子百家改善儒学。主张利用阴阳五行学说作政治斗争工具。 |
| 扬雄《太玄》 | 哲学家、文学家、语言学家。 | 将源于老子之道的玄作为最高范畴,并在构筑宇宙生成图式、探索事物发展规律时,以玄为中心思想。 |
| 刘歆《七略》 | 中国儒学史上的一个重要人物,古文经学的真正开创者。 | 重新排列六艺次序,把《易经》提到首要地位。首次披露《古文尚书》和《逸礼》来历,将秘藏古文经本传出内朝。首次把《毛诗》归于古文经典。首次把《周官》称为“经”,列入古文经典。重新整理《左氏春秋》,探求全书义理。 |
| 东汉 | ||
| 桓谭 | 哲学家、经学家、琴师、天文学家。爱好音律,善鼓琴,博学多通,遍习五经,喜非毁俗儒。 | 任用贤人。设法禁奸。重农抑商。统一法度。批判谶纬方术。 |
| 王充《论衡》 | 唯物主义哲学家,无神论者。 | 天自然无为。天不能故生人。神灭无鬼。今胜于古。 |
| 王符 | 政论家、文学家、进步思想家。 | 天人合一、天人感应。人道中和。天道曰施,地道曰化,人道曰为。气运感动。重本抑末。批判迷信,邪不伐正。 |
| 崔寔 | 东汉后期政论家。 | 国家制度要根据形势的变化而改变。刑罚者,治乱之药石;德教者,兴平之粱肉。反对赦免。 |
| 魏伯阳《周易参同契》 | 著名黄老道家、炼丹理论家。其《周易参同契》被后世奉为“万古丹经王”,奠定了道教丹鼎学说理论基础。 | 借周易爻象来论述炼丹修仙的方法。 三道由一:大易、黄老、炉火三者相通,皆合乎道。 |
| 郑玄 | 东汉末年儒家学者、经学大师。遍注儒家经典,使经学进入了一个“小统一时代”。 | 尊师重道。天神是宇宙万物的创造者和最高主宰。君权神授。维护中央集权,反对地方割据。 |
| 荀悦 | 史学家、政论家,思想家。 | 抨击谶纬符瑞,反对土地兼并。为政者要兴农桑以养其性,审好恶以正其俗,宣文教以章其化,立武备以秉其威,明赏罚以统其法。 |
| 徐斡 | 东汉末学者、文学家、哲学家。“建安七子”之一。 | 求实。以理服人。 |
| 仲长统 | 东汉末年哲学家、政论家。 | 大体平等的社会结构解体以后,贫富相差是不可逆转的趋势。个体养生,奉养过厚并非好事。隐居避世、养性保寿。 |
| 高诱 | 东汉末学者、官员。 | 反神学。“道”为本体。把“天地”实体也视作“道”。太一、太极、元气、道,同义。“道”具活性,是无限大和无限小的统一,为永恒的物质长存。无为而治,同时讲究仁义,并用贤人。 |
| 三国 | ||
| 曹操 | 三国中曹魏政权的奠基人。 | 尚礼重法。用人唯才。抑制豪强,加强集权。实行屯田制,兴修水利。严整治军,严明法令。 |
| 诸葛亮 | 蜀汉丞相,杰出的政治家、军事家、散文家、书法家、发明家。 | 安抚百姓、遵守礼制、约束官员、慎用权力。因地制宜发展经济。兴修水利。严以治军,谨慎用兵。 |
| 何晏 | 魏国玄学家、大臣。魏晋玄学创始者之一。 | 以无为本,贵无贱有。圣人无情。重“自然”而轻“名教”。 |
| 王弼《道德经注》《周易注》等 | 魏晋玄学的主要代表人物之一。 | 贵无论。得象忘言、得意忘象。绝圣智、弃仁义。 |
| 傅嘏(gǔ) | 曹魏后期重臣。玄学家。 | 在“才性四本论”中持“同”论。 |
| 刘劭 | 曹魏思想家。 | 识人应听其言,还应观其行。人分五等,“圣人”是最高人格。儒家“中庸”即道家“无名”。 |
| 阮籍《大人先生传》《通老论》《达庄论》 | “竹林七贤”领袖之一。魏晋玄学的重要人物。 | 主张“自然”排斥名教。无为、无君。“达”,根本途径为“齐物”。 |
| 嵇康《养生论》《声无哀乐论》 | 魏晋玄学的重要人物。“竹林七贤”领袖之一。 | 越名教而任自然,审贵贱而通物情。 |
| 西晋 | ||
| 向秀《难养生论》 | 魏晋竹林七贤之一。喜老庄,曾注《庄子》。注未成便过世,郭象承其余绪,成书《庄子注》三十三篇。 | 合“自然”与“名教”为一。 |
| 傅玄 | 文学家、思想家。 | “元气”是构成自然界事物的基本元素。人性的可塑性。 |
| 杨泉 | 哲学家,道家崇有派代表人物。 | 气一元论,以“气”为体,肯定自然规律的客观性。“宣夜说”,宇宙空间充满“元气”,除皓大“元气”外别无他物。 |
| 欧阳建 | 西晋太守,“二十四友”之一。 | 提出“言尽意”思想,否定语言不能表达事物的说法。 |
| 裴頠(wěi) | 西晋大臣、哲学家。崇有派领袖。 | 反对贵无论,提出崇有论。万有“自生”。万物生化有其规律。重视现实,不满轻视事功的放达风气。 |
| 郭象《庄子注》 | 玄学家。注《庄子》三十三篇,删其余十九篇。从有关文献来看,《庄子注》可能是向秀的著作,郭象则进行了篡、删、增、改、编等工作。 | 反对贵无论和崇有论,其核心理论是万物自生的“独化论”。 |
| 鲁胜 | 中国哲学史上一位兴微继绝的人物。 | 《史记》没有给墨子立传,汉武帝“罢黜百家,独尊儒术”后,墨子似乎就从思想界消失,直到鲁胜给墨家作注。 |
| 东晋 | ||
| 葛洪《抱朴子》《肘后方》 | 道教学者、著名炼丹家、医药学家。 | 将神仙方术与儒家的纲常名教相结合,并与道教戒律融为一体。治乱世应用重刑。兼收并蓄儒、墨、名、法诸家,尊君为天。不满魏晋清谈,主张文章、德行并重,立言当有助于教化。相信炼制和服食金丹可得长生成仙。 |
| 鲍敬言 | 两晋之际思想家。 | “好老庄之书,治剧辩之言”。无君论。 |
| 支遁 | 高僧、佛学家、文学家。 | 色法无有自性。顿悟说。 |
| 张湛《列子注》 | 学者、玄学家、养生学家。其《列子注》的哲学思想对后世宋明理学影响很大,对佛教中国化、本土化也起了重要作用。 | “二元论”,即世界包括有形的经验世界和无形的超验世界,前者有始终,后者无穷尽。“太易”是万物本源。无为而治。天人合一。 |
| 孙盛 | 东晋中期史学家、名士、官员。 | 极重史德。 |
| 道安《人本欲生经注》 | 杰出的佛教学者。 | 定三义之禅义、等义、空义,对治贪嗔痴三毒。禅定目的为进一步认识本无。 |
| 戴逵 | 著名美术家、雕塑家。 | 性高洁,常以礼度自处,深以放达为非道。 |
| 僧肇《肇论》 | 鸠摩罗什弟子,被罗什誉为“中华解空第一人”。 | 物不迁。不真空论。般若无知。涅槃无名。 |
| 慧远《法性论》 | 中国净土宗始祖。引老庄解说佛经。 | 形灭而神不灭,三世轮转。超越因果轮回的捷径——往生净土。三昧是专思寂想,一心专念、止寂他想,即是止观并运。念佛三昧在诸三昧中最殊胜。定中见佛,归命安养。 |
| 南北朝 | ||
| 陶潜 | 中国第一位田园诗人,“古今隐逸诗人之宗”。 | 隐逸:柔、淡、远。自然,自由。不言教化、不事雕凿。情感自由抒发。自然天成。 |
| 竺道生 | 佛教学者,鸠摩罗什的著名门徒之一。 | 人人皆具佛性。顿悟成佛。 |
| 何承天 | 南朝宋大臣、著名天文学家、无神论思想家。 | 反佛。批判“神不灭”论。反对因果报应说。宣扬无神论。 |
| 寇谦之 | 北朝道教代表人物与领袖,南北朝新天师道的改革者和代表人物。 | 吸取儒家五常观念、儒释礼仪规戒,建立比较完整的道教教理教义和斋戒仪式。 |
| 顾欢 | 南朝齐大臣,著名道教学者。 | 用尊夏卑夷观点来反对佛教。 |
| 范缜《神灭论》 | 著名唯物主义思想家、道家代表人物、杰出的无神论者。 | 形神相即。形质神用。心为虑本。辩证。反佛。 |
| 保志 | 南朝梁高僧。 | 以数日不食、亦无饥容和言说皆应验等神迹著名。 |
| 刘峻 | 南朝文学家。以注释刘义庆等编撰的《世说新语》而着闻于世。 | 人的穷通都由天命决定,既非人事,也不是鬼神所能影响。 |
| 邢邵 | 北朝魏、齐时无神论者、文学家。 | 反对“神不灭论”,持无神论。 |
| 樊逊 | 北齐文学家、官员。 | 崇尚儒教,排斥佛老。 |
| 隋 | ||
| 智顗《摩诃止观》《法华文句》 | 中国天台宗始祖和实际创立者。 | 创五时八教的判教方法。止观双修。一心三观。圆融三谛。一念三千。 |
| 王通 | 著名教育家、思想家。 | 恢复王道政治,实行“仁政”,“三教合一”。探究“天人之事”。 |
| 唐 | ||
| 吉藏《中论疏》 | 三论宗创始人和集大成者。 | 二谛、中道为佛性。诸法性空的中道实相论。教相判释以破一切有所得见为主旨。 |
| 成玄英《道德真经义疏》《南华真经疏》 | 道士。继承和发挥了“重玄”思想,成为唐初道教哲学一大主流,使道教哲理及修炼思想更加升华。 | “玄”是“不滞”。有形之物皆假名,无形之物无假名。道是自然之理。心识与万物皆因缘和合而成。“道”本性静,众生皆可修道。 |
| 玄奘《成唯识论》 | 著名高僧,法相宗创始人,中国佛教三大翻译家之一。 | 五种姓说。唯识哲学。因明学。 |
| 吕才 | 哲学家、唯物主义思想家、音乐家。 | 无神论。“极微”是世界本原。义理产生于实录。发展变化的原因是阴阳作用。反对生而知之。 |
| 道宣《四分律》 | 中国的律宗初祖。中国戒律思想史上的重要思想家。 | 新律学体系构建。 |
| 窥基 | 玄奘弟子。法相宗高僧。 | 四重二谛。五种唯识。唯识境行果。 |
| 王玄览 | 唐代高道。 | “道”为最高范畴。道与人互相依存联结。坐忘修心和定慧双修。 |
| 神秀《大乘无生方便门》 | 禅宗五祖弘忍弟子,北宗禅创始人。 | 渐悟法门。禅灯默照,言语道断;心行处灭,不出文记。坐禅观心。 |
| 慧能《六祖坛经》 | 禅宗六祖。 | 不立文字,教外别传;直指人心,见性成佛。无念为宗,无相为体,无住为本。 |
| 玄觉《证道歌》 | 高僧,六祖弟子。 | 无生。顿悟。 |
| 司马承祯 | 道教上清派第十二代宗师。 | 形神双全,性命双修。炼形为主,形神并妙。渐修。 |
| 李筌 | 道教思想理论家,政治军事理论家,隐士。 | “抱一”就是“复本”,“本”是最高的“道”,为“至道”。以名法理国。以权术用兵。 |
| 神会《南宗定是非论》 | 禅宗六祖晚期弟子,荷泽宗创始者,建立南宗的一个得力人物,六祖著名的法脉传人之一。 | 南宗顿教为正,北宗渐教为偏。 |
| 吴筠 | 著名道士。 | 守静去躁。神仙可学。先修神后炼形。 |
| 湛然 | 天台宗高僧。 | “无情有性”论。三谛不但相即,且有双遮双照之统一。如来藏缘起。批判慈恩、贤首、禅宗。 |
| 怀海《百丈清规》 | 禅宗高僧,著名佛教改革家。 | 众生心性本来圆满成就,只要不被妄想所系缚,就和诸佛无异。 教规改革:创立独立的禅院、禅寺,不与律寺混杂;打破寺院旧等级制度,僧徒不论高下尽入僧堂;一日不作,一日不食等。 |
| 柳宗元 | 唐宋八大家之一,文学家、哲学家、散文家和思想家。 | 反对天符、天命、天道诸说,批判神学,强调人事,用“人”来代替“神”。 |
| 韩愈 | “唐宋八大家”之首。唐代古文运动倡导者。在儒学式微、释道盛行之际,致力复兴儒学,取得重大成功,古文运动即是重要手段。 | 拯溺济危。主张中央集权,反对割据谮乱。仁政。力辟佛老,弘扬儒道。 |
| 澄观 | 华严宗僧人。 | 诸宗融会、禅教一致。 |
| 宗密 | 华严宗五祖。 | 顿悟资于渐修。师说符于佛意。先约三种佛教证三种禅心,然后禅教双忘,心佛倶寂。 |
| 李翱 | 曾从韩愈学古文,协助韩愈推进古文运动,两人关系在师友之间。 | 文以明道。崇儒排佛。性善情恶说。言行应以儒家“中道”为标准。 |
| 刘禹锡 | 哲学著作《天论》三篇,论述天的物质性,分析“天命论”产生的根源。 | 天与人“交相胜,还相用”。天地之内不存在无形的东西。天人关系学说:天之所能者,生万物;人之所能者,治万物。无神论。 |
| 五代 | ||
| 杜光庭 | 高道,道门领袖。道教集大成者。 | 以“五道”“五宗”概括《道德经》六十余家注解。调和儒道,把孔孟之道统一于老君之道。仙道非一。 |
| 谭峭《化书》 | 著名道家学者。其《化书》在中国思想史上居重要地位。是一名了不起的古代科学家。 | 世界起源于“虚”。道是“虚实相通”,修道者保持此境界即可“无生死”。无生死、黜是非、齐昏暗、忘祸福,泯灭一切差别,达到“大同”。理想社会是无亲疏、无爱恶的“太和”社会。 |
| 北宋 | ||
| 石介 | 宋理学先驱。“泰山学派”创始人。 | 道统论。批判佛道。天人相与。道、气、性、理。复古,神秘主义圣人观。民本。 |
| 孙复 | 与胡瑗、石介并称“宋初三先生”。 | 文为道用。尊天子、黜诸侯。儒家道统,排斥佛道二教,抨击时文。 |
| 胡瑗 | 大儒学者。理学先驱。 | 天人合一。知行合一。 |
| 李觏 | 重要的哲学家、思想家、教育家、改革家。 | 无神论。一元论。主观来自客观。功利主义。均田、平土。重兵、强兵、武备,仁义之师。 |
| 周敦颐《太极图说》《通书》等 | 儒家理学思想鼻祖。 | 无极而太极。物则不通,神妙万物。至诚、主静。文以载道。明慎用刑。成圣五阶段论。 |
| 邵雍《皇极经世》《观物内外篇》等 | 大哲学家,理学创始人之一。和周敦颐、张载、程颢、程颐并称“北宋五子”。 | 质诸天道而本于人事。先天学。宇宙循环论。历史循环论。从儒道互补的角度来沟通天人。人性同于物性,人性高于物性。 |
| 张载《崇文集》《正蒙》《横渠易说》 | 思想家、教育家、理学创始人之一,关学创始人。“北宋五子”之一。 | 为天地立心,为生民立命,为往圣继绝学,为万世开太平。 |
| 程颢《定性书》《识仁篇》等 | 哲学家、教育家、诗人和北宋理学的奠基者。 | “理”是先于万物的“天理”。万物皆只是一个天理。万事皆出于理。有理则有气。人性本善。性即理。存天理、灭人欲。涵养须用敬,进学在致知。“存天理”须先“明天理”,“明天理”须即物穷理。君臣、父子等尊卑秩序,亦是天理。天下物皆可以照理,有物必有则,一物须有一理。 |
| 司马光《资治通鉴》 | 政治家、史学家、文学家。其人格堪称儒学教化下的典范,历来受人景仰。 | 孝顺父母、友爱兄弟、忠于君王、取信于人。恭敬、节俭、正直,温良谦恭、刚正不阿。每一事都有法度,每一言行都合礼节。对财物看淡。 |
| 王安石 | 著名的思想家、政治家、文学家、改革家。被誉为“通儒”。名列“唐宋八大家”。 | 功利主义。性情论。风俗是国家的根本。 |
| 吕大临 | 金石学家。关学的杰出代表。 | “气”为人和万物本原的一元论。天人合一。天下一人。万物一体。一体二用。生生不穷。与时消息。随时识事。 |
| 苏轼 | 宋代重要的文学家,宋代文学最高成就的代表。“唐宋八大家”之一。“苏氏蜀学”开创者和集大成者。 | 儒释道三教合一。 |
| 谢良佐 | 官员、学者。与游酢、吕大临、杨时号称“程门四先生”。创立上蔡学派,心学的奠基人、湖湘学派的鼻祖,在程朱理学发展史上起到桥梁作用。 | 以“生意”解释仁,活者为仁,死者为不仁。“格物穷理”论。使“本真”的心恢复,才可深懂《论语》微旨。 |
| 程颐 | 理学家和教育家。与其胞兄程颢共创“洛学”,为理学奠定了基础。 | “天理”说。将“仁学”发展至“万物为一体”境界。“定性”论。 |
| 苏辙 | 文学家、诗人、宰相,“唐宋八大家”之一。“苏氏蜀学”开创者和集大成者。 | 儒释道三教合一。 |
| 游酢 | 著名理学家。“程门四先生”之首。 | “气”的“人化”。强调道德层面上的“理”。“孝弟”就是“仁”之本。由迹求道,以禅证儒。 |
| 杨时 | “程门四先生”之一。又与罗从彦、李侗并称为“南剑三先生”。被奉为“程氏正宗”。 | 用《华严宗》《易经》阐述自己思想,并用孔孟《大学》《中庸》《孟子》中“格物致知”“诚”“形色”“天性”等概念丰富扩充。对“理一分殊”“明镜”等学说有新创见,自然观上吸收张载“气”论。 |
| 南宋 | ||
| 胡宏 | 湖湘学派的实际开创者,理学一代宗师。 | 性本体论。人性无善恶论。“缘事物而知”和“循道而行”的知行论。 |
| 李侗 | 理学家。 | 万物统一于天理,只是天理的变化。理与心一。默坐澄心,体认天理。 |
| 薛季宣 | 哲学家,永嘉学派创始人。 | 强调“步步着实”,注重研究田赋、兵制、水利等。 |
| 陆九龄 | 儒家心学开创者之一。 | “心”是一切事物的基础和出发点。圣人相传的“道统”即是“心”。治人先治己,自治莫大于气。反对“弃日用而论心,遗伦理而语道”。 |
| 张栻 | 创办城南书院,与朱熹、吕祖谦合称“东南三贤”。 | 知行并发。天、性、心三者名异实同,皆同体于理。天下万物皆生于理。穷理在于居敬,居敬在于存心。复性之善。 |
| 吕祖谦 | 创立“婺学”,“东南三贤”之一。 | 明理躬行,学以致用,反对空谈心性。 |
| 唐仲友 | 著名理学家。 | 紧紧围绕“经世致用”,提倡脚踏实地,注重现实功效,实事求是、身体力行。 |
| 陆九渊 | 宋明两代“心学”的开山之祖。 | 心即理。宇宙便是吾心,吾心即是宇宙。求诸内,存心养心。 |
| 陈亮 | 永康学派的代表。 | “实事实功”,有益国计民生,讥讽理学家空谈“尽心知性”。 |
| 蔡元定 | 朱熹理学的主要创建者之一,被誉为“朱门领袖”“闽学干城”。 | 以十为河图,以九为洛书,但两者又相互表理,其为一理。 |
| 朱熹《四书章句集注》《周易本义》 | 闽学派的代表人物,理学集大成者。 | 理气论。动静观。格物致知论。人性二元论。 |
| 陈傅良 | 永嘉学派中承上启下的重要学者。 | 注重研究经济致用事功之学,提倡学术接触实际。批判“贵义贱利(经济)、重本轻末(商)”思想。 |
| 叶适 | 永嘉学派集大成者。 | 提倡功利,但把讲功利与讲义理结合起来,反对空谈性命,讲求学统。经制之学重典章、重经济、重致用,倡改革,又讲义理。 |
| 杨简 | “淳熙四先生”之一,发扬陆九渊“心学”。 | 天,性中之象;地,性中之形。天地人物尽在性命之中,天地人物之变化皆性之变化。性善论。无思无虑即道心。反观、复心、自我反省,“直而达之”地去体验道。 |
| 蔡沉 | 理学家。 | 理是气或物的根本。万物万事各有其理,但总的理只有一个。有理乃有气,有气乃有形。阳顺阴逆,阳长则阴消、阳进则阴退,顺吉逆凶。心为身主,人心动静产生性情,性是理之形体,情是性的发动。主敬功夫。 |
| 真德秀 | 继朱熹之后的理学正宗传人,创“西山真氏学派”。 | 德性天与,顺天应人。即器求理,持敬。神者气之伸,鬼者气之屈。 |
| 魏了翁 | 理学家,蜀学集大成者。 | 河图与洛书,发挥道数无遗余。 |
| 元 | ||
| 黄震 | “东发学派”创始人。 | 主张经世致用,反对空谈义理。天人两分。心只是灵明,不能传,也不须传。道不离器、物各有理。知先行后。 |
| 许衡 | 理学家,元代百科全书式的通儒和学术大师。 | 实行儒家的仁政以获得民心,获得民心的关键,则在于实行“汉法”。 |
| 刘因 | 著名理学家、诗人。 | 理是天地万物本体,天地万物皆由理所生,万物形体消灭后又复归于理。天人合一。物以道为体,舍道则物无所依据。人性善恶,取决于“阴阳”二气。无待于外,自求本心;养气持守、不动心。 |
| 邓牧 | 道家学者。宋元之际代表性社会批判思想家。 | 宇宙源于无形,因阴阳变化交合而生有形。“数”左右历史进程。鄙视世俗,崇尚读书,淡泊名利。生死是事物发展的必然规律,不可改变。猛烈抨击君主专制,人人可做君主,衷情圣王的“明君论”。“一介之士”是“至宝”。无为,小国寡民。 |
| 郑思肖 | 诗人、画家。 | 忠义。 |
| 吴澄 | 杰出理学家、经学家、教育家。 | 天为道统之原。天地日月人物皆本于“一气”。“气”具实体性,是形成天地人物的质料。宇宙本原为“理”和太极。理为太极,为精神本体。太极等同于天、帝、神、命、性、德、仁等。心性说“和会朱陆”(朱熹的格物和陆九渊的持之本心)。 |
| 郑玉 | 理学家 | 理气相即。和会朱陆(朱熹、陆九渊)。以“诚”为本。尚实斥虚。 |
| 明 | ||
| 谢应芳 | 理学家。 | 反佛、道。笃志卫道和忧民情怀。对儒道身体力行,时时刻刻遵守。 |
| 刘基 | 通经史、晓天文、精兵法,与宋濂、叶琛、章溢合称浙东四大名士。 | 融会理学诸派,又以儒道互补。法治。 |
| 方孝孺 | 大臣、学者、文学家、散文家、思想家。 | 道、气、文三者合一。民本。法治。 |
| 曹端 | 著名学者、理学家。被论者推为“明初理学之冠”。 | 屏斥佛教与道教。推尊“太极”,认为是事物本源,是“理”是“道”。以德服人,知行合一。重心之未发时“预养”功夫,主要是“诚”、“敬”。 |
| 薛瑄 | 著名思想家、理学家、文学家,河东学派创始人,清人称之为“明初理学之冠”“开明代道学之基”。 | 理在气中,以气为本。理只在气中,决不可分先后。天地间只一气,天地万物皆气聚而成形。实学。复性。 |
| 吴与弼 | 崇仁学派创立者,著名理学家、教育家。 | 万变而各有定理。存天理,灭人欲。穷通、得丧、死生、忧乐,一听于天。未至于天道,未至于圣人,不可谓之成人。圣人体天。惟学圣贤为无弊。苟一毫不尽其道,即是自绝于天。天之元气。人性本善。 |
| 胡居仁 | 理学家。 | 以主忠信为先,以求放心为要。强调诚敬、慎独、力行。 |
| 陈献章 | 江门学派创立者,开明儒家心学先河。 | 吃紧工夫全在涵养,喜恕未发而非空,万感交集而不动。(黄宗羲评语) |
| 王守仁《传习录》 | 著名思想家、文学家、哲学家和军事家,陆王心学集大成者。阳明学是明代影响最大的哲学思想。 | 无善无恶心之体,有善有恶意之动;知善知恶是良知,为善去恶是格物。 |
| 王艮 | 传承阳明心学的泰州学派创立者。 | 百姓日用是道。满街都是圣人。尧舜与途人一,圣人与凡人一。正人必先正己。以身为本(重身)。以孝弟为本(重孝)。 |
| 何瑭 | 学者。 | 甘泉以存心为主,予以格物致知为先。非存心固无以为格致之本。物格知至,则心之体用益备。 |
| 王廷相 | 著名文学家、思想家、哲学家。明朝文坛“前七子”之一。 | 提倡独立思考,反对因袭旧说。天地万物的本原就是元气。彻底的无神论。历史进化论。优胜劣汰。批判五行说。概率论萌芽。梦境受肉体感觉和醒时思维影响。 |
| 罗钦顺 | 著名哲学家,“气学”创立者和代表人物之一。 | “气”是宇宙万物根本,“理”是“气”运动变化的条理秩序。气有聚散,聚散之理就在其中。理在事中。格物是格天下之物,不只是格此心;穷理是穷天下事物之理,不只是穷心中之理;资于外求,达到内外合一境界。 |
| 黄绾 | 学者。 | 批判王学“良知说”和“程朱理学”,反对士大夫空谈理性耻于言行,主张经世反对弃世,成为中国思想史上较早全面对王学批判的人物。 |
| 颜钧 | 泰州学派重要代表人物,被誉为平民思想家。 | 大中学(大学中庸之学):平民儒学,不重在教人如何“做官”“治世”,而是重在如何“做人”“救世”。 |
| 欧阳德 | 著名理学家,江右王门主要代表人物之一。 | 指出“良知”与“知觉”的不同:知觉与良知,名同而实异;知觉未必皆善,良知者——知恻隐、知羞恶、知恭敬、知是非,是本然之善。 |
| 湛若水 | 哲学家、教育家、书法家。建立“甘泉学说”。 | 合一论:心与物、理与气、心与理、心与性、知与行、理与欲、虚与实,都是合一不可分割的。 |
| 邹守益 | 著名理学家、教育家。 | 教育是人后天赖以长进的最根本的途径。把王守仁的“致良知”学说作为道德教育的根本。 |
| 聂豹 | 王守仁心学正统传人。 | “良知”不是现成的,要通过“动静无心,内外两忘”的涵养功夫才能达到。 |
| 罗洪先 | 理学家、地图学家。 | 致良知。 |
| 陈建 | 学者。 | 阐明朱子学问思想的先后次序,说明朱学和陆学的不同,辨明王守仁《朱子晚年定论》中立论的根本错误。 |
| 钱德洪 | 王阳明之后儒家心学的重要代表人物之一。 | 为学注重“为善去恶”的修炼功夫,对“天泉四句教”有独到见解。 |
| 何心隐 | 王阳明“心学”之泰州学派弟子。 | 人为天地之心,心是太极,心即是理。 |
| 张居正 | 内阁首辅,著名政治家、改革家。辅佐万历皇帝朱翊钧开创“万历新政”。 | 近民便俗、通识时变的社会变革思想。不拘一格、敦本务实的选才用人思想。以伸张法纪为中心的整顿吏治思想。 |
| 王畿 | 王门七派中“浙中派”创始人,阳明学派主要成员之一。 | 以“四无”为核心,修正王守仁“四句教”。心、意、知、物只是一事。从先天心体上立根。良知一点虚明,便是作圣之机;时时保住此一点虚明,不为旦昼梏亡,便是致知。不重“致良知”,强调自由自在的处世态度。 |
| 胡直 | 学者。 | 理在心,不在天地万物。心造天地万物。在为学之序上,提出“物理远而心性近”,主张以心性为先。 |
| 罗汝芳 | 著名哲学家、教育家、文学家、诗人,泰州学派代表人物。被誉为明末清初黄宗羲等启蒙思想家的先驱。 | 大道只在自身,人的一切都是“道”的作用和表现。只要具备肉体形躯,就有了做圣人的条件。不学不虑,就可以造就“良知良能”。人的良知不会泯灭,圣愚差别只在“觉”与“迷”。 |
| 李贽 | 官员、思想家、文学家,泰州学派的一代宗师。 | 贬斥程朱理学为伪道学。儒家“六经”经过后人吹捧拔高,不能当真理。必须打破孔孟之道及变种宋明理学对人的桎梏。不存在高下贵贱。反对理学空谈,提倡功利主义。至道无为、至治无声、至教无言。 |
| 顾宪成 | 官员,思想家,东林党领袖。 | 对王守仁“心学”及王学末流在道德修养和认识论方面宣扬的种种虚、空、玄的主张和说教进行猛烈抨击和批判,推动了实学思潮的高涨。 |
| 吕坤 | 文学家、思想家。 | 气一元论,天地万物只是一气聚散。道器非两物,理气非两件。 |
| 焦竑 | 大学者。承接与发展了晚明“泰州学派”的思想革新运动,打破了程朱理学教条。 | 学道者当扫尽古人刍狗,从自己胸中辟出一片天地。 |
| 杨东明 | 著名理学家,北方王门学派代表人物之一。 | 以气为本。理气断非二物。气质之外无性。本性之善,乃为至善。心性合一。 |
| 高攀龙 | 政治家、思想家,东林党领袖,“东林八君子”之一。 | 静坐功夫:以“平常”为要诀,即清静自然。静中只体认本性、原来本色,还他湛然而已。又把理学“主一”观念引入静坐论,一即平常之体,主则有意存,具有“以静为主,动静交养”的含意。 |
| 徐光启 | 著名科学家、政治家。是一位沟通中西文化的先行者,为 17 世纪中西文化交流作出了重要贡献,中国近代科学先驱。 | 经世致用。“富国必以本业”的农本思想。重农不抑商。荒政观。人富而仁义附。对待西方技术“会通以求超胜”。反迷信。技术救世。“物能”与“技能”并重。“天人合一”的生态观。耶儒互补。“大农业”系统观。“私”与“利”的合理性。 |
| 刘宗周 | 明代最后一位儒学大师,也是心学的殿军。 | “慎独”是刘宗周全部学说的宗旨,“诚意”是他全部学说的根基。 |
| 黄道周 | 明末学者、书画家、文学家、儒学大师、民族英雄。 | 重仁义。爱人安民。举贤才。正君道。 |
| 清 | ||
| 宋应星《天工开物》 | 明末清初著名科学家、哲学家。 | 批判怪力乱神,主张试见和试验。“形气”论。“二气五行说”。万物“生化之理”。 |
| 熊伯龙 | 顺治帝老师。学者。 | 宗旨在于劝世人不要受惑于神怪祸福。自然界及其秩序是自然而然的,天是自然的,没有意志,不能干预人事。 |
| 方以智 | 著名哲学家、科学家。 | 主张中西合璧,儒、释、道三教归一。 |
| 陆世仪 | 理学家、文学家,被誉为江南大儒。是对中国思想进程有重大影响的思想家之一。 | 实学:以“居敬穷理”为本,着重内心修养,主张读书要讲求实用。 |
| 张履祥 | 著名理学家,清初朱子学的倡导者,理学史上最重要的传道人物之一。 | 不务虚谈,践履笃实。经世治生,耕读并重,打破了传统的“学而优则仕”。 |
| 朱之瑜 | 学者、教育家。和黄宗羲、王夫之、顾炎武、颜元一起被称为明末清初中国五大学者。 | 主张忠君爱国,推崇苏武、文天祥的伟大人格。论学问以实用为标准。 |
| 孙奇逢 | 理学大家。与李颙、黄宗羲齐名,合称明末清初三大儒。 | 将朱熹的“格物致知”与王守仁的“致良知”合二为一。“顿从渐来”的顿渐合一说。将“道问学”与“尊德性”合二为一。躬行实践、经世载物。知行合一。 |
| 陈确 | 明末清初思想家,明末大儒刘宗周弟子。 | 知过改过,便是圣学;学问之道无他,惟时时知过改过。特重当下工夫。 |
| 顾炎武 | 明末清初杰出思想家、经学家、史地学家和音韵学家,清初继往开来的一代宗师,被誉为清学“开山始祖”。 | 重实用而不尚空谈。提倡“利国富民”。天下兴亡,匹夫有责。 |
| 应撝谦 | 经学家,学者。 | 做学问不喜陆王家言,“阳明之功谲而不正”,“阳明自少独学无师,坚于自用,其论性论太极,亦颇与程朱不同,然其教人用功,必以穷理格物为本,谨守朱子家法。” |
| 傅山 | 道家思想家、书法家、医学家。 | 批评理学。以老庄为宗趣。 |
| 汤斌 | 政治家、理学家。 | 笃守程朱,亦不薄陆王;朱王合一,返归本旨。反对讲学空谈,力求笃行实践。主敬。存天理。 |
| 朱用纯 | 著名理学家、教育家。 | 以程朱理学为本,提倡知行并进,躬行实践。 |
| 王夫之 | 与顾炎武、黄宗羲并称明清之际三大思想家。 | 反禁欲主义,提倡不能离开人欲空谈天理,天理即在人欲之中。均天下、反专制、爱国理想。气一元论。反对“生而知之”。克念。理势合一。性日生而日成。 |
| 陆陇其 | 理学家。被清廷誉为“本朝理学儒臣第一”。 | 尊崇朱熹理学、力辟王守仁心学。学术必须致于实用,实行则须始于实学。 |
| 黄宗羲 | 经学家、史学家、思想家、地理学家、天文历算学家、教育家。与顾炎武、王夫之并称“明末清初三大思想家”。 | 反对“理在气先”,“理”不是客观存在,而是“气”的运动规律。盈天地皆心。认为王学中“致良知”的“致”,就是“行”,两者别无二致。 |
| 刘献廷 | 地理学家。喜研究佛经。有人称以他为代表的学者为“广阳学派”。 | 以当时知识份子不敢踏出书房一步为耻。尤为厌恶知识份子唯利是图,认为人即是上天的具体化,可以为天主持公道,将天的好生之德广被人间。人生于气运流行中,当人与气运搏斗,个人家庭可以弃而不顾,因为王道重人情,是站在天下人的立场而言。 |
| 费密 | 著名学者、诗人和思想家。 | 以汉儒为宗,力倡实学,反对宋儒空虚疏狂的积习,对其抹煞汉唐诸儒的功绩表示异议。对宋明理学“道统论”进行深刻批判。 |
| 唐甄 | 思想家、政论家。 | 尽性与事功相互统一的心性学说。经世致用、救世治民才是圣人之道的根本宗旨。 |
| 颜元 | 思想家、教育家,“颜李学派”创始人。 | “习动”“实学”“习行”“致用”几方面并重。培养文武兼备、经世致用的人才。猛烈抨击宋明理学家“穷理居敬”“静坐冥想”主张。 |
| 李颙 | 哲学家。理学造诣很高,被称为“海内大儒”。 | 明体适用,即“明道存心以为本,经世宰物以为用”。提倡“悔过自新”。明学术、正人心。 |
| 王源 | 思想家。 | 经世致用。太极实有。天胜人,人胜天。人性无善恶论。无神论。 |
| 毛奇龄 | 经学家、文学家。 | 批驳程朱理学,认为有极不妥帖处至篡改了经意。极力推崇汉学,提出治经新方法。 |
| 李光地 | 名臣、理学家。 | 提倡实学、反对僵化、主张兼收并蓄和会通中西。 |
| 张伯行 | 大臣,理学家。 | 主张穷理,重视《小学》,并把自己对儒家思想尤其是程朱理学的信仰贯彻于人伦日用之间,以指导自己的人生。 |
| 李塨 | 哲学家、教育家。 | 理气一元论。理在事中、理气不二。因行得知,不能离行言知。 |
| 王懋竑 | 学者,毕生研究朱熹之学。 | 进行朱子学研究时把汉学与宋学相结合。 |
| 方苞 | 散文家,桐城派创始人,与姚鼐、刘大櫆合称桐城三祖。 | 治学宗旨,以儒家经典为基础,尊奉程朱理学,日常生活,都遵循古礼。首创“义法”说,倡“道”“文”统一。 |
| 江永 | 著名经学家、音韵学家、天文学家和数学家,皖派经学创始人。 | 治学特点突出表现为“经世致用”。在治学之道上要求做到“博”“精”“新”。在具体方法上提倡“比勘”。 |
| 程廷祚 | 理学家。颜元、李塨学派重要弟子。 | 天地而下,一气而已。生生不已,以两为体。气外无性,广其爱而节其爱。 |
| 戴震 | 著名语言文字学家、哲学家、思想家。梁启超称之为“前清学者第一人”。 | 气化即道。就事求理。血气心知。理存于欲。遂欲达情。 |
| 汪缙 | 思想家,佛学家。 | 名利共物役。春从江岸转,礼到贩夫真。直入山中去,山中别有天;此心无处住,随处好安禅。 |
| 汪中 | 著名哲学家、文学家、史学家,与阮元、焦循同为“扬州学派”杰出代表。 | 推六经之旨,以合于世用。 |
| 彭绍升 | 著名理学家、佛学家和文学家。 | 以打通儒、释藩篱为宗旨。吸收华严宗旨对净土教义进行理论深化。 |
| 洪亮吉 | 经学家、文学家。论人口增长过速之害,实为近代人口学说之先驱。 | 无神论。人口绝对过剩论。关注水土流失问题。生态农业思想。人与环境相依存。可持续发展思想萌芽。人能改造自然。 |
| 章学诚 | 杰出史学家和思想家,中国古典史学终结者、方志学奠基人,有“浙东史学殿军”之誉。 | 六经皆史。修辞立诚,主“敬”。论古必恕。“读书养气之功﹐博古通经之要﹐亲师近友之益﹐取材求助之方”是论文前提。气昌而情挚。文贵发明,亦期用世。 |
| 焦循 | 哲学家、数学家、戏曲理论家。 | 完整的经学本质包含两方面的内容:客观的学问的和主观的性灵。 |
| 龚自珍 | 思想家、诗人、文学家和改良主义的先驱者。 | 今文经学杂以谶纬五行是“恶习”。经世致用,学术要为现实服务。古代一切历史文化功罪全归史官,史官之所以可尊,在能从全面着眼,作客观公正的现实政治社会批判。 |
| 阮元 | 著作家、刊刻家、思想家。被尊为三朝阁老、九省疆臣,一代文宗。 | “余之说经,推明古经,实事求是而已,非敢立异也”。将格物与实践统一起来,关注“家国天下之事”。讲求“因古训以求义理”,“圣贤之言,不但深远者非训诂不明,即浅近者亦非训诂不明。” |
| 魏源《海国图志》 | 启蒙思想家、政治家、文学家。近代中国“睁眼看世界”的首批知识分子的优秀代表。 | 经世致用。变古愈尽,便民愈甚。学习西方先进科学技术。师夷长技以制夷。 |
| 唐鉴 | 晚清理学大家。 | 独宗程朱,力排陆王。重宋学而轻汉学。重义理而轻文章。重视经济之学,倡导“守道救时”。 |
| 洪秀全 | 太平天国领袖。 | 一神论,全盘否定孔孟。神前人人平等:有田同耕,有饭同食,有衣同穿,有钱同使,无处不均匀,无处不饱暖。天下为公。男女平等。 |
| 洪仁玕 | 太平天国后期主要领袖。 | 把传统儒家思想和近代西方思想结合起来。死生有术,富贵在地。以夏变夷、吊民伐罪。遏欲存理。因时制宜,学习西方。 |
| 曾国藩《曾国藩家书》 | 中国近代政治家、战略家、理学家、文学家,湘军的创立者和统帅。与胡林翼并称曾胡,与李鸿章、左宗棠、张之洞并称“晚清四大名臣”。 | 程朱理学与陆王心学应取其同、避其异、扬其长、兼收并蓄。天地万物均因禀气而生,气是构成天地万物的最终基元,天地万物“同体”。人与物、圣人与常人所禀有之气不同。 |
| 冯桂芬 | 改良主义之先驱人物。 | 尤重经世致用之学。最早表达了“中体西用”的指导思想。 |
| 陈澧 | 著名学者,理学家。 | 通过著述教学挽救学风世风。道统。修养为圣。 |
| 谭嗣同 | 著名政治家、思想家,维新派人士。其所著《仁学》,是维新派第一部哲学著作,也是中国近代思想史中的重要著作。“戊戌六君子”之一。 | 仁学精神:“冲决罗网”以正其义;将科学、哲学、宗教冶为一炉以更适于人生之用;根本排斥尊古。 善恶论:天地间无所谓恶,恶是名不是实;无人欲便无天理。 |
| 皮锡瑞 | 清末学者,经学大师。 | 主张通达古今之变以经世致用。 |
| 章炳麟 | 清末民初思想家、新法家代表人物、史学家、国学大师、民主主义革命者。 | “外能利物,内以遣忧”之学皆有价值。对荀子、庄子、老子三家思想加以揄扬,尊子贬孔。受唯识学影响,充满个体主义、相对主义色彩。 |
10 分钟了解中国哲学简史
橙子 Hanry Insights 2024年09月17日 09:26 中国香港
哲学能够探寻超越现实世界的内在价值,表达超越伦理道德的情感。在中国文化中,哲学的地位可与宗教在其他文化中的地位相媲美。
通俗而言,哲学可使人更易于洞察生活的本质,它也是华夏子孙数千年尊奉的信仰与准则。
一、原始社会
原始社会从母系社会过渡到父系社会。当时人们听天命、占卜。阴阳五行思想诞生于原始社会,发展于商周时代,流行于周朝末年。
二、夏商周时代
(一)夏商时期
夏商时期,人们秉持天命观,通过占卜预测吉凶。《易经》有“群经之首”“大道之源”之称,其作者为多人,商周时期官员均有参与编写,战国时期出现了解释版《易传》,后两者合并成为《周易》。
(二)西周时期
周天子意识到单靠天命难以永保王朝长存,以商朝为鉴,开始倡导以德保民,上听天命、下听民心。周公旦提出“天命无常,惟德是从。敬德保民,以德配天”的理念。周朝实施分封制,讲究严格的阶级制度,典章制度和礼乐均为贵族专属,体制本身存在瑕疵,但周朝能够自我约束、以德服人,这是哲学思想的一大进步,保障了周王朝延续 700 余年。

三、春秋战国
春秋战国时期,诸子百家争鸣,道、儒、墨、法等学派纷纷涌现。
(一)儒家
1. 孔子(约公元前 551 - 前 479 年)
孔子是春秋时代末期鲁国人,著有《论语》,其为前商朝后裔,出身贫寒,在鲁国任职,五十岁身居高位,后被弃用,开始周游列国推行仁政,虽屡遭挫折仍坚持不懈,晚年回归故土,致力于教育事业。
孔子所处的时代“礼崩乐坏”,各方诸侯纷纷叛乱,不再遵守周朝的礼节。他是创办私立学校的第一人,其著作多维护传统,提倡“仁”,主要集中在国家“礼德”、个人“爱人”、中庸三个方面。

2. 孟子(约公元前 372 - 前 289 年)
孟子是战国时期鲁国人,与孔子相差一百多年。他提出“性善论”,主张“民为贵、社稷次之、君为轻”,强调实施仁政,认为“仁者无敌”。在经济方面,主张恢复井田制,减轻百姓赋税;政治方面,主张减轻刑法,招贤纳士;教育方面,主张多办学校。孟子周游列国推行其主张,屡遭挫折后回到鲁国办学,著有《孟子》。孔子提出了儒家的基本理念和纲领,孟子则给出了具体的实施方案,孔子如同企业的创始人,制定了使命、目标和价值观,孟子则是杰出的执行总监。
3. 荀子(约公元前 313 - 前 238 年)
荀子是战国末期赵国人,其核心主旨可总结为:“身心不断修炼,欲望严加克制,法度时刻备着。”他主张多读书,提倡“吾日三省吾身”,还提出“不积跬步,无以至千里;不积小流,无以成江海”等观点,强调通过学习不断进步;提倡礼制以遏制人的欲望,认为人应有梦想,但应在合理范围内追求;强调国家制定的行为规范,触犯法律者必受惩罚。

(二)道家
1. 老子(约公元前 571 - 前 470 年)
老子是春秋时期楚国人,其代表作是《道德经》。其核心主旨可总结为:道、辩证法、无为。他反对义务教育、尚贤、奢靡之风,崇尚理想主义。老子认为“道”是万事万物的规律,“道可道,非常道”;万事万物都有双面性,他提倡无为而治。
或许马克思正是在阅读了老子的《道德经》后,提出了共产主义思想,老子所描绘的乌托邦与我们所追求的共产主义社会有相似之处。
2. 庄子(约公元前 369 - 前 286 年)
庄子是战国时期宋国人,其代表作是《庄子》。他提出“有待、无待,有己、无己,齐生死、齐是非、齐物我”等观点。通俗来说,一是追求自由;二是认为万物相同,没有对错、美丑、善恶、大小之分;三是有与无相互转化。

(三)墨家
墨子是春秋末期人,祖籍不详,出身贫寒,代表广大底层百姓的利益。他师承儒家,后自立门户,掀起儒墨之争,是孔子的第一位反对者。墨子的主要思想包括:
- 兼爱:人与人平等,应得到相同的爱。
- 非攻:反对无端的战争,但并非绝对反对一切武力。
- 非乐、节葬、节用:反对繁文缛节,主张节俭,不分等级。
- 非命:人的命运并非完全由天决定,应积极进取。
- 天志:天有意志,做错事会受惩罚。
- 明鬼:要有敬畏之心,不做亏心事。
- 尚贤:选拔官员应凭实力而非靠关系。
- 尚同:齐心协力干大事。
(四)法家
韩非子是法家的集大成者,与李斯同为荀子的学生,著有《韩非子》。法家思想可从以下几方面理解:一是提出正确的发展理念,与时俱进,开拓创新;二是制定有效的规章制度,重视企业文化,即“法”,以解决外患;三是管理者要善于运用管理手段,即“术”,以解决内忧;四是管理者要大权在握,如将分封制改为郡县制,使郡县领导班子互相制衡,避免一言堂。
法家并非简单的制定法律或依法治国,他们更像是现代企业治理下的职业经理人,擅长管理与治理。

四、秦国
战国后期,秦国通过法家思想进行改革,国富民强,实现了大一统。然而,秦朝统一后施行暴政,百姓生活困苦,社会秩序未得到妥善解决,很快就被推翻,改朝换代。
五、汉朝
(一)文景之治
汉朝初期采用道家无为而治、休养生息的理念。当时国家经济贫困,提倡少收税、少干预,让经济自由发展,激发了百姓的积极性,经济迅速恢复。但随着分封的诸侯逐渐富强,不服管束,于是采取强力手段平定了“七国之乱”。

(二)汉武帝时期
汉武帝为维护大一统,在继承孔孟思想的基础上,融合了法家、阴阳家、道家等思想,形成了汉代儒学。董仲舒提出“罢黜百家、独尊儒术”,并提出三纲五常。三纲为:君为臣纲、父为子纲、夫为妻纲,以此建立社会秩序,规范个人行为;五常为仁、义、礼、智、信,与五行一一对应,建立社会道德新风尚。

此后,历朝历代多以法家为底子,儒释道轮番登场。
六、三国两晋南北朝
魏晋时期,玄学盛行,道家学说受到推崇。玄学发展经历了三个阶段:第一阶段,何晏、王弼主张“贵无论”,认为“无”非常重要;第二阶段,竹林七贤中的阮籍、嵇康等人批判儒家思想;第三阶段,西晋时期的裴頠和郭象提出“独化论”,偏重道家学派,主张万物独立存在。这一时期的玄学为后世哲学发展奠定了良好基础。

七、隋唐
隋唐时期,道家思想较为流行,后期佛学也得到空前发展,但之后逐渐没落。而儒家在这段时期相对小众。据说唐朝皇室李家有鲜卑血统,为了在民间树立良好形象,推崇道家思想。韩愈虽极力推行儒学,但势单力薄。

八、宋代
宋代儒学复兴,并升级为新儒学——理学。
(一)北宋五子
北宋五子分别为周敦颐、张载、程颢、程颐、邵雍。周敦颐是二程的老师,提出《太极图》;邵雍主张观物;张载是二程的表叔,主张气本论,提出“横渠四句”——“为天地立心,为生民立命,为往圣继绝学,为万世开太平”。
二程是北宋的杰出人物,哥哥程颢提出了关于天理的问题,弟弟程颐给出了“格物致知”的标准答案,即深入研究事物以获取知识。
(二)南宋时期
南宋虽国力较弱但经济富庶,却屡遭外敌侵扰。朱熹祖籍福建,天资聪颖,十九岁考取进士,后在老家福建任职,最终成为帝师,走上了兴儒之路。朱熹的思想理论继承了北宋五子,尤其是程颢、程颐的思想,形成了自己的体系,包括天理论、人性论、格物致知,后世一般称之为“程朱理学”。
朱熹倡导珍惜时间,曾作《劝学》一诗:“少年易老学难成,一寸光阴不可轻。未觉池塘春草梦,阶前梧叶已秋声。”

朱熹是中国儒家承上启下的里程碑式人物,他所提出的理学达到了新的高度,即使在现代社会,对于企业管理、投资等领域仍具有重要意义。若诺贝尔奖提前 800 年设立,朱熹或许能获此殊荣。
公元 1167 年,朱熹在岳麓书院讲学,千年学府延续至今,堪称“惟楚有才、于斯为盛”。
南宋还有一位理学大师陆九渊,他的思想接近程颢,偏重于心性的修养。他认为朱熹的“格物致知”方法过于支离破碎。陆九渊是心学的创始人,主张“吾心即是宇宙、明心见性、心即是理”。朱熹言理侧重于探讨宇宙自然的所以然,陆九渊言理则更偏重于人生伦理,这便引发了后来的“朱陆之辩”。
理学有利于稳定国家秩序,管理百姓,因此元、明、清三个朝代都很好地继承了这一思想,儒学也逐渐恢复了原来的正统地位。
九、明代
元朝统治时间较短,蒙古人尚未完全融入汉文化,就被朱元璋推翻。明朝继续推行宋朝的“程朱理学”,并将其设为考生必考科目。然而,明朝出现了一位杰出的思想家——王阳明。他出生于浙江,从小立志成为圣人,推崇“格物致知”。后来,他在官场遭遇挫折,被贬至贵州龙场,在此悟出了新儒学——心学,成为一代圣人。他提倡追求心灵的自由与良善,是心学的集大成者。
例如,朱熹主张珍惜时间、孝顺父母、每日学习、自我反省,而王阳明则认为,这种敬畏之心和珍惜时光的感受应源自内心,仁义礼智信等天理都来自内心,内心的感受需通过实践才能真正体会。这就是“心外无物,心外无理,知行合一”的理念。

从宋到清,理学一直是主流思想,而心学作为儒家思想的分支,虽不利于专制统治者管理百姓,但深受民间喜爱,因为它为人们提供了心灵的慰藉。
十、兵家
兵家思想虽不属于传统哲学范畴,但也是重要的一家学派,值得关注。
(一)孙武(约公元前 545 - 470 年)
孙武,又称孙子,是齐国人,著有《孙子兵法》。有史学家认为《孙子兵法》可能是战国时期稷下学宫的学生所著,但这一说法还需进一步考证。孙武从齐国前往吴国,与伍子胥并肩作战,战胜强大的楚国,之后隐居于吴国姑苏(今苏州)。
其核心思想是“兵者,诡道也”,强调用兵之道在于出其不意、攻其不备。

(二)孙膑(约公元前 382 - 316 年)
孙膑是战国时期著名军事家,著有《孙膑兵法》。他与庞涓同为鬼谷子的学生,经庞涓推荐到魏国,后被庞涓陷害。孙膑逃至齐国后,在桂陵之战和马陵之战中,两次采用围魏救赵战术,成功击败庞涓。其核心思想是不打无准备之仗,具体情况具体分析,必攻不守,战胜而强立。
总结
中国哲学史如同一面镜子,映射出每个时代下不同而又相关的人间百态,形成各种各样鲜活生动的案例,供人们总结反思,进而形成自己的行为准则,影响一代代人。一个人对当下事物表面现象的认识越深刻精准,其做事成功的概率就越大,这便是“透过现象看本质”,也是优秀领导者、企业家、作家、专家等应具备的素质。哲学的真正价值或许就在于此。

附表:中国年鉴表

参考资料:
- 《半小时中国哲学史》,陈磊团队
- 《中国哲学简史》,冯友兰
同样是写作《中国哲学史》,胡适、冯友兰和劳思光有何不同?
原创 中图网燕京书评 燕京书评 2022 年 10 月 18 日 06:00 北京
作者︱廖晓炜(华中科技大学副教授)
从“哲学性”与“历史性”两方面对胡适、冯友兰、劳思光的三部《中国哲学史》作整体性的比较可以发现,劳思光写作中国哲学的方法学意识无疑是最强的,并且尽可能地贯彻到整部哲学史的写作当中。如果就哲学史观或中国哲学史方法论的角度而言,劳思光先生在胡适、冯友兰先生之开拓性研究的基础上,所作的推进和拓展,是值得我们重视的。
由著名学者郭齐勇主编的《中国哲学通史》由江苏人民出版社出版。华中科技大学副教授廖晓炜就《中国哲学史》的研究和写作,从“哲学性”与“历史性”两方面,比较了胡适、冯友兰、劳思光的三部《中国哲学史》的不同。
▌引言
正如中岛隆博(Nakajima Takahiro)教授所指出的,就中国学者对“中国哲学”(Chinese philosophy)的建构而言,中国哲学首先是以“中国哲学史”的形式出现的。[1]《中国哲学史》写作的背后一定隐含着哲学史家对“中国哲学”及其研究方法的不断反省。反过来讲,对“中国哲学”自身之反省和认识的不断深入,乃是《中国哲学史》写作的内在动力和根本前提。近年来屡屡被提出讨论的所谓重写《中国哲学史》的话题,十分清晰地反应了这一点。“中国哲学史”的不断被重写,无疑可视为中国哲学(史)学科之发展历程的缩影。
胡适的《中国哲学史大纲》、冯友兰的两卷本《中国哲学史》以及劳思光三卷四册的《(新编)中国哲学史》,乃是迄今为止最具代表性和影响力的中国哲学史著作[2]。对三者作一对比性的分析,可以清晰地展示近百年来中国哲学(史)学科的发展历程,及其背后所蕴含的思想文化史意涵。学界有关胡、冯的比较研究已形成不少高水平的成果,[3] 唯对三家作比较研究的成果尚不多见。[4] 基于以上考虑,本文拟从“中国哲学史”的“哲学性”与“历史性”两方面对胡、冯、劳三家的《中国哲学史》作一对比性的研究。
《中国哲学通史》(10 卷)
主编:郭齐勇
出版社:江苏人民出版社 出版时间:2022 年 9 月
内容简介:《中国哲学通史》(学术版)是一套最新的全面阐述中国哲学发展历程的学术巨著。全书共 10 卷,逾 600 万字。内容上起先秦,下迄现代。作者在前人研究的基础上,通过吸收近年来的学术成果,依据大量新见材料,对中国哲学史做了系统梳理,揭示了各时期中国哲学的丰富内涵和精神实质。
▌中国哲学与西方哲学:中国哲学史的“哲学性”与“中国性”
哲学史叙述的是人类历史上已有的哲学思想发展、演变的历史,因此哲学史的写作必须紧扣哲学问题或哲学思想而展开,这是哲学史写作的核心内容。亦即唐君毅先生所谓:“哲学史之意旨,在明哲学之史的发展;欲观哲学之史的发展,当注目在哲学问题之演变。”[5] 然而,就中国哲学史的写作而言,这一核心内容的确定似乎并不那么容易。因为“哲学”这一概念晚至近代才传入中国,要确定中国传统学问中那些内容属于“哲学”,必须对“哲学”这一观念本身有深刻的把握。当然最简便的方法,就是以西方流行的“哲学”观念为标准,进而于中国传统学术中寻找对应物,这即是金岳霖先生所谓的“发现于中国的哲学”[6]。
然而,随着中国哲学研究的不断深入,上述中国哲学史写作模式的弊端越来越尖锐的暴露出来,这种漠视中西哲学差异的研究模式,不能不造成“削足适履”的弊病。换言之,一部理想的《中国哲学史》必然以对“中国哲学之特质”的准确把握为前提[7],正如王邦雄等着《中国哲学史》的《总论》所述:
中国哲学史必须能充分展示出中国哲学有别于西洋哲学的特色,……易言之,一部成功的中国哲学史,不应该只是将中国思想中属于哲学的部份加以说明,而应该充分展示“中国哲学”特殊性之所在。因此,完全以西洋哲学的标准来审视、展示中国哲学,都可能只是片面地理解中国哲学,而缺乏对中国哲学全面而又深入的掌握。[8]
近来有学者呼吁重视中国哲学的自主性[9],根本上亦是对上述研究模式的反动[10]。以此为线索,我们可以对胡适、冯友兰、劳思光的中国哲学史写作作一总的评述;换言之,透过具体分析三家的“哲学观”,我们可以清晰地见出他们的《中国哲学史》与理想的《中国哲学史》之间的距离。
当胡适于 20 世纪初,写作《中国哲学史大纲》的时候,“哲学”、“西方哲学”、“中国哲学”在其思考中似乎并没有严格的区分。胡适基本上是以当时西方流行的哲学观念为参照来写作中国哲学史,因而特别强调“知识论”或所谓“逻辑论理方法”在哲学中的核心地位,而这大概也是胡氏直接以其博士论文《先秦名学史》为基础写作中国哲学史的根本原因[11]。
当然,这并不意味着哲学完全可以等同于名学,否则胡氏便没有必要在《先秦名学史》之外再作《中国哲学史大纲》了,而只需续写先秦以后的名学史即可。因而,胡氏在《中国哲学史大纲》的长篇《导言》中,为“哲学”下了一个较为宽泛的定义:“凡研究人生切要的问题,从根本上着想,要寻着一个根本的解决,这种学问,叫做哲学。”[12] 胡适上述定义虽稍显宽泛,不过也有其长处,即较具包容性,是以胡适说:“因为人生切要的问题不止一个,所以哲学的门类也有许多种”,具体包括宇宙论、名学及知识论、人生哲学(旧称“伦理学”)、教育哲学、政治哲学、宗教哲学等[13]。此外,上述定义确也抓住了哲学思考的一些根本性的特征,此即胡适所谓“从根本上着想”、“根本的解决”,而这正是哲学思辨之前提性、致极性的特征。但胡适本人对此似乎缺乏自觉的认识,其在后来的一次演讲中即认为上述定义中“根本两字意义欠明”[14]。
《中国哲学史大纲》
作者:胡适
出版社:华东师范大学出版社
出版时间:2013-09-01
由这一定义,我们其实也可以看出胡适对“哲学”的了解和把握还是比较初浅的,如在西方哲学中处于中心位置的形而上学、本体论(存有论),就未出现在胡适的分类当中。可见,金岳霖先生说西洋哲学与名学非胡适先生之所长[15],大概是比较客观的评价。撇开这一点不谈,胡氏若能紧扣其所把握的这些哲学问题,“把种种哲学问题的种种研究法和种种解决方法,都依着年代的先后和学派的系统,一一记叙下来”,自然也还算一部哲学史,虽然是金岳霖先生所谓的“在中国的哲学史”。然而,如果我们细读胡适对先秦诸子的解读,胡适《中国哲学史大纲》的根本问题似乎还不在梁任公等人所谓的“强古人以就我的毛病”[16],或耿志云等所认为的:“实际上,此书最大的不足是没有真正突出中国古代哲学自身的特点”[17],胡书就哲学史的“哲学性”这一点而言,问题似乎要严重得多。
首先,就胡适对老子哲学的诠释来看。[18] 胡氏由老子的政治哲学说起,其目的自然是要强调、突出老子“革命家”的形象以及老子哲学对当时社会政治现状的反动,但其意识到老子在政治上的主张乃是其根本观念“道”的应用。然而,胡适在分析老子的“道”的时候,除了就一些基本的文献作简单的分析之外,根本未曾就“道”的哲学意涵作深层次的反省,而是简单地将其等同于所谓的“自然法”(Law of Nature),更有甚者,胡氏认为“无即是虚空”,“无为”则是“极端的放任无为”,而“自然”只是“自己如此”而已。对老子哲学略有所知的人,即可看出,胡适对老子哲学的诠释大体上并未超出“常识”的层次,根本未曾触及真正的哲学问题。
胡适对孔子哲学的诠释则完全显示出其对儒家思想的隔阂。撇开天命、仁、义、礼等核心观念不谈,胡适完全将重点落在对易、正名、忠恕这些观念作常识性的解释。其将孔子的忠恕之道的核心意涵由推己及人的为人之道,强拉至知识的方法,这自然只能显示其“哲学的偏见”。而其对孔子忠恕之道的反省,则完全近乎谩骂:“所以我说孔子论知识注重‘一以贯之’,注重推论,本来很好。只可惜他把‘学’字看作读书的学问,后来中国几千年的教育,都受这种学说的影响,造成一国的‘书生’废物,这便是他的流弊了。”[19]
胡适对墨子、孟子、荀子、庄子等的解读,均未超出常识的层次,并且于不知不觉间流露出各种成见。无怪乎梁任公说到:“这部书……凡关于宇宙观人生观方面,什有九很浅薄或谬误”[20]。综合以上所论,我们大概不会对作为胡适学生的劳思光之于《中国哲学史大纲》的如下评论感到惊异[21]:
胡先生一生做了不少研究工作,但认真看起来,他却从未在哲学问题上深入过。写《中国哲学史》这部书的时候,他自己也似乎并未想到要如何掌握中国哲学的理论,如何去展示它,而只注意到诸子是否“出于王官”,以及其他类似的历史问题。在《中国哲学史》上卷中,胡先生对先秦诸子的思想,说得很少,而考证则占了大半篇幅。说及思想的时候,胡先生所根据的也大半只是常识。用常识解释哲学,无论如何是不会接触到真问题的。而一本哲学史若只用常识观点来解释前人的理论,则它就很难算作一部哲学史了。所以,我们如果着眼在中国哲学史的研究风气上,则我们固然可以推重胡先生的作品,承认它有开风气的功用,但若以哲学史著作应具的条件来衡度胡先生这部书本身的价值,则我们只能说,这部书不是“哲学史”,只是一部“诸子杂考”一类考证之作。[22]
总而言之,在劳思光看来,胡着《中国哲学史大纲》的根本问题在于,该书“几乎完全没有‘哲学’的成份”。劳氏的批评虽然严苛[23],但基本上还算客观,他在肯定胡书开风气之功的同时[24],对其弊病亦有极为深刻的认识。不过,我们也不能因此就认为胡书,全无“哲学观念”层次的分析,只是胡氏的相关论述距离“真正意义上的”中国哲学甚至“真正意义上的”哲学仍有一段距离。是以胡书仍可谈论这些“哲学观念”之间的关系以及“哲学观念”与特定社会历史情境之间的互动等等。然而正如罗素或柯雄文所认为的,哲学史家必须某种程度上就是哲学家(a historian of philosophy must to some extent be a philosopher)[25],这是哲学史写作的一个必要条件,胡适因其对哲学的隔膜,所著《中国哲学史大纲》自然不能符合严格的哲学史标准。
虽说胡适的中国哲学史课程对冯友兰造成极大的冲击和影响,然而作为学生的冯友兰,在哲学上的造诣,却远非胡适所能媲美,冯氏建构起自成系统的新理学体系即是明证。冯着两卷本《中国哲学史》之所以能够全面超越胡适的《中国哲学史大纲》,不能不归功于冯氏的哲学素养。然而冯着《中国哲学史》遭致批评最多的,似乎也在于冯氏特殊的哲学立场。
冯氏于《中国哲学史》〈绪论〉部份,为避免哲学定义所带来的不必要困扰,改由通过介绍哲学各部门之内容以说明“哲学之为何物”。冯氏依照西方通行之观点,将哲学分为宇宙论、人生论、知识论三部;而宇宙论又分为本体论(ontology)及狭义的宇宙论(cosmology)两部份,人生论则分为研究人究竟是什么的心理学[26] 以及研究人究竟应该如何的伦理学、政治社会哲学等,知识论分为研究知识之性质的狭义知识论(epistemology)与研究知识之规范的狭义的论理学[27]。《中国哲学史》的写作不过是“就中国历史上各种学问中,将其可以西洋所谓哲学名之者,选出而叙述之”[28]。
就此而言,冯氏《中国哲学史》基本上也是“以西方哲学为参照”撰写而成的,在这一点上,冯友兰与胡适并无多大差别,因而金岳霖先生说冯氏的哲学史仍是“在中国的哲学史”;不过,冯友兰对西洋哲学与传统中国学问之间的差别,显然有更为清醒的认识,《中国哲学史》〈绪论〉第六节对此有清楚的表述。然而,依冯氏之见,在当时的历史情境下,以西方哲学为参照撰写中国哲学史,乃是不得不然的一种选择:
吾人本亦可以中国所谓义理之学为主体,而作中国义理之学史。并可就西洋历史上各种学问中,将其可以义理之学名之者,选出而叙述之,以成一西洋义理之学史。就原则上言,此本无不可之处。不过就事实言,则近代学问,起于西洋,科学其尤著者。若指中国或西洋历史上各种学问之某部分,而谓为义理之学,则其在近代学问中之地位,与其与各种近代学问之关系,未易知也。若指而谓为哲学,则无此困难。此所以近来只有中国哲学史之作,而无西洋义理之学史之作也。[29]
但这更多的是从哲学的形式上来说的,若从内容而言,冯氏并不像胡适那样太过随意地以西洋哲学的某种观点来阐释甚至是批评中国古代哲学,冯书上册论述先秦各家,尤其能够做到这一点。是以陈寅恪先生在《审查报告》中称赞冯书真正做到“了解之同情”,而金岳霖先生也认为冯氏在哲学立场上虽倾向于新实在论,然而“他没有以实在主义的观点去批评中国固有的哲学”。但正如牟宗三所注意到的,金氏的说法,就冯书上册而言虽可成立,但当转入下册的时候,金氏的讲法似乎就有可商榷之处了[30]。大概先秦各家论理平实,形上学方面之论述远不如后世宋明儒学那么精致,是以讲述先秦诸子的时候,可以尽量淡化哲学史家自己的哲学立场。当面对宋明理学相对复杂的形上学系统的时候,冯氏个人的哲学立场和观点,自然也就较为突出的展现出来。
就主观意愿来看,冯氏显然是希望尽量客观的展示中国固有的哲学,观乎冯书《自序二》不难体会这一点:
在第二篇稿最后校对时,故都正在危急之中。身处其境,乃真知古人铜驼荆棘之语之悲也。值此存亡续绝之交,吾人重思吾先哲之思想,其感觉当如人疾痛时之见父母也。吾先哲之思想,有不必无错误者,然“为天地立心,为生民立命,为往圣继绝学,为万世开太平”,乃吾一切先哲著书立说之宗旨。无论其派别为何,而其言之字里行间,皆有此精神之弥漫,则善读者可觉而知也。“魂兮归来哀江南”;此书能为巫阳之下招欤?是所望也。
主观意愿如何是一回事,但客观上能否做到这一点,则又是另一回事。以下我们即以冯书对宋明理学的诠释为例,略作讨论[31]。
站在今天的立场来看,冯书宋明理学诠释最大的问题在于,其对宋明儒学的核心论旨“天道性命相贯通”[32] 根本缺少相应的了解。冯氏基本上将周濂溪、张横渠等的形上学思想诠释为自然主义的宇宙论,而宋明儒学之核心关切在于成就理想的圣贤人格,二者之间有何内在关联?冯氏并无明确之反省。就此而言,西方哲学“宇宙论”、“人生论”其实并不适用于中国哲学[33]。此外,冯氏以横渠等所谓“万物一体”之观念不过是就“孟子哲学中之神秘主义的倾向,加以推衍”[34]。上述数端只有对“天道性命相贯通”有清晰的认识,方可予以合理的解释,由于冯氏对此并无相应的了解,因而其对相关问题的诠释显得十分外在。
其次,由于冯氏对“天道性命相贯通”之旨,缺乏相应的了解,是以其对以自然主义宇宙论诠释周、张之学所可能存在的理论困难缺乏必要的理论反省。如作为史家的张荫麟先生即有如下质疑:“……但《图说》里所谓的太极若是理,则‘太极动而生阳,动极而静,静而生阳,静极复动’等话又怎讲呢?形而上的,超时空的,永久不变的理自身怎会动起来?又怎会生起东西来,生起形而下的‘气’来?这个生究竟怎样生法”[35] 此外,冯氏以气解释横渠所谓“太虚”,但其不能不面临诸多的困难:
既云:“太虚无形,气之本体。”则所谓合虚与气者,岂非即等于谓“合气与气乎?横渠云:“天所性者,通极于道,气之昏明,不足以尽之。”既谓“由太虚有天之名”,则天者即太虚耳。太虚即气之本体,何能于气之外有天?盖横渠之宇宙论,本为一元论。至讲性时,则有时不自觉的转入二元论。“气质之性”之说,虽为以后道学家所采用,而由上所说,则在横渠之系统中,颇难与其系统之别方面融洽。[36]
这里的问题当然并非出在横渠思想的混乱上,相反,问题的根源在于冯氏诠释系统的局限性。
《中国哲学史 (上下册)》
作者:冯友兰
出版社:中国画报出版社 出版时间:2017-12-01
关于二程之学的诠释,直至晚年冯氏都引以为自豪,因为冯氏认为自己首次将二者的学问分开,认为二者分别开启了理学和心学这两个不同的学派[37]。然而,细读冯氏的论述,我们不难发现冯氏区分二程之学的理论依据乃是基于对二程之学乃至陆王心学之误解的基础之上的。首先,由于冯氏不解明道所言之“天理”有两义:就体而言之第一义的理,与“落于实然上就现实存在之种种自然曲折之势而言”之第二义的理[38];因而明道所谓之“理”,在冯氏的诠释系统中,不过是“自然的趋势”[39],全无形上意涵;而“伊川所谓之理,略如希腊哲学中之概念或形式”[40]。此外,由于冯氏对明道体用不二的圆融说法无相应的了解,因而认为明道并不注重形上形下之区分,相反伊川对此区分则极为注重。由此可知,冯氏对二程之学其实缺乏相应的了解,其区分二家之说的理论依据并不充分。
当然冯氏宋明理学诠释被质疑得最多的,无疑是其以实在论的立场诠释朱子哲学[41]。虽然冯氏的哲学立场于其诠释横渠、伊川之学时,已有所透露,不过在其诠释朱子哲学时表现得最为显明[42]。至于冯氏此一诠释路向何以无法成立[43],牟宗三先生对朱子哲学的诠释可以很好地响应这一点[44]。最后,冯氏的哲学立场,也使得他无法真正契入陆王心学。由于冯氏将陆王心学中的“心”与朱子哲学中的“心”加以等同[45],无法正视“心”的形上学意涵,因而一方面冯氏对陆王心学之形上学观念无法作深入的讨论,另一方面在讨论朱陆异同的问题时,认为象山之学无形上形下之分,且以心为性,因而以朱子指责象山近禅为是。由上所述,冯氏对心学之隔膜,已然显露无遗,而这正是其招致牟宗三、劳思光激烈批评的根本原因之所在。
综上,虽然主观上,冯友兰在诠释传统中国哲学的时候,努力做到“同情的了解”,然而客观上,其对传统中国哲学的把握,是否真正抓住其内在本质,则大可怀疑。就此而言,冯氏的《中国哲学史》仍不能算是一部成功的哲学史,是以当有学者指出:“冯友兰的《中国哲学史》不仅是有史以来第一步完整的中国哲学通史,而且还是迄今为止最好的一部中国哲学史。……几乎所有人都承认:在目下所有的中国哲学史的著述中,还未有任何一部著作,能在整体上胜过了冯友兰的这部书”[46] 时;随即招致一些学者的质疑[47]。
是以,就《中国哲学史》之“哲学性”的角度而言,冯氏哲学史的根本问题在于,其对中国哲学的内在特性把握不足[48]。
由上所述,我们不难看出,劳思光对胡适、冯友兰哲学史的缺失实有极为准确的把握,因而感慨“至今我们尚未有一部较合水平的哲学史出来”,劳著《中国哲学史》正是在这一背景下出现的。劳书《序言?部分即以对胡、冯中国哲学史的整体性反省开端。十分明显地,劳氏的中国哲学史叙述,乃是以冯友兰的《中国哲学史》为其对话者和超越之对象,这由劳氏写作中国哲学史的基本动机[49] 及其屡屡提及冯氏的观点并加以反省、批评即可看出。
与胡适、冯友兰略有不同,劳思光并未在其所著哲学史的开头部份专门讨论“哲学”的定义问题,不过透过他对胡、冯哲学史的批评以及书后所附的《后序》、《答友人书——论中国哲学研究之态度》等材料,我们不难梳理出劳氏个人的哲学观,及其对哲学、西方哲学、中国哲学之内在关联的看法。
对于胡适和冯友兰而言,以西方哲学为范型建构中国哲学史,这是我们面对现代西方学术之冲击而不得不然的选择。但在劳思光看来,由此所建构起来的中国哲学史根本算不得“中国哲学”史,因为这已失掉《中国哲学史》最根基性的内容:中国固有哲学的本质特征。唐君毅先生于 1940 年代初即已论及这一点,认为“治中国哲学史当重中国哲学之特质,其持西哲以较论之处,于其同点外,当更重其异点”,乃治中国哲学史者应首先确立之态度[50]。然而,劳氏这里不得不面对的一个问题是,由于中西哲学之间的巨大差异,我们在最大限度地突出中国哲学自身特点的基础上所建构起来的“中国哲学史”,是否仍能被称为“哲学”史?这大概是劳氏首先要面对的一项质疑。西方学界大多将中国固有哲学视作民俗学、宗教学研究之对象乃至某种神秘体验,即是明证,而实际上,劳氏对此有极为明确的认识[51]。对上述问题之响应,即涉及劳思光对“哲学”这一观念的反省。
依劳氏之见,要给“哲学”下一严格的定义,本身即是很困难的事情,但这并不表示我们无法谈论“哲学”这一观念本身,我们可以转由“功能”的角度来了解“哲学”这一观念。劳氏认为,哲学大体可分为两部份,“一部份属于‘强迫性的知识’一面,另一部份则属于‘主张’”[52]。前者主要提供某种知识或哲学理论(与科学知识的模型极相近),后者则主要为人生提供某种引导性的作用。劳氏后来在〈对于如何理解中国哲学之探讨及建议〉[53] 的长文中对此有更为详尽的论述。相应地,劳氏认为,哲学就其功能而言,可分为认知性的哲学(cognitive philosophy)和引导性的哲学(orientative philosophy),就中西哲学的差别来看,中国哲学显然偏重后者,而西方哲学则较为偏重前者。在劳氏看来:
当我们说某一哲学是引导性的,我们的意思是说这个哲学要在自我世界方面造成某些变化。为了方便,我们可以提出两个词语,即“自我转化”与“世界转化”。这两个词语可涵盖中国传统中哲学的基本功能。[54]
这在一定程度上就解决了冯友兰写作《中国哲学史》时所面临的困境。冯氏认为,“中国哲学家多讲内圣外王之道”以及工夫修养方法,而根本不以知识论、论理学为中心,因此中国固有哲学的这些内容似乎很难“以哲学名之”[55]。劳氏上述所谓“自我转化”与“世界转化”即冯氏所谓的“内圣外王”,这本质上属于“引导性的哲学”,与冯友兰当时所理解的以“认知性的哲学”为中心之“哲学”有极大的差别。由于冯氏意识到在当时的时代背景下,只能以西方哲学为背景来建构所谓的“中国哲学”史,因而“中国哲学史”的写作不得不面对形式上属于西方而内容上属于中国的巨大矛盾。
劳思光则试图在于功能上将哲学区分为认知性哲学与引导性哲学的基础上,安立中国固有哲学作为“哲学”的正当性。然而,这里还必须说明的是,认知性的哲学与引导性的哲学这两者在何种意义上可以统摄于某种统一的哲学观念之下?劳氏认为这其实涉及对“哲学”概念本身的重新反省。
《思想史:有大用的中国思想史》
作者:[德 ] 阿尔伯特·史怀哲 著,常晅 译
出版社:江苏人民出版社 出版时间:2018-06-01
劳氏认为我们固然无法给“哲学”一个严格的本质定义,然而哲学之为哲学,我们仍然可以从哲学思考之特殊性的角度,对其加以界定,循此劳思光提出了一个具有开放性的哲学概念:
哲学思考是对于(a,b,c……)的反省思考。[56]
劳氏认为,哲学思考的本质特征在于其反省的特性,由这一特点出发界定哲学概念,就可以使得哲学有其确定的范围,不至于漫无边界。上述界定中的 a,b,c……代表哲学的功能,且哲学的功能并非固定不变,因为在不同的时代,哲学的内容与功能,会有很大的不同。劳氏对哲学概念的上述界定的长处因此也就显而易见:它不只使得已有的哲学可以有一对话和沟通的平台,也为未来可能出现的哲学型态留有余地。
劳氏所确立的这一具有开放性、统摄性的哲学概念,极大地突破了胡适、冯友兰等人所了解之哲学概念的局限性。此外,劳氏以引导性的哲学来界定中国固有哲学,确实可以很好地说明中国哲学的特性。以此为基准写作中国哲学史,不只可以很好地解决中国固有哲学在何种意义上是哲学的前提性问题,同时亦可保证中国哲学史的叙述能够突出中国哲学自身的特性。
劳氏如此界定哲学以及中西哲学之关联,其实更是在当前“哲学危机”的大背景下,给中国哲学之正当性一个最强义的说明。以劳氏之见,当代哲学越来越沦为哲学家个人之“智力的游戏”,面对种种人生以及社会问题,哲学表现出一种“无力感”。哲学要突破这种危机状态,根本的出路只在如何透过哲学家自我的反省和努力,以使哲学继续在文化活动中发挥引导人生的“定向”功能,而不仅仅是游戏(philosophy beyond a game)[57]。在此背景下,中国哲学的意义和价值也就清晰的展示出来,换言之,劳思光乃是在“世界哲学”的背景下,重新勘定中国哲学的缺弱与优长。
劳思光在中国哲学史的写作中,也尽可能的贯彻以上主旨,劳书特别突出、强调“自我”或“主体性”的观念即是明证[58]。劳氏诠释儒释道三家,皆以“主体性”为核心观念,其差别在于:“儒学之‘主体性’,以健动为本,其基本方向乃在现象界中开展主题自由,故直接落在‘化成’意义之德性生活及文化秩序上。道家之‘主体性’,以逍遥为本,其基本方向只是‘观赏’万象而自保其主体自由,故只能落在一情趣境界上及游戏意义之思辨上。佛教之‘主体性’,则以静敛为本,其基本方向是舍离解脱,故其教义落在建立无量法门,随机施设,以‘撤销万有上’。”[59] 就此而言,我们不能不说劳氏对中国哲学主流之特性有极准确的把握,因为正如牟宗三先生所言,中国哲学作为“生命的学问”,“特重‘主体性’(subjectivity)与‘内在道德性’(inner morality)”[60],“主要的用心在于如何来调节我们的生命,来运转我们的生命、安顿我们的生命”[61];换言之,中国哲学主流的根本关切在于,透过对自我的领会而思考如何通过具体的修养方法以成就理想人格。
不过,劳氏对中国哲学的以上“事实性描述”的背后还包含有他个人的哲学立场:真正具有很强理论效力的哲学必然建基于“主体性”之上,任何以“客体性”为中心之哲学理论,不论是宇宙论或形而上学,都有无法克服的理论困难[62],这由劳氏对《中庸》、《易传》以及汉儒和宋儒哲学思想的诠释可以清楚的看到。劳氏对冯友兰哲学史的批评更是典型地体现了他的这一哲学立场:“他〔冯友兰〕从来不能掌握道德主体的观念,甚至连主体性本身也悟不透,看不明。结果,他只能很勉强将中国儒学中的成德之学,当成一个形而上理论来看,自始不得要领”[63]。
或许因为受康德哲学影响太大的缘故[64],劳氏将重视主体性的理论(心性论)与重视客体性的理论(形上学、宇宙论等等)加以对立:“一个哲学理论,或归于主体性,或归于客体性,基本上更无例外”[65],这就使得他对中国哲学之特性的认定有所不足。以下具体言之。
首先,就孟子哲学的诠释来看。在劳氏看来,孟子哲学乃是以道德主体性为中心之纯粹的心性论,其中根本不涉及任何形上学问题。然而,如所周知,儒学作为“天人性命之学”,它不只包含心性论这一部份,更有形上学、天道观这一段内容,但由于劳氏视心性论与形上学为无法并立者,因而他不能不通过诠释上的策略,消解“天”在孟子哲学中的重要性,以保持孟子哲学重“主体性”的思想面貌:“孟子之心性论,全建立在‘主体性’观念上,无论其论证强弱如何,处处皆可以离开‘形上天’之假定而独立。则‘天’观念在孟子思想中并无重要地位,似亦无疑”[66]。因篇幅所限,这里我们无法对劳氏的孟学诠释作深入的剖析,[67] 但有一点是可以肯定的,即劳氏的观点与我们对儒学的一般了解有很大的距离;换言之,在通常的了解中,儒学不只有道德自我之观念,更强调“天人合一”的观念,完全消解“形上天”之心性论是否合乎儒学之本旨,不能不令人怀疑。也正因此,劳氏对儒学的诠释招致牟宗三激烈的抨击[68]。
不止于此,由于劳氏将重“客体性”之形上学、宇宙论视为与重“主体性”之哲学理论为相背反、冲突者,因而一概作“自然主义”的诠释,是以对儒学中涉及“形上学”者一律持批评态度。且不论劳氏对汉儒“宇宙论中心之哲学”的否定,即便同样重视“成德之学”的《中庸》、《易传》乃至宋儒周濂溪、张横渠、二程、朱子哲学中的“宇宙论”、“形上学”亦在被批评之列。这里不能不反省的一项课题就是,形上学是否只有康德所批评之外在的、独断的、思辨的形上学这一种形态,是否存在某种与主体性能够相互融通之独特的形上学形态?换言之,儒学既重主体性(心性论)又重形上学(天道观)之哲学思想是否可赋予一更为合理的诠释?就当代学界而言,唐君毅、牟宗三等当代新儒家所提倡之“道德的形而上学”(moral metaphysics)正可代表此一诠释进路。
就方法学之自觉而言,劳氏对中国哲学史写作之“中国性”的强调,无疑是劳氏《中国哲学史》最值得重视的地方,劳氏对哲学、西方哲学与中国哲学之内在关系的反省,不能不说较之胡适、冯友兰要深刻得多。然而,由于西方哲学在二十世纪中国学者建构中国哲学史的努力中所产生的种种影响[69],胡适、冯友兰、劳思光三位先生的中国哲学史对中国哲学之特性的彰显,无疑都程度不同的存在着种种不足。这里必须反省的一个课题就是,西方哲学作为今日我们建构中国哲学(史)无法回避的一个重要参照,我们在努力透过西方哲学的参照彰显中国哲学之特性的同时,如何不被参照系所干扰而“客观地”审视中国固有哲学?
由上所述,我们不难看到,从胡适经由冯友兰到劳思光,中国学者在中国哲学史建构之“哲学性”及其“中国性”方面,显然是步步深入的,至少从方法学自觉的角度而言,我们可以肯定这一点。但就客观的角度来看,如上所述,三部哲学史均有值得商榷之处。
《中国思想讲义》
作者:钱新祖
出版社:东方出版中心
出版时间:2021-03-01
▌ 哲学与历史:中国哲学史的“历史性”
要全面反省上述三部《中国哲学史》,我们还必须从“历史性”的角度对其加以审视。套用劳思光先生的讲法,一部哲学史,其所述者虽是「“学”,却也必须是“史”。是以我们必须对《哲学史》之“历史性”予以充分的重视。这里所谓的“历史性”主要有两层涵义:(1)、过去种种哲学与其时代之间的关系。正如有学者所强调的:“一部好的哲学史,不但要厘清哲学思想发展的内在理路,而且还要指明它们与时代问题的根本关系。这种指明当然不能是简单地说一通存在决定意识的道理,罗列一下所谓‘时代背景’,而是要像黑格尔说的那样,将哲学看作是在思想中被把握的时代,从哲学中看出时代的问题。”[70](2)、以往哲学发展、演进的脉络,有如 Copleston 之所言:“哲学史当然不仅仅是各种意见的堆砌而已,也不只是铺叙各个孤立的思想单元。如果哲学史仅被视为‘各种不同意见的排比记录’,而这些意见也被视为价值相等或全无价值;那么哲学史就成了‘一套无聊的故事,如果你愿意称之为博学的探究,也并无不可’。其中充满了先后递承与相互关系、主潮与逆潮、正论与反论;任何一派哲学都必须就其历史背景与学说脉络去认识,才能得到充分的了解。如果不先对赫拉克利图、巴曼尼得斯及毕达哥拉斯学派有所认识,谁能真正了解柏拉图的意向或他的言行呢?如果不先对英国经验论有所认识,并且弄清楚休谟的怀疑论对康德所产生的影响,谁又能真正了解何以康德对时间、空间及范畴要采取如此不寻常的立场?”[71] 上述两点大体上对应于文德尔班(W. Windelband)所规定之哲学史之三项基本任务中的前两项:“(1)准确地证实从各个哲学家的生活环境、智力发展和学说的可靠数据中可以推导出什么东西来;(2)从这些事实,重建出创始的发展过程,以便就每个哲学家来说,我们可能了解他的学说哪些来自前人的学说,哪些来自时代的一般观念,哪些来自他自己的性格和所受教育;(3)从考虑全局出发来估计,这样创立的、根据根源来阐述的这些理论对于哲学史的成果说来,具有多大价值。”[72]
就方法学的角度而言,胡适大概是三者中最为重视哲学史之历史性的。这一点从胡适对哲学史之目的的认定可以清楚的看出。依胡适之见,哲学史的目的有三:(1)、明变,梳理古今思想沿革变迁的线索;(2)、求因,找出古今哲学思想沿革变迁的原因(具体而言,有三种:个人才性不同;所处的时势不同;所受的思想学术不同);(3)、评判,说明每一家学说所发生的效果(约有三种:一家学说在同时的思想和后来的思想上发生何种影响;一家学说在风俗政治上发生何种影响;一家学说的结果可造出什么样的人格来)[73]。
细加分析,不难见出,胡适所谓“明变”即是要找寻过去哲学思想发展的脉络,这正是上文所谓哲学史之历史性的第二层意义[74]。“求因”、“评判”主要是从思想观念与社会历史情境(当然还包括个人才性、人格等)之互动的角度说明思想观念产生的社会历史根源以及思想观念对社会历史情境所可能产生的影响;这一点较为明确的展示了哲学史之历史性的第一层意义。胡适于《中国哲学的线索》一文中对这两方面有更为明确的表述:“这个线索可分两层讲。一时代政治社会状态变迁之后,发生了种种弊端,则哲学思想也就自然发生,自然变迁,以求改良社会上、政治上种种弊端。所谓时势生思潮,这是外的线索。外的线索是很不容易找出来的。内的线索,是一种方法——哲学方法,外国名叫逻辑 Logic……外的线索只管变,而内的线索变来变去,终是逃不出一定的径路的。”“思想必依环境而发生,环境变迁了,思想一定亦要变迁。无论什么方法,倘不能适应新的要求,便有一种新方法发生,或是调和以前的种种方法,来适应新的要求。找出方法的变迁,则可得思想的线索。思想是承前启后,有一定线索,不是东奔西走,全无纪律。”[75] 所谓“外的线索”与“内的线索”正对应于哲学史之历史性的两层意义。需要注意的是,就“内的线索”而言,胡适强调的似乎并非哲学思想或哲学问题的发展演进,而是“哲学方法”的发展变化,而这大概就是余英时先生所提到的胡适思想中所存在的“化约论的倾向”:“胡适思想中有一种非常明显的化约论(reductionism)的倾向,他把一切学术思想以至整个文化都化约为方法。”[76]
胡适在具体诠释各家哲学的时候,也尽可能贯彻了上述思路。如胡适论述荀子哲学的时候,尽可能将荀子思想与庄、老、孔、孟、“别墨”之间的关系作一梳理。而其论述老子、杨朱哲学的时候,尤其强调当时社会政治的现状对老子、杨朱哲学所产生的影响;其论述孔子、庄子哲学的时候,则较为突出孔子、庄子的人生哲学对后世中国人之人格养成所产生的影响。凡此都是胡适突出哲学史之历史性的明证[77]。强调思想观念与思想观念之间的前后关联,与强调思想观念与社会历史环境之间的互动,在胡适这里本质上是内在统一的。正如史华慈先生所谓:“观念与观念之间的关系是不容忽视的,因为前代的思想潮流以及当代的思想潮流正是构成环境本身的一个重要而不可或缺的部份。”[78]
《中国思想史论集》
作者:徐复观
出版社:九州出版社 出版时间:2014-04-01
不过正是在这一点上,胡适作为“史家”的偏见和局限性同样也展露无遗。由于太过强调社会历史情境对思想观念的制约性[79],哲学观念本身所可能有的“超越性”完全被消解,这与哲学追求普遍性的基本目的相违背[80]。胡适在长篇《导言》中所提供的方法论其实主要都是史学性质的,余英时先生说“《中国哲学史大纲》所提供的并不是个别的观点,而是一整套关于国故整理的信仰、价值和技术系统”[81],这是一个极为精准的论断。然而这种整理国故的问题也十分明显,梁漱溟先生对此有极为清醒的认识:“照胡先生所讲的中国古代哲学,在今日哲学界可有什么价值呢?恐怕仅只做古董看作好玩而已!”[82] 其实,梁先生的质疑可归结为:中国哲学史的研究并不能完全化约为纯史学的研究(亦即胡适所提倡的国故整理),否则必然导致中国古代哲学的“古董化”[83],而无法凸显其超越特定历史情境的普遍性意义和价值。是以针对胡适面对东西哲学相互接触可能产生的影响而给出的如下设想:“到了今日,这两大支的哲学互相接触,互相影响,五十年后,一百年后,或竟能发生一种世界的哲学,也未可知”[84],杨贞德先生即质疑说:“如果儒家思想已经成为过去,非儒家的意义在于提供移植西方文化的沃土,则中国传统将如何有所贡献于未来?中国文化是否终将为西方文化文明所取代?如果非儒家思想不是中国历史中压抑不了的生机,则西方文化究竟是在何种意义上值得中国人追求?中西思想的共相是否就代表人类本来(或应有)的走向?所谓中西交会而成的世界哲学,又将如何兴起,具体有哪些内容?”[85] 胡适以“平等的眼光”论述先秦诸子,这为中国现代学术的建立起到了极大的推动作用,不过其将儒家思想完全推进历史深渊的“历史主义”的做法,也不能不受到来自多方面的攻击。当代新儒家的努力,一定意义上,正是要将被胡适等人“古董化”的儒家思想从历史的深渊中拯救出来,进而说明其对于当下乃至未来人类所可能具有的正面意义和价值。劳思光先生基于同样的理由对于胡适上述“史学化”的倾向亦有非常严厉的批评:“倘若要中国哲学在当前及未来世界中发挥某种作用,则史学语言的使用决不能满足这种要求。”[86]
正如张荫麟先生所言,冯友兰的中国哲学史较之于胡适的《中国哲学史大纲》和梁启超的《先秦政治思想史》,“历史意识”要薄弱得多[87]。冯氏对此亦有所自觉,其在《中国哲学史》《自序》的开头即说:“吾非历史家,此哲学史对于‘哲学’方面,较为注重”[88] 对冯友兰而言,中国哲学写作的目的,只在“客观的”展示中国过去已有的哲学理论,当然这里所谓的“客观”只是一理想与目标而已,因而冯友兰强调“历史”与“写的历史”之区别。至于诸哲学理论与各自时代的互动关系,以及不同哲学理论之间的理论关联,似乎都并非冯氏写作中国哲学史的重点所在。冯氏“重哲学”“轻历史”的倾向,在其论述史料问题的一段话中体现得极为鲜明:
吾人研究哲学史,对于史料所以必须分别真伪者,以非如此不能见各时代思想之真面目也。如只为研究哲学起见,则吾人只注重某书中所说之话之本身之是否不错。至于此话果系何人所说,果系何时代所有,则丝毫不关重要。某书虽伪,并不以其为伪而失其价值,如其本有价值。某书虽真,并不以其为真而有价值,如其本无价值。即就哲学史说,伪书虽不能代表其所假冒之时代之思想,而乃是其产生之时代之思想,正其产生之时代之哲学之史料也。[89]
熟悉胡适《中国哲学大纲》的人不难见出,冯氏上述看法一定程度上是对胡适将哲学史研究的重心放在审定史料之真假这一做法的批评和反动。史料的真伪固然重要,然而更为紧要的是史料所承载的哲学理论本身是否有价值。由此可见,从胡适到冯友兰,中国哲学史研究的重心其实已经由“历史”转向“哲学”。冯友兰以“汉学”与“宋学”的差别来说明胡适的哲学史与其所著哲学史之方法的不同[90],其实本质上也就是“历史”与“哲学”之间的差别。
不过照冯友兰自己的看法,他的《中国哲学史》并非全然未注意及哲学的历史性。冯氏将中国哲学史分为“子学时代”和“经学时代”两个阶段,遭到不少学者的质疑和批评,如牟宗三先生即认为:“同时冯书另一致命缺点,那就是分期的问题。冯书分二篇:首篇名为‘子学时代’,自孔子以前直至秦汉之际,类似西方古希腊时代;次篇名为‘经学时代’,由汉初至清末民初之廖季平,这又类似西方的中纪;但无近代。冯氏以西方哲学之分期方式套在中国哲学上,显为大谬。”[91] 但在冯氏看来,这是其《中国哲学史》不同于胡适《中国哲学史大纲》的一大特点。而之所以有此不同,根本原因在于,冯氏当时已经受到唯物史观之一般原则的影响,因而认为中国哲学史的发展与中国社会历史的发展是一致的[92]。冯氏的说法自然值得我们参考,然而统观全书,冯书不重视对哲学史之历史性的阐发,却也是不争的事实[93]。
不过,就冯友兰自己而言,《中国哲学史》的写作仍然只能算作史学的工作,根本原因在于,《中国哲学史》只叙述已有的哲学理论,而无关乎哲学本身的研究。虽然理论上,冯氏十分强调哲学史研究与哲学研究之间的紧密关联:“各哲学之系统,皆有其特别精神,特殊面目;一时代一民族亦各有其哲学。现在哲学家所立之道理,大家未公认其为是;以往哲学家所立之道理,大家亦未公认其为非。所以研究哲学须一方面研究哲学史,以观各大哲学系统对于世界及人生所立之道理;一方面须直接观察实际的世界及人生,以期自立道理。故哲学史对于研究哲学者更为重要。”[94]
至于中国哲学史研究与中国哲学研究的具体关系如何,冯书并未展开说明,因这本已超出哲学史研究的范围。然而,这恰恰是劳思光中国哲学史写作的起点。我们可以由劳思光所提出之研究哲学的“基源问题研究法”说起。
所谓“基源问题研究法”,是以逻辑意义的理论还原为始点,而以史学考证工作为助力,以统摄个别哲学活动于一定设准之下为归宿。[95]
就具体的操作程序而言,哲学史研究的起始任务在于确定一个个哲学理论的“基源问题”。劳氏这里有一个基本的假定,亦即一切个人或学派的理论都是对某一根本性问题(“基源问题”)的解答。然而许多哲学家往往并未明说其哲学思考的基源问题是什么,所以,哲学史研究的首要任务就在,透过逻辑意义的理论还原,找出基源问题。由于基源问题往往会衍生许多次级的问题,所以在找出基源问题之后,还必须整理出这些次级的问题及其解答,最后将其组织成一个完整的整体。当然在整理哲学问题的时候,必然涉及史料,是以有关材料的史学考证工作也是必须的[96],或者说它整理哲学问题的一项辅助性工作。如果对比冯友兰对哲学史研究的规定,劳氏上述这两方面,大体上已经涵括了哲学史研究的大部份内容;换言之,经由这两步工作,我们其实可以较为“客观地”展示以往的哲学理论了。
但是劳思光认为,就理想的哲学史研究而言,在上述两步工作之外,还必须有一“评判”的工作,亦即以一套统一性的理论设准对已有的哲学理论作一评判。由于哲学史家所使用的理论设准一定与其哲学立场有密切的关联,所以劳氏所谓的“评判”一定程度上即是胡适所极力反对的“主观的评判”[97],或金岳霖先生所谓的“成见”。劳氏的哲学史之所以遭致众多的批评和不满,大概亦由此而来。但在劳思光看来,“通常做哲学史工作的人,每每讳言自己有自己的观点”[98],然而这却是哲学史写作所不可缺少的,因为这乃是由哲学史写作本身的要求所决定。劳氏认为理想的哲学史必须满足以下三个条件:(1)、事实记述的真实性,(2)、理论阐述的系统性,(3)、全面判断的统一性[99]。这三点恰好与劳氏“基源问题研究法”的三项工作一一对应。现在的问题是,“全面判断的统一性”为何成为必要?劳氏认为,如若不然的话,哲学史将成为一本“汇编”式的东西,而非真正的哲学史,因其无法展示哲学史发展的脉络。如果回顾一下上文对冯氏哲学史的分析,我们很容易想到,劳氏这里的批评某种程度上正是指向冯氏的《中国哲学史》。
之所以要有“评判”的另外一个原因在于,劳氏认为中国哲学史的研究根本而言必须为中国哲学的研究「奠基」,或者说,中国哲学史的写作乃是重建中国哲学的一项预备性工作[100]。中国哲学的研究乃是以中国固有的哲学理论为资源,响应当下或未来可能出现的种种哲学问题;亦即让传统中国哲学继续发挥其功能。然而,依劳氏之见,以往任何的哲学理论,必然包含有“开放的成分”(open element)和“封闭的成分”(close element)[101],因为每一哲学家都无法摆脱其“历史的局限性”,是以其哲学理论中一定有“失效的”或“过时的”内容;然而哲学总是以寻求普遍性为目标的,任何真正的哲学家,其哲学理论中总有一部份内容是可以“超越”特定社会历史情境的,因而具有普遍性的意义和价值。这样,要使传统中国哲学继续在当代发挥其功能,使其成为“活的哲学”而不是将其“博物馆化”,我们就不能不区分出其中的开放成份和封闭成份,使真正具有普遍意义的内容继续发挥其作用,这一区分之所以可能,就在于我们以一套统一性的理论设准对以往诸哲学理论进行“评判”。
至此,我们可以对劳思光《中国哲学史》的“历史性”作一评述。就“基源问题研究法”而言,与冯友兰较为接近,劳氏中国哲学史写作的重点亦落在对以往哲学理论的展示,与冯氏不同的是,劳氏更强调对以往哲学理论之“理论效力”的判断,但同样都对哲学观念之“时代性”,亦即上文“历史性”之第一层意义,不甚措意。我们甚至可以说,在反“历史性”这一点上,劳思光无疑较冯友兰更为彻底[102]。就此而言,劳思光的《中国哲学史》确实比较忽略“历史性”的方面。然而,与其说是劳氏无意地忽视了哲学史之历史性,毋宁说是劳氏有意为之。正如上文所述,哲学的普遍性与社会历史情境的特殊性及制约性之间,存在很大的张力,劳氏淡化哲学史的“历史性”,无疑是希望将传统中国哲学从历史的深渊中拯救出来。否则,所谓中国哲学之重建根本没有可能,或者说,中国哲学根本无法逃避“博物馆化”的悲剧命运。就这一点而言,劳氏的哲学史写作可谓是对胡适哲学史写作的彻底否定和反动,换言之,对劳氏而言,哲学史的写作绝对不能沦为纯粹的历史叙述。
由劳氏方法学中的另一重要理论区分:“发生历程”(genetic process)与“内含质量”(intrinsic properties)的区分[103],我们可以更为清晰地意识及这一点。所谓发生历程要说明的是某一哲学理论是哪位哲学家在何种环境、何种动机下提出的,而内含质量则是指该哲学理论本身的“理论效力”如何。劳氏的这一区分可以说是史华慈“起因解释的领域”(the realm of genetic explanations)与“有效性的领域”(the realm of validification)这一区分的另一种表达[104]。显然,就劳氏对中国哲学史之目标的判定而言,某一哲学理论的内含质量显然较之该理论由哪位哲学家在何种环境下所提出等外缘问题更为重要,并且后者根本不能判定该哲学理论自身之理论效力的高下。所谓发生历程所指向的正是哲学观念的“历史性”,劳氏将其与内含质量区分开来,一定意义上可视为是对历史唯物论乃至种种强调“用‘基层文化’决定和解释‘高层文化’”[105] 等纯史学方法的否定。发生历程与内含质量的区分,可以说是劳氏主张“基源问题研究法”而舍弃“发生研究法”的一个重要的理论前提。
不过,就“历史性”的第二层意义来看,我们似乎又不能说劳氏的《中国哲学史》全无历史性可言,而所谓的“基源问题研究法”本质上正包含这一内容。以劳氏之见,只有以一套统一性的设准对哲学史作全面的评判,方可发现整个哲学史上的趋势或哲学思想的进程及趋向[106]。我们可以劳氏的《中国哲学史》为例对此略作说明。劳氏整部哲学史乃是以“价值根源问题”为中心展开的。在劳氏看来,价值的根源只能归之于“主体性”或“道德自我”,否则必然引发种种理论困难,无论是将价值根源归之于人格神抑或是形上天。由此劳氏也就清晰地梳理出中国哲学史的发展脉络:先秦诸子唯孔孟哲学对价值根源必归之于道德主体性有明确的认定;秦汉之际出现的“宇宙论中心的哲学”可说是对上述“主体性中心之哲学”的彻底背离,是以整个汉唐时期都可视为是孔孟儒学隐而不彰的时期;宋明时期则以回归孔孟儒学之本旨为理论目标,又北宋周濂溪至明代王阳明的哲学发展,既是步步回归孔孟本旨的过程,亦是步步脱离宇宙论中心之哲学的过程,是以劳氏有“一系说”的提出。换言之,劳氏乃是以“价值根源问题”之“合理”解答为基本理论设准,进而以此观照历史上各时期之哲学理论,并以该理论设准“评判”各家之说,而其所评判之结论“自然”会呈现出某种特定的哲学史发展、演进之脉络,正如以上所述。
《思想史研究课堂讲录-(全三册)-增订版》
作者:葛兆光
出版社:生活.读书.新知三联书店 出版时间:2019-04-01
当然,以上只是对劳著《中国哲学史》所展示之中国哲学发展脉络的简单介绍。有如关子尹先生之所言:“正如康德以后吾人再不能罔谈‘物自身’一样,今日我们谈哲学史时亦不能先认定有所谓绝对的‘哲学史自身’可供吾人用作绳墨;因为说到底,哲学史永远是吾人自某一晚生世代,据某一观点,和循某一兴趣理解下的哲学史而已。”[107] 如果说关先生的说法可以接受的话,那么我们其实可以将劳氏以特定观点和兴趣所“建构”之中国哲学的发展脉络,视为其对中国哲学史之历史性的说明和展示。[108]
这里还须略作说明的是,就哲学史与思想史或思想文化史之区别而言,对于哲学史之写作来说,哲学史之“历史性”的两层意义中显然第二层意义更为紧要,因为哲学史的主要目的在于展示以往哲学(理论或观念)发展、演进的脉络。当然,这并非意味哲学(理论或观念)与其时代的关系可以完全忽略。就劳氏个人对哲学史之目的的论定来看,对以往哲学理论中之“封闭成分”的确认与评判,自然无法忽略其与特定社会历史情境之关联。
综上所述,如果套用张荫麟先生的话来讲,劳思光写作中国哲学史的“历史意识”较之胡适与冯友兰最为薄弱,这自然是就哲学史之“历史性”的第一层意义而言的。然而,就哲学史必须清晰展示哲学(理论或观念)之发展、演进的脉络而言,劳思光显然有较强的方法学自觉。
▌小结
本文就《中国哲学史》的“哲学性”与“历史性”两方面对胡适、冯友兰、劳思光的三部《中国哲学史》作了整体性的比较研究。就对此两面之方法学自觉而言,劳思光写作中国哲学的方法学意识无疑是最强的,并且尽可能地贯彻到整部哲学史的写作当中。如果就哲学史观或中国哲学史方法论的角度而言,劳思光先生在胡适、冯友兰先生之开拓性研究的基础上,所作的推进和拓展,是值得我们重视的,正如冯友兰先生在对比自己所著《中国哲学史》与胡适先生之《中国哲学史大纲》的时候所说:“在历史发展的过程中,无论什么事物,都是后来居上。这是因为后来者可以以先来者为鉴,从其中取得经验教训”[109]。就此而言,我们并不认为冯友兰先生的《中国哲学史》是迄今最严格、合理的哲学史,虽然其在汉语世界乃至英语世界仍有极为广泛的影响。然而,劳思光先生《(新编)中国哲学史》所存在的种种问题,也需要我们作进一步的反省,因为这无疑是中国哲学(史)学科进一步发展的重要动力。
中国哲学史之被重写的根本动力,来自于中国哲学研究的不断推进与深入。对以往哲学史写作之不满,根本上也反应了中国哲学研究的种种不足以及中国哲学学科自身的不成熟。不过,随着中国哲学研究的持续发展,以及对哲学史写作之方法学反省的不断深入,一部更为严格、理想的《中国哲学史》的出现是值得期待的。
[1] Nakajima Takahiro, Practicing Philosophy Between China and Japan (Tokyo: UTCP, 2011), p. 132.
[2] 胡适之前尚有谢无量、陈黻宸等人的中国哲学史著作,相关介绍可参考 John Makeham, Hu Shi and the Search for System, in John Makeham ed., Learning to Emulate the Wise: The Genesis of Chinese Philosophy as an Academic Discipline in Twentieth-Century China (Hong Kong: The Chinese University of Hong Kong, 2012) , pp. 163-185.
[3] 相关研究可参考周质平:《胡适与冯友兰》,《汉学研究》第 9 卷第 2 期(1991 年 12 月),第 151-182 页;翟志成:《师不必贤于弟子——论胡适和冯友兰的两本中国哲学史》,《新史学》十五卷三期(2004 年 9 月),第 101-145 页;翟志成:〈被弟子超越之后——胡适的冯友兰情结〉,《中国文哲研究集刊》第二十五期(2004 年 9 月),页 219-257;Nakajima Takahiro, Practicing Philosophy Between China and Japan (Tokyo: UTCP, 2011), pp. 131-141 等。
[4] 相关研究可参考 Antonio S. Cua: The Emergence of the History of Chinese Philosophy, in Bo Mou ed., History of Chinese Philosophy (New York and London: Routledge, 2009), pp. 43-68;该文中译本可参见柯雄文著,施忠连、李武进译:〈西方哲学对中国哲学史发展的影响〉,《时代与思潮(7):20 世纪末的文化审视》(上海:学林出版社,2000 年),第 173-199 页。萧振声〈论冯友兰、张岱年、劳思光三家的哲学史观〉〔《当代儒学研究》第十一期(2011 年 12 月)〕一文涉及冯、劳之间的比较。
[5] 唐君毅:《略论作中国哲学史应持之态度及其分期》,收入韦政通编:《中国思想史方法论文选集》(台北:大林出版社,1981 年),第 112 页。
[6] 金岳霖:〈冯友兰《中国哲学史》审查报告〉,收入冯友兰:《中国哲学史》(上海:华东师范大学出版社,2000 年),下册,第 436 页。
[7] 然而,必须注意的是,强调对传统中国哲学之特质的阐明,并非主张以一种“本质主义”或“原教旨主义”的极端立场来从事中国哲学史的研究。关于这一点,李明辉先生有极为精当的论述,参氏著:《省思中国哲学研究的危机——从中国哲学的“正当性”问题谈起》,《思想》第 9 期,页 165-173;相关讨论亦可参考梅约翰:《思想史与中国哲学的内在逻辑》,收入郭齐勇主编:《儒家文化研究》第五辑,北京:三联书店,2012 年,第 273-288 页。
[8] 王邦雄等著:《中国哲学史》上册,台北:里仁书局,2005 年,第 14 页。
[9] 郭齐勇:《“中国哲学”及其自主性》,《中华人文精神的重建:以中国哲学为中心的思考》,北京:北京师范大学出版社,2011 年),第 190-203 页;郭齐勇:《中国哲学史·导言》,北京:高等教育出版社,2006 年,第 3 页。
[10] 近来有学者主张应在金岳霖先生所谓“中国哲学的史”与“在中国的哲学史”这两种中国哲学史概念之外,确立所谓“做中国哲学的史”的中国哲学史概念,这一意义上的“中国哲学史”“讲的是哲学活动、哲学实践的历史,注重哲学家的生活背景和时代背景,考察他们的学术交往,考察哲学理论的实践转化等等”。当然,上述建议的初衷在于凸显中国哲学“重实践”的品格,不过,这一建议如何避免中国哲学史完全沦为一种史学叙述或者说社会史的研究,则是不得不考虑的问题。更为严重的是,这将拉大中国哲学史研究与一般意义上哲学研究之间的距离。相关讨论参见顾红亮:《三种中国哲学史概念》,《江海学刊》2013 年第 4 期,第 62-68 页。
[11] 更为详细的论述可参阅陈启云:《“思想文化史学”论析》,《中国古代思想文化的历史论析》,北京:北京大学出版社,2001 年,第 1-22 页。
[12] 胡适:《中国哲学史大纲》,上海:上海古籍出版社,1997 年,第 1 页。
[13] 同上注,页 1-2。
[14] 胡适:《哲学与人生》,收入欧阳哲生编:《胡适文集》(北京:北京大学出版社,1998 年),第 12 册:胡适演讲集,第 2281 页。
[15] 金岳霖:《冯友兰〈中国哲学史〉审查报告》,第 437 页。
[16] 梁启超:《评胡适之中国哲学史大纲》,《饮冰室合集》卷 5,北京:中华书局,1989,第 52 页。
[17] 耿志云、王法周:《〈中国哲学史大纲〉导读》,收入胡适:《中国哲学史大纲》,第 17 页。
[18] 胡适:《中国哲学史大纲》,第 33-49 页。
[19] 同前注,第 79 页。
[20] 梁启超:《评胡适之中国哲学史大纲》,第 60 页。
[21] 劳思光对胡适的更多评论可参阅劳思光:《不废江河万古流——敬悼胡适之先生》、《从“胡适问题”说到批评人物的标准》,两文均收入劳思光著、梁美仪编:《思光人物论集》,香港:中文大学出版社,2001 年,第 49-55、57-64 页。
[22] 劳思光:《新编中国哲学史》一卷,桂林:广西师范大学出版社,2005 年,第 2 页。
[23] 其实这也是余英时等史家所认同的观点,参余英时:《学术思想史的创建及流变:从胡适与傅斯年说起》,《古今论衡》第 3 期(1999 年 12 月),第 67-75 页。
[24] 有关《中国哲学史大纲》对近代中国史学乃至全部人文学科的影响,可参阅余英时:《〈中国哲学史大纲〉与史学革命》,《重寻胡适历程:胡适生平与思想再认识》(桂林:广西师范大学出版社,2004 年),第 221-232 页;翟志成:《师不必贤于弟子——论胡适和冯友兰的两本中国哲学史》,《新史学》十五卷三期(2004 年 9 月),第 101-145 页。
[25] 罗素著,何兆武、李约瑟译:《西方哲学史》上卷,北京:商务印书馆,1963 年),第 12 页;Antonio S. Cua: The Emergence of the History of Chinese Philosophy, in Bo Mou ed., History of Chinese Philosophy (New York and London: Routledge, 2009), p. 62,
[26] 冯氏大体上视传统中国哲学中的心性论为心理学,观乎冯氏对孟、荀以及宋明理学中相关内容之诠释,不难知之。
[27] 冯友兰:《中国哲学史》上册,第 3-4 页。
[28] 同前注,第 3 页。
[29] 同前注,第 6-7 页。
[30] 牟宗三:《中国哲学十九讲》全集本,台北:联经,2003 年,第 2-3 页。
[31] 关于冯友兰重建传统中国哲学的内在矛盾及其方法论缺失之更为深入全面的讨论,可参阅郭齐勇:《形式抽象的哲学与人生意境的哲学——论冯友兰哲学及其方法论的内在张力》,《中国哲学智慧的探索》,北京:中华书局,2008 年,第 286-299 页。
[32] 较为扼要的论述可参阅牟宗三:《心体与性体》(全集本,台北:联经,2003 年)第一册《综论》第一章《宋明儒学之课题》。
[33] 刘述先:《生命情调的抉择》,台北:台湾学生书局,1992 年,第 28 页。
[34] 冯友兰:《中国哲学史》下册,第 236 页。
[35] 张荫麟:《评〈中国哲学史〉下卷》,收入《三松堂全集》第十一卷,郑州:河南人民出版社,2001 年,第 318 页。
[36] 冯友兰:《中国哲学史》下册,第 234 页。
[37] 冯友兰:《三松堂自序》,《三松堂全集》第一卷,第 191 页。
[38] 牟宗三:《心体与性体》第二册(全集本),台北:联经,2003 年,第 87 页;亦可参考刘述先:《论儒家哲学的三个大时代》,贵阳:贵州人民出版社,2009 年,第 87-88 页。
[39] 冯友兰:《中国哲学史》下册,第 241 页;冯友兰:《中国哲学史新编》下册,北京:人民出版社,1999 年,第 117-118 页。
[40] 冯友兰:《中国哲学史》下册,第 242 页。
[41] 相关论述可参阅劳思光:《评冯友兰〈新理学〉》,《书简与杂记》,台北:时报文化,1987 年,第 11-24 页;劳思光:《新编中国哲学史》一卷,第 306-308 页;丁为祥:《学术性格与思想谱系——朱子的哲学视野及其历史影响的发生学考察》,北京:人民出版社,2012 年),第 396-563 页。
[42] 冯友兰:《中国哲学史》下册,第 230、242、259 页。
[43] 金春峰教授基于不同的诠释路向,对冯氏的这一诠释进路亦有尖锐的批评,见金春峰:《朱熹哲学思想》,台北:东大,1998 年,第 112 页。
[44] 具体可参考牟宗三:《心体与性体》第一册,第 96 页;牟宗三:《心体与性体》第三册(全集本),台北:联经,2003 年,第 562-564 页。
[45] 劳思光对冯氏此说亦有明确批评,见劳思光:《新编中国哲学史》三卷上,桂林:广西师范大学出版社,2005 年),第 290 页。
[46] 翟志成:《师不必贤于弟子——论胡适和冯友兰的两本中国哲学史》,《新史学》十五卷三期(2004 年 9 月),第 120 页。
[47] 萧振声:《论冯友兰、张岱年、劳思光三家的哲学史观》,《当代儒学研究》第十一期(2011 年 12 月),第 172 页;刘纪曜:《胡适的实验主义与历史理念》,《台湾师大历史学报》第 41 期(2009 年 6 月),第 191-232 页。
[48] 劳思光:《新编中国哲学史》一卷,第 3 页。
[49] 劳氏论及自己写作《中国哲学史》的基本动机时提到:“我感觉中国哲学史有另行撰写的需要。当时中国人社群中仍常用冯友兰的旧作,但冯书对于儒学及中国佛教的注释及基本陈述都有明显缺点;而且冯氏本人当时已成为历史唯物论的附和者,离中国传统哲学更是愈来愈远,不可能再在这方面有所改进。因此,要达成对中国哲学的较严格的认识,便应另撰中国哲学史。这就使我改变了自己的计划。我将中国哲学史的撰写作为要先完成的工作。”见劳思光:《〈哲学问题源流论〉新编版自序》,《哲学问题源流论》,香港:中文大学出版社,2001 年。
[50] 唐君毅:《略论作中国哲学史应持之态度及其分期》,第 111 页。
[51] 劳思光:《答友人书——论中国哲学研究之态度》,《新编中国哲学史》三卷下,第 665-666 页;劳思光:《中国哲学研究之检讨及建议》,《虚境与希望——论当代哲学与文化》,香港:中文大学出版社,2003 年,第 1-24 页。
[52] 劳思光:《答友人书——论中国哲学研究之态度》,第 666-667 页。
[53] 劳思光:《思辩录——思光近作集》,台北:东大,1996 年,第 1-37 页。
[54] 劳思光:《对于如何理解中国哲学之探讨及建议》,《思辩录——思光近作集》,第 18-19 页。
[55] 冯友兰:《中国哲学史》上册,第 7-8 页。
[56] 劳思光:《对于如何理解中国哲学之探讨及建议》,第 9 页。
[57] 劳思光:《“中国哲学”与“哲学在中国”》,《虚境与希望——论当代哲学与文化》,香港:中文大学出版社,2003 年,第 31 页。
[58] 有关劳氏的自我理论可参阅:劳思光:《新编中国哲学史》一卷,第 109 页;劳思光:《哲学问题源流论》,第 8-11 页;张灿辉:《劳思光先生早期思想中的自我问题》,收入刘国英、张灿辉合编:《无涯理境——劳思光先生的学问与思想》,香港:中文大学出版社,2003 年,第 29-37 页。
[59] 劳思光:《新编中国哲学史》二卷,桂林:广西师范大学出版社,2005 年,第 240 页。
[60] 牟宗三:《中国哲学的特质》,第 4 页。
[61] 牟宗三:《中国哲学十九讲》,第 16 页。
[62] 劳氏明确主张,康德之后一切形上学皆不能成立,参劳思光:《新编中国哲学史》一卷,第 150 页。
[63] 劳思光:《新编中国哲学史》一卷,第 3 页。
[64] 劳思光对康德哲学有极为深入的研究,除《康德知识论要义》一书外,劳氏尚有论及康德哲学之论文多篇,参《劳思光教授早年论及康德哲学著作一览表》,收入劳思光著,关子尹编:《康德知识论要义新编》,香港:中文大学出版社,2001 年,第 211-212 页。
[65] 劳思光:《新编中国哲学史》一卷,第 307 页。
[66] 同前注,第 150 页。
[67] 参见本书第三章的相关讨论。
[68] 牟宗三:《中国哲学十九讲》,第 71-76 页。
[69] 西方哲学具体如何影响二十世纪中国学者的中国哲学史创构与写作,首先就是一个非常值得探讨的课题。
[70] 张汝伦:《中国哲学的自主与自觉——论重写中国哲学史》,《中国社会科学》2004 年第 5 期,第 89 页。
[71] 柯普斯登著,傅佩荣译:《西洋哲学史》第一卷,台北:黎明文化事业股份有限公司,1997 年,第 5 页。
[72] 文德尔班著,罗达仁译:《哲学史教程》上册,北京:商务印书馆,1987 年,第 20 页。
[73] 胡适:《中国哲学史大纲》,第 2-3 页。
[74] 中岛隆博先生认为胡适对哲学史之“系统”、“脉络”或“内在线索”的强调带有明显的“目的论”的倾向,参中岛隆博:《“中国哲学史”的谱系学——杜威的发生学方法与胡适》,《建构与结构——中国哲学的可能性》,Tokyo:UTCP,2010,第 13-25 页。
[75] 胡适:《中国哲学的线索》,收入欧阳哲生编:《胡适演讲集》,第 276、280 页。
[76] 余英时:《中国近代思想史上的胡适》,《重寻胡适历程:胡适生平与思想再认识》,桂林:广西师范大学出版社,2004 年,第 197-198 页。
[77] 如果注意到思想史与哲学史乃至观念史的差别,一定意义上,胡适《中国哲学史大纲》则更近于思想史,如史华慈(Benjamin I. Schwartz)对“思想史”这一概念有如下界定:“(1)思想史的重点并不仅仅限于一般所谓的‘自主过程’的思想领域内。它主要着重在人类对他所处的生活环境的意识反应。(2)思想史家的理想是希望对于自己所研究的人物的思想尽可能达到完全的了解。他并不是一开始就想用一些假设性的起因来‘解释’他们的思想,相反,他还承认在这个领域中人类有相当程度的自由。他也对于一些起因假设发生兴趣,但必须对于他所研究的人物的思想背景有真正的帮助。(3)把人类的意识反应看做是整个人类行为的动因之一,因此对于观念与人类其他活动领域的关系也有兴趣。(4)当他把在研究过程中对于自己所遇到的思想是否有效的问题能完全不参与这种幻想放弃以后,他仍然企图把自己的判断,以及与所想了解的别人的思想划清界限。”参本杰明·史华慈著,王中江编:《思想的跨度与张力——中国思想史论集》,郑州:中州古籍出版社,2009 年,第 11 页。
[78] 本杰明·史华慈:《思想的跨度与张力——中国思想史论集》,第 4 页。
[79] 林毓生先生论及胡适思想中的“环境决定文化说”以及此说与其“文化上反传统主义”之间的矛盾,参林毓生:《中国意识的危机——“五四”时期激烈的反传统主义》第五章《胡适的假改革主义》,贵阳:贵州人民出版社,1987 年;林毓生:《胡适与梁漱溟关于〔东西文化及其哲学〕的论辩及其历史意义》,《政治秩序与多元社会——社会思想论丛》,台北:联经,1989 年,第 303-324 页。
[80] 关于哲学史与思想史之研究在这一点上的分歧,李弘祺先生有很清晰的论述,参氏著:《试论思想史的历史研究》,收入康乐、彭明辉主编:《史学方法与历史解释》,北京:中国发百科全书出版社,2005 年,第 134-161 页。
[81] 余英时:《〈中国哲学史大纲〉与史学革命》,《重寻胡适历程:胡适生平与思想再认识》,第 230 页。
[82] 梁漱溟:《东西方哲学及其文化》,北京:商务印书馆,2004 年,第 21 页。
[83] 罗志田教授亦曾论及这一点,参罗志田:《送进博物院:清季民初趋新士人从“现代”里祛除“古代”的倾向》,《裂变中的传承——20 世纪前期的中国文化与学术》,北京:中华书局,2009 年,第 92-130 页。
[84] 胡适:《中国哲学史大纲》,第 4 页。
[85] 杨贞德:《自由与进化:胡适自由主义中的个人与历史》,《转向自我:近代中国政治思想上的个人》,北京:三联,2012 年,第 173 页。
[86] 劳思光:《中国哲学研究之检讨及建议》,《虚境与希望——论当代哲学与文化》,香港:中文大学出版社,2003 年,第 4 页。
[87] 张荫麟:《评冯友兰〈中国哲学史〉上卷》,收入郑家栋、陈鹏编:《解析冯友兰》,北京:社会科学文献出版社,2002 年,第 18 页。
[88] 冯友兰:《中国哲学史》上册,《自序一》。
[89] 冯友兰:《中国哲学史》上册,第 16 页。
[90] 冯友兰:《三松堂自序》,第 190-191 页。
[91] 牟宗三:《中国哲学的特质》,第 3 页。
[92] 冯友兰:《三松堂自序》,第 186 页。
[93] 李弘祺教授亦论及这一点:“冯氏的《中国哲学史》对于时代与哲学思想的关系除了第一篇在第二章《泛论子学时代》中论及子学时代哲学发达之原因之外,也绝少在这上面发挥。”见氏著:》试论思想史的历史研究》,第 140-141 页。
[94] 冯友兰:《中国哲学史》上册,第 12 页。
[95] 劳思光:《新编中国哲学史》一卷,第 10 页。
[96] 事实上,劳著《中国哲学史》在叙述过程中也的确十分重视这一方面,如对于孔子哲学单单取材于可信的《论语》、老子其人之时代考证、杨朱的没落原因、墨子其人其书之时代、又增补第一册第一章《论中国古文化传统之形成》、怀疑《中庸》、《易传》是秦汉后儒的伪作等等。就此而言,劳氏似乎较冯友兰更为强调哲学史之历史性的第一层意涵,不过就劳氏的整部《中国哲学史》来看,找出哲学史中具有超越性的观念内容,显然是其更为基本的关怀,而这些观念内容与社会历史情境之间的互动,则非其重点所在,并且上述“历史性“的叙事,在后两卷尤其是第三卷就十分薄弱了,其中更多的是对哲学观念之”理论效力“的分析、评判。
[97] 胡适:《中国哲学史大纲》,第 3 页。
[98] 劳思光:《新编中国哲学史》一卷,第 12 页。
[99] 劳氏的说法与成中英教授的讲法有一致之处,成氏认为一个比较理性的中国哲学史必须具有以下特色:“1、它必须提出一个哲学思考的框架来进行诠释;2、它必须说明中国哲学的原始;3、它必须掌握历史与思想的关联以及思想与思想之间的关联;4、它必须有相当西方哲学的背景认识与世界哲学的眼光,用以更适当的诠释与开拓新的义理;5、它具有细致与系统的分析方法与综合智力,清晰地说明问题与方向。“见成中英:《近三十年中国哲学的发展与中国哲学智慧的挑战》,收入郭齐勇主编:《儒家文化研究》第五辑,北京:三联,2012 年,第 38-39 页。经由下文分析我们将会看到,劳氏与成氏的不同在于,对历史与思想的关联以及思想与思想之间的关联强调得不够,亦即对哲学史的历史性缺乏足够的重视。
[100] 劳思光:《新编中国哲学史》三卷下,第 661 页。
[101] 劳思光:《答友人书——论中国哲学研究之态度》,《新编中国哲学史》三卷下,第 667-668 页。
[102] 有关这一点的更为详细的讨论,可参考马恺之(Kai Marchal):《历史性、哲学与现代性的命运:劳思光的〈中国哲学史〉与列奥·施特劳斯》,收入刘国英等编:《万户千门任卷舒——劳思光先生八十华诞祝寿论文集》(香港:中文大学出版社,2010 年,第 217-255 页。
[103] 劳思光:《新编中国哲学史》一卷,第 310-311 页;劳思光:《中国文化路向问题的新检讨》,台北:东大图书股份有限公司,1993 年,第 6-9 页。
[104] 本杰明·史华慈:《思想的跨度与张力·中国思想史论集》,第 11 页。
[105] 陈启云:《“思想文化史学”论析》,《中国古代思想文化的历史论析》,第 15-16 页。
[106] 劳思光:《新编中国哲学史》一卷,第 11 页。
[107] 关子尹:《西方哲学史撰作中的分期与标名问题》,《语默无常:寻找定向中的哲学反思》,北京:北京大学出版社,2009 年,第 295 页。
[108] 不过,如果将劳氏对中国哲学史之脉络的梳理与唐君毅先生《中国哲学原论》诸篇(唐著诸书实为以问题为中心之中国哲学史)作一对比,我们大概很容易见出,劳书所建构之脉络的主观意味比较重。唐书虽亦以展示中国“哲学义理发展之线索为本”(唐君毅,《中国哲学原论·导论篇·自序》(台北:台湾学生书局,1980 年),第 1 页),然唐书似乎绝少涉及对各家哲学之理论效力的考虑、评判,而试图以某一具有世界意义之“永恒的哲学义理”为标准,视各不同时期之哲学理论为此“永恒的哲学义理”之不同形态,哲学史叙述之目的,乃“就哲学义理之表现于哲人之言之历史秩序,以见永恒的哲学义理之不同形态,而合以论述此哲学义理之流行”,而“既曰流行,则先后必有所异,亦必相续无间,以成其流,而其流亦当有其共同之所向”(唐君毅,《中国哲学原论·原教篇·自序》,北京:中国社会科学出版社,2006 年,第 4-5 页)。此即唐氏所谓“即哲学史以论哲学”,是以,对唐氏而言,面对史上诸哲学理论之差异,重要的不是衡定其理论效力之高下,而是求其“会通”之可能,以及次第发展之历史脉络。不过,这里仍须考虑的是,上述所谓具有世界意义之“永恒的哲学义理”如何确立?如何免除绝对主义或独断之讥?劳氏向来反对封闭之哲学体系的建构,而强调哲学思考的开放性,唐氏叙述哲学史之方式,想必亦非劳氏所愿接受者。
[109] 冯友兰:《三松堂自序》,第 195 页。
via:
- 中国哲学发展历程梳理
https://mp.weixin.qq.com/s/T6VCEJtVhVBAklnsLkWUqA - 一张表梳理中国哲学史丨珍藏版
https://mp.weixin.qq.com/s/a4KUGhojhL2kGL1_8Sws5g - 10 分钟了解中国哲学简史
https://mp.weixin.qq.com/s/gaWAQAwAsN73ztEkk0_SeA - 同样是写作《中国哲学史》,胡适、冯友兰和劳思光有何不同?
https://mp.weixin.qq.com/s/vmPcydn0wwRq-MrgzFLdPg
3202

被折叠的 条评论
为什么被折叠?



