乙撑双二硫代氨基甲酸酯(EBDC)杀菌剂转化成的乙撑硫脲(ETU)因其普遍存在及对人体的危害引起了广泛关注。虽然ETU诱导的神经毒性已有报道,但潜在的机制尚不清楚。
AbMole(http://www.abmole.cn/)精研抑制剂十年,最新的科研动态不断与您分享。本期与您分享的是:乙撑硫脲暴露通过破坏轴突生长和神经肌肉连接诱导斑马鱼神经行为毒性。
本研究提供了其在环境相关浓度下对斑马鱼的神经毒性作用的见解。
我们的研究结果表明,胚胎暴露于ETU会降低孵化率,并延迟某些虫的发育。此外,ETU处理显著降低了运动实验中的暗速。转录组分析显示,有丝分裂原活化蛋白激酶(MAPK)通路(mknk1, atf4, mapkapk3)的上调趋势暗示了运动神经元的变性,随后的形态学观察证实了这一点,在62.5 μg/L ETU组中,轴突长度和分支被截断。
然而,尽管p38 MAPK抑制剂(SB203580)的修复实验成功地改善了轴突退化,但它未能逆转运动行为。转录组数据的进一步探索揭示了突触前支架蛋白相关基因(pcloa, pclob, bsna)的不同表达,其下调可能损害神经肌肉连接(NMJ)。
因此,我们有理由怀疑ETU诱导的神经行为缺陷可能是MAPK通路和突触前蛋白共同作用的结果。考虑到这一点,我们强调了采取预防措施和早期干预的必要性易感暴露于ETU人群。

SB203580(Abmole,M1781,纯度>99%)是一种p38 MAPK抑制剂,IC50为0.3-0.5 μM,与SAPK3(106T)和SAPK4(106T)相比选择性低10倍,且抑制PKB磷酸化,IC50为3-5 μM。
https://www.abmole.cn/products/sb203580.html

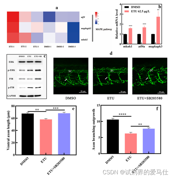
Fig. 4 ETU exposure at 62.5 μg/L retarded motoneuron axon growth through the mitogen-activated protein kinases (MAPK)pathway.
如热图(图4a)所示,转录结果显示MAPK信号通路中的关键基因(mknk1、atf4和mapkapk3)上调,这种趋势通过qRT-PCR得到证实(图4b)。此外,ETU在蛋白水平上显著增加磷酸化p38(p-p38)和磷酸化ERK(p-ERK)的表达(图4c)。MAPK信号通路已被证明与初级运动神经元生长有关。
为了验证运动神经元的异常,在受精后48小时下随机分选斑马鱼幼虫进行免疫染色,以评估初级运动神经元的生长情况。荧光图像显示,62.5 μg/L ETU对腹侧轴突的长度(图4d, e)和分支(图4d, f)的生长有10-14个体细胞范围的阻碍。
为了进一步验证MAPK信号通路在ETU诱导的轴突变异中的作用,采用选择性通路抑制剂(SB203580)。虽然SB203580在轴突长度和分支方面显著逆转了初级运动神经元的不良发育(图4d-f),但它未能挽救运动行为中的速度下降。
这些结果表明,尽管MAPK信号通路在ETU诱导的运动神经元变性中发挥了重要作用,但它并不是导致行为改变的单一原因。
鸣谢:Jingming Wang, et al. Journal of Environmental Sciences. 2022 Nov 29;137:108-119.
研究发现乙撑硫脲对斑马鱼的神经有毒性,通过MAPK通路影响轴突生长,SB203580虽能部分逆转轴突退化,但运动行为并未改善。突触前支架蛋白可能也参与了神经肌肉连接受损的过程。
106

被折叠的 条评论
为什么被折叠?



