生殖道内微生态环境对妇女健康、生殖功能、婴儿出生等都有重要的作用。微生物导致生殖道环境产生某些生化或炎症反应,生育期健康女性的阴道内有大量正常寄生菌,他们通过自身产生的粘附机制与阴道上皮细胞结合,生长于阴道粘膜表面。其菌群的平衡至关重要,其不仅影响着其中定殖微生物类群,也影响着阴道内环境。而一旦受到某些因素的影响,如体内雌激素含量的变化、致病菌的侵入、长期服用抗生素等,就会使阴道pH值发发生改变,破坏阴道的自然防护,其内部的菌群失衡,就会产生相应的疾病。
微基生物运用分子生物学结合高通量测序的方法,可以得到生殖道中绝大部分微生物的信息,并通过生信/统计分析,对大量数据进行处理和分析,找到在生殖道中与环境因子(抗生素使用、细菌性炎症等)相关的微生物群落组成,从而进行进一步的研究。
生殖道微生态分析流程

- 样品采集及运送:
新鲜样品:用无菌棉拭子,于女性阴道侧壁1/3处取阴道分泌物,将棉签置于无菌管中,保存于-80℃冰箱中
DNA样品:样品需求量:≥ 300 ng;样品浓度:≥ 10 ng/μL;样品纯度:OD260/280=1.8-2.0并确保DNA无降解
样品运送:干冰寄运
- 生信/统计分析

Bioinfor-statistic analysis
案例分析
标题:欧洲妇女产前和产后一段时间内阴道微生物的变化

研究领域:生殖道微生物
分析物种:细菌
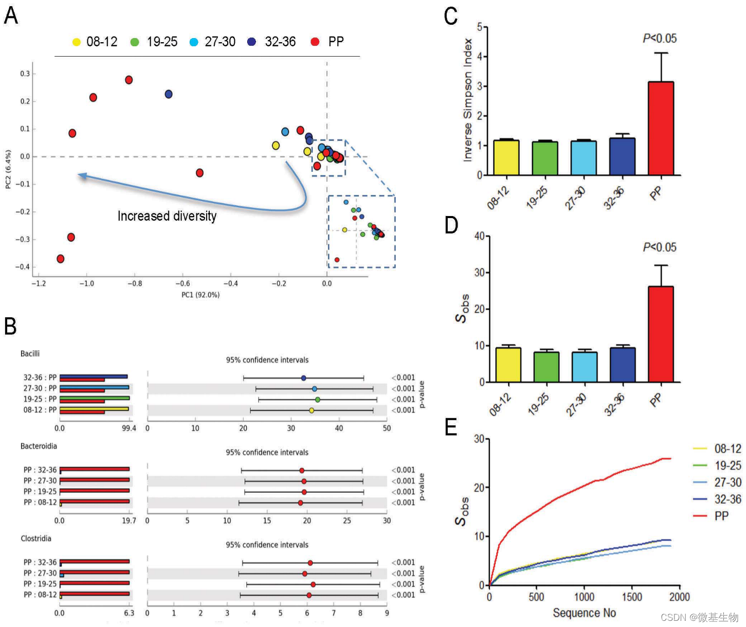
(1)细菌多样性在产后妇女的阴道中明显增加

(2)在怀孕8周一直到产后,阴道微生物的在种水平上的组成变化图

(3)在英国妇女中,从产前至产后的整个过程中,阴道微生物类群的变化图(不同颜色代表不同的细菌种类)

(4)主要微生物类群在不同人种之间的差异

参考文献:
MacIntyre, D. A., M. Chandiramani, Y. S. Lee, L. Kindinger, A. Smith, N. Angelopoulos, B. Lehne, S. Arulkumaran, R. Brown, T. G. Teoh, E. Holmes, J. K. Nicoholson, J. R. Marchesi and P. R. Bennett (2015). “The vaginal microbiome during pregnancy and the postpartum period in a European population.” Sci Rep 5: 8988.
生殖道微生态:影响与分析
生殖道微生态对妇女健康至关重要,正常的阴道菌群平衡预防炎症和疾病的发生。微基生物通过高通量测序和生信分析揭示微生物群落与环境因子的关联,研究产前产后阴道微生物变化,发现多样性和人种差异。
1万+

被折叠的 条评论
为什么被折叠?



