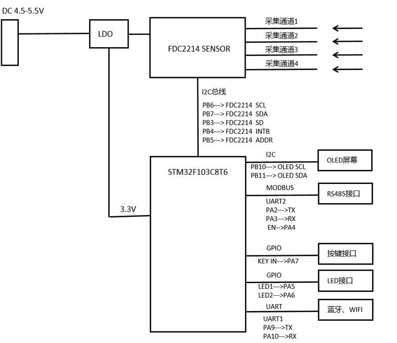
2.1 板载硬件架构
2.1.1 模块框图

2.1.2 核心组件清单

| 编号 | 器件 | 功能描述 |
| 1 | FDC2214 | 电容传感主芯片 |
| 2 | STM32F103C8T6 | 测量数据及传输 |
| 3 | 地址选择线 | 0x2A(默认)、可通过MCU设置 |
| 4 | 外部电源接口 | 5V输入 |
| MAX3485ESA | 485通信芯片 | |
| 6 | UART排针 | 可选配蓝牙、WIFI模块 |
2.2 电源电路设计
2.2.1 供电方案
| 供电方式 | 电压 | 适用场景 |
| 外部电源 | 5V直供 | 高精度测量 |
2.2.2 实测功耗数据
2.3 传感器接口设计
2.3.1 电极类型选择
| 类型 | 优点 | 缺点 |
| 平行板 | 线性度高 | 需固定间距 |
| 螺旋线圈 | 适合接近感应 | 灵敏度随距离衰减快 |
2.3.2 布线规范
- 线宽:≥0.3mm(减少电阻损耗)
- 间距:≥0.5mm(避免串扰)
- 其他可参考官方DATASHEET
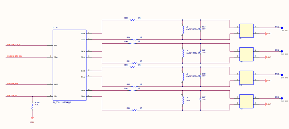
2.4 参考电路参数计算

电路图
根据以上设计调整L4及C67的值,DEMO板默认为18uH、33pF。
说明文档百度网盘地址:001-模块说明书
链接: https://pan.baidu.com/s/1yRxop3riYg7u2qzwYCgbVQ?pwd=zrff 提取码: zrff
2118

被折叠的 条评论
为什么被折叠?



