

当前,数据要素已快速融入国家生产、分配、流通、消费和社会服务管理等各环节,数据要素市场建设和管理事关国家发展和安全大局。
今年年初国家数据局的成立是继“数据二十条”初步搭建起我国数据基础制度体系之后,国家在体制机制和组织架构层面进一步完善数据要素基础制度的举措,旨在提高数据治理能力,统筹协调数据资源整合与利用,加快数据要素流动和释放数据要素价值,进一步让数据要素成为经济发展中的核心引擎。
神策数据最近出炉的微报告《国家数据局五大重点工作展望》梳理了国家数据管理发展不同阶段的特点,并对国家数据局未来可能的重点工作进行了展望。

报告认为,国家数据局未来可能的重点工作主要如下。
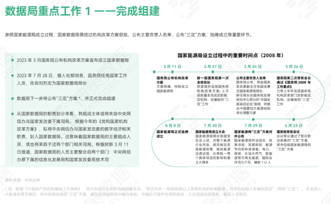
第一项重点工作是完成组建。参照国家能源局的成立过程,国家数据局需经过机构改革方案获批,公布主要负责人名单、公布“三定”方案,挂牌成立等重要环节。

第二项重点工作是加速制定基础政策制度。数字经济顶层设计已加速完善,更加细化具体的配套政策还有待出台。数据局将围绕“数据二十条”不断丰富完善数据要素各方面制度体系和配套政策,其中数据确权、交易流通、安全合规等方向的政策将加速落地。

第三项重点工作是制定数字中国、数字经济发展战略。《数字中国建设整体布局规划》明确,数字中国建设按照“2522”的整体框架进行布局;并提出,到 2025 年,基本形成横向打通、纵向贯通、协调有力的一体化推进格局;到 2035 年,数字化发展水平进入世界前列,数字中国建设取得重大成就。国家数据局将为实现《规划》中设定的中短期、长期目标研究制定细类领域的战略规划。

第四项重点工作是各地数据管理部门协调管理。2018 年起,我国部分省市已经陆续成立了大数据局,承担地方大数据建设、管理和服务等职责。国家数据局将在全国层面进一步激励数据采集和开发利用,加快完善数据基础制度,健全规制政策,完善协同监管机制。

第五项工作是促进数据要素市场发展。国家数据局的成立标志着我国数据要素市场建设与发展中监管职能与机构的确立,表明数据要素市场的规范发展进入快速通道,必将推动我国数据交易所的健康良性发展,促进数据交易规模快速增加。

更多干货请点击下方小程序卡片,或文末“阅读原文”下载完整版报告
✎✎✎
【更多内容】

▼ 点击“阅读原文”,免费下载完整版报告
241

被折叠的 条评论
为什么被折叠?



