必读内容📖
1️⃣ 什么!不知道如何改进模型⁉️ 本专栏中的每一篇文章所使用的模块均包含详细的模块分析、原理讲解、个人总结、多种改进方式以及完整的修改流程,所有改进100%可直接运行,性价比极高。
2️⃣ 找不到合适的模块⁉️ 所有改进点均为近三年顶会,顶刊提出的先进算法,将其融入到YOLOv9中,并进行二次创新,新颖度高,创新度高,能够适应不同的任务场景。
3️⃣ 不确定自己改进的步骤、结果是否正确⁉️ 订阅专栏即可进群享受模型训练、模型改进、论文写作、投稿选刊,从入门到论文的各种答疑内容,非常适合新手。
4️⃣ 团队内发表数篇SCI论文,熟悉完整的发表流程,已帮助多名同学成功发表论文。
专栏内容每周更新3-5篇,专栏实时评分96,质量保证。专栏价格会随着文章数量的增加而增加,早订阅早优惠~
前30人限时优惠69.9! 一次订阅,永久使用! 🎫 可开发票用于报销。
提及的方法同样适用于YOLOv9的分类、检测和分割等任务,并且由于YOLOv7的文件结构和YOLOv9基本一致,所有在YOLOv9上的相关改进方法同样适用于YOLOv7。此外,想看哪个模块的复现,也可以直接私信我~
YOLOv9模型结构🌟
YOLOv9改进目录一览(持续更新中ing🚀)

项目介绍
在大家购买专栏后,加入学习群便可获得全部的程序文件,下方仅为列出的部分文件截图。在获取到文件后,只需按照将程序放在个人项目中即可运行,训练。群内有我录制的关于如何改进模型的视频,方便大家下载学习。可自行组合成不同的模块,实现针对你数据集的有效涨点。

项目环境版本如下(按照个人硬件配置即可)
- Python:3.8.10
- PyTorch:1.8.1
- CUDA:11.1
- 编辑器:VS Code
1、目标检测:YOLOv9训练自己的数据集(从代码下载到实例测试)
2、语义分割:YOLOv9的分割模型训练自己的数据集(从代码下载到实例测试)
3、使用AutoDL训练YOLO等计算机视觉网络模型(AutoDL+Xftp+VS Code),附详细操作步骤
4、YOLOv9目标检测模型性能评价指标详解,涉及混淆矩阵、F1-Score、IoU、mAP、参数量、计算量等,一文打尽所有评价指标
5、YOLOv9模型应用过程中的报错处理及疑问解答,涉及环境搭建、模型训练、模块改进、论文写作
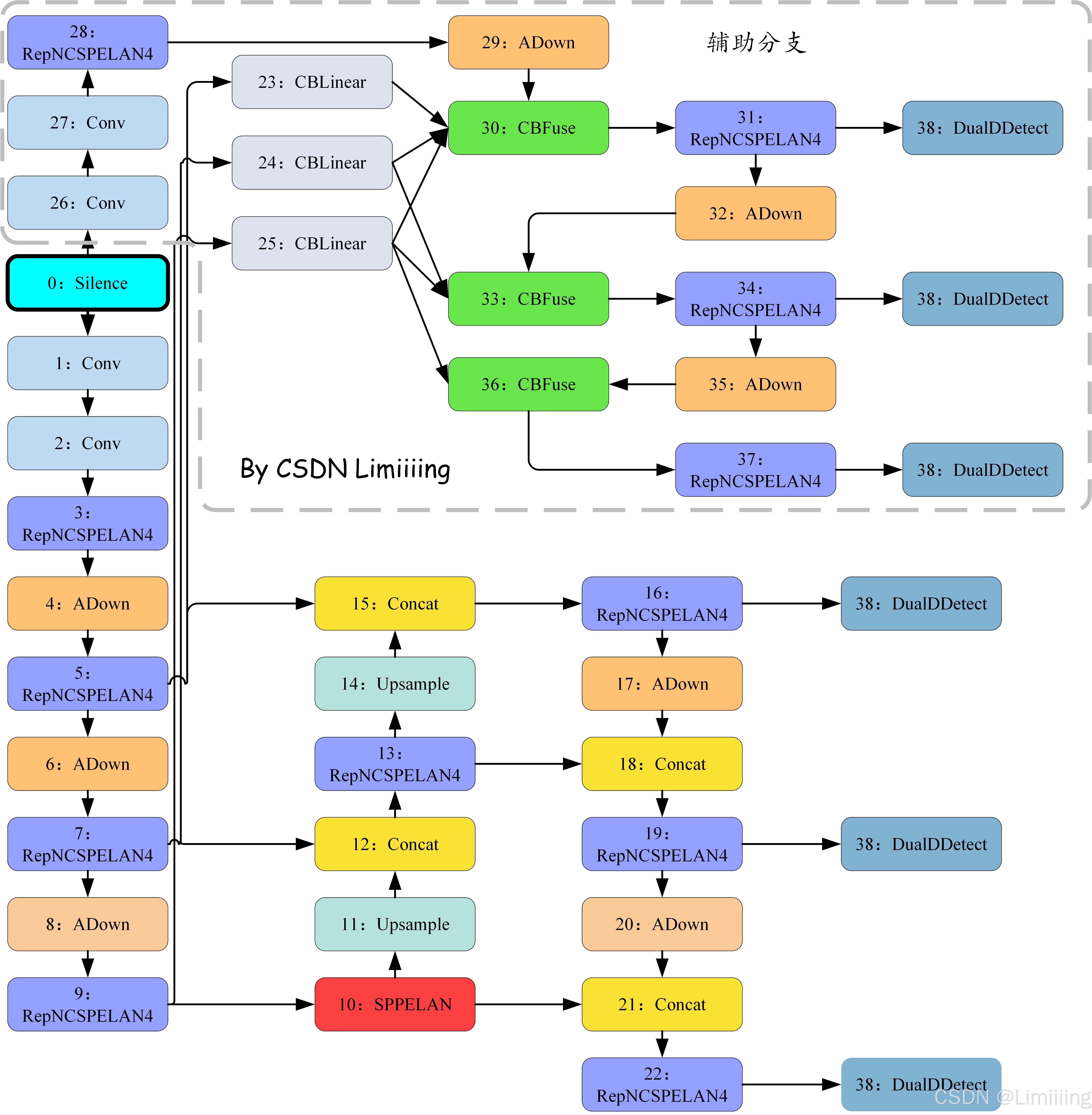
6、YOLOv9改进前必看 - YAML模型配置文件详细解读(再也不用担心通道数不匹配) 附网络结构图
7、YOLOv9训练前的准备,将数据集划分成训练集、测试集验证集(附完整脚本及使用说明)
8、YOLOv9改进入门篇 | 手把手讲解改进模块如何实现高效涨点,以SimAM注意力模块为例
1、论文必备 - 绘制YOLOv9模型在训练过程中,精准率,召回率,mAP_0.5,mAP_0.5:0.95,以及各种损失的变化曲线
2、论文必备 - YOLOv9输出模型每一层的耗时和GFLOPs,深入比较每一层模块的改进效果
3、论文必备 - YOLOv9热力图可视化,支持指定模型,指定显示层,设置置信度,以及10种可视化实现方式
4、论文必备 - YOLOv9统计数据集中大、中、小目标数量,附完整代码和详细使用步骤
5、论文必备 - YOLOv9训练前一键扩充数据集,支持9种扩充方法,支持图像和标签同步扩充
6、论文必备 - YOLOv9计算COCO指标和TIDE指标,小目标检测必备,更全面的评估和指导模型性能,包含完整步骤和代码
1、YOLOv9改进策略【卷积层】| 利用MobileNetv4中的UIB、ExtraDW优化RepNCSPELAN4
2、YOLOv9改进策略【卷积层】| CVPR-2023 SCConv:即插即用,减少冗余计算并提升特征学习
3、YOLOv9改进策略【卷积层】| GnConv:一种通过门控卷积和递归设计来实现高效、可扩展、平移等变的高阶空间交互操作
4、YOLOv9改进策略【卷积层】| HWD,引入Haar小波变换到下采样模块中,减少信息丢失
5、YOLOv9改进策略【卷积层】| AKConv: 具有任意采样形状和任意参数数量的卷积核
6、YOLOv9改进策略【卷积层】| 引入Dynamic Snake Convolution动态蛇形卷积,改进RepNCSPELAN4
1、YOLOv9改进策略【Conv和Transformer】| Conv2Former通过卷积调制操作简化自注意力机制,获取全局信息
2、YOLOv9改进策略【Conv和Transformer】| Bottleneck Transformers 简单且高效的自注意力模块
3、YOLOv9改进策略【Conv和Transformer】| AssemFormer 结合卷积与 Transformer 优势,弥补传统方法不足
1、YOLOv9改进策略【模型轻量化】| MoblieNetV3:基于搜索技术和新颖架构设计的轻量型网络模型
2、YOLOv9改进策略【模型轻量化】| GhostNetV2:利用远距离注意力增强廉价操作
3、YOLOv9改进策略【模型轻量化】| 利用PP-LCnet改进RepNCSPELAN4
4、YOLOv9改进策略【模型轻量化】| ShufflenetV2,通过通道划分构建高效网络
5、YOLOv9改进策略【模型轻量化】| 使用 MoblieOne 模块,引入结构重参数化,提高模型检测效率
1、YOLOv9改进策略【注意力机制篇】| 引入Shuffle Attention注意力模块,增强特征图的语义表示
2、YOLOv9改进策略【注意力机制篇】| 添加SE、CBAM、ECA、CA、Swin Transformer等注意力和多头注意力机制
3、YOLOv9改进策略【注意力机制篇】| 引入SimAM注意力模块(一个简单的,无参数的卷积神经网络注意模块)
4、YOLOv9改进策略【注意力机制篇】| 引入MobileNetv4中的Mobile MQA,提高模型效率
5、YOLOv9改进策略【注意力机制篇】| PSA极化自我关注: 实现高质量像素回归
6、YOLOv9改进策略【注意力机制篇】| GAM全局注意力机制: 保留信息以增强通道与空间的相互作用
7、YOLOv9改进策略【注意力机制篇】| MCAttention 多尺度交叉轴注意力
8、YOLOv9改进策略【注意力机制篇】| 2024 SCSA-CBAM 空间和通道的协同注意模块
9、YOLOv9改进策略【注意力机制篇】| CVPR2024 CAA上下文锚点注意力机制
10、YOLOv9改进策略【注意力机制篇】| 2024 SCI TOP FCAttention 即插即用注意力模块,增强局部和全局特征信息交互
11、YOLOv9改进策略【注意力机制篇】| EMA 即插即用模块,提高远距离建模依赖
12、YOLOv9改进策略【注意力机制篇】| NAM 即插即用模块,重新优化通道和空间注意力
13、YOLOv9改进策略【注意力机制篇】| 蒙特卡罗注意力(MCAttn)模块,提高小目标的关注度
1、YOLOv9改进策略【损失函数篇】| 利用MPDIoU,加强边界框回归的准确性
2、YOLOv9改进策略【损失函数篇】| Slide Loss,解决简单样本和困难样本之间的不平衡问题
3、YOLOv9改进策略【损失函数篇】| 替换激活函数为Mish、MetaAconC、FReLU、PReLU、Swish
4、YOLOv9改进策略【损失函数篇】| 引入Soft-NMS,提升密集遮挡场景检测精度,包括GIoU-NMS、DIoU-NMS、CIoU-NMS、SIoU-NMS、 EIou-NMS
6、YOLOv9改进策略【损失函数篇】| Shape-IoU:考虑边界框形状和尺度的更精确度量
7、YOLOv9改进策略【损失函数篇】| 2024 引进Focaler-IoU损失函数 加强边界框回归
8、YOLOv9改进策略【损失函数篇】| NWD损失函数,提高小目标检测精度
9、YOLOv9改进策略【损失函数篇】| Varifocal Loss,解决密集目标检测器训练中前景和背景类别间极端不平衡的问题
10、YOLOv9改进策略【损失函数篇】| WIoU v3:针对低质量样本的边界框回归损失函数
1、YOLOv9改进策略【Neck】| 使用CARAFE轻量级通用上采样算子
2、YOLOv9改进策略【Neck】| GSConv+Slim Neck:混合深度可分离卷积和标准卷积的轻量化网络设计
3、YOLOv9改进策略【Neck】| 有效且轻量的动态上采样算子:DySample
1、YOLOv9改进策略【SPPF】| SimSPPF,简化设计,提高计算效率
2、YOLOv9改进策略【SPPF】| AIFI : 基于Transformer的尺度内特征交互,在降低计算成本的同时提高模型的性能
6309





