假设你正在研究一种罕见疾病,通过临床试验收集了部分患者的检测数据。你发现,这些数据似乎符合某种概率分布,但你并不清楚分布的具体参数。
此时,你该如何利用这些有限的样本数据,推断出最合理的参数值呢?
这正是极大似然估计(MLE)大显身手的地方!MLE 是一种基于概率模型的参数估计方法,它通过寻找让观测数据出现概率最大的参数值,来推断总体参数。
这种方法不仅在统计学中有着悠久的历史,还在机器学习、数据分析等领域被广泛应用。
今天,我们将从基础概念讲起,逐步深入到手动推导过程,帮助你真正理解 MLE 的原理。
一、MLE的初步理解
在深入探讨极大似然估计之前,我们先来澄清一个常见的概念混淆:似然(Likelihood)和概率(Probability)。
假设你正在抛一枚硬币,想知道它正面朝上的概率 p。
如果你已经知道硬币是公平的,即 p=0.5,那么抛 10 次硬币,出现 6 次正面的概率可以通过二项分布公式计算出来,这就是概率的问题—已知参数,求结果出现的可能性。
但反过来,如果不知道硬币是否公平,而是通过抛 10 次硬币,观察到 6 次正面,此时你想推断硬币正面朝上的概率 p。
这个问题就变成了似然的问题—已知结果,求参数的可能性。
似然函数的核心作用是衡量参数取某个值时,观测数据出现的可能性大小。换句话说,似然函数告诉我们,在不同的参数假设下,观测到当前数据的“合理性”有多高。
理解了似然的概念后,极大似然估计的定义就变得很直观了:选择让观测数据出现概率最大的参数值。
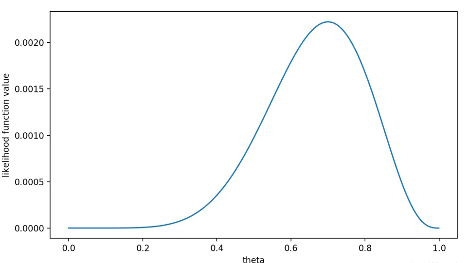
为了更形象地理解这一点,我们来看一个简单的例子。假设你抛了 10 次硬币,观察到 6 次正面。
我们可以画出似然函数的图像,横轴是硬币正面朝上的概率 p(从 0 到 1),纵轴是似然值(即在不同 p 下,观察到 6 次正面的概率)。
从图中可以看出,当 p 接近 0.6 时,似然值达到最大。因此,极大似然估计的结果就是 p=0.6。
这似乎符合我们的直觉:既然观察到 6 次正面,那么硬币正面朝上的概率很可能接近 0.6。
二、数学基础回顾
在深入推导极大似然估计之前,我们需要复习一些数学基础知识,特别是概率分布、对数函数和导数。
2.1 概率分布
概率分布是描述随机变量取值规律的数学模型。常见的概率分布包括:
-
二项分布:用于描述在固定次数的独立试验中,成功次数的概率分布。例如,抛硬币 10 次,正面朝上的次数服从二项分布。
-
正态分布:自然界中许多连续型随机变量都服从正态分布,如身高、体重等。它具有对称性、均值和方差等特性。
这些概率分布的参数决定了分布的形状。例如,二项分布的参数是成功概率 ppp,正态分布的参数是均值 μ\muμ 和方差 σ2\sigma^2σ2。极大似然估计的任务就是通过样本数据推断这些参数。
2.2 对数、导数
对数函数和导数在极大似然估计中扮演着重要角色。
📌 对数函数具有简化乘法运算的特性,即
log(ab)=log(a)+log(b) \log(ab) = \log(a) + \log(b) log(ab)=log(a)+log(b)
在似然函数中,我们经常需要计算多个概率的乘积,取对数后可以将乘法转化为加法,简化计算。
📌 导数用于寻找函数的极值。通过求导数并令其为零,我们可以找到函数的最大值或最小值。
在极大似然估计中,我们需要通过求导数来找到让似然函数(或对数似然函数)达到最大值的参数。
三、MLE的推导步骤
现在,我们已经具备了必要的基础知识,接下来将详细介绍极大似然估计的推导过程。
为了便于理解,我们将通过具体的例子逐步展开。
3.1 似然函数的构建
假设我们有一组样本数据 X={ x1,x2,…,xn}X = \{x_1, x_2, \ldots, x_n\}X={ x1,x2,…,xn},这些数据服从某个已知的概率分布,但分布的参数未知。我们的目标是通过这些样本数据推断出参数 θ\thetaθ。<

最低0.47元/天 解锁文章
2216

被折叠的 条评论
为什么被折叠?



