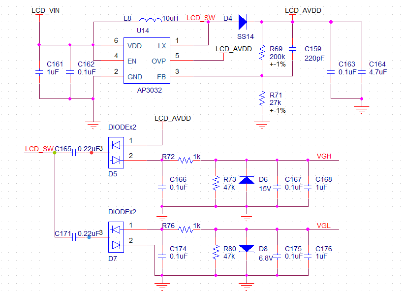
LCD液晶屏驱动电路需要多个电压,有VDD、AVDD、VGH、VGL、VCOM,电压范围和推荐值屏幕手册会给出。

LCD_VIN是3.6~5V,经过DC/DC burst升压得到LCD_AVDD,LCD_AVDD为LCD需要的模拟电压,根据LCD实际情况调整FB脚电压确定,这里假设是10V。
VGH是LCD的开关管的开启电压,假设这里需要15V,VGL是LCD开关管的关闭电压,假设这里需要-6.8V。
这里比较有意思的是VGH和VGL的产生。

绿、红、蓝三个节点的波形:

绿点为开关电源的开关波形,红点为绿点向上偏移10V,蓝点为绿点向下偏移10V。
绿点的电压就不分析了,开关波形。
红点波形生成过程:
当绿点“低电平”,LCD_AVDD通过二极管D5(1-3)对C165充电,经过若干周期,C165两端电压约为LCD_AVDD,红点“低电平”。
当绿点”高电平“,根据电容两端电压不能突变,可以知道红点出现”高电平“,此时红点电压比LCD_AVDD高,二极管1-3断开,二极管3-2导通,C165放电。
蓝点波形生成过程:
当绿点“高电平”,此时通过二极管3-2对C171充电,经过若干周期,C171两端电压约为绿点”高电平“即LCD_AVDD,蓝点”高电平“。
当绿点”低电平“,根据电容两端电压不能突变,可以知道蓝点出现”低电平“,此时蓝点电压比GND低,二极管3-2断开,二极管1-3导通,C171放电。
在VGH和VGL轻负载的条件下,红点和蓝点经过RC整流可以维持在20V和-10V,并经过稳压管钳压得到目标电压。
此升压和反压电路只能在轻负载条件下。
1、稳压管D6、D8可以省略,调节分压电阻得到目标电压。
2、电容C165、C171容值不固定,可以根据实际调整,100nF、1uF都可以。容值能满足每周期冲入的电量就可以,太大了没有意义。

2万+

被折叠的 条评论
为什么被折叠?



