Instruct Model
“bos_token_id”: 151643,
“eos_token_id”: 151645, //instruct model的eos_token_id修改为<|im_end|>, base model本来都是<end_of_text>
解密1:ChatTemplate and Function Call
{%- if tools %} #是否存在工具类,在对话最开始提供
{
{- '<|im_start|>system\n' }}
{%- if messages[0]['role'] == 'system' %}
{
{- messages[0]['content'] }}
{%- else %}
{
{- 'You are Qwen, created by Alibaba Cloud. You are a helpful assistant.' }}
{%- endif %}
{
{- "\n\n# Tools\n\nYou may call one or more functions to assist with the user query.\n\nYou are provided with function signatures within <tools></tools> XML tags:\n<tools>" }}
{%- for tool in tools %}
{
{- "\n" }}
{
{- tool | tojson }}
{%- endfor %}
{
{- "\n</tools>\n\nFor each function call, return a json object with function name and arguments within <tool_call></tool_call> XML tags:\n<tool_call>\n{\"name\": <function-name>, \"arguments\": <args-json-object>}\n</tool_call><|im_end|>\n" }}
{%- else %} #正常对话第一步走这个流程
{%- if messages[0]['role'] == 'system' %}
{
{- '<|im_start|>system\n' + messages[0]['content'] + '<|im_end|>\n' }}
{%- else %}
{
{- '<|im_start|>system\nYou are Qwen, created by Alibaba Cloud. You are a helpful assistant.<|im_end|>\n' }}
{%- endif %}
{%- endif %}
{%- for message in messages %} #遍历多轮对话信息
{%- if (message.role == "user") or (message.role == "system" and not loop.first) or (message.role == "assistant" and not message.tool_calls) %}
{
{- '<|im_start|>' + message.role + '\n' + message.content + '<|im_end|>' + '\n' }}
{%- elif message.role == "assistant" %}
{
{- '<|im_start|>' + message.role }}
{%- if message.content %}
{
{- '\n' + message.content }}
{%- endif %}
{%- for tool_call in message.tool_calls %}
{%- if tool_call.function is defined %}
{%- set tool_call = tool_call.function %}
{%- endif %}
{
{- '\n<tool_call>\n{"name": "' }}
{
{- tool_call.name }}
{
{- '", "arguments": ' }}
{
{- tool_call.arguments | tojson }}
{
{- '}\n</tool_call>' }}
{%- endfor %}
{
{- '<|im_end|>\n' }}
{%- elif message.role == "tool" %}
{%- if (loop.index0 == 0) or (messages[loop.index0 - 1].role != "tool") %}
{
{- '<|im_start|>user' }}
{%- endif %}
{
{- '\n<tool_response>\n' }}
{
{- message.content }}
{
{- '\n</tool_response>' }}
{%- if loop.last or (messages[loop.index0 + 1].role != "tool") %}
{
{- '<|im_end|>\n' }}
{%- endif %}
{%- endif %}
{%- endfor %}
{%- if add_generation_prompt %} #一般需要add_generation_prompt=True,直到模型输出eos_token
{
{- '<|im_start|>assistant\n' }}
{%- endif %}
解密2: Qwen的tokenizer底层原理,word2id的映射关系
'<|im_start|>system\nYou are Qwen, created by Alibaba Cloud. You are a helpful assistant.<|im_end|>\n<|im_start|>user\nGive me a short introduction to large language model.<|im_end|>\n<|im_start|>assistant\n
['<|im_start|>', 'system', 'Ċ', 'You', 'Ġare', 'ĠQ', 'wen', ',', 'Ġcreated', 'Ġby', 'ĠAlibaba', 'ĠCloud', '.', 'ĠYou', 'Ġare', 'Ġa', 'Ġhelpful', 'Ġassistant', '.','<|im_end|>', 'Ċ', '|im_start|>', 'user', 'Ċ', 'Give', 'Ġme', 'Ġa', 'Ġshort', 'Ġintroduction', 'Ġto', 'Ġlarge', 'Ġlanguage', 'Ġmodel', '<|im_end|>','Ċ', '<|im_start|>', 'assistant', 'Ċ']
tensor([[151644, 8948, 198, 2610, 525, 1207, 16948, 11, 3465,553, 54364, 14817, 13, 1446, 525, 264, 10950, 17847,13, 151645, 198, 151644, 872, 198, 35127, 752, 264,2805, 16800, 311, 3460, 4128, 1614, 13, 151645, 198,151644, 77091, 198]])
疑问1:Ċ代表什么,似乎代表所有\n,空格等间隔符," You",“You”,"\nYou"的分词结果均不一致
tokenize分词结果解析:“i love You” [‘i’, ‘Ġlove’, ‘ĠYou’]
“i loveYou”[‘i’, ‘Ġlove’, ‘You’]
“I love\nYou”[‘I’, ‘Ġlove’, ‘Ċ’, ‘You’]
You的id为2610,而ĠYou为1446,不存在“ You”,"\nYou"的token,而分别用’Ċ’'Ġ’代替,tokenizer的分词流程和原理是什么呢?
首先tokenizer由normalizers,pre_tokenizers,model and post_tokenizers四部分组成,这部分基础可以参考huggingface-tokenizer doc
normalizer:NFC
NFC是“组合形式”(Canonical Composition),它将字符表示为其最“复合”的形式。
这意味着,如果一个字符可以通过Unicode中的组合规则由两个或更多的字符组合而成,那么在NFC中,这个字符就会被表示为一个单独的复合字符。
pre_tokenizer:Split and ByteLevel
通过Split组件,将文本分解成单词、缩写、数字和标点符号等基本单元。
通过ByteLevel组件,处理Unicode字符,确保多字节字符被正确识别。
model: ByteLevel BPE
post_processor: ByteLevel
code流程:PreTrainedTokenizer的tokenize方法会调用QwenTokenizer重写的_tokenize方法,处理BPE分词和special token的合并
解密3: tie_word_embeddings的实现
对于小参数模型,为了让中间的Decoder Layer占比提高,可以将nn.Embedding层和lm_head使用相同的权重矩阵
nn.Embedding是用于快速检索token_id->token_embedding的矩阵,形状为vocab_sizehidden_size
lm_head是token分类的预测头,形状为hidden_sizevocab_size
self.lm_head = nn.Linear(config.hidden_size, config.vocab_size, bias=False)
self.embed_tokens = nn.Embedding(config.vocab_size, config.hidden_size, self.padding_idx)
本例中vocab_size为151936,tokenizer预设了151664个,留了很多可以作下游special token 做SFT微调
在Qwen2ForCausalLM中定义:self._tie_or_clone_weights(output_embeddings, self.get_input_embeddings())
可以看到在torch下权重是浅克隆,参数更新对两头都有效
def _tie_or_clone_weights(self, output_embeddings, input_embeddings):
"""Tie or clone module weights depending of whether we are using TorchScript or not"""
if self.config.torchscript:
output_embeddings.weight = nn.Parameter(input_embeddings.weight.clone())
else:
output_embeddings.weight = input_embeddings.weight
if getattr(output_embeddings, "bias", None) is not None:
output_embeddings.bias.data = nn.functional.pad(
output_embeddings.bias.data,
(
0,
output_embeddings.weight.shape[0] - output_embeddings.bias.shape[0],
),
"constant",
0,
)
if hasattr(output_embeddings, "out_features") and hasattr(input_embeddings, "num_embeddings"):
output_embeddings.out_features = input_embeddings.num_embeddings
解密4: Qwen2ForCausalLM的forward函数
这里对Qwen2Model基础模型的forward暂时不深入讨论
""" 入参说明
input_ids: torch.LongTensor = None,
attention_mask: Optional[torch.Tensor] = None,
position_ids: Optional[torch.LongTensor] = None, [0-n_positions-1]位置索引
past_key_values: Optional[List[torch.FloatTensor]] = None,#Pre-computed hidden-states in attention for KV cached
inputs_embeds: Optional[torch.FloatTensor] = None, #没啥用,不想用look up embedding
labels: Optional[torch.LongTensor] = None, #[0-vocab_size]或者-100的整数token_id作为label,其中-100在交叉熵损失函数中是忽略的
use_cache: Optional[bool] = None,
output_attentions: Optional[bool] = None,
output_hidden_states: Optional[bool] = None, #whether or not to return hidden of all layers
return_dict: Optional[bool] = None, #return ModelOutput class
cache_position: Optional[torch.LongTensor] = None, #position_id not affected by padding
num_logits_to_keep: int = 0, # hidden_states[:, -num_logits_to_keep:, :] 只计算最后num个token的预测结果,在生成阶段一般取1来降低显存占用
**loss_kwargs,
"""
首先Qwen2ForCausalLM调用Qwen2Model的forward函数,入参基本和上述内容一致,获得多层处理后的hidden_states
参数说明
seq_len:39, hidden_size=896, layer=24
last_hidden_state和hidden_state表示最后一层和所有层的hidden,但是这里我的output_hidden_states=False
past_key_values存放了24层Attention Block里面的Key_list, value_list, 形状为batch, n_head,n_token, d_head,list长度为24
num_logits_to_keep设置为1,只计算最后一个token的预测结果,形状为batch, 1, vocab_size

得到的BaseModelOutputWithPast包含上述内容,其中last_hidden_state通过lm_head投影得到一组logits,表示tokens的预测概率分布

如果入参中包含labels,则会计算loss用于模型训练
labels (torch.LongTensor of shape (batch_size, sequence_length), optional):
Labels for computing the masked language modeling loss. Indices should either be in [0, ..., config.vocab_size] or -100 (see input_ids docstring). Tokens with indices set to -100 are ignored (masked), the loss is only computed for the tokens with labels in [0, ..., config.vocab_size].
输入labels, input_ids->hidden_states->logits,即可采用交叉熵损失函数计算分类loss
值得注意地,在LLM的训练过程中,每个token的下一个token就是该token的标签,所以这是一种自监督损失函数,只需要确定mask attention不产生信息泄露即可训练
调用:model(input_ids=model_inputs.data['input_ids'],attention_mask = model_inputs.data['attention_mask'],labels = model_inputs.data['input_ids'])
def ForCausalLMLoss(
logits, labels, vocab_size: int, num_items_in_batch: int = None, ignore_index: int = -100, **kwargs
):
# Upcast to float if we need to compute the loss to avoid potential precision issues
logits = logits.float()
# Shift so that tokens < n predict n
shift_logits = logits[..., :-1, :].contiguous()
shift_labels = labels[..., 1:].contiguous()
##这两行代码将 logits 和 labels 进行平移操作。在因果语言模型中,模型需要预测下一个词,因此对于每个位置 i,模型的输入是词 i,目标是预测词 i+1。通过将 logits 和 labels 平移一位,我们可以确保模型的输出(logits)与正确的目标标签(labels)对齐。
## 这样logits保留前n-1位,labels保留后n-1位
# Flatten the tokens
shift_logits = shift_logits.view(-1, vocab_size)
shift_labels = shift_labels.view(-1)
# Enable model parallelism
shift_labels = shift_labels.to(shift_logits.device)
loss = fixed_cross_entropy(shift_logits, shift_labels, num_items_in_batch, ignore_index, **kwargs)
return loss

显然labels保留了后面的n-1个,logits保留了前面的n-1个,自监督是LLM训练的基础
解密5:Qwen2网络模型结构
Qwen网络结构总览图,来自B站UP主良睦路程序员绘制的网络结构我觉得很清晰,不过UP主绘制的是LLAMA的网络,但是Qwen和LLAMA的网络结构可以说是一模一样




Qwen2 0.5B版本
Qwen2ForCausalLM(
(model): Qwen2Model(
(embed_tokens): Embedding(151936, 896)
(layers): ModuleList(
(0-23): 24 x Qwen2DecoderLayer(
(self_attn): Qwen2Attention(
(q_proj): Linear(in_features=896, out_features=896, bias=True)
(k_proj): Linear(in_features=896, out_features=128, bias=True) #Group size=7
(v_proj): Linear(in_features=896, out_features=128, bias=True)
(o_proj): Linear(in_features=896, out_features=896, bias=False)
(rotary_emb): Qwen2RotaryEmbedding()
)
(mlp): Qwen2MLP(
(gate_proj): Linear(in_features=896, out_features=4864, bias=False)
(up_proj): Linear(in_features=896, out_features=4864, bias=False)
(down_proj): Linear(in_features=4864, out_features=896, bias=False)
(act_fn): SiLU()
)
(input_layernorm): Qwen2RMSNorm((896,), eps=1e-06)
(post_attention_layernorm): Qwen2RMSNorm((896,), eps=1e-06)
)
)
(norm): Qwen2RMSNorm((896,), eps=1e-06)
(rotary_emb): Qwen2RotaryEmbedding()
)
(lm_head): Linear(in_features=896, out_features=151936, bias=False)
)
解密6: Qwen2RotaryEmbedding()细节原理
首先提一下苏剑林博客的正余弦绝对位置编码的基础概念

容易看出,对于不同的token position k, 存在一个正余弦交替的位置编码向量代表这个token的绝对位置信息;使用正余弦交替具备一定的推导规律和[-1,1]的上下界,在早期比较常用;
疑惑1:
d i v _ t e r m = 1000 0 − 2 i / d ∗ k div\_term = 10000^{-2i/d}*k div_term=10000−2i/d∗k代表什么,base选择10000的好处在哪里?
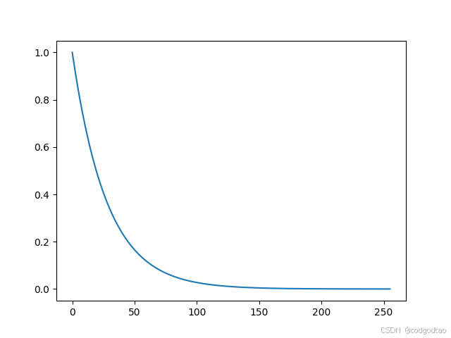
首先 1000 0 − 2 i / d 10000^{-2i/d} 10000−2i/d随着位置编码维度的趋近于 d / 2 d/2 d/2,这个负幂指数函数是单调递减的,例如d_model=512时,结果如下:

即 s i n ( k ∗ d i v _ t e r m ) sin(k*div\_term) sin(k∗div_term)或 c o s ( k ∗ d i v _ t e r m ) cos(k*div\_term) cos(k∗div_term)都是一个开始变化大,结尾变化小(低维高频、高频低维)的编码分布,如k=10的位置编码结果如下:

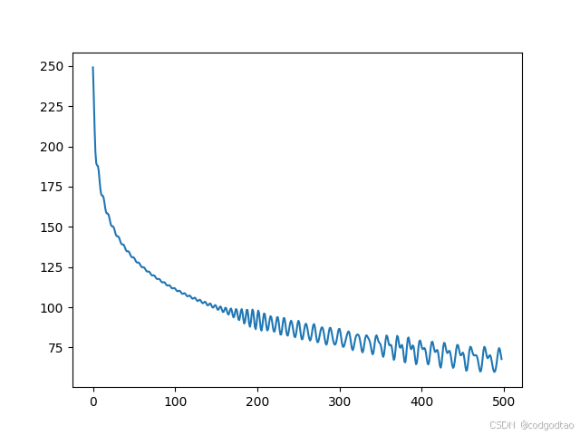
k=300的位置编码结果如下:

可以看到这种正余弦位置编码具备良好的数据范围,编码的向量存在低维高频、高维低频的信息分布;接下来分析位置编码的“远程衰减性”,即位置编码内积运算的结果应该和toknes之间的距离负相关,越远的tokens位置编码相似度越低,在Transformer中可以让模型更多关注“局部注意力”;
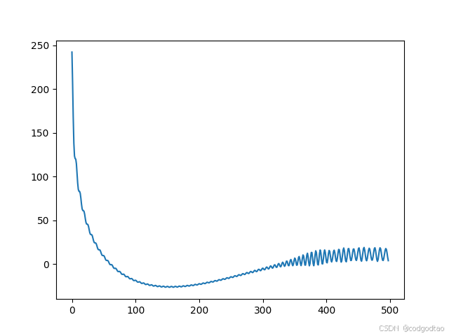
下图为k=1的位置编码与k=2-500位置编码的内积运算结果,显然满足远程衰减性质

综上,回顾刚刚提出的 1000 0 − 2 i / d 10000^{-2i/d} 10000−2i/d中base=10000的原因,其实主要是长度覆盖范围的问题,base过低如等于100时,

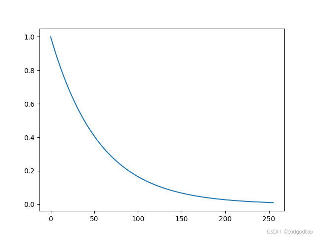
曲线明显更加平滑了,原来k=10的位置编码如下:

每个位置的位置编码的波长变得更加平滑,不同位置的位置编码间,波长差异明显减小了;在通过选择较大的base可以保证不同位置之间的波长差异足够大,从而使得即使是在很长的序列中,相邻位置也能有明显的区别。这样做的目的是为了确保模型能够区分出不同位置的token,即使它们相隔很远。
比较大的base, b a s e − 2 i / d base^{-2i/d} base−2i/d曲线比较sharp,可以防止短周期内出现重复的位置信息,从而保障了长度衰减能力,base=100的时候,长度衰减能力很快就会失效,因为sin cos的周期性在相邻区间产生了相似的位置编码

# sincos位置编码的简单实现
class PositionalEncoding(nn.Module):
def __init__(self, d_model, dropout=0.1, max_len=5000):
super(PositionalEncoding, self).__init__()
self.dropout = nn.Dropout(p=dropout)
pe = torch.zeros(max_len, d_model)
position = torch.arange(0, max_len, dtype=torch.float).unsqueeze(1)
div_term = torch.exp(torch.arange( #0-d/2-1范围的, 0,2,4,6...的2i或2i+1维度分量的div_term
0, d_model, 2).float() * (-math.log(base) / d_model))
pe[:, 0::2] = torch.sin(position * div_term) #max_len, d_model//2 一次赋值所有sin的内容
pe[:, 1::2] = torch.cos(position * div_term) #max_len, d_model//2 一次赋值所有cos的内容
pe = pe.unsqueeze(0).transpose(0, 1) #max_len, 1, d_model
self.register_buffer('pe', pe)
def forward(self, x):
"""
x: [seq_len, batch_size, d_model]
"""
x = x + self.pe[:x.size(0), :]
return self.dropout(x)
Rope的原理
复数是数学中一种基本的数类型,它们由实数和虚数单位 ( i ) 组成,其中 ( i ) 定义为 ( i^2 = -1 )。一个复数通常写作 ( a + bi ),这里 ( a ) 和 ( b ) 是实数,( a ) 被称为复数的实部,而 ( b ) 被称为复数的虚部。

一个复数表示 e i θ e^{i\theta} eiθ,基于欧拉公式可以得到其相应的旋转坐标表示

基于上述有关复数、极坐标和欧拉公式的概念,我们可以简单推导Rope的原理了(证明过程请见苏神博客)
- 定义目标
对于二维向量 q = ( q 0 , q 1 ) q=(q_0,q_1) q=(q0,q1), k = ( k 0 , k 1 ) k=(k_0,k_1) k=(k0,k1),我们希望定义一个位置编码函数,能够表示 f ( q , m ) f(q,m) f(q,m), f ( k , n ) f(k,n) f(k,n)后, q , k q,k q,k的向量内积(Attention)运算后能够表示 m − n m-n m−n的相对位置关系
即求解满足 < f ( q , m ) , f ( k , n ) > = g ( q , k , m − n ) <f(q,m),f(k,n)>=g(q,k,m-n) <f(q,m),f(k,n)>=g(q,k,m−n)的 f f f的一个解
我们知道向量内积运算结果满足以下定义
< q , k > = q 0 ∗ k 0 + q 1 ∗ k 1 = R e [ q k ∗ ] <q,k>=q_0*k_0+q_1*k_1=Re[qk^*] <q,k>=q0∗k0+

最低0.47元/天 解锁文章
1180

被折叠的 条评论
为什么被折叠?



