用于UHF RFID标签设计的四级电荷泵电路分析
摘要
本文介绍了采用22纳米CMOS技术的用于UHF RFID标签设计的电荷泵电路分析。电荷泵电路本质上是一种直流到直流转换器。由于其高性能和低功耗特性,该电路可广泛应用于多种系统中。因此,这种电压电荷泵电路可用于低压应用,例如RFID标签的EEPROM中。该电荷泵电路已被用作完全集成的RFID应答器集成电路中电源单元的一部分。这种改进后的电路能够为RFID应用提供稳定输出电压、低功耗损耗和更高增益。在433兆赫频率下,使用1皮法的泵浦电容值时,该电路的测量输出为3.48伏特,高于行业标准电压3.3伏特。广泛仿真通过T-spice仿真器完成。
关键词 —射频识别,电荷泵,直流到直流转换器,电可擦除可编程只读存储器,T-spice,22纳米CMOS技术
一、引言
射频识别(RFID)或射频识别与检测是一种在过去十年中广泛应用于各种系统的知名且新兴的技术。RFID本质上是一种高可靠性、成本效益高的无线通信技术。射频识别标签(也称为应答器)被附着在需要追踪的物体上,或附着在需要用于特定工作的数值所对应的物体上。每个标签都包含一个唯一的ID,用于识别不同的物体。为了读取标签,需要使用读取器。读取器与标签进行通信并读取标签ID,以识别物体。标签与读取器之间的通信可以在不同的频率范围内进行。每个频率范围都有一个独特的名称:125千赫至134.2千赫以及140千赫至148.5千赫频段被称为低频(LF)范围,13.55兆赫至13.567兆赫频段被称为高频(HF)范围,433兆赫频率频段以及858兆赫至930兆赫频段被称为超高频范围(UHF)。射频识别标签包含一个微芯片。标签内存可能根据设备功能的不同而包含不同的存储元件。这些存储元件可以是只读存储器(ROM)、随机存取存储器(RAM)、非易失性存储器(如电可擦除可编程只读存储器或闪存)以及数据缓冲区。
常用的标签内存是嵌入式非易失性存储器(NVM)或非易失性存储器。除了RFID标签外,NVM还可用于FPGA系统、片上系统(SoC)、微控制器等。但由于各种原因,此前在RFID标签中使用NVM存在一些问题。NVM(电可擦除可编程只读存储器和闪存)的制造工艺需要多晶硅和氧化步骤来形成二氧化硅(SiO₂)薄膜,因此导致成本较高且可靠性较差。同样较低。此外,与互补金属氧化物半导体制造技术相比,其制造所需时间更长。但研究人员[4–6]克服了这些障碍,开发出基于互补金属氧化物半导体逻辑的非易失性存储器,从而实现了低功耗损耗和更低的成本。
电荷泵电路能够相对于较低的电源电压(VDD)产生较高的输出电压。因此其优点是不需要外部电压调节器,从而避免了对外部电源轨的需求。这些电路在闪存或电可擦除可编程只读存储器、电源管理芯片以及直流-直流转换器中非常有用。电荷泵电路本质上是一种基于电容的电路,电压通过逐级方式进行提升。被泵送的电荷量取决于每一级的电压增益。迪克森电荷泵电路被广泛使用。该电路的两个重要组成部分是二极管连接的NMOS晶体管和泵电容。由于NMOS晶体管的阈值电压(VTH)和体效应,电路会产生较大的电压损耗,进而导致每级的电压增益较低。为了提高泵送效率,Jongshinet等人对这一电路进行了改进[7]。
本文结构安排如下:第二部分描述了电路的架构和工作原理;第三部分包括仿真结果;第四部分介绍了所提出电路的优点;第五部分为结论部分。
II. 架构与工作原理
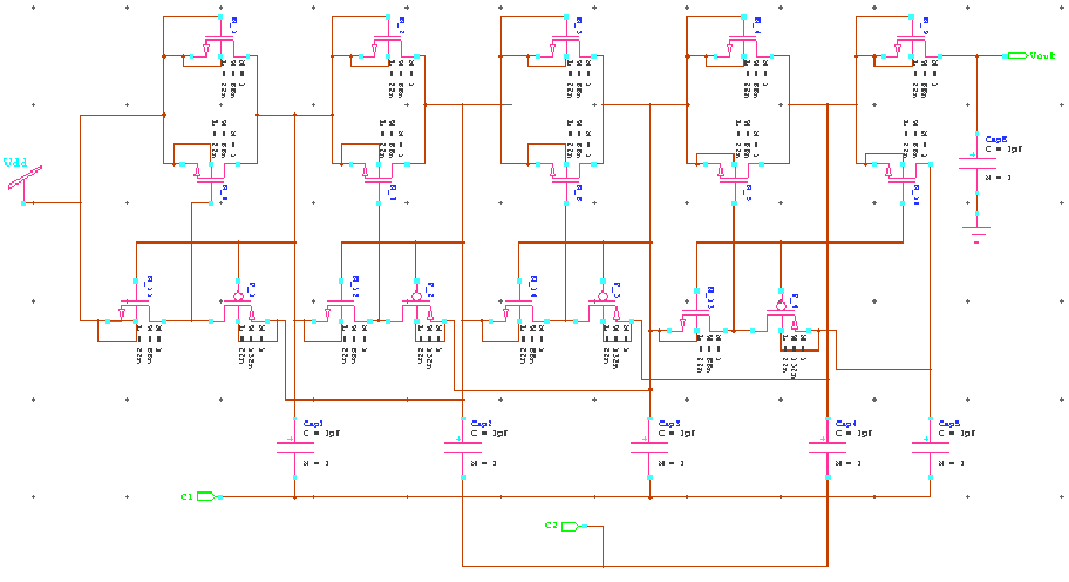
带兼容时分系统的电荷泵(CTSS)已被许多研究人员设计。在这种电路中,需要一个辅助传输晶体管在指定时间段内完全关断开关。但在低电压环境中,CTSS很难开启电荷泵电路。为了消除两个限制因素,即阈值电压和寄生电容的影响,CTSS被应用于独立阱中。在本研究中,使用传输晶体管(包括N型和P型)来动态控制CTSS的输入。为了更轻松地开启CTSS,采用了一种四阶段时钟方案。为进一步提高电荷量,生成了两个时钟信号C1和C2,使它们相位相反但幅度相同,即电源电压(VDD)。
电荷泵电路的工作原理解释如下。当C1为高电平且C2为低电平时,节点‘a’与节点‘b’之间的电压为Vab,而在节点‘c’处的电压约为2VΔ。因此,
$$
2 \quad (\text{THP} + \text{THN}) < V_{ab}
$$
因此,由于节点‘c’处的电压,MOSFET P2和N7均导通。此处,VTHP是PMOS晶体管的阈值电压,而VTHN是NMOS晶体管的阈值电压。
当C1为低电平且C2为高电平时,节点‘a’处的电压设为Va,而节点‘b’与‘c’之间的电压现在高于2VΔ。因此,
$$
2 \quad \text{THN} < V_a
$$
在此期间,由于N7已从节点‘c’断开,因此N12导通,而另一方面P2截止。上述两个方程,即方程(1)和(2),是电荷泵电路正常工作所必需的。图1显示了电荷泵电路的电路图。
根据图1,Cap1、Cap2、Cap3、Cap4、Cap5为泵电容,Cap6为滤波电容。每个阱的漏极节点相互连接。因此,当时钟C1在转换期间从高到低变化时,在该短暂的转换期间,电荷会通过CTSS栅极注入到阱中。
III. 仿真结果
电荷泵电路的输出已通过T-spice仿真器验证。两个时钟C1和C2的电压幅度与电源电压(VDD)的电压幅度相同。为了仿真目的,参数设置如下:泵电容值为1皮法,滤波电容值为1皮法,时钟频率从6.8兆赫变化到433兆赫(双频至特高频范围),输入电压也从0.6伏变化到1伏。在本研究中,采用22纳米CMOS技术实现电荷泵电路。
仿真结果如下图所示:
图2、3、4和5显示了输出电压和电压增益随电源电压(VDD)的变化情况。从上述图中可以看出,输出电压随着电源电压的增加而增加。但电压增益的特性与输出电压相反,即在较低的电源电压下电压增益较高,并随着电源电压的增加而减小。在频率为6.8兆赫时,最大电压增益为4.12,最小电压增益为3.3;在频率为13.56兆赫时,最大电压增益为4.27,最小电压增益为3.382;在频率为20兆赫时,最大电压增益为4.33,最小电压增益为3.41;在频率为433兆赫时,最大电压增益为4.42,最小电压增益为3.48。对应于不同电源电压的电压增益值如下表所示:
| 频率 (兆赫) | 对应的电压 (伏特) | 输出电压 (伏特) | 电压 Gain |
|---|---|---|---|
| 6.8 | 0.6 | 2.47 | 4.12 |
| 6.8 | 1.0 | 3.3 | 3.3 |
| 13.56 | 0.6 | 2.56 | 4.27 |
| 13.56 | 1.0 | 3.82 | 3.382 |
| 20 | 0.6 | 2.6 | 4.33 |
| 20 | 1.0 | 3.41 | 3.41 |
| 433 | 0.6 | 2.65 | 4.42 |
| 433 | 1.0 | 3.48 | 3.48 |
从仿真结果和表1中也可以非常清楚地看出,对于所有四个频段,当电源电压(VDD)等于1伏特时,输出电压均大于或等于(>=) 3.3伏特,而3.3伏特是工业中的标准电压之一。此外,可以看出电压增益随着频率范围的增加而增加,从而在较高频率范围内表现出更好的性能。
图6给出了增益与频率的关系图。现在电压增益由下式给出,
$$
Gain = G = \frac{V_{out}}{V_{in}}
$$
其中,
$$
V_{out} = Output\ Voltage,\quad V_{in} = Supply\ Voltage
$$
现在,为了仿真目的,电源电压(VDD)取为1伏特。因此,增益现在变为:
$$
Gain = G = \frac{V_{out}}{1} = V_{out}
$$
因此,图6是输出电压与频率的关系图。根据图6可以看出,在1伏特电源电压下,输出电压在频率达到750–760兆赫时仍能保持在3.3伏特或更高水平。433兆赫处于特高频范围内。因此,显然所提出的电荷泵电路能够在433兆赫下完美工作。图6中的区域L定义了该电荷泵电路能够正常工作的频率范围,即能够提供稳定输出的频率范围。
IV. 所提出电路的优点
众所周知,过去十年中在射频识别标签设计与分析领域已开展了大量研究工作。但这些研究中所采用的互补金属氧化物半导体技术多为130纳米、180纳米等工艺节点,应用于各种电荷泵电路。在本项研究中,采用22纳米CMOS技术对四级电荷泵电路进行了分析,以获得更优的电路性能。本研究所具有的优势如下:
- 22nm CMOS技术占用更小的芯片面积。
- 需要更低的输入电压或电源电压(VDD)。
- 仅使用1伏作为电源电压,即可实现更高的输出增益。
- 当电源电压为1伏时,输出电压大于或等于3.3伏特,这是工业标准电压。
- 该电荷泵电路可完美工作在750–760兆赫频率下,即UHF频段。
唯一观察到的缺点是,当频率超过750–760 MHz时,输出电压会降至3.3V以下。这一缺点将在未来的工作中予以解决。
V. 结论
在射频识别标签设计中,低压电荷泵电路是基本的构建模块之一。在本研究中,通过对输入电压从0.6到1伏特的四级电荷泵电路进行分析,结果得到相应的输出电压超过3.3伏特,这是工业中使用的标准电压。采用22纳米CMOS技术可以最小化芯片面积,因为如今芯片总面积的使用是VLSI电路设计中的主要关注点。在433兆赫频率下,当电源电压为0.6伏时测得的最大增益为4.42,而在433兆赫频率下,当电源电压为1伏时电压增益为3.48。该提出的电路在高频范围(如HF、UHF)下几乎能准确工作。由于在现代,射频识别系统经常使用UHF标签和读取器,因此获得良好的输出增益是一个重要因素。与现有工作相比,该分析在电压增益相对于频率和输入电压方面表现出更优的性能。例如,现有工作的增益在输入电压为1.8伏、时钟频率为20兆赫时为3.30,而本方案在输入电压为1伏、时钟频率为20兆赫时电压增益为3.41。因此,该提出的电荷泵电路在生成标准高输出电压的同时,在分析用于射频识别标签设计的电可擦除可编程只读存储器电路时,对低压应用提供了更优的性能。
3234

被折叠的 条评论
为什么被折叠?



