自从彻底搞懂Self_Attention机制之后,笔者对Transformer模型的理解直接从地下一层上升到大气层,瞬间打通任督二脉。夜夜入睡之前,那句柔情百转的"Attention is all you need"时常在耳畔环绕,情到深处不禁拍床叫好。于是在肾上腺素的驱使下,笔者熬了一个晚上,终于实现了Transformer模型。
对于 Self_Attention 机制一知半解的读者,强烈推荐我的上一篇文章,没有繁复的公式,将 Self_Attention 的本质思想讲给你听。
关于 Transformer的理论讲解,请参考这篇文章。
1. 模型总览
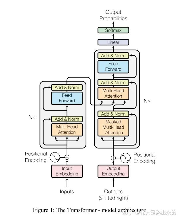
代码讲解之前,首先放出这张经典的模型架构图。下面的内容中,我会将每个模块的实现思路以及笔者在Coding过程中的感悟知无不答。没有代码基础的读者不要慌张,笔者也是最近才入门的,所写Pytorch代码没有花里胡哨,所用变量名词尽量保持与论文一致,对新手十分友好。

我们观察模型的结构图,Transformer模型包含哪些模块?笔者将其分为以下几个部分:

接下来我们首先逐个讲解,最后将其拼接完成模型的复现。
2. config
下面是这个Demo所用的库文件以及一些超参的信息。单独实现一个Config类保存的原因是,方便日后复用。直接将模型部分复制,所用超参保存在新项目的Config类中即可。这里不过多赘述。

3. Embedding
Embedding部分接受原始的文本输入(batch_size*seq_len,例:[[1,3,10,5],[3,4,5],[5,3,1,1]]),叠加一个普通的Embedding层以及一个Positional Embedding层,输出最后结果。

在这一层中,输入的是一个list: [batch_size * seq_len],输出的是一个tensor:[batch_size * seq_len * d_model]
普通的 Embedding 层想说两点:
- 采用
torch.nn.Embedding实现embedding操作。需要关注的一点是论文中提到的Mask机制,包括padding_mask以及sequence_mask(具体请见文章开头给出的理论讲解那篇文章)。在文本输入之前,我们需要进行padding统一长度,padding_mask的实现可以借助torch.nn.Embedding中的padding_idx参数。 - 在padding过程中,短补长截
class Embedding(nn.Module):
def __init__(self,vocab_size):
super(Embedding, self).__init__()
# 一个普通的 embedding层,我们可以通过设置padding_idx=config.PAD 来实现论文中的 padding_mask
self.embedding = nn.Embedding(vocab_size,config.d_model,padding_idx=config.PAD)
def forward(self,x):
# 根据每个句子的长度,进行padding,短补长截
for i in range(len(x)):
if len(x[i]) < config.padding_size:
x[i].extend([config.UNK] * (config.padding_size - len(x[i]))) # 注意 UNK是你词表中用来表示oov的token索引,这里进行了简化,直接假设为6
else:
x[i] = x[i][:config.padding_size]
x = self.embedding(torch.tensor(x)) # batch_size * seq_len * d_model
return x
关于Positional Embedding,我们需要参考论文给出的公式。说一句题外话,在作者的实验中对比了Positional Embedding与单独采用一个Embedding训练模型对位置的感知两种方式,模型效果相差无几。


class Positional_Encoding(nn.Module):
def __init__(self,d_model):
super(Positional_Encoding,self).__init__()
self.d_model = d_model
def forward(self,seq_len,embedding_dim):
positional_encoding = np.zeros((seq_len,embedding_dim))
for pos in range(positional_encoding.shape[0]):
for i in range(positional_encoding.shape[1]):
positional_encoding[pos][i] = math.sin(pos/(10000**(2*i/self.d_model))) if i % 2 == 0 else math.cos(pos/(10000**(2*i/self.d_model)))
return torch.from_numpy(positional_encoding)
4. Encoder

Muti_head_Attention
这一部分是模型的核心内容,理论部分就不过多讲解了,读者可以参考文章开头的第一个传送门,文中有基础的代码实现。
Encoder 中的 Muti_head_Attention 不需要Mask,因此与我们上一篇文章中的实现方式相同。
为了避免模型信息泄露的问题,Decoder 中的 Muti_head_Attention 需要Mask。这一节中我们重点讲解Muti_head_Attention中Mask机制的实现。
如果读者阅读了我们的上一篇文章,可以发现下面的代码有一点小小的不同,主要体现在 forward 函数的参数。
forward函数的参数从 x 变为 x,y:请读者观察模型架构,Decoder需要接受Encoder的输入作为公式中的V,即我们参数中的y。在普通的自注意力机制中,我们在调用中设置y=x即可。- requires_mask:是否采用Mask机制,在Decoder中设置为True
class Mutihead_Attention(nn.Module):
def __init__(self,d_model,dim_k,dim_v,n_heads):
super(Mutihead_Attention, self).__init__()
self.dim_v = dim_v
self.dim_k = dim_k
self.n_heads = n_heads
self.q = nn.Linear(d_model,dim_k)
self.k = nn.Linear(d_model,dim_k)
self.v = nn.Linear(d_model,dim_v)
self.o = nn.Linear(dim_v,d_model)
self.norm_fact = 1 / math.sqrt(d_model)
def generate_mask(self,dim):
# 此处是 sequence mask ,防止 decoder窥视后面时间步的信息。
# padding mask 在数据输入模型之前完成。
matirx = np.ones((dim,dim))
mask = torch.Tensor(np.tril(matirx))
return mask==1
def forward(self,x,y,requires_mask=False):
assert self.dim_k % self.n_heads == 0 and self.dim_v % self.n_heads == 0
# size of x : [batch_size * seq_len * batch_size]
# 对 x 进行自注意力
Q = self.q(x).reshape(-1,x.shape[0],x.shape[1],self.dim_k // self.n_heads) # n_heads * batch_size * seq_len * dim_k
K = self.k(x).reshape(-1,x.shape[0],x.shape[1],self.dim_k // self.n_heads) # n_heads * batch_size * seq_len * dim_k
V = self.v(y).reshape(-1,y.shape[0],y.shape[1],self.dim_v // self.n_heads) # n_heads * batch_size * seq_len * dim_v
# print("Attention V shape : {}".format(V.shape))
attention_score = torch.matmul(Q,K.permute(0,1,3,2)) * self.norm_fact
if requires_mask:
mask = self.generate_mask(x.shape[1])
attention_score.masked_fill(mask,value=float("-inf")) # 注意这里的小Trick,不需要将Q,K,V 分别MASK,只MASKSoftmax之前的结果就好了
output = torch.matmul(attention_score,V).reshape(y.shape[0],y.shape[1],-1)
# print("Attention output shape : {}".format(output.shape))
output = self.o(output)
return output
Feed Forward

这一部分实现很简单,两个Linear中连接Relu即可,目的是为模型增添非线性信息,提高模型的拟合能力。

Add & LayerNorm
这一节我们实现论文中提出的残差连接以及LayerNorm。
论文中关于这部分给出公式:

代码中的dropout,在论文中也有所解释,对输入layer_norm的tensor进行dropout,对模型的性能影响还是蛮大的。
代码中的参数sub_layer ,可以是Feed Forward,也可以是Muti_head_Attention。

OK,Encoder中所有模块我们已经讲解完毕,接下来我们将其拼接作为Encoder
class Encoder(nn.Module):
def __init__(self):
super(Encoder, self).__init__()
self.positional_encoding = Positional_Encoding(config.d_model)
self.muti_atten = Mutihead_Attention(config.d_model,config.dim_k,config.dim_v,config.n_heads)
self.feed_forward = Feed_Forward(config.d_model)
self.add_norm = Add_Norm()
def forward(self,x): # batch_size * seq_len 并且 x 的类型不是tensor,是普通list
x += self.positional_encoding(x.shape[1],config.d_model)
# print("After positional_encoding: {}".format(x.size()))
output = self.add_norm(x,self.muti_atten,y=x)
output = self.add_norm(output,self.feed_forward)
return output
5.Decoder
在 Encoder 部分的讲解中,我们已经实现了大部分Decoder的模块。Decoder的Muti_head_Attention引入了Mask机制,Decoder与Encoder 中模块的拼接方式不同。以上两点读者在Coding的时候需要注意。
class Decoder(nn.Module):
def __init__(self):
super(Decoder, self).__init__()
self.positional_encoding = Positional_Encoding(config.d_model)
self.muti_atten = Mutihead_Attention(config.d_model,config.dim_k,config.dim_v,config.n_heads) self.feed_forward = Feed_Forward(config.d_model)
self.add_norm = Add_Norm()
def forward(self,x,encoder_output): # batch_size * seq_len 并且 x 的类型不是tensor,是普通list
# print(x.size())
x += self.positional_encoding(x.shape[1],config.d_model)
# print(x.size())
# 第一个 sub_layer
output = self.add_norm(x,self.muti_atten,y=x,requires_mask=True)
# 第二个 sub_layer
output = self.add_norm(output,self.muti_atten,y=encoder_output,requires_mask=True)
# 第三个 sub_layer
output = self.add_norm(output,self.feed_forward)
return output
6.Transformer
至此,所有内容已经铺垫完毕,我们开始组装Transformer模型。论文中提到,Transformer中堆叠了6个我们上文中实现的Encoder 和 Decoder。这里笔者采用nn.Sequential实现了堆叠操作。
Output模块的 Linear 和 Softmax 的实现也包含在下面的代码中

完整代码
# @Author:Yifx
# @Contact: Xxuyifan1999@163.com
# @Time:2021/9/16 20:02
# @Software: PyCharm
"""
文件说明:
"""
import torch
import torch.nn as nn
import numpy as np
import math
class Config(object):
def __init__(self):
self.vocab_size = 6
self.d_model = 20
self.n_heads = 2
assert self.d_model % self.n_heads == 0
dim_k = self.d_model // self.n_heads
dim_v = self.d_model // self.n_heads
self.padding_size = 30
self.UNK = 5
self.PAD = 4
self.N = 6
self.p = 0.1
config = Config()
class Embedding(nn.Module):
def __init__(self,vocab_size):
super(Embedding, self).__init__()
# 一个普通的 embedding层,我们可以通过设置padding_idx=config.PAD 来实现论文中的 padding_mask
self.embedding = nn.Embedding(vocab_size,config.d_model,padding_idx=config.PAD)
def forward(self,x):
# 根据每个句子的长度,进行padding,短补长截
for i in range(len(x)):
if len(x[i]) < config.padding_size:
x[i].extend([config.UNK] * (config.padding_size - len(x[i]))) # 注意 UNK是你词表中用来表示oov的token索引,这里进行了简化,直接假设为6
else:
x[i] = x[i][:config.padding_size]
x = self.embedding(torch.tensor(x)) # batch_size * seq_len * d_model
return x
class Positional_Encoding(nn.Module):
def __init__(self,d_model):
super(Positional_Encoding,self).__init__()
self.d_model = d_model
def forward(self,seq_len,embedding_dim):
positional_encoding = np.zeros((seq_len,embedding_dim))
for pos in range(positional_encoding.shape[0]):
for i in range(positional_encoding.shape[1]):
positional_encoding[pos][i] = math.sin(pos/(10000**(2*i/self.d_model))) if i % 2 == 0 else math.cos(pos/(10000**(2*i/self.d_model)))
return torch.from_numpy(positional_encoding)
class Mutihead_Attention(nn.Module):
def __init__(self,d_model,dim_k,dim_v,n_heads):
super(Mutihead_Attention, self).__init__()
self.dim_v = dim_v
self.dim_k = dim_k
self.n_heads = n_heads
self.q = nn.Linear(d_model,dim_k)
self.k = nn.Linear(d_model,dim_k)
self.v = nn.Linear(d_model,dim_v)
self.o = nn.Linear(dim_v,d_model)
self.norm_fact = 1 / math.sqrt(d_model)
def generate_mask(self,dim):
# 此处是 sequence mask ,防止 decoder窥视后面时间步的信息。
# padding mask 在数据输入模型之前完成。
matirx = np.ones((dim,dim))
mask = torch.Tensor(np.tril(matirx))
return mask==1
def forward(self,x,y,requires_mask=False):
assert self.dim_k % self.n_heads == 0 and self.dim_v % self.n_heads == 0
# size of x : [batch_size * seq_len * batch_size]
# 对 x 进行自注意力
Q = self.q(x).reshape(-1,x.shape[0],x.shape[1],self.dim_k // self.n_heads) # n_heads * batch_size * seq_len * dim_k
K = self.k(x).reshape(-1,x.shape[0],x.shape[1],self.dim_k // self.n_heads) # n_heads * batch_size * seq_len * dim_k
V = self.v(y).reshape(-1,y.shape[0],y.shape[1],self.dim_v // self.n_heads) # n_heads * batch_size * seq_len * dim_v
# print("Attention V shape : {}".format(V.shape))
attention_score = torch.matmul(Q,K.permute(0,1,3,2)) * self.norm_fact
if requires_mask:
mask = self.generate_mask(x.shape[1])
# masked_fill 函数中,对Mask位置为True的部分进行Mask
attention_score.masked_fill(mask,value=float("-inf")) # 注意这里的小Trick,不需要将Q,K,V 分别MASK,只MASKSoftmax之前的结果就好了
output = torch.matmul(attention_score,V).reshape(y.shape[0],y.shape[1],-1)
# print("Attention output shape : {}".format(output.shape))
output = self.o(output)
return output
class Feed_Forward(nn.Module):
def __init__(self,input_dim,hidden_dim=2048):
super(Feed_Forward, self).__init__()
self.L1 = nn.Linear(input_dim,hidden_dim)
self.L2 = nn.Linear(hidden_dim,input_dim)
def forward(self,x):
output = nn.ReLU()(self.L1(x))
output = self.L2(output)
return output
class Add_Norm(nn.Module):
def __init__(self):
self.dropout = nn.Dropout(config.p)
super(Add_Norm, self).__init__()
def forward(self,x,sub_layer,**kwargs):
sub_output = sub_layer(x,**kwargs)
# print("{} output : {}".format(sub_layer,sub_output.size()))
x = self.dropout(x + sub_output)
layer_norm = nn.LayerNorm(x.size()[1:])
out = layer_norm(x)
return out
class Encoder(nn.Module):
def __init__(self):
super(Encoder, self).__init__()
self.positional_encoding = Positional_Encoding(config.d_model)
self.muti_atten = Mutihead_Attention(config.d_model,config.dim_k,config.dim_v,config.n_heads)
self.feed_forward = Feed_Forward(config.d_model)
self.add_norm = Add_Norm()
def forward(self,x): # batch_size * seq_len 并且 x 的类型不是tensor,是普通list
x += self.positional_encoding(x.shape[1],config.d_model)
# print("After positional_encoding: {}".format(x.size()))
output = self.add_norm(x,self.muti_atten,y=x)
output = self.add_norm(output,self.feed_forward)
return output
# 在 Decoder 中,Encoder的输出作为Query和KEy输出的那个东西。即 Decoder的Input作为V。此时是可行的
# 因为在输入过程中,我们有一个padding操作,将Inputs和Outputs的seq_len这个维度都拉成一样的了
# 我们知道,QK那个过程得到的结果是 batch_size * seq_len * seq_len .既然 seq_len 一样,那么我们可以这样操作
# 这样操作的意义是,Outputs 中的 token 分别对于 Inputs 中的每个token作注意力
class Decoder(nn.Module):
def __init__(self):
super(Decoder, self).__init__()
self.positional_encoding = Positional_Encoding(config.d_model)
self.muti_atten = Mutihead_Attention(config.d_model,config.dim_k,config.dim_v,config.n_heads)
self.feed_forward = Feed_Forward(config.d_model)
self.add_norm = Add_Norm()
def forward(self,x,encoder_output): # batch_size * seq_len 并且 x 的类型不是tensor,是普通list
# print(x.size())
x += self.positional_encoding(x.shape[1],config.d_model)
# print(x.size())
# 第一个 sub_layer
output = self.add_norm(x,self.muti_atten,y=x,requires_mask=True)
# 第二个 sub_layer
output = self.add_norm(x,self.muti_atten,y=encoder_output,requires_mask=True)
# 第三个 sub_layer
output = self.add_norm(output,self.feed_forward)
return output
class Transformer_layer(nn.Module):
def __init__(self):
super(Transformer_layer, self).__init__()
self.encoder = Encoder()
self.decoder = Decoder()
def forward(self,x):
x_input,x_output = x
encoder_output = self.encoder(x_input)
decoder_output = self.decoder(x_output,encoder_output)
return (encoder_output,decoder_output)
class Transformer(nn.Module):
def __init__(self,N,vocab_size,output_dim):
super(Transformer, self).__init__()
self.embedding_input = Embedding(vocab_size=vocab_size)
self.embedding_output = Embedding(vocab_size=vocab_size)
self.output_dim = output_dim
self.linear = nn.Linear(config.d_model,output_dim)
self.softmax = nn.Softmax(dim=-1)
self.model = nn.Sequential(*[Transformer_layer() for _ in range(N)])
def forward(self,x):
x_input , x_output = x
x_input = self.embedding_input(x_input)
x_output = self.embedding_output(x_output)
_ , output = self.model((x_input,x_output))
output = self.linear(output)
output = self.softmax(output)
return output
觉得本文内容不错的读者记得点赞呀,感谢~~
如何学习大模型 AI ?
由于新岗位的生产效率,要优于被取代岗位的生产效率,所以实际上整个社会的生产效率是提升的。
但是具体到个人,只能说是:
“最先掌握AI的人,将会比较晚掌握AI的人有竞争优势”。
这句话,放在计算机、互联网、移动互联网的开局时期,都是一样的道理。
我在一线互联网企业工作十余年里,指导过不少同行后辈。帮助很多人得到了学习和成长。
我意识到有很多经验和知识值得分享给大家,也可以通过我们的能力和经验解答大家在人工智能学习中的很多困惑,所以在工作繁忙的情况下还是坚持各种整理和分享。但苦于知识传播途径有限,很多互联网行业朋友无法获得正确的资料得到学习提升,故此将并将重要的AI大模型资料包括AI大模型入门学习思维导图、精品AI大模型学习书籍手册、视频教程、实战学习等录播视频免费分享出来。

第一阶段(10天):初阶应用
该阶段让大家对大模型 AI有一个最前沿的认识,对大模型 AI 的理解超过 95% 的人,可以在相关讨论时发表高级、不跟风、又接地气的见解,别人只会和 AI 聊天,而你能调教 AI,并能用代码将大模型和业务衔接。
- 大模型 AI 能干什么?
- 大模型是怎样获得「智能」的?
- 用好 AI 的核心心法
- 大模型应用业务架构
- 大模型应用技术架构
- 代码示例:向 GPT-3.5 灌入新知识
- 提示工程的意义和核心思想
- Prompt 典型构成
- 指令调优方法论
- 思维链和思维树
- Prompt 攻击和防范
- …
第二阶段(30天):高阶应用
该阶段我们正式进入大模型 AI 进阶实战学习,学会构造私有知识库,扩展 AI 的能力。快速开发一个完整的基于 agent 对话机器人。掌握功能最强的大模型开发框架,抓住最新的技术进展,适合 Python 和 JavaScript 程序员。
- 为什么要做 RAG
- 搭建一个简单的 ChatPDF
- 检索的基础概念
- 什么是向量表示(Embeddings)
- 向量数据库与向量检索
- 基于向量检索的 RAG
- 搭建 RAG 系统的扩展知识
- 混合检索与 RAG-Fusion 简介
- 向量模型本地部署
- …
第三阶段(30天):模型训练
恭喜你,如果学到这里,你基本可以找到一份大模型 AI相关的工作,自己也能训练 GPT 了!通过微调,训练自己的垂直大模型,能独立训练开源多模态大模型,掌握更多技术方案。
到此为止,大概2个月的时间。你已经成为了一名“AI小子”。那么你还想往下探索吗?
- 为什么要做 RAG
- 什么是模型
- 什么是模型训练
- 求解器 & 损失函数简介
- 小实验2:手写一个简单的神经网络并训练它
- 什么是训练/预训练/微调/轻量化微调
- Transformer结构简介
- 轻量化微调
- 实验数据集的构建
- …
第四阶段(20天):商业闭环
对全球大模型从性能、吞吐量、成本等方面有一定的认知,可以在云端和本地等多种环境下部署大模型,找到适合自己的项目/创业方向,做一名被 AI 武装的产品经理。
- 硬件选型
- 带你了解全球大模型
- 使用国产大模型服务
- 搭建 OpenAI 代理
- 热身:基于阿里云 PAI 部署 Stable Diffusion
- 在本地计算机运行大模型
- 大模型的私有化部署
- 基于 vLLM 部署大模型
- 案例:如何优雅地在阿里云私有部署开源大模型
- 部署一套开源 LLM 项目
- 内容安全
- 互联网信息服务算法备案
- …
学习是一个过程,只要学习就会有挑战。天道酬勤,你越努力,就会成为越优秀的自己。
如果你能在15天内完成所有的任务,那你堪称天才。然而,如果你能完成 60-70% 的内容,你就已经开始具备成为一名大模型 AI 的正确特征了。
这份完整版的大模型 AI 学习资料已经上传优快云,朋友们如果需要可以微信扫描下方优快云官方认证二维码免费领取【保证100%免费】
4482

被折叠的 条评论
为什么被折叠?



