概述
随着人工智能(AI)、自然语言处理(NLP)、大语言模型(LLM)技术的不断进步,传统的 LLM 虽然强大,但存在知识有限、准确性不足等问题。而检索增强生成(RAG)的出现,大大弥补了 LLM 的不足,有效克服了这些缺点。
一、 RAG
尽管 LLM 不断推动机器理解和实现的边界,但它们仍受到一些限制,例如对未见数据的准确响应困难或与最新信息保持同步的挑战,这些问题导致了幻觉的产生,而 RAG 正是为了应对这些问题而开发的。RAG 将 LLM 的能力与外部知识源相结合,以生成更具洞察力和准确性的响应。当接收到用户查询时,RAG 系统首先处理文本以理解其上下文和意图,然后从知识库中检索与用户查询相关的数据,并将其与查询一起作为上下文传递给 LLM。由于 LLM 存在上下文限制,即模型一次能够处理或理解的文本量有限,因此 RAG 只传递相关数据,而不是整个知识库。

具体来说,RAG 首先将查询转换为向量嵌入,使用嵌入模型进行处理。然后,将该嵌入向量与文档向量数据库进行比较,识别出最相关的文档。这些相关文档与原始查询结合,为 LLM 提供丰富的上下文,从而生成更准确的响应。这种混合方法使模型能够利用外部来源的最新信息,使 LLM 能够生成更具洞察力和准确性的响应。
1.1 长上下文窗口可能使 RAG 过时的原因
随着 LLM 的上下文窗口不断扩大,这些模型的输入和生成响应的方式将受到直接影响。通过增加 LLM 一次能够处理的文本量,扩展的上下文窗口增强了模型理解更全面的叙述和复杂思想的能力,提高了生成响应的整体质量和相关性。这使得 LLM 在处理更长文本时能够更有效地把握上下文及其细节,从而可能减少对 RAG 的依赖。
准确性
RAG 通过提供相关文档作为上下文来提高模型的准确性,但它不会实时适应或从上下文中学习。相反,它检索与用户查询相似的文档,这些文档可能并不总是最具上下文适应性的,从而可能导致响应不准确。相比之下,LLM 的长上下文窗口允许其内部的注意力机制专注于不同部分的上下文,以生成更精确的响应。此外,这种机制还可以进行微调,通过调整 LLM 模型以减少损失,从而生成更准确和上下文相关的响应。
信息检索
从知识库中检索信息以增强 LLM 的响应时,往往难以找到完整且相关的数据用于上下文窗口。检索到的数据是否完全回答了用户的查询始终存在不确定性。如果所选择的信息不足或与用户的实际意图不符,可能导致低效和错误的响应。
外部存储
传统上,LLM 无法同时处理大量信息,因为它们在处理上下文时受到限制。然而,随着上下文窗口的扩大,LLM 能够直接处理更多数据,从而消除了每个查询的单独存储需求。这简化了架构,加快了对外部数据库的访问速度,并提高了 AI 的效率。
1.2 RAG 将继续存在的原因
尽管 LLM 的扩展上下文窗口为模型提供了更深入的见解,但也带来了更高的计算成本和效率等挑战。RAG 通过选择性地检索最相关的信息来解决这些挑战,从而优化性能和准确性。
复杂的 RAG 将持续发展
简单的 RAG,其中数据被分成固定长度的文档并根据相似性进行检索,正在逐渐减少。然而,复杂的 RAG 系统不仅持续存在,而且发展迅速。复杂的 RAG 包括更广泛的功能,例如查询重写、数据清理、反思、优化的向量搜索、图搜索、重新排序器和更复杂的分块技术。这些增强不仅改进了 RAG 的功能,还扩展了其能力。
超越上下文长度的性能
尽管将 LLM 的上下文窗口扩展到数百万个标记看起来很有前景,但实际实现仍面临时间、效率和成本等多方面的挑战:
- 时间:随着上下文窗口的扩大,LLM 处理更多标记的时间增加,导致延迟和响应时间延长。许多 LLM 应用程序需要快速响应,额外的延迟可能会严重影响其在实时场景中的性能,成为实现更大上下文窗口的主要瓶颈。
- 效率:研究表明,与提供大量未经筛选的数据相比,LLM 在提供较少但更相关的文档时表现更好。最近的一项斯坦福研究发现,最先进的 LLM 在从广泛上下文窗口中提取有价值信息时经常遇到困难,尤其是当关键数据埋在大文本块的中间时,导致 LLM 忽略重要细节,数据处理效率低下。
- 成本:LLM 中上下文窗口的扩大导致计算成本增加。处理更多的输入标记需要更多的资源,从而导致运营费用上升。例如,在 ChatGPT 等系统中,重点是限制处理的标记数量以控制成本。
相比之下,RAG 通过仅传递相关文档作为上下文,使 LLM 更快地处理信息,不仅减少了延迟,还提高了响应质量并降低了成本。
为什么微调不是最佳选择
除了使用更大的上下文窗口,RAG 的另一种替代方案是微调。然而,微调可能既昂贵又繁琐。每次有新信息进来时,更新 LLM 以使其保持最新状态是一项挑战。微调的其他问题包括:
- 训练数据限制:无论 LLM 取得了多大的进展,总会有一些上下文在训练时不可用或被认为不相关。
- 计算资源:对 LLM 进行微调并为其特定任务定制需要高计算资源。
- 专业知识需求:开发和维护尖端 AI 并非易事。需要专业的技能和知识,而这可能难以获得。
其他问题还包括数据收集、质量保证以及模型部署等。
1.3 RAG 与微调或长上下文窗口的比较
以下是 RAG 与微调或长上下文窗口技术的比较概述(由于后两者具有相似的特点,因此在此图表中将它们合并)。它突出了成本、数据时效性和可扩展性等关键方面。
| 特征 | RAG | 微调/长上下文窗口 |
|---|---|---|
| 成本 | 最低,无需训练 | 高,需要广泛的训练和更新 |
| 数据时效性 | 按需检索数据,确保实时性 | 数据可能很快过时 |
| 透明度 | 高,显示检索到的文档 | 低,不清楚数据如何影响结果 |
| 可扩展性 | 高,与各种数据源轻松集成 | 有限,扩展需要大量资源 |
| 性能 | 选择性数据检索提高性能 | 性能可能随着上下文大小的增加而下降 |
| 适应性 | 可根据特定任务进行定制而无需重新训练 | 需要重新训练进行重大调整 |
1.4 使用向量数据库优化 RAG 系统
尽管最先进的 LLM 可以同时处理数百万个标记,但数据结构的复杂性和不断变化使 LLM 难以有效管理异构企业数据。RAG 解决了这些挑战,尽管检索准确性仍然是端到端性能的一个主要瓶颈。无论是 LLM 的大上下文窗口还是 RAG,目标都是充分利用大数据,并确保大规模数据处理的高效性。
使用先进的 SQL 向量数据库(如 MyScaleDB)将 LLM 与大数据进行集成,可以增强 LLM 的效果,并从大数据中提取更好的智能。此外,它可以减少模型幻觉,提供数据透明度,并提高可靠性。MyScaleDB 是一个基于 ClickHouse 的开源 SQL 向量数据库,专为大型 AI/RAG 应用程序量身定制。利用 ClickHouse 作为基础,并结合专有的 MSTG 算法,MyScaleDB 在管理大规模数据方面展示了 与其他向量数据库相比的卓越性能。
二、环境搭建
2.1 Ollama
Ollama 允许在本地运行像 DeepSeek R1 这样的模型。
- 下载链接:https://ollama.com/
- 安装完成后,打开终端并运行以下命令:

测试环境:
ollama run deepseek-r1:1.5b

2.2 开发环境搭建
conda create -n deepseek python==3.10
activate deepseek
# langchain_community
pip install langchain langchain_community
# Chroma
pip install langchain_chroma
# Ollama
pip install langchain_ollama
pip install streamlit
pip install langchain-experimental
pip install pdfplumber
pip install sentence-transformers
pip install faiss-cpu
三、代码实现
3.1 导入库
import streamlit as st
from langchain_community.document_loaders import PDFPlumberLoader
from langchain_experimental.text_splitter import SemanticChunker
from langchain_community.embeddings import HuggingFaceEmbeddings
from langchain_community.vectorstores import FAISS
from langchain_community.llms import Ollama

3.2 上传并处理 PDF 文件
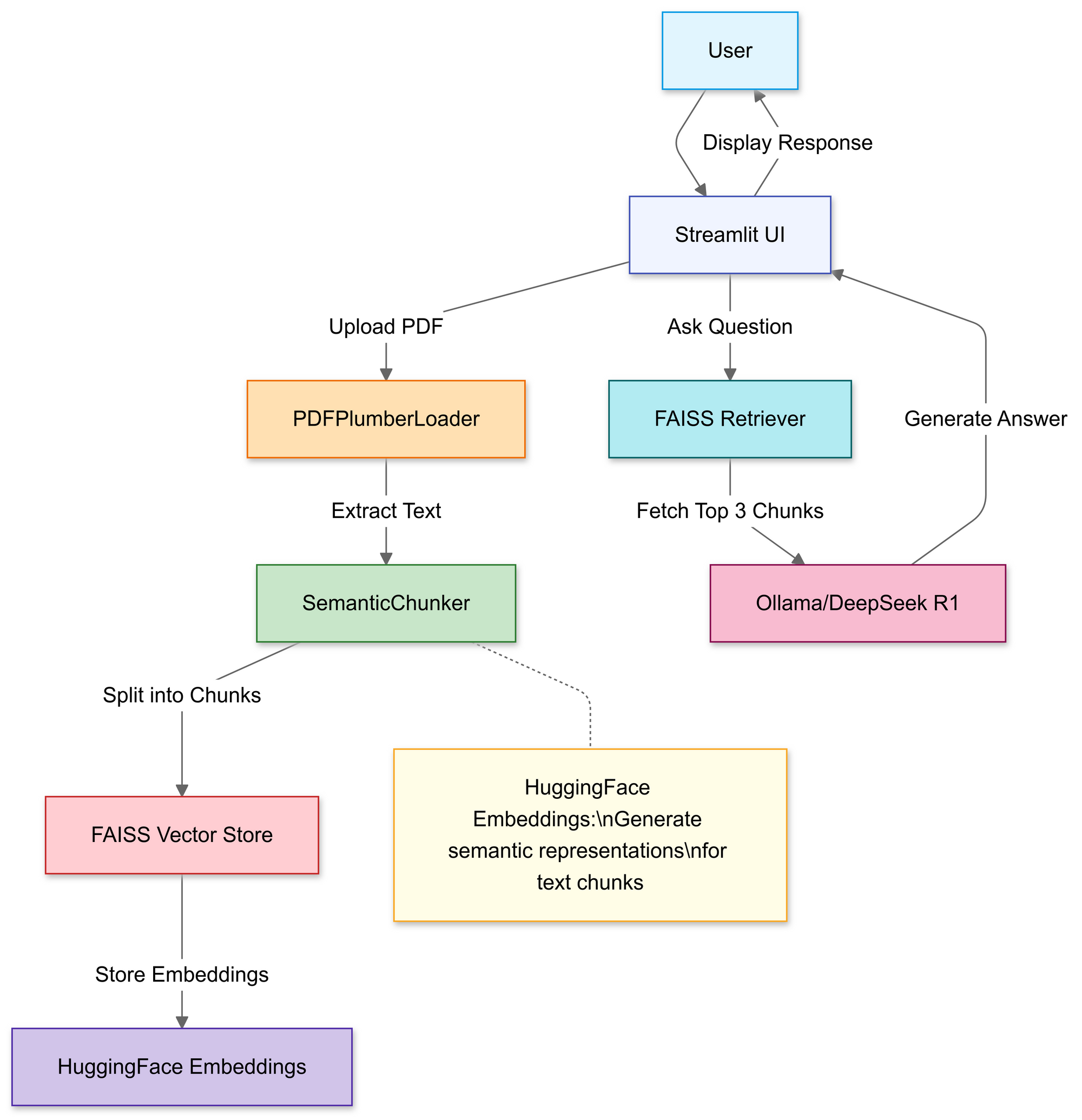
这里使用 Streamlit 的文件上传器,让用户选择本地的 PDF 文件。
# Streamlit 文件上传器
uploaded_file = st.file_uploader("上传 PDF 文件", type="pdf")
if uploaded_file:
# 临时保存 PDF
with open("temp.pdf", "wb") as f:
f.write(uploaded_file.getvalue())
# 加载 PDF 文本
loader = PDFPlumberLoader("temp.pdf")
docs = loader.load()
上传完成后,PDFPlumberLoader 函数将从 PDF 中提取文本,为管道的下一步做好准备。这种方法的优点是它能够自动读取文件内容,无需手动进行繁琐的解析。
3.3 策略性地拆分文档
使用 RecursiveCharacterTextSplitter,代码将原始 PDF 文本拆分为更小的片段(块)。这里解释一下好的拆分与坏的拆分的概念:

为什么使用语义拆分?
- 将相关句子组合在一起(例如,“Milvus 如何存储数据”保持完整)
- 避免拆分表格或图表
# 将文本拆分为语义块
text_splitter = SemanticChunker(HuggingFaceEmbeddings())
documents = text_splitter.split_documents(docs)
此步骤通过略微重叠片段来保留上下文,这有助于语言模型更准确地回答问题。小而明确的文档块也使搜索更高效、更相关。
3.4 创建可搜索的知识库
拆分完成后,管道将为片段生成向量嵌入,并将它们存储在 FAISS 索引中。
# 生成嵌入
embeddings = HuggingFaceEmbeddings()
vector_store = FAISS.from_documents(documents, embeddings)
# 连接检索器
retriever = vector_store.as_retriever(search_kwargs={"k": 3}) # 检索前 3 个块
这将文本转换为更易于查询的数值表示形式。后续的查询将针对此索引运行,以找到最相关的上下文片段。
3.5 配置 DeepSeek R1
在这里,使用 Deepseek R1 1.5B 作为本地 LLM,实例化一个检索增强型问答链。
llm = Ollama(model="deepseek-r1:1.5b") # 我们的 1.5B 参数模型
# 构建提示模板
prompt = """
1. 仅使用以下上下文。
2. 如果不确定,请说“我不知道”。
3. 回答不超过 4 句话。
上下文:{context}
问题:{question}
答案:
"""
QA_CHAIN_PROMPT = PromptTemplate.from_template(prompt)
此模板强制模型根据 PDF 的内容进行回答。通过将语言模型与连接到 FAISS 索引的检索器包装在一起,任何通过链提出的查询都将从 PDF 的内容中查找上下文,从而使答案基于原始材料。
3.6 组装 RAG 链
可以将上传、拆分和检索步骤整合为一个连贯的管道。
# 链 1:生成答案
llm_chain = LLMChain(llm=llm, prompt=QA_CHAIN_PROMPT)
# 链 2:组合文档块
document_prompt = PromptTemplate(
template="上下文:{page_content}\n来源:{source}",
input_variables=["page_content", "source"]
)
# 最终 RAG 管道
qa = RetrievalQA(
combine_documents_chain=StuffDocumentsChain(
llm_chain=llm_chain,
document_prompt=document_prompt
),
retriever=retriever
)
这是 RAG(检索增强型生成)设计的核心,为大型语言模型提供经过验证的上下文,而不是完全依赖其内部训练。
3.7 启动 Web 界面
最后,代码使用 Streamlit 的文本输入和写入功能,让用户能够输入问题并立即查看答案。
# Streamlit UI
user_input = st.text_input("向 PDF 提问:")
if user_input:
with st.spinner("思考中..."):
response = qa(user_input)["result"]
st.write(response)
用户输入查询后,链将检索最匹配的块,将其输入到语言模型中,并显示答案。如果正确安装了 langchain 库,代码现在应该可以正常运行,而不会触发缺少模块的错误。
3.8 完整代码
以下是完整代码:
import streamlit as st
from langchain_community.document_loaders import PDFPlumberLoader
from langchain_experimental.text_splitter import SemanticChunker
from langchain_community.embeddings import HuggingFaceEmbeddings
from langchain_community.vectorstores import FAISS
from langchain_community.llms import Ollama
from langchain.prompts import PromptTemplate
from langchain.chains.llm import LLMChain
from langchain.chains.combine_documents.stuff import StuffDocumentsChain
from langchain.chains import RetrievalQA
# 颜色主题
primary_color = "#1E90FF"
secondary_color = "#FF6347"
background_color = "#F5F5F5"
text_color = "#4561e9"
# 自定义 CSS
st.markdown(f"""
<style>
.stApp {{
background-color: {background_color};
color: {text_color};
}}
.stButton>button {{
background-color: {primary_color};
color: white;
border-radius: 5px;
border: none;
padding: 10px 20px;
font-size: 16px;
}}
.stTextInput>div>div>input {{
border: 2px solid {primary_color};
border-radius: 5px;
padding: 10px;
font-size: 16px;
}}
.stFileUploader>div>div>div>button {{
background-color: {secondary_color};
color: white;
border-radius: 5px;
border: none;
padding: 10px 20px;
font-size: 16px;
}}
</style>
""", unsafe_allow_html=True)
# Streamlit 应用标题
st.title("使用 DeepSeek R1 和 Ollama 构建 RAG 系统")
# 加载 PDF
uploaded_file = st.file_uploader("上传 PDF 文件", type="pdf")
if uploaded_file:
# 将上传的文件保存到临时位置
with open("temp.pdf", "wb") as f:
f.write(uploaded_file.getvalue())
# 加载 PDF
loader = PDFPlumberLoader("temp.pdf")
docs = loader.load()
# 拆分为块
text_splitter = SemanticChunker(HuggingFaceEmbeddings())
documents = text_splitter.split_documents(docs)
# 实例化嵌入模型
embedder = HuggingFaceEmbeddings()
# 创建向量库并填充嵌入
vector = FAISS.from_documents(documents, embedder)
retriever = vector.as_retriever(search_type="similarity", search_kwargs={"k": 3})
# 定义 LLM
llm = Ollama(model="deepseek-r1")
# 定义提示
prompt = """
1. 使用以下上下文回答问题。
2. 如果不知道答案,请直接说“我不知道”,不要自行编造答案。
3. 回答简洁,控制在 3-4 句话以内。
上下文:{context}
问题:{question}
有用的回答:
"""
QA_CHAIN_PROMPT = PromptTemplate.from_template(prompt)
llm_chain = LLMChain(
llm=llm,
prompt=QA_CHAIN_PROMPT,
callbacks=None,
verbose=True
)
document_prompt = PromptTemplate(
input_variables=["page_content", "source"],
template="上下文:\n内容:{page_content}\n来源:{source}"
)
combine_documents_chain = StuffDocumentsChain(
llm_chain=llm_chain,
document_variable_name="context",
document_prompt=document_prompt,
callbacks=None
)
qa = RetrievalQA(
combine_documents_chain=combine_documents_chain,
verbose=True,
retriever=retriever,
return_source_documents=True
)
# 用户输入
user_input = st.text_input("向 PDF 提问:")
# 处理用户输入
if user_input:
with st.spinner("处理中..."):
response = qa(user_input)["result"]
st.write("回答:")
st.write(response)
else:
st.write("请上传 PDF 文件以继续。")
上传文件:

提问:


2382

被折叠的 条评论
为什么被折叠?



