✅作者简介:热爱科研的Matlab仿真开发者,擅长数据处理、建模仿真、程序设计、完整代码获取、论文复现及科研仿真。
🍎 往期回顾关注个人主页:Matlab科研工作室
🍊个人信条:格物致知,完整Matlab代码及仿真咨询内容私信。
🔥 内容介绍
在工业设备故障诊断领域,如电机、轴承、齿轮箱等关键部件的故障检测中,设备运行信号往往包含大量噪声干扰,且不同故障类型的特征差异微弱(如轴承的内圈故障与外圈故障信号特征重叠度高),传统故障诊断方法(如小波分析、单一神经网络)难以精准提取故障特征并实现分类。而AOA - VMD - BiLSTM 组合模型,通过算术优化算法(AOA)自适应优化变分模态分解(VMD)的关键参数,提升信号分解精度;利用 VMD 将复杂运行信号分解为多个本征模态函数(IMF),分离故障特征与噪声;再通过双向长短期记忆网络(BiLSTM)捕捉 IMF 序列的双向时序依赖,实现故障类型的精准分类预测。本文将从模型原理、融合逻辑、实战实现到结果分析,全方位拆解该模型在故障诊断分类预测中的核心应用。
一、工业设备故障诊断的核心痛点与 AOA - VMD - BiLSTM 融合逻辑
工业设备故障诊断过程中,核心挑战集中在三个维度:
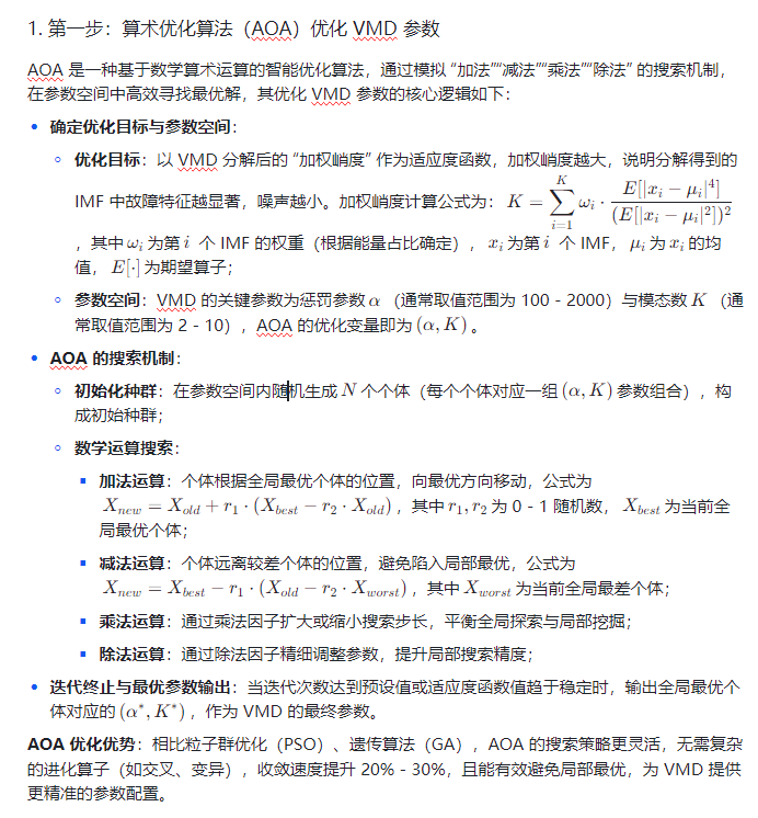
- 信号分解的参数依赖难题:设备运行信号通常是复杂的非线性、非平稳信号,变分模态分解(VMD)作为常用信号分解工具,其分解效果高度依赖惩罚参数(α)与模态数(K)的设置。传统人工调参或网格搜索方法,要么分解不彻底(模态数不足),要么过度分解(模态数过多),导致故障特征被噪声掩盖或破坏;
- 故障特征的提取不充分:单一信号分解方法(如经验模态分解 EMD)易出现模态混叠问题,无法有效分离不同故障类型的特征信号(如电机转子不平衡与不对中故障的特征频率接近),导致后续分类模型难以识别细微差异;
- 时序特征的单向捕捉局限:设备故障信号的演变具有双向时序关联性(如故障发生前的异常征兆与故障发生后的信号衰减存在相互影响),传统 LSTM 仅能捕捉单向时序依赖,无法完整挖掘信号的双向特征,降低分类精度。
AOA - VMD - BiLSTM 的融合逻辑,针对性解决上述痛点:
- 算术优化算法(AOA):作为 “参数优化工具”,模拟数学运算中 “加法”“减法”“乘法”“除法” 的搜索策略,在 VMD 的参数空间(α 与 K)中高效搜索最优组合,避免人工调参的主观性与网格搜索的低效性,为信号分解提供最优参数配置;
- 变分模态分解(VMD):作为 “信号预处理工具”,在 AOA 优化的参数下,将设备运行的复杂信号分解为多个具有明确物理意义的本征模态函数(IMF),每个 IMF 对应不同频率的信号成分,实现故障特征与噪声的有效分离,为特征提取提供清晰的数据基础;
- 双向长短期记忆网络(BiLSTM):作为 “故障分类工具”,通过前向 LSTM 与后向 LSTM 的协同,同时捕捉 IMF 序列的正向与反向时序依赖(如故障发生前后的信号变化趋势),强化对微弱故障特征的学习能力,最终输出精准的故障类型分类结果;
- 协同优势:AOA 为 VMD 提供最优参数,解决信号分解精度问题;VMD 为 BiLSTM 提供高质量特征序列,解决故障特征提取问题;BiLSTM 为故障分类提供双向时序学习能力,解决分类精度问题,三者形成 “参数优化 - 信号分解 - 分类预测” 的完整故障诊断闭环。
二、核心模型原理拆解:从参数优化到故障分类

⛳️ 运行结果




📣 部分代码
%% 划分训练集和测试集
P_train = res(:, 1: 5)';
T_train = res(:, 6)';
M = size(P_train, 2);
P_test =[2.04 1.33 2.19 2.50 2.89]';
% T_test = res(temp(81: end), 8)';
N = size(P_test, 2);
%% 数据归一化
[P_train, ps_input] = mapminmax(P_train, 0, 1);
P_test = mapminmax('apply', P_test, ps_input);
t_train = categorical(T_train)';
🔗 参考文献
🎈 部分理论引用网络文献,若有侵权联系博主删除
👇 关注我领取海量matlab电子书和数学建模资料
🏆团队擅长辅导定制多种科研领域MATLAB仿真,助力科研梦:
🌟 各类智能优化算法改进及应用
生产调度、经济调度、装配线调度、充电优化、车间调度、发车优化、水库调度、三维装箱、物流选址、货位优化、公交排班优化、充电桩布局优化、车间布局优化、集装箱船配载优化、水泵组合优化、解医疗资源分配优化、设施布局优化、可视域基站和无人机选址优化、背包问题、 风电场布局、时隙分配优化、 最佳分布式发电单元分配、多阶段管道维修、 工厂-中心-需求点三级选址问题、 应急生活物质配送中心选址、 基站选址、 道路灯柱布置、 枢纽节点部署、 输电线路台风监测装置、 集装箱调度、 机组优化、 投资优化组合、云服务器组合优化、 天线线性阵列分布优化、CVRP问题、VRPPD问题、多中心VRP问题、多层网络的VRP问题、多中心多车型的VRP问题、 动态VRP问题、双层车辆路径规划(2E-VRP)、充电车辆路径规划(EVRP)、油电混合车辆路径规划、混合流水车间问题、 订单拆分调度问题、 公交车的调度排班优化问题、航班摆渡车辆调度问题、选址路径规划问题、港口调度、港口岸桥调度、停机位分配、机场航班调度、泄漏源定位、冷链、时间窗、多车场等、选址优化、港口岸桥调度优化、交通阻抗、重分配、停机位分配、机场航班调度、通信上传下载分配优化
🌟 机器学习和深度学习时序、回归、分类、聚类和降维
2.1 bp时序、回归预测和分类
2.2 ENS声神经网络时序、回归预测和分类
2.3 SVM/CNN-SVM/LSSVM/RVM支持向量机系列时序、回归预测和分类
2.4 CNN|TCN|GCN卷积神经网络系列时序、回归预测和分类
2.5 ELM/KELM/RELM/DELM极限学习机系列时序、回归预测和分类
2.6 GRU/Bi-GRU/CNN-GRU/CNN-BiGRU门控神经网络时序、回归预测和分类
2.7 ELMAN递归神经网络时序、回归\预测和分类
2.8 LSTM/BiLSTM/CNN-LSTM/CNN-BiLSTM/长短记忆神经网络系列时序、回归预测和分类
2.9 RBF径向基神经网络时序、回归预测和分类
2.10 DBN深度置信网络时序、回归预测和分类
2.11 FNN模糊神经网络时序、回归预测
2.12 RF随机森林时序、回归预测和分类
2.13 BLS宽度学习时序、回归预测和分类
2.14 PNN脉冲神经网络分类
2.15 模糊小波神经网络预测和分类
2.16 时序、回归预测和分类
2.17 时序、回归预测预测和分类
2.18 XGBOOST集成学习时序、回归预测预测和分类
2.19 Transform各类组合时序、回归预测预测和分类
方向涵盖风电预测、光伏预测、电池寿命预测、辐射源识别、交通流预测、负荷预测、股价预测、PM2.5浓度预测、电池健康状态预测、用电量预测、水体光学参数反演、NLOS信号识别、地铁停车精准预测、变压器故障诊断
🌟图像处理方面
图像识别、图像分割、图像检测、图像隐藏、图像配准、图像拼接、图像融合、图像增强、图像压缩感知
🌟 路径规划方面
旅行商问题(TSP)、车辆路径问题(VRP、MVRP、CVRP、VRPTW等)、无人机三维路径规划、无人机协同、无人机编队、机器人路径规划、栅格地图路径规划、多式联运运输问题、 充电车辆路径规划(EVRP)、 双层车辆路径规划(2E-VRP)、 油电混合车辆路径规划、 船舶航迹规划、 全路径规划规划、 仓储巡逻、公交车时间调度、水库调度优化、多式联运优化
🌟 无人机应用方面
无人机路径规划、无人机控制、无人机编队、无人机协同、无人机任务分配、无人机安全通信轨迹在线优化、车辆协同无人机路径规划、
🌟 通信方面
传感器部署优化、通信协议优化、路由优化、目标定位优化、Dv-Hop定位优化、Leach协议优化、WSN覆盖优化、组播优化、RSSI定位优化、水声通信、通信上传下载分配
🌟 信号处理方面
信号识别、信号加密、信号去噪、信号增强、雷达信号处理、信号水印嵌入提取、肌电信号、脑电信号、信号配时优化、心电信号、DOA估计、编码译码、变分模态分解、管道泄漏、滤波器、数字信号处理+传输+分析+去噪、数字信号调制、误码率、信号估计、DTMF、信号检测
🌟电力系统方面
微电网优化、无功优化、配电网重构、储能配置、有序充电、MPPT优化、家庭用电、电/冷/热负荷预测、电力设备故障诊断、电池管理系统(BMS)SOC/SOH估算(粒子滤波/卡尔曼滤波)、 多目标优化在电力系统调度中的应用、光伏MPPT控制算法改进(扰动观察法/电导增量法)、电动汽车充放电优化、微电网日前日内优化、储能优化、家庭用电优化、供应链优化
🌟 元胞自动机方面
交通流 人群疏散 病毒扩散 晶体生长 金属腐蚀
🌟 雷达方面
卡尔曼滤波跟踪、航迹关联、航迹融合、SOC估计、阵列优化、NLOS识别
🌟 车间调度
零等待流水车间调度问题NWFSP 、 置换流水车间调度问题PFSP、 混合流水车间调度问题HFSP 、零空闲流水车间调度问题NIFSP、分布式置换流水车间调度问题 DPFSP、阻塞流水车间调度问题BFSP
👇
1039

被折叠的 条评论
为什么被折叠?



