✅作者简介:热爱科研的Matlab仿真开发者,擅长数据处理、建模仿真、程序设计、完整代码获取、论文复现及科研仿真。
🍎 往期回顾关注个人主页:Matlab科研工作室
🍊个人信条:格物致知,完整Matlab代码及仿真咨询内容私信。
🔥 内容介绍
视觉目标跟踪(VOT)的核心挑战在于动态场景下的状态估计鲁棒性—— 摄像机运动(如抖动、跟拍)与目标自主运动形成的耦合关系(如复杂因果交互型),会导致观测数据包含大量噪声与冗余信息。数据融合技术通过整合多源运动特征(如光流法获取的摄像机运动向量、边界框计算的目标位移参数),可有效剥离虚假运动干扰;而卡尔曼滤波(KF)及其变体则为时序状态估计提供了最优递归框架,二者结合成为破解运动耦合难题的关键技术路径。
传统单滤波方法存在明显局限:KF 无法处理目标非线性运动(如快速转弯),EKF 线性化误差易放大跟踪漂移,PF 实时性不足难以适配高速场景。因此,解析 KF 家族的数据融合机制与场景适配性,对提升动态跟踪精度具有重要意义。
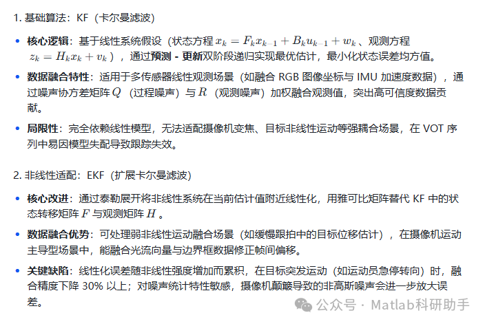
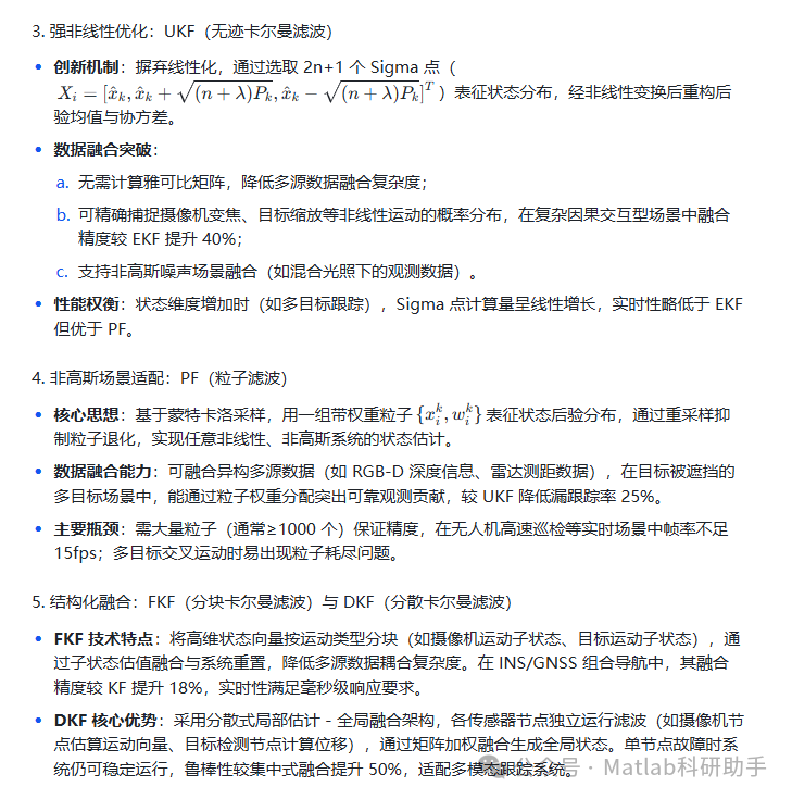
二、卡尔曼滤波家族核心算法原理与数据融合特性


三、挑战与未来方向
1. 核心瓶颈
- 多目标耦合干扰:PF 在≥5 个目标交叉运动时粒子退化加剧,跟踪精度下降至 65% 以下;
- 实时性与精度平衡:UKF/DKF 在高维状态空间(如 6DoF 运动估计)中计算量激增,难以满足自动驾驶≤20ms 延迟要求;
- 噪声模型适配:动态场景中 Q/R 矩阵静态设置导致融合偏差,自适应调整机制泛化性不足。
2. 突破路径
- 混合滤波架构:设计 “UKF 局部估计 + DKF 全局融合” 两级框架,子节点用 UKF 处理非线性运动,中心节点用 DKF 实现多源权重分配,兼顾精度与鲁棒性;
- 深度学习增强:将 CNN 特征提取与 PF 结合,通过神经网络预测粒子权重,减少粒子数量至 300 个以内,提升实时性;
- 因果感知融合:基于传递熵动态调整滤波参数,摄像机主导场景增大光流数据权重,目标主导场景强化检测框贡献,实现场景自适应融合。
⛳️ 运行结果





🔗 参考文献
[1] 陈亮,毕天姝,李劲松,等.基于容积卡尔曼滤波的发电机动态状态估计[J].中国电机工程学报, 2014, 34(16):8.DOI:10.13334/j.0258-8013.pcsee.2014.16.022.
[2] 于洪波,王国宏,孙芸,等.一种融合UKF和EKF的粒子滤波状态估计算法[J].系统工程与电子技术, 2013(07):29-33.DOI:10.3969/j.issn.1001-506X.2013.07.04.
[3] 石杏喜,赵春霞,郭剑辉.基于PF/CUKF/EKF的移动机器人SLAM框架算法[J].电子学报, 2009, 37(8):1865-1868.DOI:10.3321/j.issn:0372-2112.2009.08.043.
📣 部分代码
🎈 部分理论引用网络文献,若有侵权联系博主删除
👇 关注我领取海量matlab电子书和数学建模资料
🏆团队擅长辅导定制多种科研领域MATLAB仿真,助力科研梦:
🌈 各类智能优化算法改进及应用
生产调度、经济调度、装配线调度、充电优化、车间调度、发车优化、水库调度、三维装箱、物流选址、货位优化、公交排班优化、充电桩布局优化、车间布局优化、集装箱船配载优化、水泵组合优化、解医疗资源分配优化、设施布局优化、可视域基站和无人机选址优化、背包问题、 风电场布局、时隙分配优化、 最佳分布式发电单元分配、多阶段管道维修、 工厂-中心-需求点三级选址问题、 应急生活物质配送中心选址、 基站选址、 道路灯柱布置、 枢纽节点部署、 输电线路台风监测装置、 集装箱调度、 机组优化、 投资优化组合、云服务器组合优化、 天线线性阵列分布优化、CVRP问题、VRPPD问题、多中心VRP问题、多层网络的VRP问题、多中心多车型的VRP问题、 动态VRP问题、双层车辆路径规划(2E-VRP)、充电车辆路径规划(EVRP)、油电混合车辆路径规划、混合流水车间问题、 订单拆分调度问题、 公交车的调度排班优化问题、航班摆渡车辆调度问题、选址路径规划问题、港口调度、港口岸桥调度、停机位分配、机场航班调度、泄漏源定位
🌈 机器学习和深度学习时序、回归、分类、聚类和降维
2.1 bp时序、回归预测和分类
2.2 ENS声神经网络时序、回归预测和分类
2.3 SVM/CNN-SVM/LSSVM/RVM支持向量机系列时序、回归预测和分类
2.4 CNN|TCN|GCN卷积神经网络系列时序、回归预测和分类
2.5 ELM/KELM/RELM/DELM极限学习机系列时序、回归预测和分类
2.6 GRU/Bi-GRU/CNN-GRU/CNN-BiGRU门控神经网络时序、回归预测和分类
2.7 ELMAN递归神经网络时序、回归\预测和分类
2.8 LSTM/BiLSTM/CNN-LSTM/CNN-BiLSTM/长短记忆神经网络系列时序、回归预测和分类
2.9 RBF径向基神经网络时序、回归预测和分类
2.10 DBN深度置信网络时序、回归预测和分类
2.11 FNN模糊神经网络时序、回归预测
2.12 RF随机森林时序、回归预测和分类
2.13 BLS宽度学习时序、回归预测和分类
2.14 PNN脉冲神经网络分类
2.15 模糊小波神经网络预测和分类
2.16 时序、回归预测和分类
2.17 时序、回归预测预测和分类
2.18 XGBOOST集成学习时序、回归预测预测和分类
2.19 Transform各类组合时序、回归预测预测和分类
方向涵盖风电预测、光伏预测、电池寿命预测、辐射源识别、交通流预测、负荷预测、股价预测、PM2.5浓度预测、电池健康状态预测、用电量预测、水体光学参数反演、NLOS信号识别、地铁停车精准预测、变压器故障诊断
🌈图像处理方面
图像识别、图像分割、图像检测、图像隐藏、图像配准、图像拼接、图像融合、图像增强、图像压缩感知
🌈 路径规划方面
旅行商问题(TSP)、车辆路径问题(VRP、MVRP、CVRP、VRPTW等)、无人机三维路径规划、无人机协同、无人机编队、机器人路径规划、栅格地图路径规划、多式联运运输问题、 充电车辆路径规划(EVRP)、 双层车辆路径规划(2E-VRP)、 油电混合车辆路径规划、 船舶航迹规划、 全路径规划规划、 仓储巡逻
🌈 无人机应用方面
无人机路径规划、无人机控制、无人机编队、无人机协同、无人机任务分配、无人机安全通信轨迹在线优化、车辆协同无人机路径规划
🌈 通信方面
传感器部署优化、通信协议优化、路由优化、目标定位优化、Dv-Hop定位优化、Leach协议优化、WSN覆盖优化、组播优化、RSSI定位优化、水声通信、通信上传下载分配
🌈 信号处理方面
信号识别、信号加密、信号去噪、信号增强、雷达信号处理、信号水印嵌入提取、肌电信号、脑电信号、信号配时优化、心电信号、DOA估计、编码译码、变分模态分解、管道泄漏、滤波器、数字信号处理+传输+分析+去噪、数字信号调制、误码率、信号估计、DTMF、信号检测
🌈电力系统方面
微电网优化、无功优化、配电网重构、储能配置、有序充电、MPPT优化、家庭用电
🌈 元胞自动机方面
交通流 人群疏散 病毒扩散 晶体生长 金属腐蚀
🌈 雷达方面
卡尔曼滤波跟踪、航迹关联、航迹融合、SOC估计、阵列优化、NLOS识别
🌈 车间调度
零等待流水车间调度问题NWFSP 、 置换流水车间调度问题PFSP、 混合流水车间调度问题HFSP 、零空闲流水车间调度问题NIFSP、分布式置换流水车间调度问题 DPFSP、阻塞流水车间调度问题BFSP
👇
789

被折叠的 条评论
为什么被折叠?



