✅作者简介:热爱科研的Matlab仿真开发者,擅长数据处理、建模仿真、程序设计、完整代码获取、论文复现及科研仿真。
🍎个人主页:Matlab科研工作室
🍊个人信条:格物致知。
🔥 内容介绍
厌氧消化 (Anaerobic Digestion, AD) 是一种重要的生物过程,它将复杂的有机废弃物转化为沼气,一种可再生的能源。这种技术在废弃物处理、能源回收和环境可持续性方面具有显著的潜力。然而,厌氧消化系统的复杂性,涉及多个微生物群落、复杂的生物化学反应以及各种操作参数,使得精确的建模和控制变得极具挑战性。传统的机理建模方法,例如基于常微分方程 (Ordinary Differential Equations, ODEs) 的模型,虽然能够捕捉一些关键的生物化学过程,但往往需要大量的先验知识,并且难以准确地描述所有复杂的相互作用。因此,开发一种数据驱动的模型方法,以弥补机理模型的不足,具有重要的现实意义和学术价值。
本文旨在探讨一种基于数据驱动的建模方法,用于复杂厌氧消化系统的建模。该方法被称为动态模态分解与控制 (Dynamic Mode Decomposition with Control, DMDc),它是一种新兴的、无需方程的 (equation-free) 技术,能够为复杂系统推导出全局线性状态空间输入-输出模型,并考虑了控制输入的影响。与传统的系统辨识方法不同,DMDc 通过对系统数据进行分解,提取出系统的主导动态模式,从而构建出线性化的模型,避免了对底层机制的显式建模,特别适用于那些具有高度非线性和复杂交互的系统。
为了验证DMDc 方法的有效性,本文将该方法应用于一组通过 MATLAB 模拟厌氧消化模型 2 (Anaerobic Model 2, AM2) 所生成的数据。AM2 是一种被广泛认可的厌氧消化过程的数学模型,它能够较为全面地描述厌氧消化过程中的多个阶段,包括水解、酸化、产乙酸和产甲烷等。通过对AM2模型的模拟数据进行 DMDc 分析,我们旨在评估 DMDc 算法生成线性状态空间模型的准确性,以及其对复杂厌氧消化系统建模的潜力。
DMDc 方法的核心思想是,通过将系统在不同时间步长的数据组织成两个矩阵,利用奇异值分解 (Singular Value Decomposition, SVD) 或其他降维技术提取出系统的主导动态模式。这些动态模式可以被用于构建线性化的状态空间模型,该模型能够描述系统状态随时间的变化,并考虑了控制输入对系统动态的影响。具体而言,DMDc 的数学框架可以概括如下:
假设系统状态在时间步长 t 为 x(t) ∈ ℝⁿ,控制输入为 u(t) ∈ ℝᵐ,系统在下一个时间步长 t+1 的状态为 x(t+1)。 DMDc 的目标是找到矩阵 A ∈ ℝⁿˣⁿ 和 B ∈ ℝⁿˣᵐ,使得:
x(t+1) ≈ Ax(t) + Bu(t)
其中,A 代表系统的动态矩阵,描述系统状态的演化;B 代表控制输入矩阵,描述控制输入对系统状态的影响。DMDc 通过最小化重构误差,利用最小二乘法或其他优化算法,来估计矩阵 A 和 B。
与传统的系统辨识方法相比,DMDc 具有以下几个优势:
-
无需方程 (Equation-free): DMDc 不需要对系统的底层物理或生物化学机制进行显式建模,只需要系统的数据即可。这使得它能够应用于那些复杂且难以进行机理建模的系统。
-
全局线性化: DMDc 构建的是全局线性化的模型,而不是基于工作点附近的局部线性化模型。这使得它能够更准确地描述系统在较大范围内的动态行为。
-
考虑控制输入: DMDc 能够显式地考虑控制输入对系统动态的影响,这使得它能够被用于控制系统的设计和优化。
-
计算效率高: DMDc 的计算复杂度相对较低,可以应用于大规模的数据集。
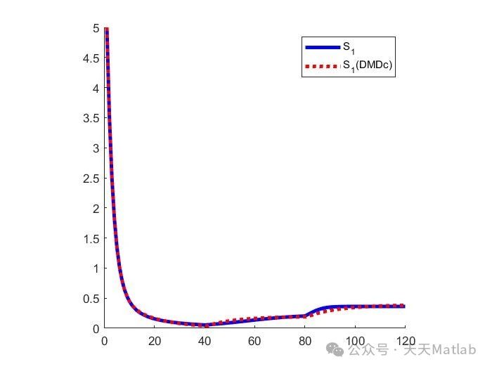
基于AM2模型的仿真数据,我们应用了DMDc算法,并构建了线性状态空间模型。仿真结果表明,该线性模型能够较为准确地预测AM2模型的动态行为,尤其是在一定的运行范围内。通过将DMDc模型的预测结果与AM2模型的仿真结果进行比较,我们发现DMDc模型能够有效地捕捉系统的主要动态特征,例如系统状态的振荡频率和阻尼系数。虽然线性化模型不可避免地存在一定的误差,尤其是在系统远离平衡点时,但DMDc方法仍然提供了一个有价值的工具,用于对复杂的厌氧消化系统进行建模和分析。
在进一步的研究中,我们可以考虑以下几个方向:
-
与其他建模方法的比较: 将DMDc方法与其他建模方法,例如传统的系统辨识方法和机理建模方法,进行比较,评估各自的优缺点。
-
噪声的影响: 研究噪声对DMDc方法的影响,并提出相应的降噪方法。
-
控制策略的设计: 基于DMDc模型设计合适的控制策略,例如模型预测控制 (Model Predictive Control, MPC),以提高厌氧消化系统的性能。
-
实际数据的应用: 将DMDc方法应用于实际的厌氧消化系统数据,验证其在实际应用中的有效性。
总而言之,本文提出的基于数据驱动的DMDc方法为复杂厌氧消化系统的建模提供了一个新的思路。仿真结果表明,DMDc方法能够有效地从模拟数据中提取出系统的动态特征,并构建出准确的线性状态空间模型。这种方法具有无需方程、全局线性化、考虑控制输入等优点,有望成为一种重要的工具,用于对厌氧消化系统进行建模、控制和优化。未来的研究将聚焦于提高DMDc方法的鲁棒性、精度和适用性,使其能够更好地应用于实际的厌氧消化系统。 通过对厌氧消化系统的深入理解和有效的建模,我们可以进一步优化厌氧消化工艺,提高沼气产量,促进废弃物资源化利用,最终实现可持续发展的目标。
📣 部分代码
%============================AM2 Model parameters ==========================================================m1 = 0.5 ; % Maximum acidogenic biomass growth rateK1 = 7.1 ; % Half-saturation constant associated with S1m2 = 0.74 ; % Maximum methanogenic biomass growth rateKi = 80 ; % Inhibition constant associated with S2K2 = 9.28 ; % Half-saturation constant associated with S2ALPHA = 1 ; % Proportion of dilution rate for bacteriaS1in = 20 ; % S1 Substrate concentration in the inputS2in = 150 ; % S2 VFA concentration in the inputk1 = 42.14 ; % Yield for COD degradationk2 = 116.5 ; % Yield for VFA production
⛳️ 运行结果



🔗 参考文献
🎈 部分理论引用网络文献,若有侵权联系博主删除
👇 关注我领取海量matlab电子书和数学建模资料
🌿 往期回顾可以关注主页,点击搜索
🏆团队擅长辅导定制多种科研领域MATLAB仿真,助力科研梦:
🌈 各类智能优化算法改进及应用
生产调度、经济调度、装配线调度、充电优化、车间调度、发车优化、水库调度、三维装箱、物流选址、货位优化、公交排班优化、充电桩布局优化、车间布局优化、集装箱船配载优化、水泵组合优化、解医疗资源分配优化、设施布局优化、可视域基站和无人机选址优化、背包问题、 风电场布局、时隙分配优化、 最佳分布式发电单元分配、多阶段管道维修、 工厂-中心-需求点三级选址问题、 应急生活物质配送中心选址、 基站选址、 道路灯柱布置、 枢纽节点部署、 输电线路台风监测装置、 集装箱调度、 机组优化、 投资优化组合、云服务器组合优化、 天线线性阵列分布优化、CVRP问题、VRPPD问题、多中心VRP问题、多层网络的VRP问题、多中心多车型的VRP问题、 动态VRP问题、双层车辆路径规划(2E-VRP)、充电车辆路径规划(EVRP)、油电混合车辆路径规划、混合流水车间问题、 订单拆分调度问题、 公交车的调度排班优化问题、航班摆渡车辆调度问题、选址路径规划问题、港口调度、港口岸桥调度、停机位分配、机场航班调度、泄漏源定位
🌈 机器学习和深度学习时序、回归、分类、聚类和降维
2.1 bp时序、回归预测和分类
2.2 ENS声神经网络时序、回归预测和分类
2.3 SVM/CNN-SVM/LSSVM/RVM支持向量机系列时序、回归预测和分类
2.4 CNN|TCN|GCN卷积神经网络系列时序、回归预测和分类
2.5 ELM/KELM/RELM/DELM极限学习机系列时序、回归预测和分类
2.6 GRU/Bi-GRU/CNN-GRU/CNN-BiGRU门控神经网络时序、回归预测和分类
2.7 ELMAN递归神经网络时序、回归\预测和分类
2.8 LSTM/BiLSTM/CNN-LSTM/CNN-BiLSTM/长短记忆神经网络系列时序、回归预测和分类
2.9 RBF径向基神经网络时序、回归预测和分类
2.10 DBN深度置信网络时序、回归预测和分类
2.11 FNN模糊神经网络时序、回归预测
2.12 RF随机森林时序、回归预测和分类
2.13 BLS宽度学习时序、回归预测和分类
2.14 PNN脉冲神经网络分类
2.15 模糊小波神经网络预测和分类
2.16 时序、回归预测和分类
2.17 时序、回归预测预测和分类
2.18 XGBOOST集成学习时序、回归预测预测和分类
2.19 Transform各类组合时序、回归预测预测和分类
方向涵盖风电预测、光伏预测、电池寿命预测、辐射源识别、交通流预测、负荷预测、股价预测、PM2.5浓度预测、电池健康状态预测、用电量预测、水体光学参数反演、NLOS信号识别、地铁停车精准预测、变压器故障诊断
🌈图像处理方面
图像识别、图像分割、图像检测、图像隐藏、图像配准、图像拼接、图像融合、图像增强、图像压缩感知
🌈 路径规划方面
旅行商问题(TSP)、车辆路径问题(VRP、MVRP、CVRP、VRPTW等)、无人机三维路径规划、无人机协同、无人机编队、机器人路径规划、栅格地图路径规划、多式联运运输问题、 充电车辆路径规划(EVRP)、 双层车辆路径规划(2E-VRP)、 油电混合车辆路径规划、 船舶航迹规划、 全路径规划规划、 仓储巡逻
🌈 无人机应用方面
无人机路径规划、无人机控制、无人机编队、无人机协同、无人机任务分配、无人机安全通信轨迹在线优化、车辆协同无人机路径规划
🌈 通信方面
传感器部署优化、通信协议优化、路由优化、目标定位优化、Dv-Hop定位优化、Leach协议优化、WSN覆盖优化、组播优化、RSSI定位优化、水声通信、通信上传下载分配
🌈 信号处理方面
信号识别、信号加密、信号去噪、信号增强、雷达信号处理、信号水印嵌入提取、肌电信号、脑电信号、信号配时优化、心电信号、DOA估计、编码译码、变分模态分解、管道泄漏、滤波器、数字信号处理+传输+分析+去噪、数字信号调制、误码率、信号估计、DTMF、信号检测
🌈电力系统方面
微电网优化、无功优化、配电网重构、储能配置、有序充电、MPPT优化、家庭用电
🌈 元胞自动机方面
交通流 人群疏散 病毒扩散 晶体生长 金属腐蚀
🌈 雷达方面
卡尔曼滤波跟踪、航迹关联、航迹融合、SOC估计、阵列优化、NLOS识别
🌈 车间调度
零等待流水车间调度问题NWFSP 、 置换流水车间调度问题PFSP、 混合流水车间调度问题HFSP 、零空闲流水车间调度问题NIFSP、分布式置换流水车间调度问题 DPFSP、阻塞流水车间调度问题BFSP
👇
20

被折叠的 条评论
为什么被折叠?



