✅作者简介:热爱科研的Matlab仿真开发者,修心和技术同步精进,代码获取、论文复现及科研仿真合作可私信。
🍎个人主页:Matlab科研工作室
🍊个人信条:格物致知。
更多Matlab完整代码及仿真定制内容点击👇
🔥 内容介绍
随着无线通信技术的快速发展,地面通信系统面临着日益复杂的信道环境和日益增长的用户需求。为了克服这些挑战,无人机(UAV)和可重构智能表面(RIS)等新兴技术应运而生。UAV具有灵活部署、覆盖范围广、视角多样等优势,可作为空中中继节点提升地面通信系统性能;而RIS能够通过调整反射系数来改变电磁波的传播方向,实现智能化波束赋形,有效克服阴影衰落和干扰的影响。
本文着眼于UAV辅助地面通信系统中,在存在同信道干扰的情况下,利用RIS技术提高通信可靠性的问题。文章采用离散时间马尔可夫过程来模拟复杂的气-地 (A2G) 信道,包括视距 (LOS)、非视距 (NLOS) 和遮挡事件。此外,部署了具有自适应相位移功能的RIS来对抗A2G遮挡事件。基于阴影莱斯分布,文章提出了新颖的框架,推导出地面到空中/空中到地面的信干噪比 (SINR) 分布的闭式表达式。数值结果表明,配备大量元素的RIS,例如256个RIS元素,可以显著改善端到端中断概率 (OP) 并降低遮挡的影响。


系统模型
考虑一个典型的UAV辅助地面通信系统,包含一个地面发射机、一个地面接收机和一个配备RIS的UAV。发射机和接收机之间存在同信道干扰。假设UAV在给定高度处以恒定速度飞行,并且信道状态随着时间而变化。我们采用离散时间马尔可夫过程来建模A2G信道,该过程考虑三种状态:LOS、NLOS和遮挡。
-
LOS状态:发射机和接收机之间存在一条直线路径,信道衰落服从莱斯分布。
-
NLOS状态:发射机和接收机之间存在障碍物,信道衰落服从阴影莱斯分布。
-
遮挡状态:发射机和接收机之间完全被障碍物遮挡,信道几乎不可用。
RIS被部署在UAV附近,并由大量的可控反射单元组成。每个单元都能够根据接收到的信号进行自适应相位移,从而实现智能化波束赋形。通过控制RIS的反射系数,可以有效地克服遮挡事件的影响,并将信号反射到接收机。
SINR分析
为了分析系统的性能,我们需要推导出地面到空中和空中到地面的SINR分布。考虑到信道状态的随机性,我们基于阴影莱斯分布提出了新颖的框架。
-
地面到空中SINR:由于UAV通常位于较高的位置,地面到空中链路主要受LOS信道影响。该链路的SINR可以通过莱斯分布来表示。
-
空中到地面SINR:由于RIS的引入,空中到地面的链路受到多种因素的影响,包括RIS反射系数、遮挡事件和信道噪声。我们将该链路的SINR模型建立在阴影莱斯分布基础上,并推导出闭式表达式。
性能分析
基于推导出的SINR表达式,我们分析了系统的端到端中断概率 (OP) 性能。数值结果表明:
-
RIS数量对OP的影响:随着RIS元素数量的增加,OP显著降低。这是因为RIS能够有效地克服遮挡事件的影响,并提高信号强度。
-
遮挡概率对OP的影响:遮挡概率越高,OP越大。这是因为遮挡事件会导致信道严重衰落,影响通信质量。
-
UAV飞行高度对OP的影响:UAV飞行高度越高,OP越低。这是因为更高的高度可以减少遮挡事件的发生,并提供更强的信道质量。
结论
本文研究了UAV辅助地面通信系统中基于RIS的抗干扰性能。文章提出了一种基于阴影莱斯分布的分析框架,并推导出SINR分布的闭式表达式。数值结果表明,配备大量元素的RIS能够显著改善系统性能,有效地克服遮挡事件的影响,降低中断概率。
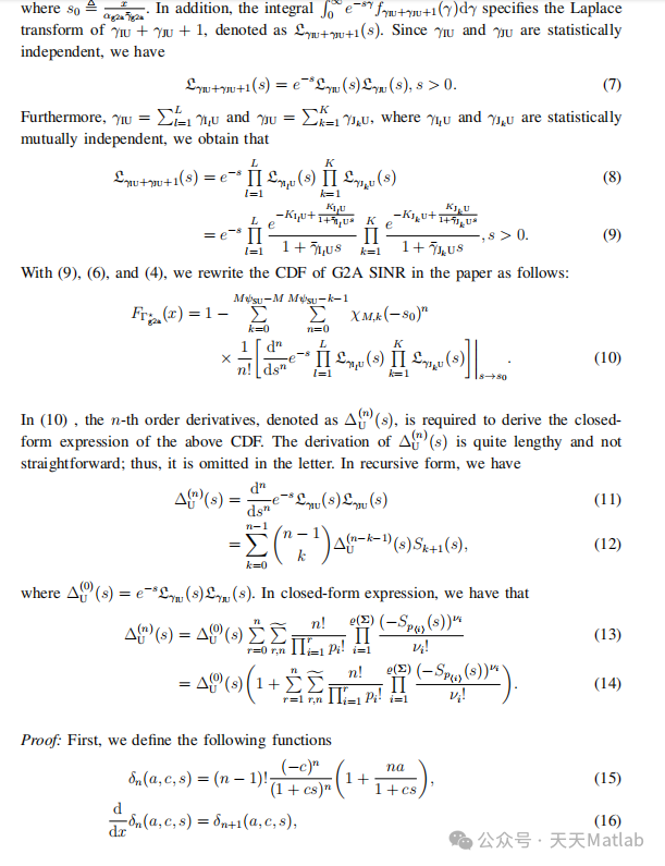
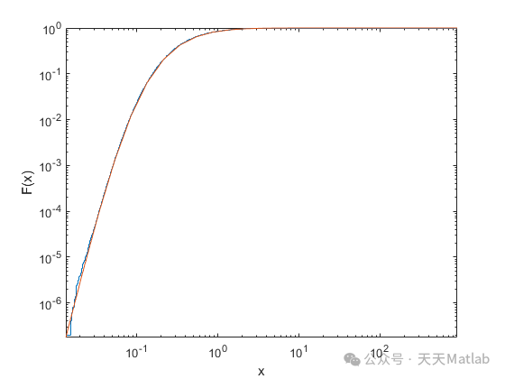
⛳️ 运行结果



🔗 参考文献
🎈 部分理论引用网络文献,若有侵权联系博主删除
👇 关注我领取海量matlab电子书和数学建模资料
🎁 私信完整代码和数据获取及论文数模仿真定制🌈
🌈 各类智能优化算法改进及应用
生产调度、经济调度、装配线调度、充电优化、车间调度、发车优化、水库调度、三维装箱、物流选址、货位优化、公交排班优化、充电桩布局优化、车间布局优化、集装箱船配载优化、水泵组合优化、解医疗资源分配优化、设施布局优化、可视域基站和无人机选址优化、背包问题、 风电场布局、时隙分配优化、 最佳分布式发电单元分配、多阶段管道维修、 工厂-中心-需求点三级选址问题、 应急生活物质配送中心选址、 基站选址、 道路灯柱布置、 枢纽节点部署、 输电线路台风监测装置、 集装箱调度、 机组优化、 投资优化组合、云服务器组合优化、 天线线性阵列分布优化、CVRP问题、VRPPD问题、多中心VRP问题、多层网络的VRP问题、多中心多车型的VRP问题、 动态VRP问题、双层车辆路径规划(2E-VRP)、充电车辆路径规划(EVRP)、油电混合车辆路径规划、混合流水车间问题、 订单拆分调度问题、 公交车的调度排班优化问题、航班摆渡车辆调度问题、选址路径规划问题、港口调度
🌈 机器学习和深度学习时序、回归、分类、聚类和降维
2.1 bp时序、回归预测和分类
2.2 ENS声神经网络时序、回归预测和分类
2.3 SVM/CNN-SVM/LSSVM/RVM支持向量机系列时序、回归预测和分类
2.4 CNN/TCN卷积神经网络系列时序、回归预测和分类
2.5 ELM/KELM/RELM/DELM极限学习机系列时序、回归预测和分类
2.6 GRU/Bi-GRU/CNN-GRU/CNN-BiGRU门控神经网络时序、回归预测和分类
2.7 ELMAN递归神经网络时序、回归\预测和分类
2.8 LSTM/BiLSTM/CNN-LSTM/CNN-BiLSTM/长短记忆神经网络系列时序、回归预测和分类
2.9 RBF径向基神经网络时序、回归预测和分类
UAV与RIS提升通信可靠性
885

被折叠的 条评论
为什么被折叠?



