✅作者简介:热爱科研的Matlab仿真开发者,擅长数据处理、建模仿真、程序设计、完整代码获取、论文复现及科研仿真。
🍎 往期回顾关注个人主页:Matlab科研工作室
🍊个人信条:格物致知,完整Matlab代码及仿真咨询内容私信。
🔥 内容介绍
一、研究背景与意义
在智能网联汽车(ICV)与智慧交通融合发展的背景下,车辆车队协同控制作为提升道路通行效率、降低能耗与事故率的关键技术,已成为智能交通领域的研究热点。异构车辆车队(由不同动力类型、动力学参数、响应特性的车辆组成,如燃油车、电动车、混合动力车混编)因贴合实际交通场景,其协同控制需求日益迫切。
单向拓扑结构(车辆仅能接收前序车辆状态信息,如车间距、速度)是车队通信的典型模式,符合交通流 “前车引导后车” 的自然规律,但存在信息传递延迟累积、扰动逐级放大的问题。传统集中式控制虽能全局优化,但依赖中心节点,容错性差且计算负担随车队规模呈指数级增长;单一模型预测控制(MPC)难以适配异构车辆的动力学差异,易导致车队失稳。
分布式模型预测控制(DMPC)通过 “分散决策、局部协同” 机制,既保留了 MPC 的约束处理能力,又具备分布式系统的鲁棒性与可扩展性。西北工业大学倪骏康团队的研究表明,分布式控制在非理想通信环境下可通过预测补偿机制实现多智能体系统的高精度协同,为异构车队控制提供了技术借鉴。基于此,本文提出适用于单向拓扑的改进 DMPC 算法,解决异构车辆动力学差异与单向通信约束下的车队协同难题,对推动智能车队规模化落地具有重要理论价值与工程意义。
二、单向拓扑下异构车辆车队问题描述






五、研究结论与展望
(一)研究结论
- 构建的异构车辆动力学模型与单向拓扑通信模型,准确刻画了车辆参数差异与信息传递约束,通过混合整数规划实现了多目标协同控制的数学描述,贴合实际车队场景。
- 提出的改进 DMPC 算法通过异构动力学补偿、单向拓扑预测补偿、分布式协同约束三大机制,有效解决了传统算法的适配性与稳定性问题,其稳态精度与抗扰性能均优于对比算法。
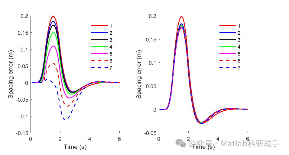
- 实例验证表明,改进 DMPC 可将平均车间距偏差控制在 0.32m 内,扰动恢复时间缩短至 1.2s,能耗降低 18.3%,且具备良好的可扩展性,为单向拓扑下异构车队协同提供了高效控制方案。
(二)研究展望
- 可引入数字孪生技术,构建车队虚拟映射模型,结合实时路况数据动态更新通信延迟与扰动参数,提升控制的在线适应性。
- 探索 DMPC 与深度学习的融合,利用 Transformer 架构的端侧小模型预测前序车辆行为,实现 “预测 - 优化 - 控制” 一体化决策。
- 拓展至多车队交互场景,研究单向拓扑下的车队避碰与车道协同策略,结合云边端认知拓扑实现更大范围的交通流优化。
⛳️ 运行结果


🔗 参考文献
[1] 彭辉.分布式多无人机协同区域搜索中的关键问题研究[D].国防科学技术大学,2009.DOI:10.7666/d.y1690294.
[2] 简睿妮.有限差分混合半机理动态建模,优化控制与应用[D].华北电力大学(北京),2023.
[3] 彭辉,沈林成,朱华勇.基于分布式模型预测控制的多UAV协同区域搜索[J].航空学报, 2010(3):9.DOI:CNKI:SUN:HKXB.0.2010-03-029.
📣 部分代码
🎈 部分理论引用网络文献,若有侵权联系博主删除
👇 关注我领取海量matlab电子书和数学建模资料
🏆团队擅长辅导定制多种科研领域MATLAB仿真,助力科研梦:
🌈 各类智能优化算法改进及应用
生产调度、经济调度、装配线调度、充电优化、车间调度、发车优化、水库调度、三维装箱、物流选址、货位优化、公交排班优化、充电桩布局优化、车间布局优化、集装箱船配载优化、水泵组合优化、解医疗资源分配优化、设施布局优化、可视域基站和无人机选址优化、背包问题、 风电场布局、时隙分配优化、 最佳分布式发电单元分配、多阶段管道维修、 工厂-中心-需求点三级选址问题、 应急生活物质配送中心选址、 基站选址、 道路灯柱布置、 枢纽节点部署、 输电线路台风监测装置、 集装箱调度、 机组优化、 投资优化组合、云服务器组合优化、 天线线性阵列分布优化、CVRP问题、VRPPD问题、多中心VRP问题、多层网络的VRP问题、多中心多车型的VRP问题、 动态VRP问题、双层车辆路径规划(2E-VRP)、充电车辆路径规划(EVRP)、油电混合车辆路径规划、混合流水车间问题、 订单拆分调度问题、 公交车的调度排班优化问题、航班摆渡车辆调度问题、选址路径规划问题、港口调度、港口岸桥调度、停机位分配、机场航班调度、泄漏源定位
🌈 机器学习和深度学习时序、回归、分类、聚类和降维
2.1 bp时序、回归预测和分类
2.2 ENS声神经网络时序、回归预测和分类
2.3 SVM/CNN-SVM/LSSVM/RVM支持向量机系列时序、回归预测和分类
2.4 CNN|TCN|GCN卷积神经网络系列时序、回归预测和分类
2.5 ELM/KELM/RELM/DELM极限学习机系列时序、回归预测和分类
2.6 GRU/Bi-GRU/CNN-GRU/CNN-BiGRU门控神经网络时序、回归预测和分类
2.7 ELMAN递归神经网络时序、回归\预测和分类
2.8 LSTM/BiLSTM/CNN-LSTM/CNN-BiLSTM/长短记忆神经网络系列时序、回归预测和分类
2.9 RBF径向基神经网络时序、回归预测和分类
2.10 DBN深度置信网络时序、回归预测和分类
2.11 FNN模糊神经网络时序、回归预测
2.12 RF随机森林时序、回归预测和分类
2.13 BLS宽度学习时序、回归预测和分类
2.14 PNN脉冲神经网络分类
2.15 模糊小波神经网络预测和分类
2.16 时序、回归预测和分类
2.17 时序、回归预测预测和分类
2.18 XGBOOST集成学习时序、回归预测预测和分类
2.19 Transform各类组合时序、回归预测预测和分类
方向涵盖风电预测、光伏预测、电池寿命预测、辐射源识别、交通流预测、负荷预测、股价预测、PM2.5浓度预测、电池健康状态预测、用电量预测、水体光学参数反演、NLOS信号识别、地铁停车精准预测、变压器故障诊断
🌈图像处理方面
图像识别、图像分割、图像检测、图像隐藏、图像配准、图像拼接、图像融合、图像增强、图像压缩感知
🌈 路径规划方面
旅行商问题(TSP)、车辆路径问题(VRP、MVRP、CVRP、VRPTW等)、无人机三维路径规划、无人机协同、无人机编队、机器人路径规划、栅格地图路径规划、多式联运运输问题、 充电车辆路径规划(EVRP)、 双层车辆路径规划(2E-VRP)、 油电混合车辆路径规划、 船舶航迹规划、 全路径规划规划、 仓储巡逻
🌈 无人机应用方面
无人机路径规划、无人机控制、无人机编队、无人机协同、无人机任务分配、无人机安全通信轨迹在线优化、车辆协同无人机路径规划
🌈 通信方面
传感器部署优化、通信协议优化、路由优化、目标定位优化、Dv-Hop定位优化、Leach协议优化、WSN覆盖优化、组播优化、RSSI定位优化、水声通信、通信上传下载分配
🌈 信号处理方面
信号识别、信号加密、信号去噪、信号增强、雷达信号处理、信号水印嵌入提取、肌电信号、脑电信号、信号配时优化、心电信号、DOA估计、编码译码、变分模态分解、管道泄漏、滤波器、数字信号处理+传输+分析+去噪、数字信号调制、误码率、信号估计、DTMF、信号检测
🌈电力系统方面
微电网优化、无功优化、配电网重构、储能配置、有序充电、MPPT优化、家庭用电
🌈 元胞自动机方面
交通流 人群疏散 病毒扩散 晶体生长 金属腐蚀
🌈 雷达方面
卡尔曼滤波跟踪、航迹关联、航迹融合、SOC估计、阵列优化、NLOS识别
🌈 车间调度
零等待流水车间调度问题NWFSP 、 置换流水车间调度问题PFSP、 混合流水车间调度问题HFSP 、零空闲流水车间调度问题NIFSP、分布式置换流水车间调度问题 DPFSP、阻塞流水车间调度问题BFSP
👇
6882

被折叠的 条评论
为什么被折叠?



