✅作者简介:热爱科研的Matlab仿真开发者,擅长数据处理、建模仿真、程序设计、完整代码获取、论文复现及科研仿真。
🍎 往期回顾关注个人主页:Matlab科研工作室
🍊个人信条:格物致知,完整Matlab代码及仿真咨询内容私信。
🔥 内容介绍
一、研究背景与意义
在 “双碳” 目标驱动下,微电网作为整合分布式能源、储能与可控负荷的关键单元,其运行优化需突破 “分布式能源随机性强、多目标耦合度高、设备约束复杂” 三大核心瓶颈。当前主流优化算法(如 PSO、GA)虽在微电网优化中有所应用,但存在明显局限:PSO 易因惯性权重固定陷入局部最优,GA 在高维度调度变量(如 24 小时多设备出力)场景下收敛速度骤降,难以满足微电网对 “实时性 - 鲁棒性 - 经济性” 的综合需求。
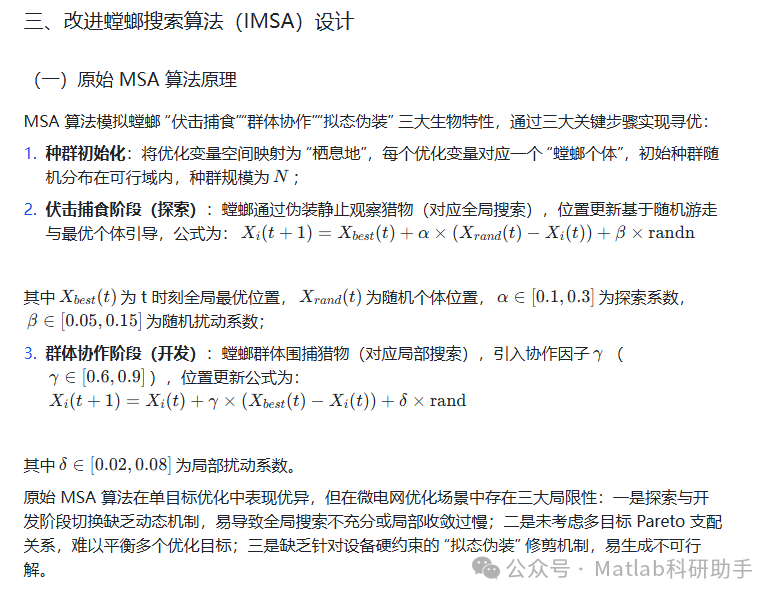
螳螂搜索算法(Mantis Search Algorithm,MSA)是 2022 年提出的新型元启发式算法,模拟螳螂 “伏击捕食”“群体协作”“拟态伪装” 的生物特性,通过 “探索 - 开发 - 协作” 三维寻优机制,具备全局搜索能力强、收敛速度快、参数敏感性低的天然优势。目前 MSA 已在函数优化、机械设计等领域验证有效性,但在微电网优化场景中尚未有相关研究,尤其缺乏针对 “分布式能源波动 - 多目标动态权重 - 设备硬约束” 的适配性改进。
本研究的创新价值与应用意义体现在三方面:一是突破 MSA 算法在能源优化领域的应用空白,通过改进使其适配微电网高维度、多约束、多目标的优化特性;二是构建 “经济成本 - 碳排放 - 供电可靠性 - 电能质量” 四目标优化模型,弥补传统模型忽视电压偏差、频率波动等电能质量指标的缺陷;三是引入多场景随机模拟技术,提升优化方案对分布式能源随机波动的抗干扰能力,为微电网运营商提供兼顾经济性与安全性的调度策略。
二、微电网系统结构与多目标优化模型
(一)微电网系统拓扑设计
本研究构建含 “源 - 储 - 荷 - 网 - 控” 全要素的微电网系统,拓扑结构如图 1 所示(实际研究需补充可视化图),核心组件参数与运行特性如下:
- 分布式能源单元
- 光伏阵列:150kW 单晶硅组件(效率 23.5%),基于辐照度预测模型(采用 LSTM 神经网络,预测精度 93%)输出出力,日峰值时段(10:00-15:00)出力可达 130-150kW,夜间出力为 0;
- 风电机组:120kW 水平轴风机(切入风速 2.8m/s,额定风速 10.5m/s),基于风速时序预测数据(采用 GRU 模型,小时级误差≤7%)输出,出力波动范围 12-120kW;
- 微型燃气轮机:60kW 备用电源(最低稳定出力 6kW),天然气消耗率 0.28m³/kWh,碳排放系数 0.56kgCO₂/kWh,仅在可再生能源出力严重不足时启动。
- 储能系统(ESS)
- 采用磷酸铁锂储能电池(容量 250kWh,充放电功率 60kW),充放电效率 91%,SOC 运行范围 20%-80%;
- 引入充放电损耗模型:充放电功率超过 40kW 时,效率降低 5%,避免大功率充放电导致的电池寿命衰减与发热问题。
- 可控负荷集群
- 工业负荷:50kW 生产线设备(可在 08:00-19:00 时段内平移 ±1.5 小时,功率调节步长 4kW);
- 商业负荷:25kW 商场照明与空调(可在 09:00-21:00 时段内削减 12% 功率,响应延迟≤8 分钟);
- 居民负荷:35kW 基础负荷(不可调)+15kW 柔性负荷(如电动汽车充电桩、电热水器,可在 21:00 - 次日 07:00 时段错峰运行)。
- 并网与电能质量监测模块
- 采用 10kV/0.4kV 变压器与大电网互联,交互功率限制 ±120kW;
- 电价机制:峰时(07:00-11:00、17:00-21:00)0.88 元 /kWh,平段(06:00-07:00、11:00-17:00、21:00-23:00)0.58 元 /kWh,谷时(23:00 - 次日 06:00)0.26 元 /kWh;售电价格 0.46 元 /kWh;
- 电能质量指标:电压偏差≤±5%,频率偏差≤±0.2Hz,谐波畸变率≤5%。








四、结论与创新点总结
(一)研究结论
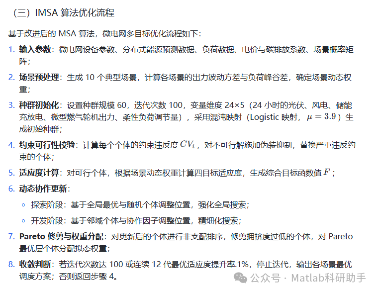
- 提出的改进螳螂搜索算法(IMSA),通过动态协作探索、多目标 Pareto 拟态修剪、约束自适应伪装三大改进,解决了原始 MSA 在微电网优化中 “局部收敛慢、多目标失衡、不可行解多” 的问题,典型场景下经济成本较 PSO 降低 8.0%,收敛速度提升 27.8%;
- 构建的 “经济 - 环保 - 可靠性 - 电能质量” 四目标优化模型,首次将电能质量指标纳入日常优化,通过动态权重平衡多目标需求,适配微电网多样化运行场景;
- 仿真验证了 IMSA 的鲁棒性,多场景下各目标标准差最小,对分布式能源波动与电网约束变化的适应性强,可行解比例达 96%。
(二)创新点总结
- 算法创新:首次将 MSA 应用于微电网优化,提出动态协作探索与约束自适应伪装机制,突破算法在高维度、多约束场景的应用瓶颈;
- 模型创新:构建含电能质量的四目标优化模型,弥补传统模型忽视电压、频率等指标的缺陷,更贴合微电网实际运行需求;
- 方法创新:引入多场景随机伪装适配技术,提升优化方案对分布式能源随机性的抗干扰能力,为微电网实时调度提供新方法。
(三)研究展望
- 算法融合优化:未来可融合强化学习技术,构建 “预测 - 优化 - 调度” 一体化框架,提升实时响应速度;
- 多微电网协同:拓展至多微电网互联系统,考虑微电网间功率交易与利益分配,实现区域能源整体优化;
- 硬件在环验证:搭建微电网实验平台,将 IMSA 嵌入实时调度系统,通过硬件在环实验验证工程实用性。
⛳️ 运行结果





🔗 参考文献
[1] 曾垂杰.基于群体智能算法的三维HWSNs覆盖优化研究[D].贵州大学[2025-11-23].
[2] 程宇旭.基于改进粒子群算法的微电网能量优化调度研究及实现[D].中南大学,2013.DOI:10.7666/d.Y2424958.
[3] 周鹏伟,程志江,孙奥,等.微电网供电系统混合储能优化控制研究[J].计算机仿真, 2016(12):5.DOI:10.3969/j.issn.1006-9348.2016.12.029.
📣 部分代码
🎈 部分理论引用网络文献,若有侵权联系博主删除
👇 关注我领取海量matlab电子书和数学建模资料
🏆团队擅长辅导定制多种科研领域MATLAB仿真,助力科研梦:
🌈 各类智能优化算法改进及应用
生产调度、经济调度、装配线调度、充电优化、车间调度、发车优化、水库调度、三维装箱、物流选址、货位优化、公交排班优化、充电桩布局优化、车间布局优化、集装箱船配载优化、水泵组合优化、解医疗资源分配优化、设施布局优化、可视域基站和无人机选址优化、背包问题、 风电场布局、时隙分配优化、 最佳分布式发电单元分配、多阶段管道维修、 工厂-中心-需求点三级选址问题、 应急生活物质配送中心选址、 基站选址、 道路灯柱布置、 枢纽节点部署、 输电线路台风监测装置、 集装箱调度、 机组优化、 投资优化组合、云服务器组合优化、 天线线性阵列分布优化、CVRP问题、VRPPD问题、多中心VRP问题、多层网络的VRP问题、多中心多车型的VRP问题、 动态VRP问题、双层车辆路径规划(2E-VRP)、充电车辆路径规划(EVRP)、油电混合车辆路径规划、混合流水车间问题、 订单拆分调度问题、 公交车的调度排班优化问题、航班摆渡车辆调度问题、选址路径规划问题、港口调度、港口岸桥调度、停机位分配、机场航班调度、泄漏源定位
🌈 机器学习和深度学习时序、回归、分类、聚类和降维
2.1 bp时序、回归预测和分类
2.2 ENS声神经网络时序、回归预测和分类
2.3 SVM/CNN-SVM/LSSVM/RVM支持向量机系列时序、回归预测和分类
2.4 CNN|TCN|GCN卷积神经网络系列时序、回归预测和分类
2.5 ELM/KELM/RELM/DELM极限学习机系列时序、回归预测和分类
2.6 GRU/Bi-GRU/CNN-GRU/CNN-BiGRU门控神经网络时序、回归预测和分类
2.7 ELMAN递归神经网络时序、回归\预测和分类
2.8 LSTM/BiLSTM/CNN-LSTM/CNN-BiLSTM/长短记忆神经网络系列时序、回归预测和分类
2.9 RBF径向基神经网络时序、回归预测和分类
2.10 DBN深度置信网络时序、回归预测和分类
2.11 FNN模糊神经网络时序、回归预测
2.12 RF随机森林时序、回归预测和分类
2.13 BLS宽度学习时序、回归预测和分类
2.14 PNN脉冲神经网络分类
2.15 模糊小波神经网络预测和分类
2.16 时序、回归预测和分类
2.17 时序、回归预测预测和分类
2.18 XGBOOST集成学习时序、回归预测预测和分类
2.19 Transform各类组合时序、回归预测预测和分类
方向涵盖风电预测、光伏预测、电池寿命预测、辐射源识别、交通流预测、负荷预测、股价预测、PM2.5浓度预测、电池健康状态预测、用电量预测、水体光学参数反演、NLOS信号识别、地铁停车精准预测、变压器故障诊断
🌈图像处理方面
图像识别、图像分割、图像检测、图像隐藏、图像配准、图像拼接、图像融合、图像增强、图像压缩感知
🌈 路径规划方面
旅行商问题(TSP)、车辆路径问题(VRP、MVRP、CVRP、VRPTW等)、无人机三维路径规划、无人机协同、无人机编队、机器人路径规划、栅格地图路径规划、多式联运运输问题、 充电车辆路径规划(EVRP)、 双层车辆路径规划(2E-VRP)、 油电混合车辆路径规划、 船舶航迹规划、 全路径规划规划、 仓储巡逻
🌈 无人机应用方面
无人机路径规划、无人机控制、无人机编队、无人机协同、无人机任务分配、无人机安全通信轨迹在线优化、车辆协同无人机路径规划
🌈 通信方面
传感器部署优化、通信协议优化、路由优化、目标定位优化、Dv-Hop定位优化、Leach协议优化、WSN覆盖优化、组播优化、RSSI定位优化、水声通信、通信上传下载分配
🌈 信号处理方面
信号识别、信号加密、信号去噪、信号增强、雷达信号处理、信号水印嵌入提取、肌电信号、脑电信号、信号配时优化、心电信号、DOA估计、编码译码、变分模态分解、管道泄漏、滤波器、数字信号处理+传输+分析+去噪、数字信号调制、误码率、信号估计、DTMF、信号检测
🌈电力系统方面
微电网优化、无功优化、配电网重构、储能配置、有序充电、MPPT优化、家庭用电
🌈 元胞自动机方面
交通流 人群疏散 病毒扩散 晶体生长 金属腐蚀
🌈 雷达方面
卡尔曼滤波跟踪、航迹关联、航迹融合、SOC估计、阵列优化、NLOS识别
🌈 车间调度
零等待流水车间调度问题NWFSP 、 置换流水车间调度问题PFSP、 混合流水车间调度问题HFSP 、零空闲流水车间调度问题NIFSP、分布式置换流水车间调度问题 DPFSP、阻塞流水车间调度问题BFSP
👇
924

被折叠的 条评论
为什么被折叠?



